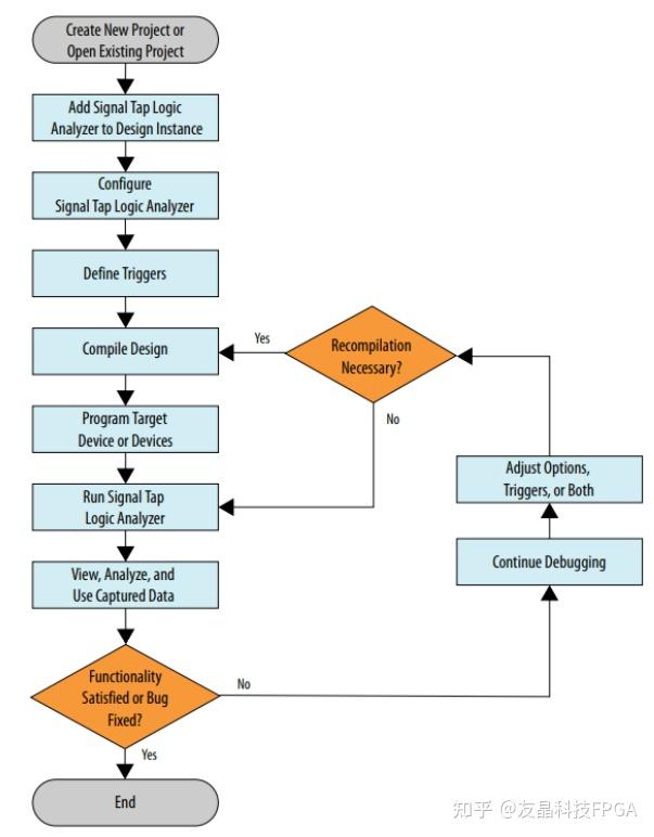
Signal Tap Logic Analyzer User Guide . you can use the signal tap logic analyzer to probe and debug the behavior of internal signals during normal device operation,. this tutorial explains how to use the signaltap feature within the intel® quartus ® prime software. the signal tap logic analyzer gui helps you to rapidly define and modify signal tap signal configuration and jtag connection settings,. this tutorial explains how to use the signaltap ii feature within altera’s quartus r ii software.
from zhuanlan.zhihu.com
you can use the signal tap logic analyzer to probe and debug the behavior of internal signals during normal device operation,. this tutorial explains how to use the signaltap feature within the intel® quartus ® prime software. the signal tap logic analyzer gui helps you to rapidly define and modify signal tap signal configuration and jtag connection settings,. this tutorial explains how to use the signaltap ii feature within altera’s quartus r ii software.
Signal Tap Logic Analyzer使用讲解 知乎
Signal Tap Logic Analyzer User Guide this tutorial explains how to use the signaltap ii feature within altera’s quartus r ii software. the signal tap logic analyzer gui helps you to rapidly define and modify signal tap signal configuration and jtag connection settings,. you can use the signal tap logic analyzer to probe and debug the behavior of internal signals during normal device operation,. this tutorial explains how to use the signaltap feature within the intel® quartus ® prime software. this tutorial explains how to use the signaltap ii feature within altera’s quartus r ii software.
From zhuanlan.zhihu.com
Signal Tap Logic Analyzer使用讲解 知乎 Signal Tap Logic Analyzer User Guide this tutorial explains how to use the signaltap ii feature within altera’s quartus r ii software. the signal tap logic analyzer gui helps you to rapidly define and modify signal tap signal configuration and jtag connection settings,. you can use the signal tap logic analyzer to probe and debug the behavior of internal signals during normal device. Signal Tap Logic Analyzer User Guide.
From zhuanlan.zhihu.com
Signal Tap Logic Analyzer使用讲解 知乎 Signal Tap Logic Analyzer User Guide this tutorial explains how to use the signaltap feature within the intel® quartus ® prime software. you can use the signal tap logic analyzer to probe and debug the behavior of internal signals during normal device operation,. the signal tap logic analyzer gui helps you to rapidly define and modify signal tap signal configuration and jtag connection. Signal Tap Logic Analyzer User Guide.
From zhuanlan.zhihu.com
Signal Tap Logic Analyzer使用讲解 知乎 Signal Tap Logic Analyzer User Guide the signal tap logic analyzer gui helps you to rapidly define and modify signal tap signal configuration and jtag connection settings,. this tutorial explains how to use the signaltap feature within the intel® quartus ® prime software. this tutorial explains how to use the signaltap ii feature within altera’s quartus r ii software. you can use. Signal Tap Logic Analyzer User Guide.
From zhuanlan.zhihu.com
Signal Tap Logic Analyzer使用讲解 知乎 Signal Tap Logic Analyzer User Guide this tutorial explains how to use the signaltap feature within the intel® quartus ® prime software. the signal tap logic analyzer gui helps you to rapidly define and modify signal tap signal configuration and jtag connection settings,. this tutorial explains how to use the signaltap ii feature within altera’s quartus r ii software. you can use. Signal Tap Logic Analyzer User Guide.
From zhuanlan.zhihu.com
Signal Tap Logic Analyzer使用讲解 知乎 Signal Tap Logic Analyzer User Guide the signal tap logic analyzer gui helps you to rapidly define and modify signal tap signal configuration and jtag connection settings,. this tutorial explains how to use the signaltap feature within the intel® quartus ® prime software. you can use the signal tap logic analyzer to probe and debug the behavior of internal signals during normal device. Signal Tap Logic Analyzer User Guide.
From zhuanlan.zhihu.com
Signal Tap Logic Analyzer使用讲解 知乎 Signal Tap Logic Analyzer User Guide this tutorial explains how to use the signaltap ii feature within altera’s quartus r ii software. the signal tap logic analyzer gui helps you to rapidly define and modify signal tap signal configuration and jtag connection settings,. you can use the signal tap logic analyzer to probe and debug the behavior of internal signals during normal device. Signal Tap Logic Analyzer User Guide.
From zhuanlan.zhihu.com
Signal Tap Logic Analyzer使用讲解 知乎 Signal Tap Logic Analyzer User Guide the signal tap logic analyzer gui helps you to rapidly define and modify signal tap signal configuration and jtag connection settings,. this tutorial explains how to use the signaltap ii feature within altera’s quartus r ii software. you can use the signal tap logic analyzer to probe and debug the behavior of internal signals during normal device. Signal Tap Logic Analyzer User Guide.
From spinorlab.matrix.jp
Signal Tap II Logic Analyzer Spinor Lab Signal Tap Logic Analyzer User Guide you can use the signal tap logic analyzer to probe and debug the behavior of internal signals during normal device operation,. the signal tap logic analyzer gui helps you to rapidly define and modify signal tap signal configuration and jtag connection settings,. this tutorial explains how to use the signaltap ii feature within altera’s quartus r ii. Signal Tap Logic Analyzer User Guide.
From zhuanlan.zhihu.com
Signal Tap Logic Analyzer使用讲解 知乎 Signal Tap Logic Analyzer User Guide this tutorial explains how to use the signaltap feature within the intel® quartus ® prime software. the signal tap logic analyzer gui helps you to rapidly define and modify signal tap signal configuration and jtag connection settings,. this tutorial explains how to use the signaltap ii feature within altera’s quartus r ii software. you can use. Signal Tap Logic Analyzer User Guide.
From zhuanlan.zhihu.com
Signal Tap Logic Analyzer使用讲解 知乎 Signal Tap Logic Analyzer User Guide this tutorial explains how to use the signaltap feature within the intel® quartus ® prime software. the signal tap logic analyzer gui helps you to rapidly define and modify signal tap signal configuration and jtag connection settings,. you can use the signal tap logic analyzer to probe and debug the behavior of internal signals during normal device. Signal Tap Logic Analyzer User Guide.
From zhuanlan.zhihu.com
Signal Tap Logic Analyzer使用讲解 知乎 Signal Tap Logic Analyzer User Guide you can use the signal tap logic analyzer to probe and debug the behavior of internal signals during normal device operation,. the signal tap logic analyzer gui helps you to rapidly define and modify signal tap signal configuration and jtag connection settings,. this tutorial explains how to use the signaltap feature within the intel® quartus ® prime. Signal Tap Logic Analyzer User Guide.
From zhuanlan.zhihu.com
Signal Tap Logic Analyzer使用讲解 知乎 Signal Tap Logic Analyzer User Guide this tutorial explains how to use the signaltap ii feature within altera’s quartus r ii software. you can use the signal tap logic analyzer to probe and debug the behavior of internal signals during normal device operation,. the signal tap logic analyzer gui helps you to rapidly define and modify signal tap signal configuration and jtag connection. Signal Tap Logic Analyzer User Guide.
From zhuanlan.zhihu.com
Signal Tap Logic Analyzer使用讲解 知乎 Signal Tap Logic Analyzer User Guide the signal tap logic analyzer gui helps you to rapidly define and modify signal tap signal configuration and jtag connection settings,. this tutorial explains how to use the signaltap feature within the intel® quartus ® prime software. you can use the signal tap logic analyzer to probe and debug the behavior of internal signals during normal device. Signal Tap Logic Analyzer User Guide.
From www.51hei.com
signal tap简单详细使用 Signal Tap Logic Analyzer User Guide you can use the signal tap logic analyzer to probe and debug the behavior of internal signals during normal device operation,. this tutorial explains how to use the signaltap ii feature within altera’s quartus r ii software. the signal tap logic analyzer gui helps you to rapidly define and modify signal tap signal configuration and jtag connection. Signal Tap Logic Analyzer User Guide.
From people.ece.cornell.edu
SignalTap Signal Tap Logic Analyzer User Guide this tutorial explains how to use the signaltap ii feature within altera’s quartus r ii software. this tutorial explains how to use the signaltap feature within the intel® quartus ® prime software. you can use the signal tap logic analyzer to probe and debug the behavior of internal signals during normal device operation,. the signal tap. Signal Tap Logic Analyzer User Guide.
From zhuanlan.zhihu.com
Signal Tap Logic Analyzer使用讲解 知乎 Signal Tap Logic Analyzer User Guide you can use the signal tap logic analyzer to probe and debug the behavior of internal signals during normal device operation,. this tutorial explains how to use the signaltap feature within the intel® quartus ® prime software. the signal tap logic analyzer gui helps you to rapidly define and modify signal tap signal configuration and jtag connection. Signal Tap Logic Analyzer User Guide.
From zhuanlan.zhihu.com
Signal Tap Logic Analyzer使用讲解 知乎 Signal Tap Logic Analyzer User Guide this tutorial explains how to use the signaltap feature within the intel® quartus ® prime software. this tutorial explains how to use the signaltap ii feature within altera’s quartus r ii software. the signal tap logic analyzer gui helps you to rapidly define and modify signal tap signal configuration and jtag connection settings,. you can use. Signal Tap Logic Analyzer User Guide.
From zhuanlan.zhihu.com
Signal Tap Logic Analyzer使用讲解 知乎 Signal Tap Logic Analyzer User Guide you can use the signal tap logic analyzer to probe and debug the behavior of internal signals during normal device operation,. this tutorial explains how to use the signaltap ii feature within altera’s quartus r ii software. this tutorial explains how to use the signaltap feature within the intel® quartus ® prime software. the signal tap. Signal Tap Logic Analyzer User Guide.
From www.youtube.com
Signal Tap Logic Analyzer Tutorial Intel FPGA YouTube Signal Tap Logic Analyzer User Guide this tutorial explains how to use the signaltap ii feature within altera’s quartus r ii software. this tutorial explains how to use the signaltap feature within the intel® quartus ® prime software. you can use the signal tap logic analyzer to probe and debug the behavior of internal signals during normal device operation,. the signal tap. Signal Tap Logic Analyzer User Guide.
From www.51hei.com
signal tap简单详细使用 Signal Tap Logic Analyzer User Guide the signal tap logic analyzer gui helps you to rapidly define and modify signal tap signal configuration and jtag connection settings,. you can use the signal tap logic analyzer to probe and debug the behavior of internal signals during normal device operation,. this tutorial explains how to use the signaltap feature within the intel® quartus ® prime. Signal Tap Logic Analyzer User Guide.
From zhuanlan.zhihu.com
Signal Tap Logic Analyzer使用讲解 知乎 Signal Tap Logic Analyzer User Guide you can use the signal tap logic analyzer to probe and debug the behavior of internal signals during normal device operation,. this tutorial explains how to use the signaltap feature within the intel® quartus ® prime software. the signal tap logic analyzer gui helps you to rapidly define and modify signal tap signal configuration and jtag connection. Signal Tap Logic Analyzer User Guide.
From zhuanlan.zhihu.com
Signal Tap Logic Analyzer使用讲解 知乎 Signal Tap Logic Analyzer User Guide this tutorial explains how to use the signaltap ii feature within altera’s quartus r ii software. this tutorial explains how to use the signaltap feature within the intel® quartus ® prime software. the signal tap logic analyzer gui helps you to rapidly define and modify signal tap signal configuration and jtag connection settings,. you can use. Signal Tap Logic Analyzer User Guide.
From www.youtube.com
Signal Tap Logic Analyzer Introduction & Getting Started YouTube Signal Tap Logic Analyzer User Guide this tutorial explains how to use the signaltap ii feature within altera’s quartus r ii software. you can use the signal tap logic analyzer to probe and debug the behavior of internal signals during normal device operation,. the signal tap logic analyzer gui helps you to rapidly define and modify signal tap signal configuration and jtag connection. Signal Tap Logic Analyzer User Guide.
From zhuanlan.zhihu.com
Signal Tap Logic Analyzer使用讲解 知乎 Signal Tap Logic Analyzer User Guide the signal tap logic analyzer gui helps you to rapidly define and modify signal tap signal configuration and jtag connection settings,. you can use the signal tap logic analyzer to probe and debug the behavior of internal signals during normal device operation,. this tutorial explains how to use the signaltap feature within the intel® quartus ® prime. Signal Tap Logic Analyzer User Guide.
From www.youtube.com
How To Use the SignalTap II Logic Analyzer Tool in Quartus Prime YouTube Signal Tap Logic Analyzer User Guide this tutorial explains how to use the signaltap feature within the intel® quartus ® prime software. the signal tap logic analyzer gui helps you to rapidly define and modify signal tap signal configuration and jtag connection settings,. you can use the signal tap logic analyzer to probe and debug the behavior of internal signals during normal device. Signal Tap Logic Analyzer User Guide.
From zhuanlan.zhihu.com
Signal Tap Logic Analyzer使用讲解 知乎 Signal Tap Logic Analyzer User Guide you can use the signal tap logic analyzer to probe and debug the behavior of internal signals during normal device operation,. this tutorial explains how to use the signaltap ii feature within altera’s quartus r ii software. this tutorial explains how to use the signaltap feature within the intel® quartus ® prime software. the signal tap. Signal Tap Logic Analyzer User Guide.
From zhuanlan.zhihu.com
Signal Tap Logic Analyzer使用讲解 知乎 Signal Tap Logic Analyzer User Guide this tutorial explains how to use the signaltap ii feature within altera’s quartus r ii software. this tutorial explains how to use the signaltap feature within the intel® quartus ® prime software. the signal tap logic analyzer gui helps you to rapidly define and modify signal tap signal configuration and jtag connection settings,. you can use. Signal Tap Logic Analyzer User Guide.
From zhuanlan.zhihu.com
Signal Tap Logic Analyzer使用讲解 知乎 Signal Tap Logic Analyzer User Guide this tutorial explains how to use the signaltap ii feature within altera’s quartus r ii software. this tutorial explains how to use the signaltap feature within the intel® quartus ® prime software. the signal tap logic analyzer gui helps you to rapidly define and modify signal tap signal configuration and jtag connection settings,. you can use. Signal Tap Logic Analyzer User Guide.
From zhuanlan.zhihu.com
Signal Tap Logic Analyzer使用讲解 知乎 Signal Tap Logic Analyzer User Guide this tutorial explains how to use the signaltap ii feature within altera’s quartus r ii software. the signal tap logic analyzer gui helps you to rapidly define and modify signal tap signal configuration and jtag connection settings,. this tutorial explains how to use the signaltap feature within the intel® quartus ® prime software. you can use. Signal Tap Logic Analyzer User Guide.
From zhuanlan.zhihu.com
Signal Tap Logic Analyzer使用讲解 知乎 Signal Tap Logic Analyzer User Guide you can use the signal tap logic analyzer to probe and debug the behavior of internal signals during normal device operation,. the signal tap logic analyzer gui helps you to rapidly define and modify signal tap signal configuration and jtag connection settings,. this tutorial explains how to use the signaltap feature within the intel® quartus ® prime. Signal Tap Logic Analyzer User Guide.
From zhuanlan.zhihu.com
Signal Tap Logic Analyzer使用讲解 知乎 Signal Tap Logic Analyzer User Guide this tutorial explains how to use the signaltap feature within the intel® quartus ® prime software. you can use the signal tap logic analyzer to probe and debug the behavior of internal signals during normal device operation,. the signal tap logic analyzer gui helps you to rapidly define and modify signal tap signal configuration and jtag connection. Signal Tap Logic Analyzer User Guide.
From zhuanlan.zhihu.com
Signal Tap Logic Analyzer使用讲解 知乎 Signal Tap Logic Analyzer User Guide the signal tap logic analyzer gui helps you to rapidly define and modify signal tap signal configuration and jtag connection settings,. this tutorial explains how to use the signaltap feature within the intel® quartus ® prime software. this tutorial explains how to use the signaltap ii feature within altera’s quartus r ii software. you can use. Signal Tap Logic Analyzer User Guide.
From zhuanlan.zhihu.com
Signal Tap Logic Analyzer使用讲解 知乎 Signal Tap Logic Analyzer User Guide this tutorial explains how to use the signaltap feature within the intel® quartus ® prime software. the signal tap logic analyzer gui helps you to rapidly define and modify signal tap signal configuration and jtag connection settings,. you can use the signal tap logic analyzer to probe and debug the behavior of internal signals during normal device. Signal Tap Logic Analyzer User Guide.
From zhuanlan.zhihu.com
Signal Tap Logic Analyzer使用讲解 知乎 Signal Tap Logic Analyzer User Guide you can use the signal tap logic analyzer to probe and debug the behavior of internal signals during normal device operation,. the signal tap logic analyzer gui helps you to rapidly define and modify signal tap signal configuration and jtag connection settings,. this tutorial explains how to use the signaltap feature within the intel® quartus ® prime. Signal Tap Logic Analyzer User Guide.
From people.ece.cornell.edu
SignalTap Signal Tap Logic Analyzer User Guide you can use the signal tap logic analyzer to probe and debug the behavior of internal signals during normal device operation,. the signal tap logic analyzer gui helps you to rapidly define and modify signal tap signal configuration and jtag connection settings,. this tutorial explains how to use the signaltap ii feature within altera’s quartus r ii. Signal Tap Logic Analyzer User Guide.