How Do Shift Registers Work . Sipo, siso, piso and pipo, and their applications and examples. Learn how shift registers work as sequential logic circuits for data storage or transfer. Explore the six types of shift registers, their. In this instructable, let us look at the working of a shift register and at the end build a small kit to see shift register in action. Let's get back to basics! Learn what shift registers are, how they work and how to use them in digital electronics. Explore the four modes of shift registers: What is a shift register? This is accomplished by converting data between parallel and serial formats. A shift register is a device that allows additional inputs or outputs to be added to a microcontroller. This post provides a detailed explanation about shift registers, its modes of operation, types, working principle, applications, advantages and disadvantages.
from www.electroniclinic.com
This post provides a detailed explanation about shift registers, its modes of operation, types, working principle, applications, advantages and disadvantages. Learn how shift registers work as sequential logic circuits for data storage or transfer. This is accomplished by converting data between parallel and serial formats. Sipo, siso, piso and pipo, and their applications and examples. Explore the six types of shift registers, their. What is a shift register? Explore the four modes of shift registers: Learn what shift registers are, how they work and how to use them in digital electronics. In this instructable, let us look at the working of a shift register and at the end build a small kit to see shift register in action. A shift register is a device that allows additional inputs or outputs to be added to a microcontroller.
Shift Register Shift Right and Shift Left Registers with circuit diagram
How Do Shift Registers Work What is a shift register? Explore the six types of shift registers, their. This is accomplished by converting data between parallel and serial formats. Learn what shift registers are, how they work and how to use them in digital electronics. A shift register is a device that allows additional inputs or outputs to be added to a microcontroller. Explore the four modes of shift registers: Let's get back to basics! In this instructable, let us look at the working of a shift register and at the end build a small kit to see shift register in action. Sipo, siso, piso and pipo, and their applications and examples. Learn how shift registers work as sequential logic circuits for data storage or transfer. This post provides a detailed explanation about shift registers, its modes of operation, types, working principle, applications, advantages and disadvantages. What is a shift register?
From www.slideserve.com
PPT Shift Registers and Shift Register Counters PowerPoint How Do Shift Registers Work Sipo, siso, piso and pipo, and their applications and examples. This post provides a detailed explanation about shift registers, its modes of operation, types, working principle, applications, advantages and disadvantages. This is accomplished by converting data between parallel and serial formats. Learn what shift registers are, how they work and how to use them in digital electronics. What is a. How Do Shift Registers Work.
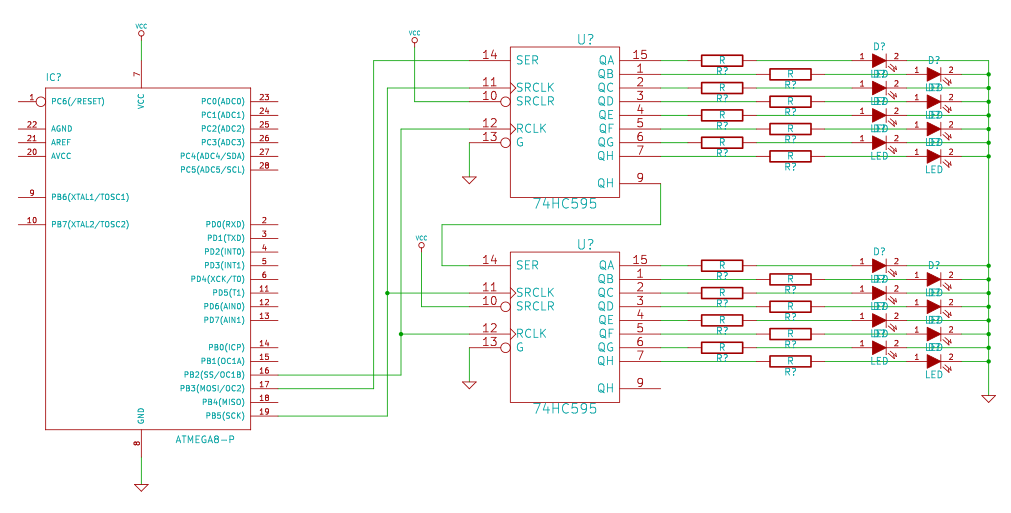
From jumptuck.com
How to drive 595 shift registers with AVR hardware SPI Jumptuck How Do Shift Registers Work In this instructable, let us look at the working of a shift register and at the end build a small kit to see shift register in action. Explore the four modes of shift registers: A shift register is a device that allows additional inputs or outputs to be added to a microcontroller. This post provides a detailed explanation about shift. How Do Shift Registers Work.
From www.youtube.com
How Shift Registers Work! YouTube How Do Shift Registers Work This post provides a detailed explanation about shift registers, its modes of operation, types, working principle, applications, advantages and disadvantages. A shift register is a device that allows additional inputs or outputs to be added to a microcontroller. Explore the four modes of shift registers: Learn how shift registers work as sequential logic circuits for data storage or transfer. Sipo,. How Do Shift Registers Work.
From www.youtube.com
How Shift Registers Work The Learning Circuit YouTube How Do Shift Registers Work Let's get back to basics! Learn what shift registers are, how they work and how to use them in digital electronics. What is a shift register? A shift register is a device that allows additional inputs or outputs to be added to a microcontroller. This is accomplished by converting data between parallel and serial formats. Explore the four modes of. How Do Shift Registers Work.
From techplanet.today
How Shift Registers Work & What is a shift register? How Do Shift Registers Work This post provides a detailed explanation about shift registers, its modes of operation, types, working principle, applications, advantages and disadvantages. Explore the four modes of shift registers: Learn how shift registers work as sequential logic circuits for data storage or transfer. This is accomplished by converting data between parallel and serial formats. Learn what shift registers are, how they work. How Do Shift Registers Work.
From jumptuck.com
How Shift Registers Work Jumptuck How Do Shift Registers Work Explore the six types of shift registers, their. Sipo, siso, piso and pipo, and their applications and examples. In this instructable, let us look at the working of a shift register and at the end build a small kit to see shift register in action. Explore the four modes of shift registers: Learn what shift registers are, how they work. How Do Shift Registers Work.
From www.youtube.com
Shift Registers YouTube How Do Shift Registers Work What is a shift register? Sipo, siso, piso and pipo, and their applications and examples. This post provides a detailed explanation about shift registers, its modes of operation, types, working principle, applications, advantages and disadvantages. This is accomplished by converting data between parallel and serial formats. Learn what shift registers are, how they work and how to use them in. How Do Shift Registers Work.
From www.instructables.com
How Shift Registers Work (74HC595) Instructables How Do Shift Registers Work Sipo, siso, piso and pipo, and their applications and examples. Learn what shift registers are, how they work and how to use them in digital electronics. Let's get back to basics! Learn how shift registers work as sequential logic circuits for data storage or transfer. This is accomplished by converting data between parallel and serial formats. A shift register is. How Do Shift Registers Work.
From www.youtube.com
How shift registers work(Animation) YouTube How Do Shift Registers Work Learn how shift registers work as sequential logic circuits for data storage or transfer. Explore the six types of shift registers, their. In this instructable, let us look at the working of a shift register and at the end build a small kit to see shift register in action. A shift register is a device that allows additional inputs or. How Do Shift Registers Work.
From terradast.weebly.com
How linear feedback shift register works terradast How Do Shift Registers Work Explore the four modes of shift registers: Let's get back to basics! A shift register is a device that allows additional inputs or outputs to be added to a microcontroller. Explore the six types of shift registers, their. Learn what shift registers are, how they work and how to use them in digital electronics. In this instructable, let us look. How Do Shift Registers Work.
From www.electroniclinic.com
Shift Register Shift Right and Shift Left Registers with circuit diagram How Do Shift Registers Work Sipo, siso, piso and pipo, and their applications and examples. This is accomplished by converting data between parallel and serial formats. Learn how shift registers work as sequential logic circuits for data storage or transfer. Learn what shift registers are, how they work and how to use them in digital electronics. Explore the six types of shift registers, their. What. How Do Shift Registers Work.
From jumptuck.com
How to drive 595 shift registers with AVR hardware SPI Jumptuck How Do Shift Registers Work Sipo, siso, piso and pipo, and their applications and examples. What is a shift register? A shift register is a device that allows additional inputs or outputs to be added to a microcontroller. Explore the four modes of shift registers: This is accomplished by converting data between parallel and serial formats. Learn how shift registers work as sequential logic circuits. How Do Shift Registers Work.
From www.instructables.com
Shift Registers How Do They Work? 5 Steps (with Pictures How Do Shift Registers Work What is a shift register? Explore the six types of shift registers, their. This is accomplished by converting data between parallel and serial formats. Sipo, siso, piso and pipo, and their applications and examples. Let's get back to basics! Learn what shift registers are, how they work and how to use them in digital electronics. Learn how shift registers work. How Do Shift Registers Work.
From www.youtube.com
How to Work 74HC595 Shift register with Simulation Proteus 8 YouTube How Do Shift Registers Work This post provides a detailed explanation about shift registers, its modes of operation, types, working principle, applications, advantages and disadvantages. A shift register is a device that allows additional inputs or outputs to be added to a microcontroller. In this instructable, let us look at the working of a shift register and at the end build a small kit to. How Do Shift Registers Work.
From electronics.stackexchange.com
flipflop How do shift registers work on the gate level? Electrical How Do Shift Registers Work Sipo, siso, piso and pipo, and their applications and examples. Learn what shift registers are, how they work and how to use them in digital electronics. Let's get back to basics! Learn how shift registers work as sequential logic circuits for data storage or transfer. This post provides a detailed explanation about shift registers, its modes of operation, types, working. How Do Shift Registers Work.
From www.electroniclinic.com
Shift Register Shift Right and Shift Left Registers with circuit diagram How Do Shift Registers Work This is accomplished by converting data between parallel and serial formats. Explore the six types of shift registers, their. This post provides a detailed explanation about shift registers, its modes of operation, types, working principle, applications, advantages and disadvantages. A shift register is a device that allows additional inputs or outputs to be added to a microcontroller. Learn what shift. How Do Shift Registers Work.
From www.youtube.com
How Shift Registers Work 74HC595N YouTube How Do Shift Registers Work A shift register is a device that allows additional inputs or outputs to be added to a microcontroller. What is a shift register? In this instructable, let us look at the working of a shift register and at the end build a small kit to see shift register in action. This is accomplished by converting data between parallel and serial. How Do Shift Registers Work.
From www.youtube.com
Shift Registers How do they work? YouTube How Do Shift Registers Work Learn how shift registers work as sequential logic circuits for data storage or transfer. This is accomplished by converting data between parallel and serial formats. A shift register is a device that allows additional inputs or outputs to be added to a microcontroller. Explore the four modes of shift registers: Let's get back to basics! In this instructable, let us. How Do Shift Registers Work.
From www.youtube.com
Introduction to Registers What is Shift Register? Types of Shift How Do Shift Registers Work Learn what shift registers are, how they work and how to use them in digital electronics. Explore the six types of shift registers, their. Let's get back to basics! What is a shift register? In this instructable, let us look at the working of a shift register and at the end build a small kit to see shift register in. How Do Shift Registers Work.
From learn.sparkfun.com
Shift Registers SparkFun Learn How Do Shift Registers Work A shift register is a device that allows additional inputs or outputs to be added to a microcontroller. In this instructable, let us look at the working of a shift register and at the end build a small kit to see shift register in action. Sipo, siso, piso and pipo, and their applications and examples. Explore the four modes of. How Do Shift Registers Work.
From schematiclechfaniq.z4.web.core.windows.net
Explain Siso And Sipo Shift Registers How Do Shift Registers Work Let's get back to basics! Explore the six types of shift registers, their. Sipo, siso, piso and pipo, and their applications and examples. In this instructable, let us look at the working of a shift register and at the end build a small kit to see shift register in action. Explore the four modes of shift registers: Learn what shift. How Do Shift Registers Work.
From www.utmel.com
Shift Register Classification and Working Principle Utmel How Do Shift Registers Work Let's get back to basics! This is accomplished by converting data between parallel and serial formats. Explore the four modes of shift registers: Sipo, siso, piso and pipo, and their applications and examples. Learn what shift registers are, how they work and how to use them in digital electronics. What is a shift register? Learn how shift registers work as. How Do Shift Registers Work.
From www.pinterest.com
Shift Registers How Do They Work? en 2024 Electronics projects How Do Shift Registers Work Let's get back to basics! Learn what shift registers are, how they work and how to use them in digital electronics. This is accomplished by converting data between parallel and serial formats. In this instructable, let us look at the working of a shift register and at the end build a small kit to see shift register in action. Learn. How Do Shift Registers Work.
From www.electroniclinic.com
Shift Register Shift Right and Shift Left Registers with circuit diagram How Do Shift Registers Work Sipo, siso, piso and pipo, and their applications and examples. A shift register is a device that allows additional inputs or outputs to be added to a microcontroller. What is a shift register? Learn how shift registers work as sequential logic circuits for data storage or transfer. Let's get back to basics! This is accomplished by converting data between parallel. How Do Shift Registers Work.
From automationcommunity.com
Shift Register in PLC Sorting Machine Example How Do Shift Registers Work This is accomplished by converting data between parallel and serial formats. In this instructable, let us look at the working of a shift register and at the end build a small kit to see shift register in action. Sipo, siso, piso and pipo, and their applications and examples. Let's get back to basics! A shift register is a device that. How Do Shift Registers Work.
From www.electroniclinic.com
Different Types of Shift Registers In Digital Electronics How Do Shift Registers Work Learn what shift registers are, how they work and how to use them in digital electronics. This post provides a detailed explanation about shift registers, its modes of operation, types, working principle, applications, advantages and disadvantages. What is a shift register? Learn how shift registers work as sequential logic circuits for data storage or transfer. Explore the six types of. How Do Shift Registers Work.
From circuitn2z1i2galo.z13.web.core.windows.net
Explain Siso And Sipo Shift Registers How Do Shift Registers Work Let's get back to basics! In this instructable, let us look at the working of a shift register and at the end build a small kit to see shift register in action. This is accomplished by converting data between parallel and serial formats. This post provides a detailed explanation about shift registers, its modes of operation, types, working principle, applications,. How Do Shift Registers Work.
From www.slideserve.com
PPT Registers and Counters PowerPoint Presentation, free download How Do Shift Registers Work Sipo, siso, piso and pipo, and their applications and examples. In this instructable, let us look at the working of a shift register and at the end build a small kit to see shift register in action. This post provides a detailed explanation about shift registers, its modes of operation, types, working principle, applications, advantages and disadvantages. Explore the six. How Do Shift Registers Work.
From www.youtube.com
What is Shift Register? How do shift registers work SISO Mode SIPO How Do Shift Registers Work Explore the four modes of shift registers: Learn what shift registers are, how they work and how to use them in digital electronics. Explore the six types of shift registers, their. In this instructable, let us look at the working of a shift register and at the end build a small kit to see shift register in action. Learn how. How Do Shift Registers Work.
From learn.adafruit.com
The 74HC595 Shift Register Arduino Lesson 4. Eight LEDs and a Shift How Do Shift Registers Work A shift register is a device that allows additional inputs or outputs to be added to a microcontroller. This is accomplished by converting data between parallel and serial formats. Explore the six types of shift registers, their. Let's get back to basics! Explore the four modes of shift registers: In this instructable, let us look at the working of a. How Do Shift Registers Work.
From www.marginallyclever.com
How to use a 74hc595 shift register Marginally Clever Robots How Do Shift Registers Work Learn what shift registers are, how they work and how to use them in digital electronics. In this instructable, let us look at the working of a shift register and at the end build a small kit to see shift register in action. Let's get back to basics! Explore the six types of shift registers, their. This is accomplished by. How Do Shift Registers Work.
From www.instructables.com
How Shift Registers Work (74HC595) Instructables How Do Shift Registers Work Explore the six types of shift registers, their. This post provides a detailed explanation about shift registers, its modes of operation, types, working principle, applications, advantages and disadvantages. In this instructable, let us look at the working of a shift register and at the end build a small kit to see shift register in action. A shift register is a. How Do Shift Registers Work.
From www.instructables.com
Operating a Shift Register 10 Steps Instructables How Do Shift Registers Work A shift register is a device that allows additional inputs or outputs to be added to a microcontroller. This is accomplished by converting data between parallel and serial formats. Explore the four modes of shift registers: Learn what shift registers are, how they work and how to use them in digital electronics. This post provides a detailed explanation about shift. How Do Shift Registers Work.
From www.youtube.com
Shift registers and Parallel Load registers YouTube How Do Shift Registers Work A shift register is a device that allows additional inputs or outputs to be added to a microcontroller. Sipo, siso, piso and pipo, and their applications and examples. In this instructable, let us look at the working of a shift register and at the end build a small kit to see shift register in action. Let's get back to basics!. How Do Shift Registers Work.
From www.youtube.com
How does shift registers works ? PLC Programming Tutorials for How Do Shift Registers Work Explore the six types of shift registers, their. A shift register is a device that allows additional inputs or outputs to be added to a microcontroller. Learn how shift registers work as sequential logic circuits for data storage or transfer. This is accomplished by converting data between parallel and serial formats. In this instructable, let us look at the working. How Do Shift Registers Work.