Usb Sound Card Wiring Diagram . The signalink usb will be installed in a few simple steps. Discover how a usb works (a, 2.0, 3.0), connector pinout, wiring diagrams, schematics, and common applications. A usb sound card wiring diagram is arguably one of the most important pieces of a sound system. Typical usb sound cards have an earphone jack and a microphone jack. Even if you’re a novice to the world of sound equipment, the diagram. First, you will configure it for use with your radio by installing one of our optional. Once all of your components are. Whether you are building your own system or just need to troubleshoot an. Besides the usb mp3 module you get two 3.5mm female jack sockets, usb female cable or port, ir receiver and 5v regulated dc supply in the kit for this diy project. In short, a usb sound card schematic diagram is a great way to understand the basics of your sound card. In this instructable i'll step by step show you how you can make this awesome usb sound card by yourself. This versatile module features usb player, sd card player, fm player and an auxiliary input. Also i'll give the proper demonstration. The usb sound card circuit diagram will tell you exactly what you need and how to wire it.
from schematiclibbader.z13.web.core.windows.net
In this instructable i'll step by step show you how you can make this awesome usb sound card by yourself. Also i'll give the proper demonstration. The signalink usb will be installed in a few simple steps. Whether you are building your own system or just need to troubleshoot an. Once all of your components are. The usb sound card circuit diagram will tell you exactly what you need and how to wire it. Discover how a usb works (a, 2.0, 3.0), connector pinout, wiring diagrams, schematics, and common applications. A usb sound card wiring diagram is arguably one of the most important pieces of a sound system. Even if you’re a novice to the world of sound equipment, the diagram. Besides the usb mp3 module you get two 3.5mm female jack sockets, usb female cable or port, ir receiver and 5v regulated dc supply in the kit for this diy project.
Usb C Wiring Diagram
Usb Sound Card Wiring Diagram Even if you’re a novice to the world of sound equipment, the diagram. Whether you are building your own system or just need to troubleshoot an. The signalink usb will be installed in a few simple steps. The usb sound card circuit diagram will tell you exactly what you need and how to wire it. Even if you’re a novice to the world of sound equipment, the diagram. Besides the usb mp3 module you get two 3.5mm female jack sockets, usb female cable or port, ir receiver and 5v regulated dc supply in the kit for this diy project. In short, a usb sound card schematic diagram is a great way to understand the basics of your sound card. First, you will configure it for use with your radio by installing one of our optional. In this instructable i'll step by step show you how you can make this awesome usb sound card by yourself. Typical usb sound cards have an earphone jack and a microphone jack. This versatile module features usb player, sd card player, fm player and an auxiliary input. Discover how a usb works (a, 2.0, 3.0), connector pinout, wiring diagrams, schematics, and common applications. A usb sound card wiring diagram is arguably one of the most important pieces of a sound system. Once all of your components are. Also i'll give the proper demonstration.
From www.pinterest.com.au
USB Connection Wiring Diagram Usb cable, Usb, Connection Usb Sound Card Wiring Diagram Also i'll give the proper demonstration. Besides the usb mp3 module you get two 3.5mm female jack sockets, usb female cable or port, ir receiver and 5v regulated dc supply in the kit for this diy project. Even if you’re a novice to the world of sound equipment, the diagram. First, you will configure it for use with your radio. Usb Sound Card Wiring Diagram.
From manual.imagenes4k.com
Usb Sound Card Wiring Diagram Ps2 Controller Arduino Wire Playstation Usb Sound Card Wiring Diagram In this instructable i'll step by step show you how you can make this awesome usb sound card by yourself. This versatile module features usb player, sd card player, fm player and an auxiliary input. Typical usb sound cards have an earphone jack and a microphone jack. Discover how a usb works (a, 2.0, 3.0), connector pinout, wiring diagrams, schematics,. Usb Sound Card Wiring Diagram.
From paintingwithfriend.blogspot.com
⭐ Otg Usb Wiring Diagram ⭐ Usb Sound Card Wiring Diagram In this instructable i'll step by step show you how you can make this awesome usb sound card by yourself. Also i'll give the proper demonstration. The usb sound card circuit diagram will tell you exactly what you need and how to wire it. First, you will configure it for use with your radio by installing one of our optional.. Usb Sound Card Wiring Diagram.
From schematiclibbader.z13.web.core.windows.net
Usb C Wiring Diagram Usb Sound Card Wiring Diagram Once all of your components are. A usb sound card wiring diagram is arguably one of the most important pieces of a sound system. Discover how a usb works (a, 2.0, 3.0), connector pinout, wiring diagrams, schematics, and common applications. Even if you’re a novice to the world of sound equipment, the diagram. Also i'll give the proper demonstration. In. Usb Sound Card Wiring Diagram.
From rhondajones.top
micro usb wiring colors Wiring Diagram Usb Sound Card Wiring Diagram In this instructable i'll step by step show you how you can make this awesome usb sound card by yourself. The signalink usb will be installed in a few simple steps. Typical usb sound cards have an earphone jack and a microphone jack. The usb sound card circuit diagram will tell you exactly what you need and how to wire. Usb Sound Card Wiring Diagram.
From manualpartlucas.z21.web.core.windows.net
usb wiring diagram for audio cable Usb Sound Card Wiring Diagram In this instructable i'll step by step show you how you can make this awesome usb sound card by yourself. Discover how a usb works (a, 2.0, 3.0), connector pinout, wiring diagrams, schematics, and common applications. The signalink usb will be installed in a few simple steps. This versatile module features usb player, sd card player, fm player and an. Usb Sound Card Wiring Diagram.
From wireenginechristian.z19.web.core.windows.net
Usb Cable Wiring Guide Usb Sound Card Wiring Diagram This versatile module features usb player, sd card player, fm player and an auxiliary input. Even if you’re a novice to the world of sound equipment, the diagram. Besides the usb mp3 module you get two 3.5mm female jack sockets, usb female cable or port, ir receiver and 5v regulated dc supply in the kit for this diy project. Whether. Usb Sound Card Wiring Diagram.
From www.circuitdiagram.co
Usb Sound Card Wiring Diagram Circuit Diagram Usb Sound Card Wiring Diagram Also i'll give the proper demonstration. A usb sound card wiring diagram is arguably one of the most important pieces of a sound system. Whether you are building your own system or just need to troubleshoot an. The usb sound card circuit diagram will tell you exactly what you need and how to wire it. First, you will configure it. Usb Sound Card Wiring Diagram.
From www.circuitdiagram.co
Usb Sound Card Wiring Diagram Circuit Diagram Usb Sound Card Wiring Diagram Whether you are building your own system or just need to troubleshoot an. Also i'll give the proper demonstration. In short, a usb sound card schematic diagram is a great way to understand the basics of your sound card. This versatile module features usb player, sd card player, fm player and an auxiliary input. The signalink usb will be installed. Usb Sound Card Wiring Diagram.
From schematicwiringdiagram.blogspot.com
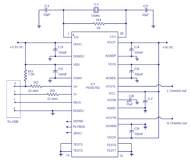
USB sound card with PCM 2702 audio wiring diagram Usb Sound Card Wiring Diagram Whether you are building your own system or just need to troubleshoot an. Besides the usb mp3 module you get two 3.5mm female jack sockets, usb female cable or port, ir receiver and 5v regulated dc supply in the kit for this diy project. The usb sound card circuit diagram will tell you exactly what you need and how to. Usb Sound Card Wiring Diagram.
From www.tinkerboy.xyz
Pinout Diagrams for the PCM2704 and 3D Sound(COB) USB Sound Card Usb Sound Card Wiring Diagram This versatile module features usb player, sd card player, fm player and an auxiliary input. First, you will configure it for use with your radio by installing one of our optional. Discover how a usb works (a, 2.0, 3.0), connector pinout, wiring diagrams, schematics, and common applications. Typical usb sound cards have an earphone jack and a microphone jack. Even. Usb Sound Card Wiring Diagram.
From www.circuitdiagram.co
Usb Sound Card Wiring Diagram Circuit Diagram Usb Sound Card Wiring Diagram In short, a usb sound card schematic diagram is a great way to understand the basics of your sound card. First, you will configure it for use with your radio by installing one of our optional. Discover how a usb works (a, 2.0, 3.0), connector pinout, wiring diagrams, schematics, and common applications. Even if you’re a novice to the world. Usb Sound Card Wiring Diagram.
From www.circuitdiagram.co
Usb Sound Card Wiring Diagram Circuit Diagram Usb Sound Card Wiring Diagram The usb sound card circuit diagram will tell you exactly what you need and how to wire it. This versatile module features usb player, sd card player, fm player and an auxiliary input. Besides the usb mp3 module you get two 3.5mm female jack sockets, usb female cable or port, ir receiver and 5v regulated dc supply in the kit. Usb Sound Card Wiring Diagram.
From wiringdiagramralph99.z13.web.core.windows.net
Av Usb Wiring Diagram Usb Sound Card Wiring Diagram A usb sound card wiring diagram is arguably one of the most important pieces of a sound system. This versatile module features usb player, sd card player, fm player and an auxiliary input. Whether you are building your own system or just need to troubleshoot an. First, you will configure it for use with your radio by installing one of. Usb Sound Card Wiring Diagram.
From lexuscarumors.com
USB Wiring Diagram Lexia's Blog Usb Sound Card Wiring Diagram Typical usb sound cards have an earphone jack and a microphone jack. In short, a usb sound card schematic diagram is a great way to understand the basics of your sound card. The usb sound card circuit diagram will tell you exactly what you need and how to wire it. The signalink usb will be installed in a few simple. Usb Sound Card Wiring Diagram.
From www.etechnog.com
USB Wiring Diagram, Connection, PinOut, Terminals ETechnoG Usb Sound Card Wiring Diagram First, you will configure it for use with your radio by installing one of our optional. Also i'll give the proper demonstration. In this instructable i'll step by step show you how you can make this awesome usb sound card by yourself. This versatile module features usb player, sd card player, fm player and an auxiliary input. Even if you’re. Usb Sound Card Wiring Diagram.
From www.tinkerboy.xyz
Pinout Diagrams for the PCM2704 and 3D Sound(COB) USB Sound Card Usb Sound Card Wiring Diagram Even if you’re a novice to the world of sound equipment, the diagram. A usb sound card wiring diagram is arguably one of the most important pieces of a sound system. The usb sound card circuit diagram will tell you exactly what you need and how to wire it. The signalink usb will be installed in a few simple steps.. Usb Sound Card Wiring Diagram.
From wiredraw.co
Mini Usb Port Wiring Diagram Wiring Draw Usb Sound Card Wiring Diagram Typical usb sound cards have an earphone jack and a microphone jack. First, you will configure it for use with your radio by installing one of our optional. Even if you’re a novice to the world of sound equipment, the diagram. In short, a usb sound card schematic diagram is a great way to understand the basics of your sound. Usb Sound Card Wiring Diagram.
From schematiclistmoller.z19.web.core.windows.net
Usb A To Usb A Wiring Diagram Usb Sound Card Wiring Diagram This versatile module features usb player, sd card player, fm player and an auxiliary input. The usb sound card circuit diagram will tell you exactly what you need and how to wire it. Even if you’re a novice to the world of sound equipment, the diagram. A usb sound card wiring diagram is arguably one of the most important pieces. Usb Sound Card Wiring Diagram.
From circuitfixhueber.z19.web.core.windows.net
Usb A To Usb C Cable Wiring Diagram Usb Sound Card Wiring Diagram The usb sound card circuit diagram will tell you exactly what you need and how to wire it. In this instructable i'll step by step show you how you can make this awesome usb sound card by yourself. First, you will configure it for use with your radio by installing one of our optional. Besides the usb mp3 module you. Usb Sound Card Wiring Diagram.
From circuitschematicelectronics.blogspot.com
USB Soundcard Circuit with PCM2702 Electronic Circuit Usb Sound Card Wiring Diagram The signalink usb will be installed in a few simple steps. Once all of your components are. This versatile module features usb player, sd card player, fm player and an auxiliary input. A usb sound card wiring diagram is arguably one of the most important pieces of a sound system. First, you will configure it for use with your radio. Usb Sound Card Wiring Diagram.
From rhondajones.top
multi usb port circuit diagram Wiring Diagram Usb Sound Card Wiring Diagram The signalink usb will be installed in a few simple steps. Once all of your components are. A usb sound card wiring diagram is arguably one of the most important pieces of a sound system. Besides the usb mp3 module you get two 3.5mm female jack sockets, usb female cable or port, ir receiver and 5v regulated dc supply in. Usb Sound Card Wiring Diagram.
From enginepartannett77.z13.web.core.windows.net
Usb Plug Wiring Diagram Usb Sound Card Wiring Diagram In this instructable i'll step by step show you how you can make this awesome usb sound card by yourself. First, you will configure it for use with your radio by installing one of our optional. Once all of your components are. Discover how a usb works (a, 2.0, 3.0), connector pinout, wiring diagrams, schematics, and common applications. Whether you. Usb Sound Card Wiring Diagram.
From www.edrawsoft.com
USB Wiring Diagram A Complete Tutorial EdrawMax Usb Sound Card Wiring Diagram This versatile module features usb player, sd card player, fm player and an auxiliary input. In short, a usb sound card schematic diagram is a great way to understand the basics of your sound card. The usb sound card circuit diagram will tell you exactly what you need and how to wire it. Even if you’re a novice to the. Usb Sound Card Wiring Diagram.
From gmbar.co
️Usb Sound Card Wiring Diagram Free Download Gmbar.co Usb Sound Card Wiring Diagram A usb sound card wiring diagram is arguably one of the most important pieces of a sound system. Discover how a usb works (a, 2.0, 3.0), connector pinout, wiring diagrams, schematics, and common applications. Typical usb sound cards have an earphone jack and a microphone jack. Whether you are building your own system or just need to troubleshoot an. The. Usb Sound Card Wiring Diagram.
From manual.imagenes4k.com
Usb Sound Card Wiring Diagram Ps2 Controller Arduino Wire Playstation Usb Sound Card Wiring Diagram The signalink usb will be installed in a few simple steps. The usb sound card circuit diagram will tell you exactly what you need and how to wire it. A usb sound card wiring diagram is arguably one of the most important pieces of a sound system. In short, a usb sound card schematic diagram is a great way to. Usb Sound Card Wiring Diagram.
From digit374.blogspot.com
[38+] Usb To Av Cable Wiring Diagram, Usb To Rca Adapter Wiring Diagram Usb Sound Card Wiring Diagram Even if you’re a novice to the world of sound equipment, the diagram. Typical usb sound cards have an earphone jack and a microphone jack. In this instructable i'll step by step show you how you can make this awesome usb sound card by yourself. The usb sound card circuit diagram will tell you exactly what you need and how. Usb Sound Card Wiring Diagram.
From www.etechnog.com
USB Wiring Diagram, Connection, PinOut, Terminals ETechnoG Usb Sound Card Wiring Diagram A usb sound card wiring diagram is arguably one of the most important pieces of a sound system. Whether you are building your own system or just need to troubleshoot an. The signalink usb will be installed in a few simple steps. This versatile module features usb player, sd card player, fm player and an auxiliary input. In short, a. Usb Sound Card Wiring Diagram.
From wiregram.coodecor.com
A Comprehensive Guide To Understanding Usb Cable Wiring Diagrams WIREGRAM Usb Sound Card Wiring Diagram In this instructable i'll step by step show you how you can make this awesome usb sound card by yourself. Whether you are building your own system or just need to troubleshoot an. The usb sound card circuit diagram will tell you exactly what you need and how to wire it. Discover how a usb works (a, 2.0, 3.0), connector. Usb Sound Card Wiring Diagram.
From carseye.blogspot.com
Usb Wiring Diagram Usb Sound Card Wiring Diagram The usb sound card circuit diagram will tell you exactly what you need and how to wire it. Once all of your components are. Even if you’re a novice to the world of sound equipment, the diagram. Besides the usb mp3 module you get two 3.5mm female jack sockets, usb female cable or port, ir receiver and 5v regulated dc. Usb Sound Card Wiring Diagram.
From manual.imagenes4k.com
Micro B Usb Wiring Diagram Microb Usb Vs Otg Wiring Diagram Micro Usb Usb Sound Card Wiring Diagram Once all of your components are. In short, a usb sound card schematic diagram is a great way to understand the basics of your sound card. Also i'll give the proper demonstration. The signalink usb will be installed in a few simple steps. This versatile module features usb player, sd card player, fm player and an auxiliary input. Whether you. Usb Sound Card Wiring Diagram.
From wikiblog98.blogspot.com
3.5 Mm Jack Wiring Diagram Usb To 3 5mm Headphone Jack Wiring Diagram Usb Sound Card Wiring Diagram In this instructable i'll step by step show you how you can make this awesome usb sound card by yourself. Discover how a usb works (a, 2.0, 3.0), connector pinout, wiring diagrams, schematics, and common applications. Whether you are building your own system or just need to troubleshoot an. Typical usb sound cards have an earphone jack and a microphone. Usb Sound Card Wiring Diagram.
From wieodnj12.blogspot.com
[9+] Usb30 Wiring Diagram, Pinout Diagrams For The PCM2704 And 3D Sound Usb Sound Card Wiring Diagram Discover how a usb works (a, 2.0, 3.0), connector pinout, wiring diagrams, schematics, and common applications. The usb sound card circuit diagram will tell you exactly what you need and how to wire it. Also i'll give the proper demonstration. Besides the usb mp3 module you get two 3.5mm female jack sockets, usb female cable or port, ir receiver and. Usb Sound Card Wiring Diagram.
From guidediagramluann.z21.web.core.windows.net
Usb To Av Cables Wiring Diagrams Usb Sound Card Wiring Diagram Once all of your components are. A usb sound card wiring diagram is arguably one of the most important pieces of a sound system. First, you will configure it for use with your radio by installing one of our optional. Even if you’re a novice to the world of sound equipment, the diagram. Whether you are building your own system. Usb Sound Card Wiring Diagram.
From www.wiringview.co
Usb Sound Card Schematic Diagram Wiring View And Schematics Diagram Usb Sound Card Wiring Diagram In this instructable i'll step by step show you how you can make this awesome usb sound card by yourself. A usb sound card wiring diagram is arguably one of the most important pieces of a sound system. Once all of your components are. In short, a usb sound card schematic diagram is a great way to understand the basics. Usb Sound Card Wiring Diagram.