From www.engineersgarage.com
Monitoring batteries voltages connected in series combination using Battery Voltage Monitoring System victron energy have a comprehensive range of battery monitors, battery balancers, bms and shunt options,. the battery monitoring circuit is a traditional voltage divider circuit. the victron energy battery monitors monitor the charge status of your battery and ensure a uniform charge status. Battery Voltage Monitoring System.
From www.electroniclinic.com
Esp8266 Iot battery monitor, battery voltage monitoring using Nodemcu Battery Voltage Monitoring System victron energy have a comprehensive range of battery monitors, battery balancers, bms and shunt options,. the victron energy battery monitors monitor the charge status of your battery and ensure a uniform charge status. the battery monitoring circuit is a traditional voltage divider circuit. Battery Voltage Monitoring System.
From www.rayleigh.com
Thiim BMCA Battery Voltage Monitoring Relay Rayleigh Instruments Battery Voltage Monitoring System the victron energy battery monitors monitor the charge status of your battery and ensure a uniform charge status. victron energy have a comprehensive range of battery monitors, battery balancers, bms and shunt options,. the battery monitoring circuit is a traditional voltage divider circuit. Battery Voltage Monitoring System.
From www.autobox.com.au
DUAL BATTERY MONITOR DISPLAYS BOTH MAIN AND AUX 2nd BATTERY VOLTS 12 Battery Voltage Monitoring System the battery monitoring circuit is a traditional voltage divider circuit. victron energy have a comprehensive range of battery monitors, battery balancers, bms and shunt options,. the victron energy battery monitors monitor the charge status of your battery and ensure a uniform charge status. Battery Voltage Monitoring System.
From www.desertcart.ae
Buy Battery Monitor, DROK 10100V Digital Battery Capacity Tester Battery Voltage Monitoring System the victron energy battery monitors monitor the charge status of your battery and ensure a uniform charge status. victron energy have a comprehensive range of battery monitors, battery balancers, bms and shunt options,. the battery monitoring circuit is a traditional voltage divider circuit. Battery Voltage Monitoring System.
From www.engineersgarage.com
Battery voltage monitor with nodemcu Esp826612E WiFi module Battery Voltage Monitoring System the battery monitoring circuit is a traditional voltage divider circuit. the victron energy battery monitors monitor the charge status of your battery and ensure a uniform charge status. victron energy have a comprehensive range of battery monitors, battery balancers, bms and shunt options,. Battery Voltage Monitoring System.
From hackaday.io
Monitoring Battery Voltage Details Hackaday.io Battery Voltage Monitoring System victron energy have a comprehensive range of battery monitors, battery balancers, bms and shunt options,. the victron energy battery monitors monitor the charge status of your battery and ensure a uniform charge status. the battery monitoring circuit is a traditional voltage divider circuit. Battery Voltage Monitoring System.
From www.youtube.com
WIFI Battery voltage Monitor ESP8266 Internal ADC YouTube Battery Voltage Monitoring System the battery monitoring circuit is a traditional voltage divider circuit. the victron energy battery monitors monitor the charge status of your battery and ensure a uniform charge status. victron energy have a comprehensive range of battery monitors, battery balancers, bms and shunt options,. Battery Voltage Monitoring System.
From www.rocketscream.com
Battery Voltage Monitoring on Mini Ultra Pro Rocket Scream Battery Voltage Monitoring System the battery monitoring circuit is a traditional voltage divider circuit. victron energy have a comprehensive range of battery monitors, battery balancers, bms and shunt options,. the victron energy battery monitors monitor the charge status of your battery and ensure a uniform charge status. Battery Voltage Monitoring System.
From www.electroniclinic.com
Wireless Battery Voltage Monitoring using Arduino, NRF24L01, & Bluetooth Battery Voltage Monitoring System victron energy have a comprehensive range of battery monitors, battery balancers, bms and shunt options,. the victron energy battery monitors monitor the charge status of your battery and ensure a uniform charge status. the battery monitoring circuit is a traditional voltage divider circuit. Battery Voltage Monitoring System.
From embedded-lab.com
Voltage monitor for car’s battery and its charging system Embedded Lab Battery Voltage Monitoring System victron energy have a comprehensive range of battery monitors, battery balancers, bms and shunt options,. the battery monitoring circuit is a traditional voltage divider circuit. the victron energy battery monitors monitor the charge status of your battery and ensure a uniform charge status. Battery Voltage Monitoring System.
From www.youtube.com
1S24S Lithium Battery Pack Cell Voltage Tester & Monitor 1051 Battery Voltage Monitoring System the victron energy battery monitors monitor the charge status of your battery and ensure a uniform charge status. victron energy have a comprehensive range of battery monitors, battery balancers, bms and shunt options,. the battery monitoring circuit is a traditional voltage divider circuit. Battery Voltage Monitoring System.
From www.instructables.com
Arduino Battery Voltage Indicator 5 Steps (with Pictures) Instructables Battery Voltage Monitoring System the battery monitoring circuit is a traditional voltage divider circuit. the victron energy battery monitors monitor the charge status of your battery and ensure a uniform charge status. victron energy have a comprehensive range of battery monitors, battery balancers, bms and shunt options,. Battery Voltage Monitoring System.
From www.walmart.com
Renogy 500A Battery Monitor, High and Low Voltage Programmable Alarm Battery Voltage Monitoring System victron energy have a comprehensive range of battery monitors, battery balancers, bms and shunt options,. the battery monitoring circuit is a traditional voltage divider circuit. the victron energy battery monitors monitor the charge status of your battery and ensure a uniform charge status. Battery Voltage Monitoring System.
From www.electroniclinic.com
12v Battery Voltage Monitor using LEDs and LM339 comparator Battery Voltage Monitoring System victron energy have a comprehensive range of battery monitors, battery balancers, bms and shunt options,. the battery monitoring circuit is a traditional voltage divider circuit. the victron energy battery monitors monitor the charge status of your battery and ensure a uniform charge status. Battery Voltage Monitoring System.
From www.amazon.com
DROK Voltage Amp Meter DC, Battery Monitor DC 0300V 200A Battery Voltage Monitoring System the victron energy battery monitors monitor the charge status of your battery and ensure a uniform charge status. victron energy have a comprehensive range of battery monitors, battery balancers, bms and shunt options,. the battery monitoring circuit is a traditional voltage divider circuit. Battery Voltage Monitoring System.
From www.nxp.com
High Voltage Battery Management System (HVBMS) NXP Semiconductors Battery Voltage Monitoring System the battery monitoring circuit is a traditional voltage divider circuit. victron energy have a comprehensive range of battery monitors, battery balancers, bms and shunt options,. the victron energy battery monitors monitor the charge status of your battery and ensure a uniform charge status. Battery Voltage Monitoring System.
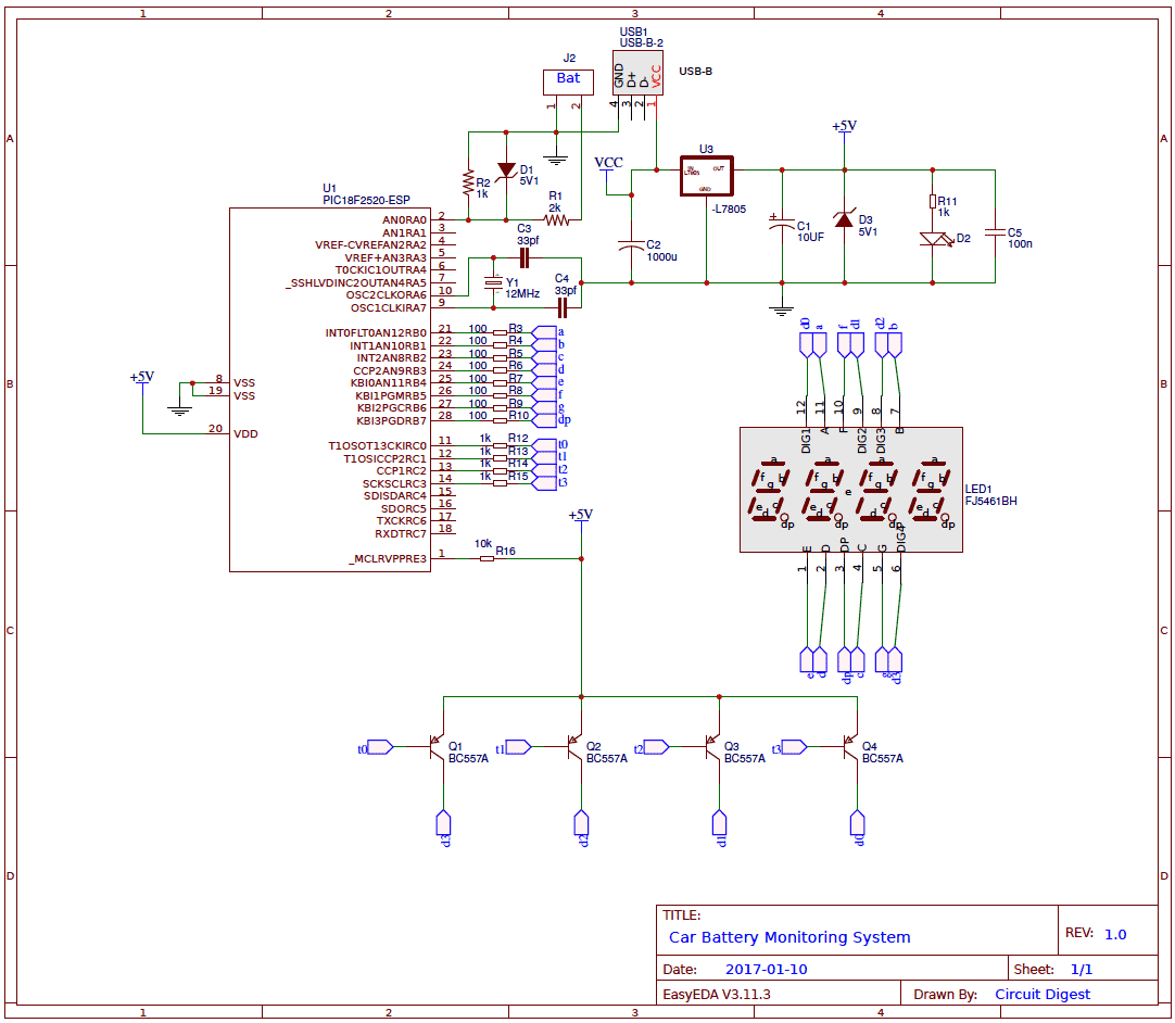
From circuitdigest.com
DIY PIC Microcontroller Based Car Battery Voltage Monitoring System on PCB Battery Voltage Monitoring System the victron energy battery monitors monitor the charge status of your battery and ensure a uniform charge status. victron energy have a comprehensive range of battery monitors, battery balancers, bms and shunt options,. the battery monitoring circuit is a traditional voltage divider circuit. Battery Voltage Monitoring System.
From www.electroniclinic.com
025V Voltage Sensor with Arduino, Battery Voltage monitoring Battery Voltage Monitoring System the battery monitoring circuit is a traditional voltage divider circuit. victron energy have a comprehensive range of battery monitors, battery balancers, bms and shunt options,. the victron energy battery monitors monitor the charge status of your battery and ensure a uniform charge status. Battery Voltage Monitoring System.
From www.instructables.com
Battery Voltage Monitor 7 Steps (with Pictures) Instructables Battery Voltage Monitoring System the victron energy battery monitors monitor the charge status of your battery and ensure a uniform charge status. the battery monitoring circuit is a traditional voltage divider circuit. victron energy have a comprehensive range of battery monitors, battery balancers, bms and shunt options,. Battery Voltage Monitoring System.
From www.edrawmax.com
Circuit Diagram of Battery Voltage Monitor EdrawMax Template Battery Voltage Monitoring System victron energy have a comprehensive range of battery monitors, battery balancers, bms and shunt options,. the battery monitoring circuit is a traditional voltage divider circuit. the victron energy battery monitors monitor the charge status of your battery and ensure a uniform charge status. Battery Voltage Monitoring System.
From a-matrix.ng
BDSPro Battery Cell Voltage Monitoring System Up to 24 Jars / Cells Battery Voltage Monitoring System victron energy have a comprehensive range of battery monitors, battery balancers, bms and shunt options,. the victron energy battery monitors monitor the charge status of your battery and ensure a uniform charge status. the battery monitoring circuit is a traditional voltage divider circuit. Battery Voltage Monitoring System.
From www.youtube.com
BMS Battery Control Temperature, Current, Voltage Simulation Proteus Battery Voltage Monitoring System the victron energy battery monitors monitor the charge status of your battery and ensure a uniform charge status. the battery monitoring circuit is a traditional voltage divider circuit. victron energy have a comprehensive range of battery monitors, battery balancers, bms and shunt options,. Battery Voltage Monitoring System.
From www.desertcart.co.za
Buy DC 12V 24V 36V 48V 60V 72V 84V Battery Meter with Alarm, Front Battery Voltage Monitoring System victron energy have a comprehensive range of battery monitors, battery balancers, bms and shunt options,. the battery monitoring circuit is a traditional voltage divider circuit. the victron energy battery monitors monitor the charge status of your battery and ensure a uniform charge status. Battery Voltage Monitoring System.
From www.electroniclinic.com
Wireless battery voltage monitor using Arduino and Bluetooth Battery Voltage Monitoring System victron energy have a comprehensive range of battery monitors, battery balancers, bms and shunt options,. the battery monitoring circuit is a traditional voltage divider circuit. the victron energy battery monitors monitor the charge status of your battery and ensure a uniform charge status. Battery Voltage Monitoring System.
From flexscada.com
Monitoring Battery Voltage Over the FlexSCADA™ Battery Voltage Monitoring System victron energy have a comprehensive range of battery monitors, battery balancers, bms and shunt options,. the battery monitoring circuit is a traditional voltage divider circuit. the victron energy battery monitors monitor the charge status of your battery and ensure a uniform charge status. Battery Voltage Monitoring System.
From maker.pro
Battery Level Monitor Using an Arduino Arduino Maker Pro Battery Voltage Monitoring System the battery monitoring circuit is a traditional voltage divider circuit. victron energy have a comprehensive range of battery monitors, battery balancers, bms and shunt options,. the victron energy battery monitors monitor the charge status of your battery and ensure a uniform charge status. Battery Voltage Monitoring System.
From circuitdigest.com
Multicell Voltage Monitoring for Lithium Battery Pack in Electric Vehicles Battery Voltage Monitoring System victron energy have a comprehensive range of battery monitors, battery balancers, bms and shunt options,. the battery monitoring circuit is a traditional voltage divider circuit. the victron energy battery monitors monitor the charge status of your battery and ensure a uniform charge status. Battery Voltage Monitoring System.
From www.aliexpress.com
Battery Management Monitoring Module For Ups Solar Battery Voltage Battery Voltage Monitoring System victron energy have a comprehensive range of battery monitors, battery balancers, bms and shunt options,. the victron energy battery monitors monitor the charge status of your battery and ensure a uniform charge status. the battery monitoring circuit is a traditional voltage divider circuit. Battery Voltage Monitoring System.
From www.dpstele.com
Knowledge Base Battery Voltage Monitoring Battery Voltage Monitoring System the battery monitoring circuit is a traditional voltage divider circuit. victron energy have a comprehensive range of battery monitors, battery balancers, bms and shunt options,. the victron energy battery monitors monitor the charge status of your battery and ensure a uniform charge status. Battery Voltage Monitoring System.
From www.youtube.com
WIRELESS CAR BATTERY MONITORING SYSTEM USING ESP32 AS WIRELESS Battery Voltage Monitoring System the battery monitoring circuit is a traditional voltage divider circuit. the victron energy battery monitors monitor the charge status of your battery and ensure a uniform charge status. victron energy have a comprehensive range of battery monitors, battery balancers, bms and shunt options,. Battery Voltage Monitoring System.
From www.arc-components.com
053410 Durite 12V24Vdc Battery Voltage Monitor Battery Voltage Monitoring System the battery monitoring circuit is a traditional voltage divider circuit. the victron energy battery monitors monitor the charge status of your battery and ensure a uniform charge status. victron energy have a comprehensive range of battery monitors, battery balancers, bms and shunt options,. Battery Voltage Monitoring System.
From serverscheck.com
Battery monitoring system Lead Acid or LiIon Battery Voltage Monitoring System the victron energy battery monitors monitor the charge status of your battery and ensure a uniform charge status. the battery monitoring circuit is a traditional voltage divider circuit. victron energy have a comprehensive range of battery monitors, battery balancers, bms and shunt options,. Battery Voltage Monitoring System.
From pic-microcontroller.com
PIC Based Car Battery Voltage Monitoring System Battery Voltage Monitoring System the battery monitoring circuit is a traditional voltage divider circuit. the victron energy battery monitors monitor the charge status of your battery and ensure a uniform charge status. victron energy have a comprehensive range of battery monitors, battery balancers, bms and shunt options,. Battery Voltage Monitoring System.
From eepowersolutions.com
Battery Cell Voltage Monitoring System Eagle Eye BDSPro Battery Voltage Monitoring System the battery monitoring circuit is a traditional voltage divider circuit. the victron energy battery monitors monitor the charge status of your battery and ensure a uniform charge status. victron energy have a comprehensive range of battery monitors, battery balancers, bms and shunt options,. Battery Voltage Monitoring System.