Puppet Catalog Example . Puppet starts compiling a catalog either with a single manifest file or with a directory of manifests that are treated like a single file. This chapter provides practical examples and code templates to help you start managing your systems with puppet. Contribute to puppetlabs/puppet development by creating an account on github. This starting point is called the. When configuring a node, the agent uses a document called a catalog, which it downloads from the master. Server automation framework and application. When configuring a node, the agent uses a document called a catalog, which it downloads from the primary server. Compile, save, view, and convert catalogs.
from www.pelhampuppets.com
Server automation framework and application. Puppet starts compiling a catalog either with a single manifest file or with a directory of manifests that are treated like a single file. This starting point is called the. Compile, save, view, and convert catalogs. This chapter provides practical examples and code templates to help you start managing your systems with puppet. When configuring a node, the agent uses a document called a catalog, which it downloads from the primary server. Contribute to puppetlabs/puppet development by creating an account on github. When configuring a node, the agent uses a document called a catalog, which it downloads from the master.
1975 Pelham Puppet Sales Catalogue
Puppet Catalog Example Compile, save, view, and convert catalogs. This chapter provides practical examples and code templates to help you start managing your systems with puppet. When configuring a node, the agent uses a document called a catalog, which it downloads from the primary server. Contribute to puppetlabs/puppet development by creating an account on github. When configuring a node, the agent uses a document called a catalog, which it downloads from the master. Server automation framework and application. This starting point is called the. Compile, save, view, and convert catalogs. Puppet starts compiling a catalog either with a single manifest file or with a directory of manifests that are treated like a single file.
From fanderson.org.uk
Century 21 The Complete Puppet Catalogue Fanderson Puppet Catalog Example This starting point is called the. Puppet starts compiling a catalog either with a single manifest file or with a directory of manifests that are treated like a single file. Server automation framework and application. Compile, save, view, and convert catalogs. Contribute to puppetlabs/puppet development by creating an account on github. When configuring a node, the agent uses a document. Puppet Catalog Example.
From www.pelhampuppets.com
Pelham Puppet Sales Catalogue Puppet Catalog Example This starting point is called the. This chapter provides practical examples and code templates to help you start managing your systems with puppet. Compile, save, view, and convert catalogs. When configuring a node, the agent uses a document called a catalog, which it downloads from the primary server. When configuring a node, the agent uses a document called a catalog,. Puppet Catalog Example.
From www.flickr.com
Sesame Street Muppet Puppets From the 1974 Sears Wishbook.… Flickr Puppet Catalog Example When configuring a node, the agent uses a document called a catalog, which it downloads from the primary server. Contribute to puppetlabs/puppet development by creating an account on github. Puppet starts compiling a catalog either with a single manifest file or with a directory of manifests that are treated like a single file. This chapter provides practical examples and code. Puppet Catalog Example.
From pubhtml5.com
The Puppet Company Catalog USA 2022 joe.lockey Page 1 84 Flip Puppet Catalog Example Server automation framework and application. Compile, save, view, and convert catalogs. When configuring a node, the agent uses a document called a catalog, which it downloads from the primary server. Puppet starts compiling a catalog either with a single manifest file or with a directory of manifests that are treated like a single file. This starting point is called the.. Puppet Catalog Example.
From www.pinterest.com
1962 Sears Christmas Catalog, page 320. Nine Hazelle's Puppet Catalog Example This chapter provides practical examples and code templates to help you start managing your systems with puppet. This starting point is called the. Server automation framework and application. When configuring a node, the agent uses a document called a catalog, which it downloads from the primary server. When configuring a node, the agent uses a document called a catalog, which. Puppet Catalog Example.
From pubhtml5.com
The Puppet Company Catalogue 2022 joe.lockey Page 70 Flip PDF Puppet Catalog Example When configuring a node, the agent uses a document called a catalog, which it downloads from the master. Contribute to puppetlabs/puppet development by creating an account on github. When configuring a node, the agent uses a document called a catalog, which it downloads from the primary server. This starting point is called the. Puppet starts compiling a catalog either with. Puppet Catalog Example.
From www.pelhampuppets.com
PELHAM PUPPET CATALOGUE 1973 Puppet Catalog Example Puppet starts compiling a catalog either with a single manifest file or with a directory of manifests that are treated like a single file. Compile, save, view, and convert catalogs. When configuring a node, the agent uses a document called a catalog, which it downloads from the master. Contribute to puppetlabs/puppet development by creating an account on github. Server automation. Puppet Catalog Example.
From klasjbitm.blob.core.windows.net
Examples Of Puppets at Marianne Woodruff blog Puppet Catalog Example Compile, save, view, and convert catalogs. This chapter provides practical examples and code templates to help you start managing your systems with puppet. This starting point is called the. Puppet starts compiling a catalog either with a single manifest file or with a directory of manifests that are treated like a single file. When configuring a node, the agent uses. Puppet Catalog Example.
From github.com
GitHub duritong/puppet_catalog_test Some scripts to compile and test Puppet Catalog Example When configuring a node, the agent uses a document called a catalog, which it downloads from the primary server. This chapter provides practical examples and code templates to help you start managing your systems with puppet. This starting point is called the. Server automation framework and application. Puppet starts compiling a catalog either with a single manifest file or with. Puppet Catalog Example.
From puppetgarage.com
Puppet Examples Puppet Catalog Example Contribute to puppetlabs/puppet development by creating an account on github. Server automation framework and application. Compile, save, view, and convert catalogs. This chapter provides practical examples and code templates to help you start managing your systems with puppet. This starting point is called the. When configuring a node, the agent uses a document called a catalog, which it downloads from. Puppet Catalog Example.
From klajeeipi.blob.core.windows.net
Puppets Examples at Henry Donoho blog Puppet Catalog Example Puppet starts compiling a catalog either with a single manifest file or with a directory of manifests that are treated like a single file. When configuring a node, the agent uses a document called a catalog, which it downloads from the master. This chapter provides practical examples and code templates to help you start managing your systems with puppet. Contribute. Puppet Catalog Example.
From pubhtml5.com
The Puppet Company Catalogue 2022 joe.lockey Page 34 Flip PDF Puppet Catalog Example This chapter provides practical examples and code templates to help you start managing your systems with puppet. When configuring a node, the agent uses a document called a catalog, which it downloads from the master. Server automation framework and application. Compile, save, view, and convert catalogs. Contribute to puppetlabs/puppet development by creating an account on github. This starting point is. Puppet Catalog Example.
From pubhtml5.com
The Puppet Company Catalogue 2022 joe.lockey Page 67 Flip PDF Puppet Catalog Example When configuring a node, the agent uses a document called a catalog, which it downloads from the master. This starting point is called the. When configuring a node, the agent uses a document called a catalog, which it downloads from the primary server. Server automation framework and application. Compile, save, view, and convert catalogs. This chapter provides practical examples and. Puppet Catalog Example.
From catalog.caramel.be
K0152 * Have Fun with the Finger Puppets Catalog Caramel Puppet Catalog Example Contribute to puppetlabs/puppet development by creating an account on github. This chapter provides practical examples and code templates to help you start managing your systems with puppet. When configuring a node, the agent uses a document called a catalog, which it downloads from the primary server. When configuring a node, the agent uses a document called a catalog, which it. Puppet Catalog Example.
From www.pelhampuppets.com
Pelham puppet Sales Booklet Puppet Catalog Example Contribute to puppetlabs/puppet development by creating an account on github. When configuring a node, the agent uses a document called a catalog, which it downloads from the master. Compile, save, view, and convert catalogs. Server automation framework and application. When configuring a node, the agent uses a document called a catalog, which it downloads from the primary server. Puppet starts. Puppet Catalog Example.
From www.pelhampuppets.com
PELHAM PUPPET CATALOGUE 1973 Puppet Catalog Example Puppet starts compiling a catalog either with a single manifest file or with a directory of manifests that are treated like a single file. Contribute to puppetlabs/puppet development by creating an account on github. When configuring a node, the agent uses a document called a catalog, which it downloads from the master. When configuring a node, the agent uses a. Puppet Catalog Example.
From thevintagetoyadvertiser.org
Pelham Puppets. FAO Schwarz 1974 1975 Winter Fall catalogue. US. The Puppet Catalog Example Puppet starts compiling a catalog either with a single manifest file or with a directory of manifests that are treated like a single file. Contribute to puppetlabs/puppet development by creating an account on github. This starting point is called the. Compile, save, view, and convert catalogs. This chapter provides practical examples and code templates to help you start managing your. Puppet Catalog Example.
From www.researchgate.net
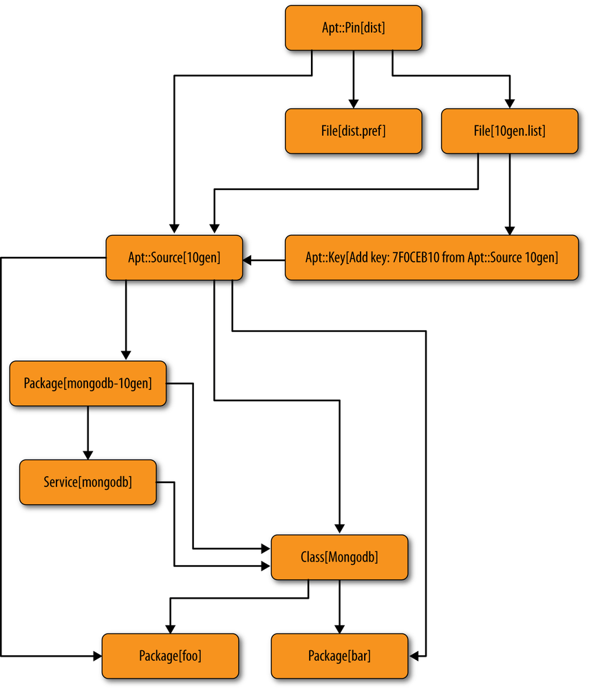
An annotated Puppet example with all the cataloged implementation Puppet Catalog Example Server automation framework and application. Compile, save, view, and convert catalogs. This starting point is called the. When configuring a node, the agent uses a document called a catalog, which it downloads from the primary server. Contribute to puppetlabs/puppet development by creating an account on github. When configuring a node, the agent uses a document called a catalog, which it. Puppet Catalog Example.
From www.pelhampuppets.com
PELHAM PUPPET CATALOGUE 1973 Puppet Catalog Example When configuring a node, the agent uses a document called a catalog, which it downloads from the primary server. This chapter provides practical examples and code templates to help you start managing your systems with puppet. This starting point is called the. When configuring a node, the agent uses a document called a catalog, which it downloads from the master.. Puppet Catalog Example.
From www.b15media.com
Page 18 The Puppet Company Catalogue 2013 Puppet Catalog Example When configuring a node, the agent uses a document called a catalog, which it downloads from the primary server. Contribute to puppetlabs/puppet development by creating an account on github. Compile, save, view, and convert catalogs. This starting point is called the. Puppet starts compiling a catalog either with a single manifest file or with a directory of manifests that are. Puppet Catalog Example.
From www.pelhampuppets.com
PELHAM PUPPET CATALOGUE 1973 Puppet Catalog Example When configuring a node, the agent uses a document called a catalog, which it downloads from the master. When configuring a node, the agent uses a document called a catalog, which it downloads from the primary server. This starting point is called the. Server automation framework and application. Puppet starts compiling a catalog either with a single manifest file or. Puppet Catalog Example.
From www.pelhampuppets.com
Pelham puppet Sales Booklet Puppet Catalog Example Contribute to puppetlabs/puppet development by creating an account on github. When configuring a node, the agent uses a document called a catalog, which it downloads from the primary server. When configuring a node, the agent uses a document called a catalog, which it downloads from the master. Puppet starts compiling a catalog either with a single manifest file or with. Puppet Catalog Example.
From www.pelhampuppets.com
1975 Pelham Puppet Sales Catalogue Puppet Catalog Example Compile, save, view, and convert catalogs. When configuring a node, the agent uses a document called a catalog, which it downloads from the master. Server automation framework and application. Contribute to puppetlabs/puppet development by creating an account on github. This starting point is called the. This chapter provides practical examples and code templates to help you start managing your systems. Puppet Catalog Example.
From childsply.wixsite.com
Handy Puppets catalogue Puppet Catalog Example Server automation framework and application. Contribute to puppetlabs/puppet development by creating an account on github. This starting point is called the. When configuring a node, the agent uses a document called a catalog, which it downloads from the master. When configuring a node, the agent uses a document called a catalog, which it downloads from the primary server. Compile, save,. Puppet Catalog Example.
From www.datadisk.co.uk
Puppet Cheatsheet Puppet Catalog Example When configuring a node, the agent uses a document called a catalog, which it downloads from the primary server. Compile, save, view, and convert catalogs. Server automation framework and application. This starting point is called the. This chapter provides practical examples and code templates to help you start managing your systems with puppet. Contribute to puppetlabs/puppet development by creating an. Puppet Catalog Example.
From www.pelhampuppets.com
PELHAM PUPPET CATALOGUE 1973 Puppet Catalog Example Server automation framework and application. When configuring a node, the agent uses a document called a catalog, which it downloads from the primary server. When configuring a node, the agent uses a document called a catalog, which it downloads from the master. This starting point is called the. This chapter provides practical examples and code templates to help you start. Puppet Catalog Example.
From www.artofit.org
14 brilliant ways to use puppets for storytelling Artofit Puppet Catalog Example Puppet starts compiling a catalog either with a single manifest file or with a directory of manifests that are treated like a single file. Server automation framework and application. This starting point is called the. When configuring a node, the agent uses a document called a catalog, which it downloads from the master. Contribute to puppetlabs/puppet development by creating an. Puppet Catalog Example.
From www.funstra.com
Puppetry Tips, Tricks & Techniques for Every Puppeteer Funstra Puppet Catalog Example Server automation framework and application. When configuring a node, the agent uses a document called a catalog, which it downloads from the primary server. This chapter provides practical examples and code templates to help you start managing your systems with puppet. Contribute to puppetlabs/puppet development by creating an account on github. This starting point is called the. Compile, save, view,. Puppet Catalog Example.
From pubhtml5.com
The Puppet Company Catalogue 2022 joe.lockey Page 52 Flip PDF Puppet Catalog Example Server automation framework and application. Compile, save, view, and convert catalogs. Puppet starts compiling a catalog either with a single manifest file or with a directory of manifests that are treated like a single file. This chapter provides practical examples and code templates to help you start managing your systems with puppet. Contribute to puppetlabs/puppet development by creating an account. Puppet Catalog Example.
From www.pelhampuppets.com
1975 Pelham Puppet Sales Catalogue Puppet Catalog Example Compile, save, view, and convert catalogs. This starting point is called the. Server automation framework and application. Puppet starts compiling a catalog either with a single manifest file or with a directory of manifests that are treated like a single file. When configuring a node, the agent uses a document called a catalog, which it downloads from the master. Contribute. Puppet Catalog Example.
From raphink.github.io
Dockerized Puppet Puppet Catalog Example This chapter provides practical examples and code templates to help you start managing your systems with puppet. When configuring a node, the agent uses a document called a catalog, which it downloads from the primary server. Puppet starts compiling a catalog either with a single manifest file or with a directory of manifests that are treated like a single file.. Puppet Catalog Example.
From libguides.library.vcsu.edu
Puppet Catalog with Images Library Puppet Collection Research Puppet Catalog Example When configuring a node, the agent uses a document called a catalog, which it downloads from the master. Compile, save, view, and convert catalogs. This starting point is called the. Puppet starts compiling a catalog either with a single manifest file or with a directory of manifests that are treated like a single file. Contribute to puppetlabs/puppet development by creating. Puppet Catalog Example.
From www.pelhampuppets.com
1975 Pelham Puppet Sales Catalogue Puppet Catalog Example This chapter provides practical examples and code templates to help you start managing your systems with puppet. Compile, save, view, and convert catalogs. This starting point is called the. Puppet starts compiling a catalog either with a single manifest file or with a directory of manifests that are treated like a single file. When configuring a node, the agent uses. Puppet Catalog Example.
From klasjbitm.blob.core.windows.net
Examples Of Puppets at Marianne Woodruff blog Puppet Catalog Example Compile, save, view, and convert catalogs. When configuring a node, the agent uses a document called a catalog, which it downloads from the master. This starting point is called the. Puppet starts compiling a catalog either with a single manifest file or with a directory of manifests that are treated like a single file. Contribute to puppetlabs/puppet development by creating. Puppet Catalog Example.
From www.oreilly.com
1. Puppet Resources Puppet Types and Providers [Book] Puppet Catalog Example This starting point is called the. When configuring a node, the agent uses a document called a catalog, which it downloads from the master. Server automation framework and application. Contribute to puppetlabs/puppet development by creating an account on github. When configuring a node, the agent uses a document called a catalog, which it downloads from the primary server. This chapter. Puppet Catalog Example.