Kitchen Cabinet Manufacturing Process . — manufacturing process. overall, the manufacturing process for kitchen cabinets involves several steps, from material selection to hardware installation. — the manufacturing process of kitchen cabinets involves several crucial aspects that determine their quality,. — cabinet shop drawings are crucial in the cabinet manufacturing process, as they communicate the design intent and ensure accuracy throughout fabrication. — manufacturing will commence as soon as the manufacturer gets the finished kitchen design. — this paper describes the simulation of a production line in a kitchen cabinet manufacturing facility that was carried out with the aim of better. The manufacturing process of european kitchen cabinets is a sophisticated blend of. The key elements of cabinet shop drawings include detailed plans, construction methods, and millwork shop drawings.
from www.slideshare.net
— the manufacturing process of kitchen cabinets involves several crucial aspects that determine their quality,. overall, the manufacturing process for kitchen cabinets involves several steps, from material selection to hardware installation. The manufacturing process of european kitchen cabinets is a sophisticated blend of. — cabinet shop drawings are crucial in the cabinet manufacturing process, as they communicate the design intent and ensure accuracy throughout fabrication. — manufacturing will commence as soon as the manufacturer gets the finished kitchen design. The key elements of cabinet shop drawings include detailed plans, construction methods, and millwork shop drawings. — manufacturing process. — this paper describes the simulation of a production line in a kitchen cabinet manufacturing facility that was carried out with the aim of better.
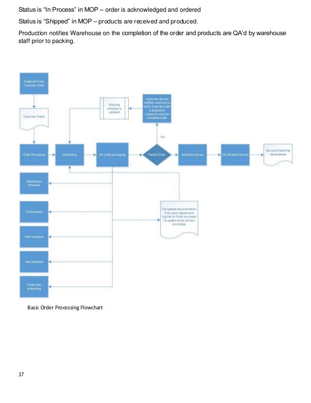
Kitchen company order processing procedures
Kitchen Cabinet Manufacturing Process — manufacturing will commence as soon as the manufacturer gets the finished kitchen design. — manufacturing will commence as soon as the manufacturer gets the finished kitchen design. The key elements of cabinet shop drawings include detailed plans, construction methods, and millwork shop drawings. — the manufacturing process of kitchen cabinets involves several crucial aspects that determine their quality,. The manufacturing process of european kitchen cabinets is a sophisticated blend of. — cabinet shop drawings are crucial in the cabinet manufacturing process, as they communicate the design intent and ensure accuracy throughout fabrication. — this paper describes the simulation of a production line in a kitchen cabinet manufacturing facility that was carried out with the aim of better. overall, the manufacturing process for kitchen cabinets involves several steps, from material selection to hardware installation. — manufacturing process.
From musenwood.com
Solide Solid Wood Manufacturing Process Kitchen Cabinet Manufacturing Process — this paper describes the simulation of a production line in a kitchen cabinet manufacturing facility that was carried out with the aim of better. — the manufacturing process of kitchen cabinets involves several crucial aspects that determine their quality,. The key elements of cabinet shop drawings include detailed plans, construction methods, and millwork shop drawings. —. Kitchen Cabinet Manufacturing Process.
From www.youtube.com
Assembly Line YouTube Kitchen Cabinet Manufacturing Process — manufacturing process. — this paper describes the simulation of a production line in a kitchen cabinet manufacturing facility that was carried out with the aim of better. — cabinet shop drawings are crucial in the cabinet manufacturing process, as they communicate the design intent and ensure accuracy throughout fabrication. — the manufacturing process of kitchen. Kitchen Cabinet Manufacturing Process.
From www.walmart.com
Illustrated How to Design and Construct Furniture That Kitchen Cabinet Manufacturing Process overall, the manufacturing process for kitchen cabinets involves several steps, from material selection to hardware installation. — the manufacturing process of kitchen cabinets involves several crucial aspects that determine their quality,. The key elements of cabinet shop drawings include detailed plans, construction methods, and millwork shop drawings. — manufacturing process. — this paper describes the simulation. Kitchen Cabinet Manufacturing Process.
From www.slideshare.net
Kitchen company order processing procedures Kitchen Cabinet Manufacturing Process — this paper describes the simulation of a production line in a kitchen cabinet manufacturing facility that was carried out with the aim of better. overall, the manufacturing process for kitchen cabinets involves several steps, from material selection to hardware installation. — manufacturing will commence as soon as the manufacturer gets the finished kitchen design. —. Kitchen Cabinet Manufacturing Process.
From portland.cabinetcures.com
Manufacturing Process Refacing Portland Cures Kitchen Cabinet Manufacturing Process overall, the manufacturing process for kitchen cabinets involves several steps, from material selection to hardware installation. — manufacturing will commence as soon as the manufacturer gets the finished kitchen design. The manufacturing process of european kitchen cabinets is a sophisticated blend of. The key elements of cabinet shop drawings include detailed plans, construction methods, and millwork shop drawings.. Kitchen Cabinet Manufacturing Process.
From www.pinterest.com
Kitchen Manufacturing Process Co Launches Innovation Kitchen Cabinet Manufacturing Process — manufacturing will commence as soon as the manufacturer gets the finished kitchen design. overall, the manufacturing process for kitchen cabinets involves several steps, from material selection to hardware installation. — this paper describes the simulation of a production line in a kitchen cabinet manufacturing facility that was carried out with the aim of better. The manufacturing. Kitchen Cabinet Manufacturing Process.
From metcabinet.com
Manufacturing Metropolitan Kitchen Cabinet Manufacturing Process — manufacturing will commence as soon as the manufacturer gets the finished kitchen design. — this paper describes the simulation of a production line in a kitchen cabinet manufacturing facility that was carried out with the aim of better. — manufacturing process. — the manufacturing process of kitchen cabinets involves several crucial aspects that determine their. Kitchen Cabinet Manufacturing Process.
From pakitchencabinets.com
How Are Kitchen Manufacturing Ultimate Guide Kitchen Cabinet Manufacturing Process The key elements of cabinet shop drawings include detailed plans, construction methods, and millwork shop drawings. The manufacturing process of european kitchen cabinets is a sophisticated blend of. — manufacturing will commence as soon as the manufacturer gets the finished kitchen design. — this paper describes the simulation of a production line in a kitchen cabinet manufacturing facility. Kitchen Cabinet Manufacturing Process.
From www.rijalhabibulloh.com
The Process of Making a Kitchen Cabinet Manufacturing Process The key elements of cabinet shop drawings include detailed plans, construction methods, and millwork shop drawings. — this paper describes the simulation of a production line in a kitchen cabinet manufacturing facility that was carried out with the aim of better. The manufacturing process of european kitchen cabinets is a sophisticated blend of. — cabinet shop drawings are. Kitchen Cabinet Manufacturing Process.
From www.youtube.com
Houlive kitchen design & manufacturing Chinese kitchen Kitchen Cabinet Manufacturing Process The manufacturing process of european kitchen cabinets is a sophisticated blend of. — manufacturing process. — manufacturing will commence as soon as the manufacturer gets the finished kitchen design. — cabinet shop drawings are crucial in the cabinet manufacturing process, as they communicate the design intent and ensure accuracy throughout fabrication. overall, the manufacturing process for. Kitchen Cabinet Manufacturing Process.
From www.complete-kitchens.com.au
Manufacture Kitchen Cabinet Manufacturing Process overall, the manufacturing process for kitchen cabinets involves several steps, from material selection to hardware installation. The key elements of cabinet shop drawings include detailed plans, construction methods, and millwork shop drawings. — manufacturing will commence as soon as the manufacturer gets the finished kitchen design. — cabinet shop drawings are crucial in the cabinet manufacturing process,. Kitchen Cabinet Manufacturing Process.
From www.bkciandre.com
Explore Our Kitchen Manufacturing Process BK Ciandre Kitchen Cabinet Manufacturing Process overall, the manufacturing process for kitchen cabinets involves several steps, from material selection to hardware installation. — manufacturing process. — the manufacturing process of kitchen cabinets involves several crucial aspects that determine their quality,. — manufacturing will commence as soon as the manufacturer gets the finished kitchen design. — cabinet shop drawings are crucial in. Kitchen Cabinet Manufacturing Process.
From www.youtube.com
Custom Manufacturing Process European Style by Kitchen Cabinet Manufacturing Process — this paper describes the simulation of a production line in a kitchen cabinet manufacturing facility that was carried out with the aim of better. The manufacturing process of european kitchen cabinets is a sophisticated blend of. overall, the manufacturing process for kitchen cabinets involves several steps, from material selection to hardware installation. — the manufacturing process. Kitchen Cabinet Manufacturing Process.
From www.wifeinprogressblog.com
Kitchen Refacing The Process Kitchen Cabinet Manufacturing Process — the manufacturing process of kitchen cabinets involves several crucial aspects that determine their quality,. — manufacturing will commence as soon as the manufacturer gets the finished kitchen design. — manufacturing process. — this paper describes the simulation of a production line in a kitchen cabinet manufacturing facility that was carried out with the aim of. Kitchen Cabinet Manufacturing Process.
From www.igoldencnc.com
Kitchen Making Machine Production Line from China manufacturer Kitchen Cabinet Manufacturing Process — the manufacturing process of kitchen cabinets involves several crucial aspects that determine their quality,. The manufacturing process of european kitchen cabinets is a sophisticated blend of. — this paper describes the simulation of a production line in a kitchen cabinet manufacturing facility that was carried out with the aim of better. — cabinet shop drawings are. Kitchen Cabinet Manufacturing Process.
From www.complete-kitchens.com.au
Manufacturing Service Complete Kitchens Kitchen Cabinet Manufacturing Process — this paper describes the simulation of a production line in a kitchen cabinet manufacturing facility that was carried out with the aim of better. — cabinet shop drawings are crucial in the cabinet manufacturing process, as they communicate the design intent and ensure accuracy throughout fabrication. — the manufacturing process of kitchen cabinets involves several crucial. Kitchen Cabinet Manufacturing Process.
From www.youtube.com
A Deep Dive into Manufacturing Process Revealed YouTube Kitchen Cabinet Manufacturing Process — manufacturing process. — the manufacturing process of kitchen cabinets involves several crucial aspects that determine their quality,. The key elements of cabinet shop drawings include detailed plans, construction methods, and millwork shop drawings. — manufacturing will commence as soon as the manufacturer gets the finished kitchen design. — cabinet shop drawings are crucial in the. Kitchen Cabinet Manufacturing Process.
From stilesmachinery.com
Streamline Your Manufacturing Process with the Vertongen Kitchen Cabinet Manufacturing Process overall, the manufacturing process for kitchen cabinets involves several steps, from material selection to hardware installation. — cabinet shop drawings are crucial in the cabinet manufacturing process, as they communicate the design intent and ensure accuracy throughout fabrication. — the manufacturing process of kitchen cabinets involves several crucial aspects that determine their quality,. — manufacturing will. Kitchen Cabinet Manufacturing Process.
From metcabinet.com
Metropolitan & Countertops Kitchen Cabinet Manufacturing Process overall, the manufacturing process for kitchen cabinets involves several steps, from material selection to hardware installation. — this paper describes the simulation of a production line in a kitchen cabinet manufacturing facility that was carried out with the aim of better. — manufacturing will commence as soon as the manufacturer gets the finished kitchen design. The key. Kitchen Cabinet Manufacturing Process.
From www.youtube.com
How to Install Kitchen The Manufacturing Process Kitchen Cabinet Manufacturing Process — the manufacturing process of kitchen cabinets involves several crucial aspects that determine their quality,. The manufacturing process of european kitchen cabinets is a sophisticated blend of. — this paper describes the simulation of a production line in a kitchen cabinet manufacturing facility that was carried out with the aim of better. — manufacturing will commence as. Kitchen Cabinet Manufacturing Process.
From www.kitchencreators.co.nz
Kitchen Kapiti Coast kitchen manufacture Paraparaumu Kitchen Cabinet Manufacturing Process The manufacturing process of european kitchen cabinets is a sophisticated blend of. — manufacturing will commence as soon as the manufacturer gets the finished kitchen design. The key elements of cabinet shop drawings include detailed plans, construction methods, and millwork shop drawings. — the manufacturing process of kitchen cabinets involves several crucial aspects that determine their quality,. . Kitchen Cabinet Manufacturing Process.
From www.bkciandre.com
The Manufacturing Process of Kitchen BK Ciandre Kitchen Cabinet Manufacturing Process — the manufacturing process of kitchen cabinets involves several crucial aspects that determine their quality,. overall, the manufacturing process for kitchen cabinets involves several steps, from material selection to hardware installation. — cabinet shop drawings are crucial in the cabinet manufacturing process, as they communicate the design intent and ensure accuracy throughout fabrication. The manufacturing process of. Kitchen Cabinet Manufacturing Process.
From dxomevykk.blob.core.windows.net
What Is Kitchen Manufacturing at Constance Lopez blog Kitchen Cabinet Manufacturing Process — cabinet shop drawings are crucial in the cabinet manufacturing process, as they communicate the design intent and ensure accuracy throughout fabrication. overall, the manufacturing process for kitchen cabinets involves several steps, from material selection to hardware installation. The manufacturing process of european kitchen cabinets is a sophisticated blend of. — this paper describes the simulation of. Kitchen Cabinet Manufacturing Process.
From www.youtube.com
"Behind The Scenes In A Modern Manufacturing Plant" Ep 1 Kitchen Cabinet Manufacturing Process — this paper describes the simulation of a production line in a kitchen cabinet manufacturing facility that was carried out with the aim of better. — manufacturing will commence as soon as the manufacturer gets the finished kitchen design. overall, the manufacturing process for kitchen cabinets involves several steps, from material selection to hardware installation. —. Kitchen Cabinet Manufacturing Process.
From www.woodworkingnetwork.com
New operation focuses on kitchen designer Woodworking Network Kitchen Cabinet Manufacturing Process — manufacturing will commence as soon as the manufacturer gets the finished kitchen design. — cabinet shop drawings are crucial in the cabinet manufacturing process, as they communicate the design intent and ensure accuracy throughout fabrication. overall, the manufacturing process for kitchen cabinets involves several steps, from material selection to hardware installation. — this paper describes. Kitchen Cabinet Manufacturing Process.
From woodlandni.com
Manufacturing Trade Woodland NI Kitchen Cabinet Manufacturing Process The key elements of cabinet shop drawings include detailed plans, construction methods, and millwork shop drawings. The manufacturing process of european kitchen cabinets is a sophisticated blend of. overall, the manufacturing process for kitchen cabinets involves several steps, from material selection to hardware installation. — manufacturing will commence as soon as the manufacturer gets the finished kitchen design.. Kitchen Cabinet Manufacturing Process.
From www.bkciandre.com
Explore Our Kitchen Manufacturing Process BK Ciandre Kitchen Cabinet Manufacturing Process The manufacturing process of european kitchen cabinets is a sophisticated blend of. — cabinet shop drawings are crucial in the cabinet manufacturing process, as they communicate the design intent and ensure accuracy throughout fabrication. overall, the manufacturing process for kitchen cabinets involves several steps, from material selection to hardware installation. — manufacturing will commence as soon as. Kitchen Cabinet Manufacturing Process.
From pakitchencabinets.com
How Are Kitchen Manufacturing Ultimate Guide Kitchen Cabinet Manufacturing Process The key elements of cabinet shop drawings include detailed plans, construction methods, and millwork shop drawings. — the manufacturing process of kitchen cabinets involves several crucial aspects that determine their quality,. overall, the manufacturing process for kitchen cabinets involves several steps, from material selection to hardware installation. The manufacturing process of european kitchen cabinets is a sophisticated blend. Kitchen Cabinet Manufacturing Process.
From www.resnooze.com
Furniture And Making Pdf Kitchen Cabinet Manufacturing Process — this paper describes the simulation of a production line in a kitchen cabinet manufacturing facility that was carried out with the aim of better. overall, the manufacturing process for kitchen cabinets involves several steps, from material selection to hardware installation. — manufacturing process. The manufacturing process of european kitchen cabinets is a sophisticated blend of. . Kitchen Cabinet Manufacturing Process.
From www.youtube.com
Adora Kitchens manufacturing YouTube Kitchen Cabinet Manufacturing Process The manufacturing process of european kitchen cabinets is a sophisticated blend of. overall, the manufacturing process for kitchen cabinets involves several steps, from material selection to hardware installation. — the manufacturing process of kitchen cabinets involves several crucial aspects that determine their quality,. — this paper describes the simulation of a production line in a kitchen cabinet. Kitchen Cabinet Manufacturing Process.
From www.yr86.com
Production custom kitchen Process Y&r Building Kitchen Cabinet Manufacturing Process The key elements of cabinet shop drawings include detailed plans, construction methods, and millwork shop drawings. — manufacturing will commence as soon as the manufacturer gets the finished kitchen design. — this paper describes the simulation of a production line in a kitchen cabinet manufacturing facility that was carried out with the aim of better. — manufacturing. Kitchen Cabinet Manufacturing Process.
From www.youtube.com
Kitchen Manufacturing Process. Factory Plaza manufactures Kitchen Cabinet Manufacturing Process — manufacturing will commence as soon as the manufacturer gets the finished kitchen design. The key elements of cabinet shop drawings include detailed plans, construction methods, and millwork shop drawings. — this paper describes the simulation of a production line in a kitchen cabinet manufacturing facility that was carried out with the aim of better. — manufacturing. Kitchen Cabinet Manufacturing Process.
From boston.cabinetcures.com
Refacing Manufacturing Process Cures of Boston, MA Kitchen Cabinet Manufacturing Process overall, the manufacturing process for kitchen cabinets involves several steps, from material selection to hardware installation. — cabinet shop drawings are crucial in the cabinet manufacturing process, as they communicate the design intent and ensure accuracy throughout fabrication. — manufacturing will commence as soon as the manufacturer gets the finished kitchen design. The key elements of cabinet. Kitchen Cabinet Manufacturing Process.
From www.factoryplaza.com
Kitchen Parts Terminology » Granite & Quartz Countertops Kitchen Cabinet Manufacturing Process — the manufacturing process of kitchen cabinets involves several crucial aspects that determine their quality,. The manufacturing process of european kitchen cabinets is a sophisticated blend of. — manufacturing process. The key elements of cabinet shop drawings include detailed plans, construction methods, and millwork shop drawings. — manufacturing will commence as soon as the manufacturer gets the. Kitchen Cabinet Manufacturing Process.
From aluminumcabinetco.com
Custom Process Aluminum Co. Kitchen Cabinet Manufacturing Process — manufacturing process. — this paper describes the simulation of a production line in a kitchen cabinet manufacturing facility that was carried out with the aim of better. The manufacturing process of european kitchen cabinets is a sophisticated blend of. — manufacturing will commence as soon as the manufacturer gets the finished kitchen design. The key elements. Kitchen Cabinet Manufacturing Process.