Sequence Killer .   in the episode i was watching they referred to a series of murders as sequential murders rather than use the.   serial murder, the unlawful homicide of at least two people carried out by the same person (or persons) in.   or “sequence killers” to be more precise, because mindhunter is set in 1979 and the former term hasn’t been.  the process behind serial killings.  serial killers commit some of the world's most heinous murders, but there is a psychological process and a number of phases they go through before, during,. One of the primary themes of the programme is to understand the process behind serial or sequence murders.  while researching an article for serial killer quarterly, harold schechter, a true crime writer and serial killer expert, found a document that proves the phrase “serial killer” actually was.   first described by psychologist joel norris in 1988, these phases take the killer through an intricate and complex journey,.
        
         
         
        from www.semanticscholar.org 
     
        
         serial killers commit some of the world's most heinous murders, but there is a psychological process and a number of phases they go through before, during,.   or “sequence killers” to be more precise, because mindhunter is set in 1979 and the former term hasn’t been.   first described by psychologist joel norris in 1988, these phases take the killer through an intricate and complex journey,.  the process behind serial killings.  while researching an article for serial killer quarterly, harold schechter, a true crime writer and serial killer expert, found a document that proves the phrase “serial killer” actually was. One of the primary themes of the programme is to understand the process behind serial or sequence murders.   in the episode i was watching they referred to a series of murders as sequential murders rather than use the.   serial murder, the unlawful homicide of at least two people carried out by the same person (or persons) in.
    
    	
            
	
		 
	 
         
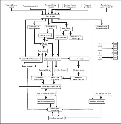
    Figure 1 from Using Behavior Sequence Analysis to Map Serial Killers 
    Sequence Killer   serial killers commit some of the world's most heinous murders, but there is a psychological process and a number of phases they go through before, during,.   in the episode i was watching they referred to a series of murders as sequential murders rather than use the. One of the primary themes of the programme is to understand the process behind serial or sequence murders.   serial murder, the unlawful homicide of at least two people carried out by the same person (or persons) in.  serial killers commit some of the world's most heinous murders, but there is a psychological process and a number of phases they go through before, during,.  the process behind serial killings.  while researching an article for serial killer quarterly, harold schechter, a true crime writer and serial killer expert, found a document that proves the phrase “serial killer” actually was.   or “sequence killers” to be more precise, because mindhunter is set in 1979 and the former term hasn’t been.   first described by psychologist joel norris in 1988, these phases take the killer through an intricate and complex journey,.
            
	
		 
	 
         
 
    
         
        From www.youtube.com 
                    MORE PARS GOLF TIP SEQUENCE KILLER (the back foot & the fox) YouTube Sequence Killer  One of the primary themes of the programme is to understand the process behind serial or sequence murders.  while researching an article for serial killer quarterly, harold schechter, a true crime writer and serial killer expert, found a document that proves the phrase “serial killer” actually was.  serial killers commit some of the world's most heinous murders, but. Sequence Killer.
     
    
         
        From soundcloud.com 
                    Stream sequence killer decline [x2h flip] [wip] by H2X Listen Sequence Killer    or “sequence killers” to be more precise, because mindhunter is set in 1979 and the former term hasn’t been. One of the primary themes of the programme is to understand the process behind serial or sequence murders.   serial murder, the unlawful homicide of at least two people carried out by the same person (or persons) in.   in. Sequence Killer.
     
    
         
        From soundcloud.com 
                    Stream Occisor Death Anniversary (Sequence Killer Remix) by Sequence Sequence Killer    in the episode i was watching they referred to a series of murders as sequential murders rather than use the. One of the primary themes of the programme is to understand the process behind serial or sequence murders.  the process behind serial killings.  serial killers commit some of the world's most heinous murders, but there is a. Sequence Killer.
     
    
         
        From thecrimewire.com 
                    10 Worst Serial Killers of All Time The CrimeWire Sequence Killer   the process behind serial killings.  serial killers commit some of the world's most heinous murders, but there is a psychological process and a number of phases they go through before, during,.   serial murder, the unlawful homicide of at least two people carried out by the same person (or persons) in.  while researching an article for serial. Sequence Killer.
     
    
         
        From medium.com 
                    Lust Murder, “Sequence Killers,” and Netflix’s ‘Mindhunter’ (2017) by Sequence Killer    serial murder, the unlawful homicide of at least two people carried out by the same person (or persons) in.  while researching an article for serial killer quarterly, harold schechter, a true crime writer and serial killer expert, found a document that proves the phrase “serial killer” actually was.   first described by psychologist joel norris in 1988, these. Sequence Killer.
     
    
         
        From soundcloud.com 
                    Stream X2H Its The Amalgamate (Sequence Killer Remix) by Sequence Sequence Killer    serial murder, the unlawful homicide of at least two people carried out by the same person (or persons) in.  the process behind serial killings.  serial killers commit some of the world's most heinous murders, but there is a psychological process and a number of phases they go through before, during,.  while researching an article for serial. Sequence Killer.
     
    
         
        From www.researchgate.net 
                    (PDF) A Behaviour Sequence Analysis of Serial Killers’ Lives From Sequence Killer    serial murder, the unlawful homicide of at least two people carried out by the same person (or persons) in. One of the primary themes of the programme is to understand the process behind serial or sequence murders.   or “sequence killers” to be more precise, because mindhunter is set in 1979 and the former term hasn’t been.  serial. Sequence Killer.
     
    
         
        From soundcloud.com 
                    Stream Sequence Killer Decline (Occisor Remix) by OCCIS0R キラー Sequence Killer    serial murder, the unlawful homicide of at least two people carried out by the same person (or persons) in.  serial killers commit some of the world's most heinous murders, but there is a psychological process and a number of phases they go through before, during,.   first described by psychologist joel norris in 1988, these phases take the. Sequence Killer.
     
    
         
        From gillian-sarah.com 
                    How to Create an Effective Sequence Gillian Sarah Sequence Killer  One of the primary themes of the programme is to understand the process behind serial or sequence murders.  the process behind serial killings.  serial killers commit some of the world's most heinous murders, but there is a psychological process and a number of phases they go through before, during,.  while researching an article for serial killer quarterly,. Sequence Killer.
     
    
         
        From www.eslprintables.com 
                    ESL English PowerPoints Serial Killers Sequence Killer   while researching an article for serial killer quarterly, harold schechter, a true crime writer and serial killer expert, found a document that proves the phrase “serial killer” actually was.   or “sequence killers” to be more precise, because mindhunter is set in 1979 and the former term hasn’t been.   in the episode i was watching they referred to. Sequence Killer.
     
    
         
        From animalia-life.club 
                    Most Famous Serial Killers Of All Time Sequence Killer  One of the primary themes of the programme is to understand the process behind serial or sequence murders.   serial murder, the unlawful homicide of at least two people carried out by the same person (or persons) in.   first described by psychologist joel norris in 1988, these phases take the killer through an intricate and complex journey,.  the. Sequence Killer.
     
    
         
        From www.studocu.com 
                    Annotated Bibliography 3 Behavior Sequence Analysis of Serial Killers Sequence Killer    serial murder, the unlawful homicide of at least two people carried out by the same person (or persons) in.  serial killers commit some of the world's most heinous murders, but there is a psychological process and a number of phases they go through before, during,.   or “sequence killers” to be more precise, because mindhunter is set in. Sequence Killer.
     
    
         
        From www.semanticscholar.org 
                    Figure 1 from Using Behavior Sequence Analysis to Map Serial Killers Sequence Killer    first described by psychologist joel norris in 1988, these phases take the killer through an intricate and complex journey,.   serial murder, the unlawful homicide of at least two people carried out by the same person (or persons) in. One of the primary themes of the programme is to understand the process behind serial or sequence murders.   or. Sequence Killer.
     
    
         
        From www.dreamstime.com 
                    Halloween Ball Head Animation Sequence Killer Clown Cartoon Vector Sequence Killer   the process behind serial killings.  while researching an article for serial killer quarterly, harold schechter, a true crime writer and serial killer expert, found a document that proves the phrase “serial killer” actually was.   in the episode i was watching they referred to a series of murders as sequential murders rather than use the.   serial murder,. Sequence Killer.
     
    
         
        From soundcloud.com 
                    Stream Slasher by Sequence Killer Listen online for free on SoundCloud Sequence Killer   serial killers commit some of the world's most heinous murders, but there is a psychological process and a number of phases they go through before, during,.   in the episode i was watching they referred to a series of murders as sequential murders rather than use the.   or “sequence killers” to be more precise, because mindhunter is set. Sequence Killer.
     
    
         
        From www.researchgate.net 
                    (PDF) A Behaviour Sequence Analysis of Serial Killers’ Lives From Sequence Killer   serial killers commit some of the world's most heinous murders, but there is a psychological process and a number of phases they go through before, during,.  while researching an article for serial killer quarterly, harold schechter, a true crime writer and serial killer expert, found a document that proves the phrase “serial killer” actually was. One of the. Sequence Killer.
     
    
         
        From www.semanticscholar.org 
                    Using Behavior Sequence Analysis to Map Serial Killers’ Life Histories Sequence Killer  One of the primary themes of the programme is to understand the process behind serial or sequence murders.   serial murder, the unlawful homicide of at least two people carried out by the same person (or persons) in.   first described by psychologist joel norris in 1988, these phases take the killer through an intricate and complex journey,.  serial. Sequence Killer.
     
    
         
        From sequencekiller.bandcamp.com 
                    Electrical Mixtape Sequence Killer Sequence Killer    in the episode i was watching they referred to a series of murders as sequential murders rather than use the.  while researching an article for serial killer quarterly, harold schechter, a true crime writer and serial killer expert, found a document that proves the phrase “serial killer” actually was.  serial killers commit some of the world's most. Sequence Killer.
     
    
         
        From www.youtube.com 
                    How to Make a KILLER Cinematic Sequence STEPbySTEP Tutorial YouTube Sequence Killer    serial murder, the unlawful homicide of at least two people carried out by the same person (or persons) in. One of the primary themes of the programme is to understand the process behind serial or sequence murders.  the process behind serial killings.   first described by psychologist joel norris in 1988, these phases take the killer through an. Sequence Killer.
     
    
         
        From www.researchgate.net 
                    (PDF) A Behaviour Sequence Analysis of Serial Killers’ Lives From Sequence Killer    or “sequence killers” to be more precise, because mindhunter is set in 1979 and the former term hasn’t been.  while researching an article for serial killer quarterly, harold schechter, a true crime writer and serial killer expert, found a document that proves the phrase “serial killer” actually was. One of the primary themes of the programme is to. Sequence Killer.
     
    
         
        From thejusticevoice.com 
                    The Controversy of Aileen Wuornos & the Death Penalty A True Crime Sequence Killer    serial murder, the unlawful homicide of at least two people carried out by the same person (or persons) in. One of the primary themes of the programme is to understand the process behind serial or sequence murders.  the process behind serial killings.  serial killers commit some of the world's most heinous murders, but there is a psychological. Sequence Killer.
     
    
         
        From www.youtube.com 
                    Sequence Killer Slasher YouTube Sequence Killer   the process behind serial killings.   serial murder, the unlawful homicide of at least two people carried out by the same person (or persons) in. One of the primary themes of the programme is to understand the process behind serial or sequence murders.  serial killers commit some of the world's most heinous murders, but there is a psychological. Sequence Killer.
     
    
         
        From toplist255.pages.dev 
                    25 Creepiest Serial Killers That Shocked Society toplist25 Sequence Killer    in the episode i was watching they referred to a series of murders as sequential murders rather than use the.   or “sequence killers” to be more precise, because mindhunter is set in 1979 and the former term hasn’t been.   serial murder, the unlawful homicide of at least two people carried out by the same person (or persons). Sequence Killer.
     
    
         
        From www.youtube.com 
                    Sequence Killer iSore YouTube Sequence Killer   serial killers commit some of the world's most heinous murders, but there is a psychological process and a number of phases they go through before, during,.   or “sequence killers” to be more precise, because mindhunter is set in 1979 and the former term hasn’t been.   in the episode i was watching they referred to a series of. Sequence Killer.
     
    
         
        From ianinthefuture.wordpress.com 
                    301 Moved Permanently Sequence Killer    or “sequence killers” to be more precise, because mindhunter is set in 1979 and the former term hasn’t been.  the process behind serial killings.   first described by psychologist joel norris in 1988, these phases take the killer through an intricate and complex journey,.  while researching an article for serial killer quarterly, harold schechter, a true crime. Sequence Killer.
     
    
         
        From www.starsinsider.com 
                    The most dangerous serial killers in history Sequence Killer   serial killers commit some of the world's most heinous murders, but there is a psychological process and a number of phases they go through before, during,.  the process behind serial killings. One of the primary themes of the programme is to understand the process behind serial or sequence murders.   in the episode i was watching they referred. Sequence Killer.
     
    
         
        From www.youtube.com 
                    Sequence Killer Autophobia YouTube Sequence Killer   while researching an article for serial killer quarterly, harold schechter, a true crime writer and serial killer expert, found a document that proves the phrase “serial killer” actually was.  serial killers commit some of the world's most heinous murders, but there is a psychological process and a number of phases they go through before, during,.   in the. Sequence Killer.
     
    
         
        From ismcosmo.weebly.com 
                    Map of active serial killers ismcosmo Sequence Killer    first described by psychologist joel norris in 1988, these phases take the killer through an intricate and complex journey,.   serial murder, the unlawful homicide of at least two people carried out by the same person (or persons) in.  the process behind serial killings.  serial killers commit some of the world's most heinous murders, but there is. Sequence Killer.
     
    
         
        From www.researchgate.net 
                    (PDF) A Behaviour Sequence Analysis of Serial Killers’ Lives From Sequence Killer  One of the primary themes of the programme is to understand the process behind serial or sequence murders.  serial killers commit some of the world's most heinous murders, but there is a psychological process and a number of phases they go through before, during,.  while researching an article for serial killer quarterly, harold schechter, a true crime writer. Sequence Killer.
     
    
         
        From www.scribd.com 
                    A Behaviour Sequence Analysis of Serial Killers Lives From Childhood Sequence Killer    or “sequence killers” to be more precise, because mindhunter is set in 1979 and the former term hasn’t been.   first described by psychologist joel norris in 1988, these phases take the killer through an intricate and complex journey,. One of the primary themes of the programme is to understand the process behind serial or sequence murders.   in. Sequence Killer.
     
    
         
        From logic-masters.de 
                    Killers in Sequence Punctuated / Killer in der Sequenz Interpunktiert Sequence Killer   while researching an article for serial killer quarterly, harold schechter, a true crime writer and serial killer expert, found a document that proves the phrase “serial killer” actually was.   or “sequence killers” to be more precise, because mindhunter is set in 1979 and the former term hasn’t been.   in the episode i was watching they referred to. Sequence Killer.
     
    
         
        From www.youtube.com 
                    BCD001 DLR Sequence Killer YouTube Sequence Killer   serial killers commit some of the world's most heinous murders, but there is a psychological process and a number of phases they go through before, during,.   or “sequence killers” to be more precise, because mindhunter is set in 1979 and the former term hasn’t been.   first described by psychologist joel norris in 1988, these phases take the. Sequence Killer.
     
    
         
        From freshnewsbysteph.com 
                    Serial Killers (Xzibit, B Real, Demrick) « The First 48 » Le Clip Sequence Killer   the process behind serial killings.   or “sequence killers” to be more precise, because mindhunter is set in 1979 and the former term hasn’t been.   in the episode i was watching they referred to a series of murders as sequential murders rather than use the.  while researching an article for serial killer quarterly, harold schechter, a true. Sequence Killer.
     
    
         
        From www.refinery29.com 
                    Serial Killer Term Origin, Mindhunter Sequence Meaning Sequence Killer   serial killers commit some of the world's most heinous murders, but there is a psychological process and a number of phases they go through before, during,.   in the episode i was watching they referred to a series of murders as sequential murders rather than use the.  while researching an article for serial killer quarterly, harold schechter, a. Sequence Killer.
     
    
         
        From soundcloud.com 
                    Stream Sequence Killer music Listen to songs, albums, playlists for Sequence Killer    in the episode i was watching they referred to a series of murders as sequential murders rather than use the. One of the primary themes of the programme is to understand the process behind serial or sequence murders.  serial killers commit some of the world's most heinous murders, but there is a psychological process and a number of. Sequence Killer.