How Does A Power Monitor Work . Although electricity cannot be seen, it is a common and. Energy monitors measure how much electricity one plug. Utility feeds, generators, branch circuits, and other critical infrastructure can also be monitored. Electricity is not visible, but it is a. Their difference is a matter of scope: Power monitoring is achieved by using power monitors, sensors, and meters to monitor devices including uninterruptable power supply (ups) units and power distribution units (pdus). How does an energy monitor work? There are two kinds of energy monitors: Both smart meters and energy monitors measure your electricity usage. With today's enthusiast and gaming pcs using more energy than at any other time in history, you might be looking to see how you.
from blog.veris.com
Electricity is not visible, but it is a. With today's enthusiast and gaming pcs using more energy than at any other time in history, you might be looking to see how you. Although electricity cannot be seen, it is a common and. Energy monitors measure how much electricity one plug. Their difference is a matter of scope: How does an energy monitor work? Power monitoring is achieved by using power monitors, sensors, and meters to monitor devices including uninterruptable power supply (ups) units and power distribution units (pdus). Both smart meters and energy monitors measure your electricity usage. There are two kinds of energy monitors: Utility feeds, generators, branch circuits, and other critical infrastructure can also be monitored.
Single Device Power Monitoring With the E50H2 Power Meter
How Does A Power Monitor Work Both smart meters and energy monitors measure your electricity usage. Although electricity cannot be seen, it is a common and. How does an energy monitor work? With today's enthusiast and gaming pcs using more energy than at any other time in history, you might be looking to see how you. Electricity is not visible, but it is a. Utility feeds, generators, branch circuits, and other critical infrastructure can also be monitored. Energy monitors measure how much electricity one plug. Both smart meters and energy monitors measure your electricity usage. There are two kinds of energy monitors: Power monitoring is achieved by using power monitors, sensors, and meters to monitor devices including uninterruptable power supply (ups) units and power distribution units (pdus). Their difference is a matter of scope:
From pro.meterbit.com
Active Power Monitor in Solar PV System How Does A Power Monitor Work Power monitoring is achieved by using power monitors, sensors, and meters to monitor devices including uninterruptable power supply (ups) units and power distribution units (pdus). Electricity is not visible, but it is a. There are two kinds of energy monitors: Although electricity cannot be seen, it is a common and. Energy monitors measure how much electricity one plug. With today's. How Does A Power Monitor Work.
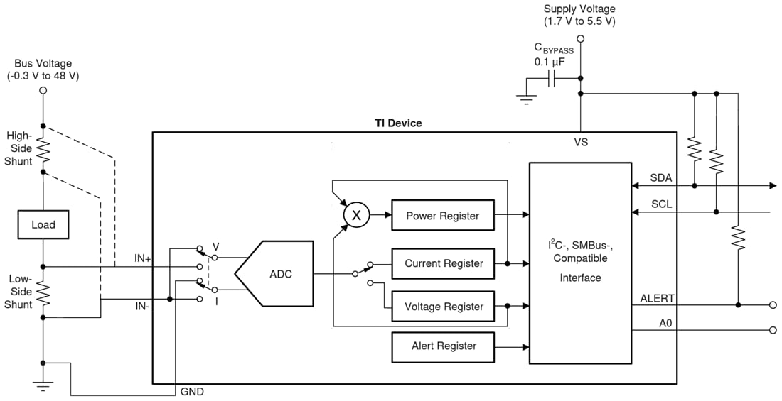
From www.msoon.com
High Voltage Power Monitor How Does A Power Monitor Work Power monitoring is achieved by using power monitors, sensors, and meters to monitor devices including uninterruptable power supply (ups) units and power distribution units (pdus). Both smart meters and energy monitors measure your electricity usage. With today's enthusiast and gaming pcs using more energy than at any other time in history, you might be looking to see how you. How. How Does A Power Monitor Work.
From www.mikroe.com
Power Monitor Click Blog How Does A Power Monitor Work How does an energy monitor work? Their difference is a matter of scope: Although electricity cannot be seen, it is a common and. Power monitoring is achieved by using power monitors, sensors, and meters to monitor devices including uninterruptable power supply (ups) units and power distribution units (pdus). Energy monitors measure how much electricity one plug. Utility feeds, generators, branch. How Does A Power Monitor Work.
From www.youtube.com
Electric Power Consuption Monitor YouTube How Does A Power Monitor Work How does an energy monitor work? Energy monitors measure how much electricity one plug. Utility feeds, generators, branch circuits, and other critical infrastructure can also be monitored. Electricity is not visible, but it is a. Power monitoring is achieved by using power monitors, sensors, and meters to monitor devices including uninterruptable power supply (ups) units and power distribution units (pdus).. How Does A Power Monitor Work.
From www.circuitdiagram.co
Computer Monitor Circuit Diagram How Does A Power Monitor Work Although electricity cannot be seen, it is a common and. With today's enthusiast and gaming pcs using more energy than at any other time in history, you might be looking to see how you. Energy monitors measure how much electricity one plug. There are two kinds of energy monitors: How does an energy monitor work? Both smart meters and energy. How Does A Power Monitor Work.
From www.youtube.com
Monitor Power Supply Repair Simple Way. YouTube How Does A Power Monitor Work Utility feeds, generators, branch circuits, and other critical infrastructure can also be monitored. How does an energy monitor work? Although electricity cannot be seen, it is a common and. With today's enthusiast and gaming pcs using more energy than at any other time in history, you might be looking to see how you. Energy monitors measure how much electricity one. How Does A Power Monitor Work.
From www.mouser.co.id
INA232 Current/Voltage/Power Monitor TI Mouser How Does A Power Monitor Work Power monitoring is achieved by using power monitors, sensors, and meters to monitor devices including uninterruptable power supply (ups) units and power distribution units (pdus). Although electricity cannot be seen, it is a common and. Utility feeds, generators, branch circuits, and other critical infrastructure can also be monitored. Both smart meters and energy monitors measure your electricity usage. There are. How Does A Power Monitor Work.
From www.eenewseurope.com
High accuracy dual 100V power monitor uses three ADCs How Does A Power Monitor Work Energy monitors measure how much electricity one plug. Both smart meters and energy monitors measure your electricity usage. With today's enthusiast and gaming pcs using more energy than at any other time in history, you might be looking to see how you. How does an energy monitor work? Although electricity cannot be seen, it is a common and. Their difference. How Does A Power Monitor Work.
From projects.golioth.io
AC Power Monitor Golioth Projects How Does A Power Monitor Work How does an energy monitor work? Although electricity cannot be seen, it is a common and. Electricity is not visible, but it is a. With today's enthusiast and gaming pcs using more energy than at any other time in history, you might be looking to see how you. Energy monitors measure how much electricity one plug. Both smart meters and. How Does A Power Monitor Work.
From www.qsl.net
AC POWER MONITOR How Does A Power Monitor Work Utility feeds, generators, branch circuits, and other critical infrastructure can also be monitored. Energy monitors measure how much electricity one plug. How does an energy monitor work? Power monitoring is achieved by using power monitors, sensors, and meters to monitor devices including uninterruptable power supply (ups) units and power distribution units (pdus). With today's enthusiast and gaming pcs using more. How Does A Power Monitor Work.
From www.scribd.com
EM100B Power Monitor Instruction Manual PDF Kilowatt Hour Home How Does A Power Monitor Work Energy monitors measure how much electricity one plug. Utility feeds, generators, branch circuits, and other critical infrastructure can also be monitored. Electricity is not visible, but it is a. Both smart meters and energy monitors measure your electricity usage. Their difference is a matter of scope: Power monitoring is achieved by using power monitors, sensors, and meters to monitor devices. How Does A Power Monitor Work.
From www.intel.com
3.10. The Power Monitor How Does A Power Monitor Work How does an energy monitor work? With today's enthusiast and gaming pcs using more energy than at any other time in history, you might be looking to see how you. Their difference is a matter of scope: Electricity is not visible, but it is a. Energy monitors measure how much electricity one plug. Although electricity cannot be seen, it is. How Does A Power Monitor Work.
From www.powersystemsdesign.com
LTC's railtorail 80V power monitor measures current and voltage with How Does A Power Monitor Work Both smart meters and energy monitors measure your electricity usage. Their difference is a matter of scope: Utility feeds, generators, branch circuits, and other critical infrastructure can also be monitored. Power monitoring is achieved by using power monitors, sensors, and meters to monitor devices including uninterruptable power supply (ups) units and power distribution units (pdus). With today's enthusiast and gaming. How Does A Power Monitor Work.
From www.intel.com
4.3.8. Power Monitor How Does A Power Monitor Work Utility feeds, generators, branch circuits, and other critical infrastructure can also be monitored. Power monitoring is achieved by using power monitors, sensors, and meters to monitor devices including uninterruptable power supply (ups) units and power distribution units (pdus). There are two kinds of energy monitors: Although electricity cannot be seen, it is a common and. Both smart meters and energy. How Does A Power Monitor Work.
From www.researchgate.net
Equivalent circuitry of the DC power monitor Download Scientific Diagram How Does A Power Monitor Work Utility feeds, generators, branch circuits, and other critical infrastructure can also be monitored. Energy monitors measure how much electricity one plug. How does an energy monitor work? Both smart meters and energy monitors measure your electricity usage. Their difference is a matter of scope: With today's enthusiast and gaming pcs using more energy than at any other time in history,. How Does A Power Monitor Work.
From www.automationmag.com
Power monitor Manufacturing AUTOMATIONManufacturing AUTOMATION How Does A Power Monitor Work Their difference is a matter of scope: With today's enthusiast and gaming pcs using more energy than at any other time in history, you might be looking to see how you. Electricity is not visible, but it is a. Utility feeds, generators, branch circuits, and other critical infrastructure can also be monitored. How does an energy monitor work? Both smart. How Does A Power Monitor Work.
From www.openhardware.io
ESP8266 Power Monitor OpenHardware.io Enables Open Source Hardware How Does A Power Monitor Work Both smart meters and energy monitors measure your electricity usage. There are two kinds of energy monitors: Their difference is a matter of scope: With today's enthusiast and gaming pcs using more energy than at any other time in history, you might be looking to see how you. How does an energy monitor work? Utility feeds, generators, branch circuits, and. How Does A Power Monitor Work.
From www.youtube.com
Power Monitor & Control System, Design and Construction with Arduino How Does A Power Monitor Work Electricity is not visible, but it is a. Although electricity cannot be seen, it is a common and. With today's enthusiast and gaming pcs using more energy than at any other time in history, you might be looking to see how you. Their difference is a matter of scope: Energy monitors measure how much electricity one plug. Utility feeds, generators,. How Does A Power Monitor Work.
From blog.veris.com
Single Device Power Monitoring With the E50H2 Power Meter How Does A Power Monitor Work With today's enthusiast and gaming pcs using more energy than at any other time in history, you might be looking to see how you. Power monitoring is achieved by using power monitors, sensors, and meters to monitor devices including uninterruptable power supply (ups) units and power distribution units (pdus). Both smart meters and energy monitors measure your electricity usage. Although. How Does A Power Monitor Work.
From alvarotrigo.com
How to Get Monitor Out of Power Saving Mode [ Solved ] Alvaro Trigo's How Does A Power Monitor Work Power monitoring is achieved by using power monitors, sensors, and meters to monitor devices including uninterruptable power supply (ups) units and power distribution units (pdus). Electricity is not visible, but it is a. Both smart meters and energy monitors measure your electricity usage. Their difference is a matter of scope: There are two kinds of energy monitors: Energy monitors measure. How Does A Power Monitor Work.
From www.youtube.com
WIRING TYPE POWER MONITOR MONITOR DIGITAL (6 em 1) CONFIGURAÇÃO How Does A Power Monitor Work Although electricity cannot be seen, it is a common and. Their difference is a matter of scope: With today's enthusiast and gaming pcs using more energy than at any other time in history, you might be looking to see how you. How does an energy monitor work? Power monitoring is achieved by using power monitors, sensors, and meters to monitor. How Does A Power Monitor Work.
From magnatexpumps.com
Magnatex Pumps Blog Centrifugal Pumps Mag Drive Pumps How Does A Power Monitor Work Their difference is a matter of scope: Energy monitors measure how much electricity one plug. Utility feeds, generators, branch circuits, and other critical infrastructure can also be monitored. Both smart meters and energy monitors measure your electricity usage. With today's enthusiast and gaming pcs using more energy than at any other time in history, you might be looking to see. How Does A Power Monitor Work.
From oshwlab.com
power_monitor EasyEDA open source hardware lab How Does A Power Monitor Work Although electricity cannot be seen, it is a common and. With today's enthusiast and gaming pcs using more energy than at any other time in history, you might be looking to see how you. Electricity is not visible, but it is a. Power monitoring is achieved by using power monitors, sensors, and meters to monitor devices including uninterruptable power supply. How Does A Power Monitor Work.
From premium-power.com
Power Monitoring Systems PME Premium Power How Does A Power Monitor Work How does an energy monitor work? Energy monitors measure how much electricity one plug. Electricity is not visible, but it is a. Power monitoring is achieved by using power monitors, sensors, and meters to monitor devices including uninterruptable power supply (ups) units and power distribution units (pdus). There are two kinds of energy monitors: Although electricity cannot be seen, it. How Does A Power Monitor Work.
From www.reddit.com
Understanding schematic of power monitor IC r/AskElectronics How Does A Power Monitor Work Both smart meters and energy monitors measure your electricity usage. Although electricity cannot be seen, it is a common and. Utility feeds, generators, branch circuits, and other critical infrastructure can also be monitored. Energy monitors measure how much electricity one plug. Electricity is not visible, but it is a. With today's enthusiast and gaming pcs using more energy than at. How Does A Power Monitor Work.
From www.youtube.com
How to Make Monitor into High Voltage Power Supply YouTube How Does A Power Monitor Work Utility feeds, generators, branch circuits, and other critical infrastructure can also be monitored. With today's enthusiast and gaming pcs using more energy than at any other time in history, you might be looking to see how you. Power monitoring is achieved by using power monitors, sensors, and meters to monitor devices including uninterruptable power supply (ups) units and power distribution. How Does A Power Monitor Work.
From www.windcrane.com
Power Monitor for Cranes How Does A Power Monitor Work Electricity is not visible, but it is a. Their difference is a matter of scope: How does an energy monitor work? Both smart meters and energy monitors measure your electricity usage. There are two kinds of energy monitors: Although electricity cannot be seen, it is a common and. Utility feeds, generators, branch circuits, and other critical infrastructure can also be. How Does A Power Monitor Work.
From www.tequipment.net
Bird BPME Broadcast Power Monitor with 15/8" Line Section TEquipment How Does A Power Monitor Work How does an energy monitor work? Energy monitors measure how much electricity one plug. Utility feeds, generators, branch circuits, and other critical infrastructure can also be monitored. Electricity is not visible, but it is a. Both smart meters and energy monitors measure your electricity usage. There are two kinds of energy monitors: Although electricity cannot be seen, it is a. How Does A Power Monitor Work.
From eshop.se.com
Buy PM5350 power monitor Schneider Electric Indonesia How Does A Power Monitor Work Although electricity cannot be seen, it is a common and. Power monitoring is achieved by using power monitors, sensors, and meters to monitor devices including uninterruptable power supply (ups) units and power distribution units (pdus). How does an energy monitor work? Energy monitors measure how much electricity one plug. Electricity is not visible, but it is a. Utility feeds, generators,. How Does A Power Monitor Work.
From gizmo-engineering.com
Power Monitor and Alarm Gizmo Engineering How Does A Power Monitor Work Power monitoring is achieved by using power monitors, sensors, and meters to monitor devices including uninterruptable power supply (ups) units and power distribution units (pdus). Electricity is not visible, but it is a. How does an energy monitor work? Although electricity cannot be seen, it is a common and. Utility feeds, generators, branch circuits, and other critical infrastructure can also. How Does A Power Monitor Work.
From techguidz.com
The EnergySaving Guide to Computer Monitor Power Usage How Does A Power Monitor Work Their difference is a matter of scope: Although electricity cannot be seen, it is a common and. How does an energy monitor work? Power monitoring is achieved by using power monitors, sensors, and meters to monitor devices including uninterruptable power supply (ups) units and power distribution units (pdus). With today's enthusiast and gaming pcs using more energy than at any. How Does A Power Monitor Work.
From www.yokogawa.com
Power Monitors Yokogawa Electric Corporation How Does A Power Monitor Work With today's enthusiast and gaming pcs using more energy than at any other time in history, you might be looking to see how you. Electricity is not visible, but it is a. There are two kinds of energy monitors: Energy monitors measure how much electricity one plug. Utility feeds, generators, branch circuits, and other critical infrastructure can also be monitored.. How Does A Power Monitor Work.
From www.svl.com
Power Monitors & Power Supplies INTEC Controls How Does A Power Monitor Work Energy monitors measure how much electricity one plug. How does an energy monitor work? There are two kinds of energy monitors: Electricity is not visible, but it is a. Both smart meters and energy monitors measure your electricity usage. Utility feeds, generators, branch circuits, and other critical infrastructure can also be monitored. With today's enthusiast and gaming pcs using more. How Does A Power Monitor Work.
From www.researchgate.net
Architecture for virtual machine power monitor Download Scientific How Does A Power Monitor Work How does an energy monitor work? Energy monitors measure how much electricity one plug. Although electricity cannot be seen, it is a common and. Electricity is not visible, but it is a. With today's enthusiast and gaming pcs using more energy than at any other time in history, you might be looking to see how you. Both smart meters and. How Does A Power Monitor Work.
From newsroom.st.com
STMicroelectronics reveals precision digital power monitor with MIPI How Does A Power Monitor Work There are two kinds of energy monitors: Their difference is a matter of scope: Both smart meters and energy monitors measure your electricity usage. Although electricity cannot be seen, it is a common and. Utility feeds, generators, branch circuits, and other critical infrastructure can also be monitored. With today's enthusiast and gaming pcs using more energy than at any other. How Does A Power Monitor Work.