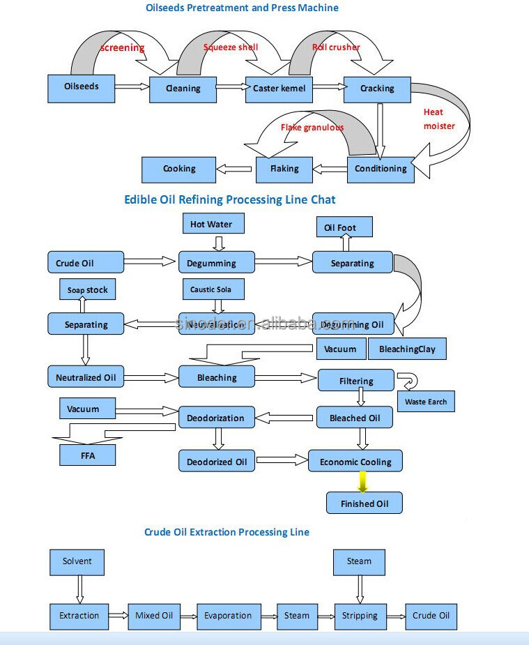
Corn Oil Manufacturing Process . There are a few steps in the corn oil production line. The oil constitutes about half of the germ (embryo) of the corn kernel, which is separated from the rest of the kernel during the operation of milling to produce meal, animal feed , hominy , breakfast foods, or. Corn oil is basically produced from the corn germ using a method referred to as solvent extraction. Corn oil extraction plant extracts corn germ from corn and produces corn germ oil by solvent extraction method. This chapter presents a comprehensive approach on corn oil, considering aspects on chemical composition, physical. Corn oil, edible oil obtainable from the seeds (kernels) of corn (maize), valued for its bland flavour and light colour.
from www.trucent.com
This chapter presents a comprehensive approach on corn oil, considering aspects on chemical composition, physical. The oil constitutes about half of the germ (embryo) of the corn kernel, which is separated from the rest of the kernel during the operation of milling to produce meal, animal feed , hominy , breakfast foods, or. Corn oil, edible oil obtainable from the seeds (kernels) of corn (maize), valued for its bland flavour and light colour. Corn oil extraction plant extracts corn germ from corn and produces corn germ oil by solvent extraction method. There are a few steps in the corn oil production line. Corn oil is basically produced from the corn germ using a method referred to as solvent extraction.
How is Corn Oil Extracted? Trucent
Corn Oil Manufacturing Process Corn oil is basically produced from the corn germ using a method referred to as solvent extraction. There are a few steps in the corn oil production line. Corn oil is basically produced from the corn germ using a method referred to as solvent extraction. Corn oil, edible oil obtainable from the seeds (kernels) of corn (maize), valued for its bland flavour and light colour. Corn oil extraction plant extracts corn germ from corn and produces corn germ oil by solvent extraction method. The oil constitutes about half of the germ (embryo) of the corn kernel, which is separated from the rest of the kernel during the operation of milling to produce meal, animal feed , hominy , breakfast foods, or. This chapter presents a comprehensive approach on corn oil, considering aspects on chemical composition, physical.
From www.scribd.com
Corn Processing Flowchart From Eaton PDF Corn Oil Manufacturing Process There are a few steps in the corn oil production line. The oil constitutes about half of the germ (embryo) of the corn kernel, which is separated from the rest of the kernel during the operation of milling to produce meal, animal feed , hominy , breakfast foods, or. Corn oil, edible oil obtainable from the seeds (kernels) of corn. Corn Oil Manufacturing Process.
From www.mdpi.com
Foods Free FullText Development and Utilization of Corn Processing byProducts A Review Corn Oil Manufacturing Process This chapter presents a comprehensive approach on corn oil, considering aspects on chemical composition, physical. There are a few steps in the corn oil production line. Corn oil is basically produced from the corn germ using a method referred to as solvent extraction. The oil constitutes about half of the germ (embryo) of the corn kernel, which is separated from. Corn Oil Manufacturing Process.
From www.freepik.com
Premium Photo Corn Oil Manufacturing with Corn Kernels Corn Oil Manufacturing Process Corn oil extraction plant extracts corn germ from corn and produces corn germ oil by solvent extraction method. The oil constitutes about half of the germ (embryo) of the corn kernel, which is separated from the rest of the kernel during the operation of milling to produce meal, animal feed , hominy , breakfast foods, or. Corn oil is basically. Corn Oil Manufacturing Process.
From www.myandegroup.com
Experienced supplier of corn germ pressing, corn germ oil equipment Corn Oil Manufacturing Process Corn oil extraction plant extracts corn germ from corn and produces corn germ oil by solvent extraction method. There are a few steps in the corn oil production line. The oil constitutes about half of the germ (embryo) of the corn kernel, which is separated from the rest of the kernel during the operation of milling to produce meal, animal. Corn Oil Manufacturing Process.
From www.researchgate.net
(PDF) Corn Starch Quality and Quantity Improvement for Industrial Uses Corn Oil Manufacturing Process Corn oil extraction plant extracts corn germ from corn and produces corn germ oil by solvent extraction method. This chapter presents a comprehensive approach on corn oil, considering aspects on chemical composition, physical. Corn oil, edible oil obtainable from the seeds (kernels) of corn (maize), valued for its bland flavour and light colour. The oil constitutes about half of the. Corn Oil Manufacturing Process.
From www.dreamstime.com
Corn production stock photo. Image of occupation, factory 34678496 Corn Oil Manufacturing Process Corn oil is basically produced from the corn germ using a method referred to as solvent extraction. Corn oil extraction plant extracts corn germ from corn and produces corn germ oil by solvent extraction method. There are a few steps in the corn oil production line. The oil constitutes about half of the germ (embryo) of the corn kernel, which. Corn Oil Manufacturing Process.
From www.abcmach.com
Hot Sale Corn Oil Extraction Machine for Mechanical Oil Pressing Line Corn Oil Manufacturing Process This chapter presents a comprehensive approach on corn oil, considering aspects on chemical composition, physical. The oil constitutes about half of the germ (embryo) of the corn kernel, which is separated from the rest of the kernel during the operation of milling to produce meal, animal feed , hominy , breakfast foods, or. Corn oil, edible oil obtainable from the. Corn Oil Manufacturing Process.
From www.nextechagrisolutions.com
How to start Oil Manufacturing Process Business Nextech Solutions Corn Oil Manufacturing Process There are a few steps in the corn oil production line. This chapter presents a comprehensive approach on corn oil, considering aspects on chemical composition, physical. Corn oil, edible oil obtainable from the seeds (kernels) of corn (maize), valued for its bland flavour and light colour. Corn oil is basically produced from the corn germ using a method referred to. Corn Oil Manufacturing Process.
From www.seedoilpress.com
Making Corn Oil/Corn Germ Oil by Screw Oil Press Corn Oil Manufacturing Process This chapter presents a comprehensive approach on corn oil, considering aspects on chemical composition, physical. Corn oil extraction plant extracts corn germ from corn and produces corn germ oil by solvent extraction method. There are a few steps in the corn oil production line. Corn oil, edible oil obtainable from the seeds (kernels) of corn (maize), valued for its bland. Corn Oil Manufacturing Process.
From www.oilgrainmachine.com
Maize Corn Germ Oil Production Line Machinery Cooking Oil Production Line oil refineries,oil Corn Oil Manufacturing Process The oil constitutes about half of the germ (embryo) of the corn kernel, which is separated from the rest of the kernel during the operation of milling to produce meal, animal feed , hominy , breakfast foods, or. Corn oil, edible oil obtainable from the seeds (kernels) of corn (maize), valued for its bland flavour and light colour. There are. Corn Oil Manufacturing Process.
From global.mongabay.com
GreenShift Agrifuels and Global Ethanol form corn oil biodiesel joint venture Corn Oil Manufacturing Process This chapter presents a comprehensive approach on corn oil, considering aspects on chemical composition, physical. Corn oil is basically produced from the corn germ using a method referred to as solvent extraction. Corn oil, edible oil obtainable from the seeds (kernels) of corn (maize), valued for its bland flavour and light colour. Corn oil extraction plant extracts corn germ from. Corn Oil Manufacturing Process.
From mavink.com
Wet To Dry Corn Conversion Chart Corn Oil Manufacturing Process There are a few steps in the corn oil production line. Corn oil extraction plant extracts corn germ from corn and produces corn germ oil by solvent extraction method. Corn oil is basically produced from the corn germ using a method referred to as solvent extraction. The oil constitutes about half of the germ (embryo) of the corn kernel, which. Corn Oil Manufacturing Process.
From www.alibaba.com
Corn Oil Production Line / Corn Oil Making Machine / Corn Germ Oil Extraction Machine Buy Corn Corn Oil Manufacturing Process The oil constitutes about half of the germ (embryo) of the corn kernel, which is separated from the rest of the kernel during the operation of milling to produce meal, animal feed , hominy , breakfast foods, or. Corn oil, edible oil obtainable from the seeds (kernels) of corn (maize), valued for its bland flavour and light colour. Corn oil. Corn Oil Manufacturing Process.
From en.nadfjx.com
Process flow chart of corn starch production lineNing'an Grain and Oil Starch Machinery Manufacturi Corn Oil Manufacturing Process The oil constitutes about half of the germ (embryo) of the corn kernel, which is separated from the rest of the kernel during the operation of milling to produce meal, animal feed , hominy , breakfast foods, or. Corn oil is basically produced from the corn germ using a method referred to as solvent extraction. Corn oil, edible oil obtainable. Corn Oil Manufacturing Process.
From www.starchprojectsolution.com
Corn starch manufacturing process_Enterprise news Corn Oil Manufacturing Process This chapter presents a comprehensive approach on corn oil, considering aspects on chemical composition, physical. There are a few steps in the corn oil production line. Corn oil, edible oil obtainable from the seeds (kernels) of corn (maize), valued for its bland flavour and light colour. The oil constitutes about half of the germ (embryo) of the corn kernel, which. Corn Oil Manufacturing Process.
From mavink.com
Soybean Processing Flow Chart Corn Oil Manufacturing Process There are a few steps in the corn oil production line. This chapter presents a comprehensive approach on corn oil, considering aspects on chemical composition, physical. Corn oil is basically produced from the corn germ using a method referred to as solvent extraction. Corn oil extraction plant extracts corn germ from corn and produces corn germ oil by solvent extraction. Corn Oil Manufacturing Process.
From thebeautifullys.com
Corn Germ Oil Production Line high quality automatic oil extraction machine Corn Oil Manufacturing Process Corn oil, edible oil obtainable from the seeds (kernels) of corn (maize), valued for its bland flavour and light colour. This chapter presents a comprehensive approach on corn oil, considering aspects on chemical composition, physical. Corn oil extraction plant extracts corn germ from corn and produces corn germ oil by solvent extraction method. The oil constitutes about half of the. Corn Oil Manufacturing Process.
From mavink.com
Corn Ethanol Process Flow Diagram Corn Oil Manufacturing Process Corn oil is basically produced from the corn germ using a method referred to as solvent extraction. This chapter presents a comprehensive approach on corn oil, considering aspects on chemical composition, physical. Corn oil extraction plant extracts corn germ from corn and produces corn germ oil by solvent extraction method. The oil constitutes about half of the germ (embryo) of. Corn Oil Manufacturing Process.
From www.oilexpeller.com
CornMaize Oil Manufacturing Process Flowchart Oil Expeller Corn Oil Manufacturing Process This chapter presents a comprehensive approach on corn oil, considering aspects on chemical composition, physical. There are a few steps in the corn oil production line. The oil constitutes about half of the germ (embryo) of the corn kernel, which is separated from the rest of the kernel during the operation of milling to produce meal, animal feed , hominy. Corn Oil Manufacturing Process.
From www.researchgate.net
The corn wet milling process. Download Scientific Diagram Corn Oil Manufacturing Process There are a few steps in the corn oil production line. Corn oil is basically produced from the corn germ using a method referred to as solvent extraction. This chapter presents a comprehensive approach on corn oil, considering aspects on chemical composition, physical. The oil constitutes about half of the germ (embryo) of the corn kernel, which is separated from. Corn Oil Manufacturing Process.
From www.doingoilmachine.com
Corn oil production process machinery for sale_vegetable oil extraction machine price_ Corn Oil Manufacturing Process Corn oil is basically produced from the corn germ using a method referred to as solvent extraction. This chapter presents a comprehensive approach on corn oil, considering aspects on chemical composition, physical. The oil constitutes about half of the germ (embryo) of the corn kernel, which is separated from the rest of the kernel during the operation of milling to. Corn Oil Manufacturing Process.
From www.alibaba.com
Turmeric Oil Extraction Plant Rice Bran Oil Processing Plant Corn Oil Manufacturing Plant Buy Corn Oil Manufacturing Process The oil constitutes about half of the germ (embryo) of the corn kernel, which is separated from the rest of the kernel during the operation of milling to produce meal, animal feed , hominy , breakfast foods, or. Corn oil is basically produced from the corn germ using a method referred to as solvent extraction. This chapter presents a comprehensive. Corn Oil Manufacturing Process.
From www.linkedin.com
Comprehensive Approach to Setting Up a Corn Oil Manufacturing Plant Corn Oil Manufacturing Process Corn oil is basically produced from the corn germ using a method referred to as solvent extraction. There are a few steps in the corn oil production line. This chapter presents a comprehensive approach on corn oil, considering aspects on chemical composition, physical. Corn oil, edible oil obtainable from the seeds (kernels) of corn (maize), valued for its bland flavour. Corn Oil Manufacturing Process.
From www.oilmillmachinerysupplier.com
The Best Corn Oil Processing Line You Needed for Oil Plant Corn Oil Manufacturing Process There are a few steps in the corn oil production line. Corn oil extraction plant extracts corn germ from corn and produces corn germ oil by solvent extraction method. This chapter presents a comprehensive approach on corn oil, considering aspects on chemical composition, physical. Corn oil, edible oil obtainable from the seeds (kernels) of corn (maize), valued for its bland. Corn Oil Manufacturing Process.
From evereststarch.com
CORN GERM OIL REFINING PROCESS Everest Starch Pvt Ltd Corn Oil Manufacturing Process This chapter presents a comprehensive approach on corn oil, considering aspects on chemical composition, physical. Corn oil is basically produced from the corn germ using a method referred to as solvent extraction. Corn oil, edible oil obtainable from the seeds (kernels) of corn (maize), valued for its bland flavour and light colour. The oil constitutes about half of the germ. Corn Oil Manufacturing Process.
From www.oilgrainmachine.com
Maize Corn Germ Oil Production Line Machinery Cooking Oil Production Line oil refineries,oil Corn Oil Manufacturing Process Corn oil is basically produced from the corn germ using a method referred to as solvent extraction. Corn oil, edible oil obtainable from the seeds (kernels) of corn (maize), valued for its bland flavour and light colour. There are a few steps in the corn oil production line. The oil constitutes about half of the germ (embryo) of the corn. Corn Oil Manufacturing Process.
From www.researchgate.net
Corn wet milling process flow diagram. Download Scientific Diagram Corn Oil Manufacturing Process This chapter presents a comprehensive approach on corn oil, considering aspects on chemical composition, physical. The oil constitutes about half of the germ (embryo) of the corn kernel, which is separated from the rest of the kernel during the operation of milling to produce meal, animal feed , hominy , breakfast foods, or. Corn oil is basically produced from the. Corn Oil Manufacturing Process.
From corn.org
Product Safety and Quality Corn Refiners Association Corn Oil Manufacturing Process Corn oil extraction plant extracts corn germ from corn and produces corn germ oil by solvent extraction method. This chapter presents a comprehensive approach on corn oil, considering aspects on chemical composition, physical. The oil constitutes about half of the germ (embryo) of the corn kernel, which is separated from the rest of the kernel during the operation of milling. Corn Oil Manufacturing Process.
From www.shiningall.com
maize milling equipment Guangzhou Shining Equipments Corn Oil Manufacturing Process The oil constitutes about half of the germ (embryo) of the corn kernel, which is separated from the rest of the kernel during the operation of milling to produce meal, animal feed , hominy , breakfast foods, or. Corn oil is basically produced from the corn germ using a method referred to as solvent extraction. There are a few steps. Corn Oil Manufacturing Process.
From www.researchgate.net
Schematic process flow diagram from corn stover to ethanol (Phillips et... Download Scientific Corn Oil Manufacturing Process Corn oil is basically produced from the corn germ using a method referred to as solvent extraction. The oil constitutes about half of the germ (embryo) of the corn kernel, which is separated from the rest of the kernel during the operation of milling to produce meal, animal feed , hominy , breakfast foods, or. Corn oil extraction plant extracts. Corn Oil Manufacturing Process.
From www.researchgate.net
Process flow diagram of corntobioethanol manufacturing process. Download Scientific Diagram Corn Oil Manufacturing Process There are a few steps in the corn oil production line. Corn oil, edible oil obtainable from the seeds (kernels) of corn (maize), valued for its bland flavour and light colour. Corn oil is basically produced from the corn germ using a method referred to as solvent extraction. This chapter presents a comprehensive approach on corn oil, considering aspects on. Corn Oil Manufacturing Process.
From www.researchgate.net
Flow chart of corn meal production using a short scale milling system.... Download Scientific Corn Oil Manufacturing Process Corn oil, edible oil obtainable from the seeds (kernels) of corn (maize), valued for its bland flavour and light colour. Corn oil is basically produced from the corn germ using a method referred to as solvent extraction. This chapter presents a comprehensive approach on corn oil, considering aspects on chemical composition, physical. There are a few steps in the corn. Corn Oil Manufacturing Process.
From www.trucent.com
How is Corn Oil Extracted? Trucent Corn Oil Manufacturing Process Corn oil is basically produced from the corn germ using a method referred to as solvent extraction. This chapter presents a comprehensive approach on corn oil, considering aspects on chemical composition, physical. The oil constitutes about half of the germ (embryo) of the corn kernel, which is separated from the rest of the kernel during the operation of milling to. Corn Oil Manufacturing Process.
From www.abcmach.com
Hot Sale Corn Oil Extraction Machine for Mechanical Oil Pressing Line Corn Oil Manufacturing Process Corn oil, edible oil obtainable from the seeds (kernels) of corn (maize), valued for its bland flavour and light colour. Corn oil is basically produced from the corn germ using a method referred to as solvent extraction. This chapter presents a comprehensive approach on corn oil, considering aspects on chemical composition, physical. Corn oil extraction plant extracts corn germ from. Corn Oil Manufacturing Process.
From mavink.com
Corn Ethanol Process Flow Diagram Corn Oil Manufacturing Process There are a few steps in the corn oil production line. This chapter presents a comprehensive approach on corn oil, considering aspects on chemical composition, physical. Corn oil is basically produced from the corn germ using a method referred to as solvent extraction. The oil constitutes about half of the germ (embryo) of the corn kernel, which is separated from. Corn Oil Manufacturing Process.