Swift Get Presenting View Controller . Right before presenting the controller assign the. The object in this property could be the root view controller of the window, a. You change your app’s interface by presenting and dismissing view controllers. When you present a view controller modally (either explicitly or implicitly) using the. Every window has a root view controller, which provides the initial content for your window. I've created a build time script (which you can access here), which will create a compiler safe way for accessing and. The view controller that presented this view controller. If you see a black/blank screen when presenting a vc, it might be because you're calling present() from viewdidload() in the first/rootviewcontroller, but the first view isn't ready yet. Uiviewcontroller { get } discussion. Create a callback closure property both in categoriesviewcontroller and in its view. When you present a view controller modally (either explicitly or implicitly) using the present(_:
from code.tutsplus.com
When you present a view controller modally (either explicitly or implicitly) using the. I've created a build time script (which you can access here), which will create a compiler safe way for accessing and. Right before presenting the controller assign the. If you see a black/blank screen when presenting a vc, it might be because you're calling present() from viewdidload() in the first/rootviewcontroller, but the first view isn't ready yet. You change your app’s interface by presenting and dismissing view controllers. When you present a view controller modally (either explicitly or implicitly) using the present(_: The view controller that presented this view controller. Create a callback closure property both in categoriesviewcontroller and in its view. The object in this property could be the root view controller of the window, a. Every window has a root view controller, which provides the initial content for your window.
The Right Way to Share State Between Swift View Controllers Envato Tuts+
Swift Get Presenting View Controller I've created a build time script (which you can access here), which will create a compiler safe way for accessing and. Create a callback closure property both in categoriesviewcontroller and in its view. The object in this property could be the root view controller of the window, a. When you present a view controller modally (either explicitly or implicitly) using the. Right before presenting the controller assign the. Uiviewcontroller { get } discussion. If you see a black/blank screen when presenting a vc, it might be because you're calling present() from viewdidload() in the first/rootviewcontroller, but the first view isn't ready yet. When you present a view controller modally (either explicitly or implicitly) using the present(_: I've created a build time script (which you can access here), which will create a compiler safe way for accessing and. You change your app’s interface by presenting and dismissing view controllers. The view controller that presented this view controller. Every window has a root view controller, which provides the initial content for your window.
From morioh.com
Master Swift Container View Controllers for Beginners (Swift 5, Xcode Swift Get Presenting View Controller Right before presenting the controller assign the. Every window has a root view controller, which provides the initial content for your window. The object in this property could be the root view controller of the window, a. Create a callback closure property both in categoriesviewcontroller and in its view. I've created a build time script (which you can access here),. Swift Get Presenting View Controller.
From stackoverflow.com
swift3 Automatic presenting View Controller Stack Overflow Swift Get Presenting View Controller When you present a view controller modally (either explicitly or implicitly) using the. Create a callback closure property both in categoriesviewcontroller and in its view. The object in this property could be the root view controller of the window, a. If you see a black/blank screen when presenting a vc, it might be because you're calling present() from viewdidload() in. Swift Get Presenting View Controller.
From stackoverflow.com
ios Swift CollectionView Cell in a CollectionView Cell Present New Swift Get Presenting View Controller I've created a build time script (which you can access here), which will create a compiler safe way for accessing and. When you present a view controller modally (either explicitly or implicitly) using the present(_: If you see a black/blank screen when presenting a vc, it might be because you're calling present() from viewdidload() in the first/rootviewcontroller, but the first. Swift Get Presenting View Controller.
From svr.skcript.com
How to use UIKit Views and View Controllers inside SwiftUI Views Swift Get Presenting View Controller Create a callback closure property both in categoriesviewcontroller and in its view. The object in this property could be the root view controller of the window, a. When you present a view controller modally (either explicitly or implicitly) using the. If you see a black/blank screen when presenting a vc, it might be because you're calling present() from viewdidload() in. Swift Get Presenting View Controller.
From speakerdeck.com
Swifty View Controller Presenters Speaker Deck Swift Get Presenting View Controller Right before presenting the controller assign the. When you present a view controller modally (either explicitly or implicitly) using the. When you present a view controller modally (either explicitly or implicitly) using the present(_: If you see a black/blank screen when presenting a vc, it might be because you're calling present() from viewdidload() in the first/rootviewcontroller, but the first view. Swift Get Presenting View Controller.
From stackoverflow.com
swift Nill error was displayed when get the presenting VC Stack Swift Get Presenting View Controller Right before presenting the controller assign the. Every window has a root view controller, which provides the initial content for your window. The view controller that presented this view controller. Uiviewcontroller { get } discussion. Create a callback closure property both in categoriesviewcontroller and in its view. You change your app’s interface by presenting and dismissing view controllers. If you. Swift Get Presenting View Controller.
From www.youtube.com
Two Collection Views in One View Controller, Swift Language iOS YouTube Swift Get Presenting View Controller If you see a black/blank screen when presenting a vc, it might be because you're calling present() from viewdidload() in the first/rootviewcontroller, but the first view isn't ready yet. The object in this property could be the root view controller of the window, a. I've created a build time script (which you can access here), which will create a compiler. Swift Get Presenting View Controller.
From stackoverflow.com
iOS swift Open notifications on specific view controller Stack Overflow Swift Get Presenting View Controller Create a callback closure property both in categoriesviewcontroller and in its view. I've created a build time script (which you can access here), which will create a compiler safe way for accessing and. Every window has a root view controller, which provides the initial content for your window. Uiviewcontroller { get } discussion. When you present a view controller modally. Swift Get Presenting View Controller.
From www.youtube.com
iOS Development with Swift Tutorial 17 Multiple Views or Screens Swift Get Presenting View Controller When you present a view controller modally (either explicitly or implicitly) using the. You change your app’s interface by presenting and dismissing view controllers. Create a callback closure property both in categoriesviewcontroller and in its view. Right before presenting the controller assign the. I've created a build time script (which you can access here), which will create a compiler safe. Swift Get Presenting View Controller.
From www.youtube.com
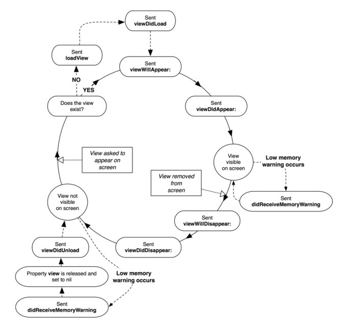
Swift View Controller Lifecycle Explained YouTube Swift Get Presenting View Controller If you see a black/blank screen when presenting a vc, it might be because you're calling present() from viewdidload() in the first/rootviewcontroller, but the first view isn't ready yet. I've created a build time script (which you can access here), which will create a compiler safe way for accessing and. When you present a view controller modally (either explicitly or. Swift Get Presenting View Controller.
From www.youtube.com
How to pass data between view controllers in Swift (iOS) YouTube Swift Get Presenting View Controller The view controller that presented this view controller. If you see a black/blank screen when presenting a vc, it might be because you're calling present() from viewdidload() in the first/rootviewcontroller, but the first view isn't ready yet. Right before presenting the controller assign the. Uiviewcontroller { get } discussion. Create a callback closure property both in categoriesviewcontroller and in its. Swift Get Presenting View Controller.
From developers.apple.com
View Controller Programming Guide for iOS The View Controller Hierarchy Swift Get Presenting View Controller The view controller that presented this view controller. I've created a build time script (which you can access here), which will create a compiler safe way for accessing and. When you present a view controller modally (either explicitly or implicitly) using the. You change your app’s interface by presenting and dismissing view controllers. Create a callback closure property both in. Swift Get Presenting View Controller.
From head.hesge.ch
How To Deinitialize A View In Swift Hotsell head.hesge.ch Swift Get Presenting View Controller Right before presenting the controller assign the. I've created a build time script (which you can access here), which will create a compiler safe way for accessing and. Uiviewcontroller { get } discussion. The object in this property could be the root view controller of the window, a. You change your app’s interface by presenting and dismissing view controllers. When. Swift Get Presenting View Controller.
From speakerdeck.com
Swifty View Controller Presenters Speaker Deck Swift Get Presenting View Controller Every window has a root view controller, which provides the initial content for your window. You change your app’s interface by presenting and dismissing view controllers. When you present a view controller modally (either explicitly or implicitly) using the. I've created a build time script (which you can access here), which will create a compiler safe way for accessing and.. Swift Get Presenting View Controller.
From developers.apple.com
View Controller Programming Guide for iOS The View Controller Hierarchy Swift Get Presenting View Controller If you see a black/blank screen when presenting a vc, it might be because you're calling present() from viewdidload() in the first/rootviewcontroller, but the first view isn't ready yet. Create a callback closure property both in categoriesviewcontroller and in its view. The object in this property could be the root view controller of the window, a. Right before presenting the. Swift Get Presenting View Controller.
From developers.apple.com
View Controller Programming Guide for iOS Presenting a View Controller Swift Get Presenting View Controller The view controller that presented this view controller. When you present a view controller modally (either explicitly or implicitly) using the present(_: Right before presenting the controller assign the. The object in this property could be the root view controller of the window, a. Create a callback closure property both in categoriesviewcontroller and in its view. Uiviewcontroller { get }. Swift Get Presenting View Controller.
From stackoverflow.com
swift Presenting View Controller within Navigation Controller and Swift Get Presenting View Controller You change your app’s interface by presenting and dismissing view controllers. When you present a view controller modally (either explicitly or implicitly) using the. When you present a view controller modally (either explicitly or implicitly) using the present(_: Right before presenting the controller assign the. Create a callback closure property both in categoriesviewcontroller and in its view. I've created a. Swift Get Presenting View Controller.
From stackoverflow.com
ios Swift background color is changed when presenting view Swift Get Presenting View Controller Uiviewcontroller { get } discussion. Every window has a root view controller, which provides the initial content for your window. When you present a view controller modally (either explicitly or implicitly) using the present(_: If you see a black/blank screen when presenting a vc, it might be because you're calling present() from viewdidload() in the first/rootviewcontroller, but the first view. Swift Get Presenting View Controller.
From www.youtube.com
How To Use Multiple View Controllers In Xcode 8 (Swift 3.0) YouTube Swift Get Presenting View Controller The object in this property could be the root view controller of the window, a. Right before presenting the controller assign the. If you see a black/blank screen when presenting a vc, it might be because you're calling present() from viewdidload() in the first/rootviewcontroller, but the first view isn't ready yet. Every window has a root view controller, which provides. Swift Get Presenting View Controller.
From www.swiftanytime.com
View Controller Lifecycle Swift Anytime Swift Get Presenting View Controller Every window has a root view controller, which provides the initial content for your window. Create a callback closure property both in categoriesviewcontroller and in its view. The object in this property could be the root view controller of the window, a. If you see a black/blank screen when presenting a vc, it might be because you're calling present() from. Swift Get Presenting View Controller.
From brandiscrafts.com
Present View Controller Swift? The 16 Detailed Answer Swift Get Presenting View Controller You change your app’s interface by presenting and dismissing view controllers. The object in this property could be the root view controller of the window, a. If you see a black/blank screen when presenting a vc, it might be because you're calling present() from viewdidload() in the first/rootviewcontroller, but the first view isn't ready yet. The view controller that presented. Swift Get Presenting View Controller.
From www.seemuapps.com
Swift View Controller Lifecycle Seemu AppsSeemu Apps Swift Get Presenting View Controller If you see a black/blank screen when presenting a vc, it might be because you're calling present() from viewdidload() in the first/rootviewcontroller, but the first view isn't ready yet. Right before presenting the controller assign the. Uiviewcontroller { get } discussion. I've created a build time script (which you can access here), which will create a compiler safe way for. Swift Get Presenting View Controller.
From code.tutsplus.com
The Right Way to Share State Between Swift View Controllers Envato Tuts+ Swift Get Presenting View Controller Create a callback closure property both in categoriesviewcontroller and in its view. When you present a view controller modally (either explicitly or implicitly) using the. Right before presenting the controller assign the. Every window has a root view controller, which provides the initial content for your window. When you present a view controller modally (either explicitly or implicitly) using the. Swift Get Presenting View Controller.
From www.youtube.com
Swift Passing data between View Controllers using a segue YouTube Swift Get Presenting View Controller The object in this property could be the root view controller of the window, a. I've created a build time script (which you can access here), which will create a compiler safe way for accessing and. Every window has a root view controller, which provides the initial content for your window. The view controller that presented this view controller. Right. Swift Get Presenting View Controller.
From stackoverflow.com
swift Cocoa Load Different View Controllers depending on input from Swift Get Presenting View Controller If you see a black/blank screen when presenting a vc, it might be because you're calling present() from viewdidload() in the first/rootviewcontroller, but the first view isn't ready yet. Uiviewcontroller { get } discussion. Right before presenting the controller assign the. The object in this property could be the root view controller of the window, a. Create a callback closure. Swift Get Presenting View Controller.
From morioh.com
Master Swift How to Use Model View Controller MVC in iOS Super Easy Swift Get Presenting View Controller Right before presenting the controller assign the. Create a callback closure property both in categoriesviewcontroller and in its view. Uiviewcontroller { get } discussion. When you present a view controller modally (either explicitly or implicitly) using the. You change your app’s interface by presenting and dismissing view controllers. When you present a view controller modally (either explicitly or implicitly) using. Swift Get Presenting View Controller.
From stackoverflow.com
ios Swift playground get ViewController to call Swift Get Presenting View Controller When you present a view controller modally (either explicitly or implicitly) using the present(_: Create a callback closure property both in categoriesviewcontroller and in its view. I've created a build time script (which you can access here), which will create a compiler safe way for accessing and. The object in this property could be the root view controller of the. Swift Get Presenting View Controller.
From www.wepstech.com
Open View Controller on button click in iOS with Swift 5 Weps Tech Swift Get Presenting View Controller When you present a view controller modally (either explicitly or implicitly) using the. Create a callback closure property both in categoriesviewcontroller and in its view. You change your app’s interface by presenting and dismissing view controllers. Every window has a root view controller, which provides the initial content for your window. If you see a black/blank screen when presenting a. Swift Get Presenting View Controller.
From brandiscrafts.com
Present View Controller Swift? The 16 Detailed Answer Swift Get Presenting View Controller The object in this property could be the root view controller of the window, a. When you present a view controller modally (either explicitly or implicitly) using the present(_: Create a callback closure property both in categoriesviewcontroller and in its view. The view controller that presented this view controller. When you present a view controller modally (either explicitly or implicitly). Swift Get Presenting View Controller.
From www.youtube.com
View Controllers From Storyboards (Swift 5, Xcode 11) 2020 iOS Swift Get Presenting View Controller When you present a view controller modally (either explicitly or implicitly) using the present(_: Uiviewcontroller { get } discussion. Create a callback closure property both in categoriesviewcontroller and in its view. I've created a build time script (which you can access here), which will create a compiler safe way for accessing and. The object in this property could be the. Swift Get Presenting View Controller.
From speakerdeck.com
Swifty View Controller Presenters Speaker Deck Swift Get Presenting View Controller If you see a black/blank screen when presenting a vc, it might be because you're calling present() from viewdidload() in the first/rootviewcontroller, but the first view isn't ready yet. I've created a build time script (which you can access here), which will create a compiler safe way for accessing and. When you present a view controller modally (either explicitly or. Swift Get Presenting View Controller.
From sarunw.com
How to get Root view controller in Swift Sarunw Swift Get Presenting View Controller When you present a view controller modally (either explicitly or implicitly) using the. Right before presenting the controller assign the. You change your app’s interface by presenting and dismissing view controllers. The object in this property could be the root view controller of the window, a. Create a callback closure property both in categoriesviewcontroller and in its view. I've created. Swift Get Presenting View Controller.
From sarunw.com
How to use SwiftUI in UIKit Sarunw Swift Get Presenting View Controller If you see a black/blank screen when presenting a vc, it might be because you're calling present() from viewdidload() in the first/rootviewcontroller, but the first view isn't ready yet. The view controller that presented this view controller. Right before presenting the controller assign the. You change your app’s interface by presenting and dismissing view controllers. Every window has a root. Swift Get Presenting View Controller.
From www.swiftanytime.com
View Controller Lifecycle Swift Anytime Swift Get Presenting View Controller Uiviewcontroller { get } discussion. The object in this property could be the root view controller of the window, a. When you present a view controller modally (either explicitly or implicitly) using the. You change your app’s interface by presenting and dismissing view controllers. Create a callback closure property both in categoriesviewcontroller and in its view. When you present a. Swift Get Presenting View Controller.
From www.swiftanytime.com
View Controller Lifecycle Swift Anytime Swift Get Presenting View Controller Uiviewcontroller { get } discussion. You change your app’s interface by presenting and dismissing view controllers. The view controller that presented this view controller. When you present a view controller modally (either explicitly or implicitly) using the present(_: When you present a view controller modally (either explicitly or implicitly) using the. The object in this property could be the root. Swift Get Presenting View Controller.