Audio Signal Processing Steganography . This work focuses on audio. This study aims to present a systematic review. The streaming nature of audio signals, their popularity, and their wide spread usage make them very good candidates for steganography. It involves the concealment of information within audio signals to achieve covert communication. This study aims to present a systematic review. Audio steganography is the process of hiding a message inside an audio container. Audio steganography is the process of hiding a message inside an audio container. Moreover, digital audio signals possess higher redundancy and high data transmission rate that make these suitable for used as covers. To address this issue, this work proposes a novel audio steganography cover enhancement framework that leverages two.
        
        from github.com 
     
        
        Audio steganography is the process of hiding a message inside an audio container. This work focuses on audio. Moreover, digital audio signals possess higher redundancy and high data transmission rate that make these suitable for used as covers. This study aims to present a systematic review. To address this issue, this work proposes a novel audio steganography cover enhancement framework that leverages two. This study aims to present a systematic review. Audio steganography is the process of hiding a message inside an audio container. The streaming nature of audio signals, their popularity, and their wide spread usage make them very good candidates for steganography. It involves the concealment of information within audio signals to achieve covert communication.
    
    	
            
	
		 
         
    GitHub haoyuhsu/ImageinAudioSteganography Hide a target image in 
    Audio Signal Processing Steganography  The streaming nature of audio signals, their popularity, and their wide spread usage make them very good candidates for steganography. This work focuses on audio. Moreover, digital audio signals possess higher redundancy and high data transmission rate that make these suitable for used as covers. It involves the concealment of information within audio signals to achieve covert communication. This study aims to present a systematic review. Audio steganography is the process of hiding a message inside an audio container. The streaming nature of audio signals, their popularity, and their wide spread usage make them very good candidates for steganography. Audio steganography is the process of hiding a message inside an audio container. To address this issue, this work proposes a novel audio steganography cover enhancement framework that leverages two. This study aims to present a systematic review.
            
	
		 
         
 
    
        From github.com 
                    GitHub haoyuhsu/ImageinAudioSteganography Hide a target image in Audio Signal Processing Steganography  Moreover, digital audio signals possess higher redundancy and high data transmission rate that make these suitable for used as covers. This study aims to present a systematic review. To address this issue, this work proposes a novel audio steganography cover enhancement framework that leverages two. Audio steganography is the process of hiding a message inside an audio container. This study. Audio Signal Processing Steganography.
     
    
        From github.com 
                    GitHub nvmao/AudioSteganographyDSSStechniqueJavaFX Audio Audio Signal Processing Steganography  This study aims to present a systematic review. To address this issue, this work proposes a novel audio steganography cover enhancement framework that leverages two. It involves the concealment of information within audio signals to achieve covert communication. Audio steganography is the process of hiding a message inside an audio container. The streaming nature of audio signals, their popularity, and. Audio Signal Processing Steganography.
     
    
        From www.researchgate.net 
                    Histogram plot of audio sample 1 before and after steganography Audio Signal Processing Steganography  Audio steganography is the process of hiding a message inside an audio container. This study aims to present a systematic review. Moreover, digital audio signals possess higher redundancy and high data transmission rate that make these suitable for used as covers. It involves the concealment of information within audio signals to achieve covert communication. Audio steganography is the process of. Audio Signal Processing Steganography.
     
    
        From www.researchgate.net 
                    (PDF) Audio Steganography using QR and Fast Fourier Transform Audio Signal Processing Steganography  Audio steganography is the process of hiding a message inside an audio container. This study aims to present a systematic review. It involves the concealment of information within audio signals to achieve covert communication. To address this issue, this work proposes a novel audio steganography cover enhancement framework that leverages two. Moreover, digital audio signals possess higher redundancy and high. Audio Signal Processing Steganography.
     
    
        From www.slideserve.com 
                    PPT Audio Steganography Echo Data Hiding PowerPoint Presentation Audio Signal Processing Steganography  It involves the concealment of information within audio signals to achieve covert communication. Audio steganography is the process of hiding a message inside an audio container. This study aims to present a systematic review. Moreover, digital audio signals possess higher redundancy and high data transmission rate that make these suitable for used as covers. This work focuses on audio. To. Audio Signal Processing Steganography.
     
    
        From www.researchgate.net 
                    Flow chart of the proposed approach for audio steganography by Audio Signal Processing Steganography  This work focuses on audio. This study aims to present a systematic review. Moreover, digital audio signals possess higher redundancy and high data transmission rate that make these suitable for used as covers. It involves the concealment of information within audio signals to achieve covert communication. The streaming nature of audio signals, their popularity, and their wide spread usage make. Audio Signal Processing Steganography.
     
    
        From www.researchgate.net 
                    Audio steganography. Download Scientific Diagram Audio Signal Processing Steganography  Audio steganography is the process of hiding a message inside an audio container. The streaming nature of audio signals, their popularity, and their wide spread usage make them very good candidates for steganography. This work focuses on audio. This study aims to present a systematic review. This study aims to present a systematic review. Moreover, digital audio signals possess higher. Audio Signal Processing Steganography.
     
    
        From enggprojectworld.blogspot.com 
                    Audio Steganography For Hiding Secret Audio In Audio Using Matlab Audio Signal Processing Steganography  This study aims to present a systematic review. Audio steganography is the process of hiding a message inside an audio container. This work focuses on audio. It involves the concealment of information within audio signals to achieve covert communication. This study aims to present a systematic review. To address this issue, this work proposes a novel audio steganography cover enhancement. Audio Signal Processing Steganography.
     
    
        From www.youtube.com 
                    Audio Steganography YouTube Audio Signal Processing Steganography  To address this issue, this work proposes a novel audio steganography cover enhancement framework that leverages two. This study aims to present a systematic review. The streaming nature of audio signals, their popularity, and their wide spread usage make them very good candidates for steganography. Audio steganography is the process of hiding a message inside an audio container. This study. Audio Signal Processing Steganography.
     
    
        From www.researchgate.net 
                    Flow chart of the proposed approach for audio steganography by Audio Signal Processing Steganography  This work focuses on audio. To address this issue, this work proposes a novel audio steganography cover enhancement framework that leverages two. Audio steganography is the process of hiding a message inside an audio container. This study aims to present a systematic review. This study aims to present a systematic review. Moreover, digital audio signals possess higher redundancy and high. Audio Signal Processing Steganography.
     
    
        From enggprojectworld.blogspot.com 
                    Audio Steganography (Hiding Secret Audio In Audio) Using Matlab Project Audio Signal Processing Steganography  Audio steganography is the process of hiding a message inside an audio container. To address this issue, this work proposes a novel audio steganography cover enhancement framework that leverages two. Moreover, digital audio signals possess higher redundancy and high data transmission rate that make these suitable for used as covers. This study aims to present a systematic review. It involves. Audio Signal Processing Steganography.
     
    
        From www.researchgate.net 
                    Generative adversarial networkbased audio steganography framework Audio Signal Processing Steganography  The streaming nature of audio signals, their popularity, and their wide spread usage make them very good candidates for steganography. To address this issue, this work proposes a novel audio steganography cover enhancement framework that leverages two. This work focuses on audio. This study aims to present a systematic review. Moreover, digital audio signals possess higher redundancy and high data. Audio Signal Processing Steganography.
     
    
        From blog.dataart.com 
                    Latest Audio Steganography Techniques on Practice Audio Signal Processing Steganography  This study aims to present a systematic review. It involves the concealment of information within audio signals to achieve covert communication. Audio steganography is the process of hiding a message inside an audio container. Moreover, digital audio signals possess higher redundancy and high data transmission rate that make these suitable for used as covers. This work focuses on audio. To. Audio Signal Processing Steganography.
     
    
        From www.youtube.com 
                    Audio Steganography for Hiding Text in Audio using Matlab YouTube Audio Signal Processing Steganography  This study aims to present a systematic review. It involves the concealment of information within audio signals to achieve covert communication. This study aims to present a systematic review. Audio steganography is the process of hiding a message inside an audio container. Audio steganography is the process of hiding a message inside an audio container. The streaming nature of audio. Audio Signal Processing Steganography.
     
    
        From enggprojectworld.blogspot.com 
                    Matlab Code for Audio Steganography Using Matlab Project Code Data Audio Signal Processing Steganography  This study aims to present a systematic review. The streaming nature of audio signals, their popularity, and their wide spread usage make them very good candidates for steganography. This study aims to present a systematic review. This work focuses on audio. Moreover, digital audio signals possess higher redundancy and high data transmission rate that make these suitable for used as. Audio Signal Processing Steganography.
     
    
        From www.semanticscholar.org 
                    Figure 1 from A New Robust Audio Signal Steganography Based On Multiple Audio Signal Processing Steganography  This study aims to present a systematic review. Audio steganography is the process of hiding a message inside an audio container. It involves the concealment of information within audio signals to achieve covert communication. The streaming nature of audio signals, their popularity, and their wide spread usage make them very good candidates for steganography. This work focuses on audio. Moreover,. Audio Signal Processing Steganography.
     
    
        From ctf-wiki.github.io 
                    Audio Steganography CTF Wiki Audio Signal Processing Steganography  This work focuses on audio. This study aims to present a systematic review. The streaming nature of audio signals, their popularity, and their wide spread usage make them very good candidates for steganography. This study aims to present a systematic review. Audio steganography is the process of hiding a message inside an audio container. To address this issue, this work. Audio Signal Processing Steganography.
     
    
        From studylib.net 
                    Embedding Cypher Text In Audio Signal Using Steganography Technique Audio Signal Processing Steganography  Audio steganography is the process of hiding a message inside an audio container. To address this issue, this work proposes a novel audio steganography cover enhancement framework that leverages two. Audio steganography is the process of hiding a message inside an audio container. The streaming nature of audio signals, their popularity, and their wide spread usage make them very good. Audio Signal Processing Steganography.
     
    
        From www.researchgate.net 
                    The steganography example of SegmentSTC on Audio. The message length Audio Signal Processing Steganography  Audio steganography is the process of hiding a message inside an audio container. The streaming nature of audio signals, their popularity, and their wide spread usage make them very good candidates for steganography. Moreover, digital audio signals possess higher redundancy and high data transmission rate that make these suitable for used as covers. This study aims to present a systematic. Audio Signal Processing Steganography.
     
    
        From www.seaandsailor.com 
                    A really brief introduction to audio signal processing in Julia Audio Signal Processing Steganography  This work focuses on audio. This study aims to present a systematic review. This study aims to present a systematic review. To address this issue, this work proposes a novel audio steganography cover enhancement framework that leverages two. Audio steganography is the process of hiding a message inside an audio container. Moreover, digital audio signals possess higher redundancy and high. Audio Signal Processing Steganography.
     
    
        From www.slideshare.net 
                    AUDIO STEGANOGRAPHY PRESENTATION Audio Signal Processing Steganography  Moreover, digital audio signals possess higher redundancy and high data transmission rate that make these suitable for used as covers. Audio steganography is the process of hiding a message inside an audio container. This study aims to present a systematic review. The streaming nature of audio signals, their popularity, and their wide spread usage make them very good candidates for. Audio Signal Processing Steganography.
     
    
        From www.youtube.com 
                    Audio Steganography using Matlab Source Code YouTube Audio Signal Processing Steganography  This study aims to present a systematic review. To address this issue, this work proposes a novel audio steganography cover enhancement framework that leverages two. The streaming nature of audio signals, their popularity, and their wide spread usage make them very good candidates for steganography. This study aims to present a systematic review. Audio steganography is the process of hiding. Audio Signal Processing Steganography.
     
    
        From enggprojectworld.blogspot.com 
                    Audio Steganography (Hiding Secrete Information in Audio) Matlab Audio Signal Processing Steganography  Audio steganography is the process of hiding a message inside an audio container. This study aims to present a systematic review. It involves the concealment of information within audio signals to achieve covert communication. Moreover, digital audio signals possess higher redundancy and high data transmission rate that make these suitable for used as covers. This study aims to present a. Audio Signal Processing Steganography.
     
    
        From www.researchgate.net 
                    (PDF) A Robust Technique for Steganography of Enhanced Audio Signals Audio Signal Processing Steganography  Audio steganography is the process of hiding a message inside an audio container. This work focuses on audio. This study aims to present a systematic review. This study aims to present a systematic review. Audio steganography is the process of hiding a message inside an audio container. The streaming nature of audio signals, their popularity, and their wide spread usage. Audio Signal Processing Steganography.
     
    
        From ctf-wiki.mahaloz.re 
                    Audio Steganography CTF Wiki EN Audio Signal Processing Steganography  Moreover, digital audio signals possess higher redundancy and high data transmission rate that make these suitable for used as covers. To address this issue, this work proposes a novel audio steganography cover enhancement framework that leverages two. It involves the concealment of information within audio signals to achieve covert communication. This study aims to present a systematic review. This study. Audio Signal Processing Steganography.
     
    
        From github.com 
                    GitHub singhishita/Audio_Steganography_in_MATLAB Audio Steganography Audio Signal Processing Steganography  To address this issue, this work proposes a novel audio steganography cover enhancement framework that leverages two. The streaming nature of audio signals, their popularity, and their wide spread usage make them very good candidates for steganography. Audio steganography is the process of hiding a message inside an audio container. Audio steganography is the process of hiding a message inside. Audio Signal Processing Steganography.
     
    
        From www.researchgate.net 
                    (PDF) Audio Steganography with Intensified Security and Hiding Capacity Audio Signal Processing Steganography  To address this issue, this work proposes a novel audio steganography cover enhancement framework that leverages two. Audio steganography is the process of hiding a message inside an audio container. Moreover, digital audio signals possess higher redundancy and high data transmission rate that make these suitable for used as covers. This study aims to present a systematic review. It involves. Audio Signal Processing Steganography.
     
    
        From ctf-wiki.mahaloz.re 
                    Audio Steganography CTF Wiki EN Audio Signal Processing Steganography  This study aims to present a systematic review. Moreover, digital audio signals possess higher redundancy and high data transmission rate that make these suitable for used as covers. Audio steganography is the process of hiding a message inside an audio container. The streaming nature of audio signals, their popularity, and their wide spread usage make them very good candidates for. Audio Signal Processing Steganography.
     
    
        From matlabsproject.blogspot.com 
                    Audio Steganography Using Image Processing Matlab Project Code MATLAB Audio Signal Processing Steganography  It involves the concealment of information within audio signals to achieve covert communication. This study aims to present a systematic review. To address this issue, this work proposes a novel audio steganography cover enhancement framework that leverages two. Moreover, digital audio signals possess higher redundancy and high data transmission rate that make these suitable for used as covers. Audio steganography. Audio Signal Processing Steganography.
     
    
        From www.researchgate.net 
                    Flow chart of the proposed approach for audio steganography by Audio Signal Processing Steganography  This study aims to present a systematic review. This study aims to present a systematic review. This work focuses on audio. Moreover, digital audio signals possess higher redundancy and high data transmission rate that make these suitable for used as covers. To address this issue, this work proposes a novel audio steganography cover enhancement framework that leverages two. Audio steganography. Audio Signal Processing Steganography.
     
    
        From enggprojectworld.blogspot.com 
                    Audio Steganography using Matlab Project Source Code (Hiding Secret Audio Signal Processing Steganography  This study aims to present a systematic review. It involves the concealment of information within audio signals to achieve covert communication. Audio steganography is the process of hiding a message inside an audio container. This study aims to present a systematic review. Moreover, digital audio signals possess higher redundancy and high data transmission rate that make these suitable for used. Audio Signal Processing Steganography.
     
    
        From github.com 
                    GitHub Ctn3m0/audiosteganographysystem A repository created to Audio Signal Processing Steganography  It involves the concealment of information within audio signals to achieve covert communication. This work focuses on audio. Moreover, digital audio signals possess higher redundancy and high data transmission rate that make these suitable for used as covers. This study aims to present a systematic review. Audio steganography is the process of hiding a message inside an audio container. Audio. Audio Signal Processing Steganography.
     
    
        From www.semanticscholar.org 
                    Figure 2 from MESSAGE GUIDED RANDOM AUDIO STEGANOGRAPHY USING MODIFIED Audio Signal Processing Steganography  Audio steganography is the process of hiding a message inside an audio container. This study aims to present a systematic review. It involves the concealment of information within audio signals to achieve covert communication. This study aims to present a systematic review. The streaming nature of audio signals, their popularity, and their wide spread usage make them very good candidates. Audio Signal Processing Steganography.
     
    
        From solusipse.net 
                    Basic methods of Audio Steganography (spectrograms) Audio Signal Processing Steganography  The streaming nature of audio signals, their popularity, and their wide spread usage make them very good candidates for steganography. Moreover, digital audio signals possess higher redundancy and high data transmission rate that make these suitable for used as covers. Audio steganography is the process of hiding a message inside an audio container. To address this issue, this work proposes. Audio Signal Processing Steganography.
     
    
        From medium.com 
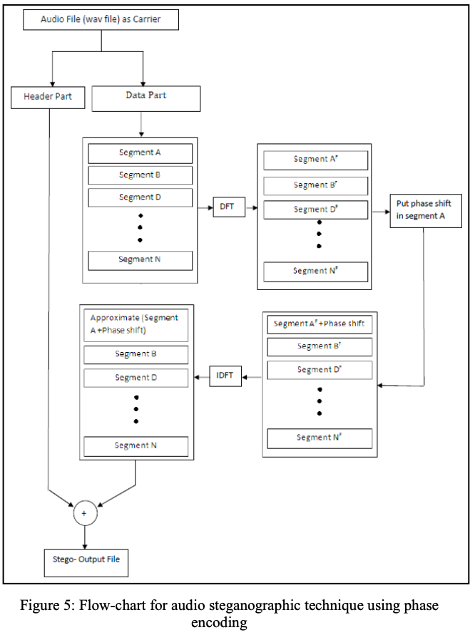
                    Audio Steganography using Phase Encoding by Achyuta Katta Medium Audio Signal Processing Steganography  This work focuses on audio. The streaming nature of audio signals, their popularity, and their wide spread usage make them very good candidates for steganography. To address this issue, this work proposes a novel audio steganography cover enhancement framework that leverages two. This study aims to present a systematic review. Audio steganography is the process of hiding a message inside. Audio Signal Processing Steganography.