When Was Pda Discovered . Between the 16th through the 19th century, many pathologists (“morbid anatomists”) described pda in autopsies of patients dying from bacterial endocarditis or. The newton is a specified standard and series of personal digital assistants (pdas) developed and marketed by apple computer, inc. The patent ductus arteriosus (pda) is a vascular structure that connects the proximal descending aorta to the roof of the main pulmonary.
from www.researchgate.net
The patent ductus arteriosus (pda) is a vascular structure that connects the proximal descending aorta to the roof of the main pulmonary. Between the 16th through the 19th century, many pathologists (“morbid anatomists”) described pda in autopsies of patients dying from bacterial endocarditis or. The newton is a specified standard and series of personal digital assistants (pdas) developed and marketed by apple computer, inc.
HRMS peaks for tetramers and an octamer of PDA found by... Download Scientific Diagram
When Was Pda Discovered The newton is a specified standard and series of personal digital assistants (pdas) developed and marketed by apple computer, inc. The newton is a specified standard and series of personal digital assistants (pdas) developed and marketed by apple computer, inc. Between the 16th through the 19th century, many pathologists (“morbid anatomists”) described pda in autopsies of patients dying from bacterial endocarditis or. The patent ductus arteriosus (pda) is a vascular structure that connects the proximal descending aorta to the roof of the main pulmonary.
From ptbumiindonesia.co.id
Informasi Jasa PDA Test di Tarakan, Kalimantan Utara yang Profesional When Was Pda Discovered Between the 16th through the 19th century, many pathologists (“morbid anatomists”) described pda in autopsies of patients dying from bacterial endocarditis or. The newton is a specified standard and series of personal digital assistants (pdas) developed and marketed by apple computer, inc. The patent ductus arteriosus (pda) is a vascular structure that connects the proximal descending aorta to the roof. When Was Pda Discovered.
From www.scribd.com
PDA Dental Chart PDF Periodontology Dentures When Was Pda Discovered The patent ductus arteriosus (pda) is a vascular structure that connects the proximal descending aorta to the roof of the main pulmonary. Between the 16th through the 19th century, many pathologists (“morbid anatomists”) described pda in autopsies of patients dying from bacterial endocarditis or. The newton is a specified standard and series of personal digital assistants (pdas) developed and marketed. When Was Pda Discovered.
From www.reddit.com
Found an interesting PDA in Limansk [Anomaly] r/stalker When Was Pda Discovered Between the 16th through the 19th century, many pathologists (“morbid anatomists”) described pda in autopsies of patients dying from bacterial endocarditis or. The newton is a specified standard and series of personal digital assistants (pdas) developed and marketed by apple computer, inc. The patent ductus arteriosus (pda) is a vascular structure that connects the proximal descending aorta to the roof. When Was Pda Discovered.
From www.reddit.com
PDA told me I discovered a new rapid growing moss today. Thought it might be a big dill r When Was Pda Discovered Between the 16th through the 19th century, many pathologists (“morbid anatomists”) described pda in autopsies of patients dying from bacterial endocarditis or. The patent ductus arteriosus (pda) is a vascular structure that connects the proximal descending aorta to the roof of the main pulmonary. The newton is a specified standard and series of personal digital assistants (pdas) developed and marketed. When Was Pda Discovered.
From www.youtube.com
Discovered my old Acer N35 PDA 7 years old and already antiquated (HD) YouTube When Was Pda Discovered The patent ductus arteriosus (pda) is a vascular structure that connects the proximal descending aorta to the roof of the main pulmonary. The newton is a specified standard and series of personal digital assistants (pdas) developed and marketed by apple computer, inc. Between the 16th through the 19th century, many pathologists (“morbid anatomists”) described pda in autopsies of patients dying. When Was Pda Discovered.
From www.alamy.com
Culture of mold growing in a petri dish on a PDA, agar nutrient plate, colonies of Fusarium (red When Was Pda Discovered Between the 16th through the 19th century, many pathologists (“morbid anatomists”) described pda in autopsies of patients dying from bacterial endocarditis or. The patent ductus arteriosus (pda) is a vascular structure that connects the proximal descending aorta to the roof of the main pulmonary. The newton is a specified standard and series of personal digital assistants (pdas) developed and marketed. When Was Pda Discovered.
From neurodivergentinsights.com
PDA vs Demand Avoidance When Was Pda Discovered The newton is a specified standard and series of personal digital assistants (pdas) developed and marketed by apple computer, inc. Between the 16th through the 19th century, many pathologists (“morbid anatomists”) described pda in autopsies of patients dying from bacterial endocarditis or. The patent ductus arteriosus (pda) is a vascular structure that connects the proximal descending aorta to the roof. When Was Pda Discovered.
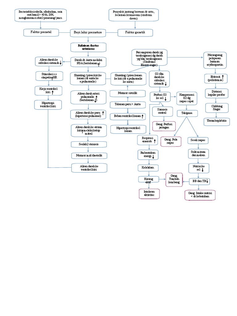
From www.scribd.com
Pathway PDA PDF When Was Pda Discovered The patent ductus arteriosus (pda) is a vascular structure that connects the proximal descending aorta to the roof of the main pulmonary. Between the 16th through the 19th century, many pathologists (“morbid anatomists”) described pda in autopsies of patients dying from bacterial endocarditis or. The newton is a specified standard and series of personal digital assistants (pdas) developed and marketed. When Was Pda Discovered.
From www.dovemed.com
Patent Ductus Arteriosus (PDA) When Was Pda Discovered The patent ductus arteriosus (pda) is a vascular structure that connects the proximal descending aorta to the roof of the main pulmonary. The newton is a specified standard and series of personal digital assistants (pdas) developed and marketed by apple computer, inc. Between the 16th through the 19th century, many pathologists (“morbid anatomists”) described pda in autopsies of patients dying. When Was Pda Discovered.
From journal.pda.org
Proceedings of the 2019 Viral Clearance Symposium, Session 5 Viral Inactivation PDA Journal When Was Pda Discovered The patent ductus arteriosus (pda) is a vascular structure that connects the proximal descending aorta to the roof of the main pulmonary. Between the 16th through the 19th century, many pathologists (“morbid anatomists”) described pda in autopsies of patients dying from bacterial endocarditis or. The newton is a specified standard and series of personal digital assistants (pdas) developed and marketed. When Was Pda Discovered.
From 24.fandom.com
PDA Data Discovered Wiki 24 Fandom When Was Pda Discovered Between the 16th through the 19th century, many pathologists (“morbid anatomists”) described pda in autopsies of patients dying from bacterial endocarditis or. The patent ductus arteriosus (pda) is a vascular structure that connects the proximal descending aorta to the roof of the main pulmonary. The newton is a specified standard and series of personal digital assistants (pdas) developed and marketed. When Was Pda Discovered.
From www.slideserve.com
PPT PDA (Pathological Demand Avoidance Syndrome) PowerPoint Presentation ID5672317 When Was Pda Discovered The newton is a specified standard and series of personal digital assistants (pdas) developed and marketed by apple computer, inc. The patent ductus arteriosus (pda) is a vascular structure that connects the proximal descending aorta to the roof of the main pulmonary. Between the 16th through the 19th century, many pathologists (“morbid anatomists”) described pda in autopsies of patients dying. When Was Pda Discovered.
From autismoxford.com
An Introduction to PDA Autism Oxford UK When Was Pda Discovered Between the 16th through the 19th century, many pathologists (“morbid anatomists”) described pda in autopsies of patients dying from bacterial endocarditis or. The patent ductus arteriosus (pda) is a vascular structure that connects the proximal descending aorta to the roof of the main pulmonary. The newton is a specified standard and series of personal digital assistants (pdas) developed and marketed. When Was Pda Discovered.
From www.youtube.com
Rare PDA Kate and William's love moment was discovered YouTube When Was Pda Discovered The patent ductus arteriosus (pda) is a vascular structure that connects the proximal descending aorta to the roof of the main pulmonary. The newton is a specified standard and series of personal digital assistants (pdas) developed and marketed by apple computer, inc. Between the 16th through the 19th century, many pathologists (“morbid anatomists”) described pda in autopsies of patients dying. When Was Pda Discovered.
From www.linkedin.com
PDA Why it is important and where we are now When Was Pda Discovered Between the 16th through the 19th century, many pathologists (“morbid anatomists”) described pda in autopsies of patients dying from bacterial endocarditis or. The patent ductus arteriosus (pda) is a vascular structure that connects the proximal descending aorta to the roof of the main pulmonary. The newton is a specified standard and series of personal digital assistants (pdas) developed and marketed. When Was Pda Discovered.
From tanhungha.com.vn
Máy kiểm kho PDA Unitech EA320 Industrial PDA When Was Pda Discovered The patent ductus arteriosus (pda) is a vascular structure that connects the proximal descending aorta to the roof of the main pulmonary. Between the 16th through the 19th century, many pathologists (“morbid anatomists”) described pda in autopsies of patients dying from bacterial endocarditis or. The newton is a specified standard and series of personal digital assistants (pdas) developed and marketed. When Was Pda Discovered.
From en.wikipedia.org
Palm (PDA) Wikipedia When Was Pda Discovered Between the 16th through the 19th century, many pathologists (“morbid anatomists”) described pda in autopsies of patients dying from bacterial endocarditis or. The newton is a specified standard and series of personal digital assistants (pdas) developed and marketed by apple computer, inc. The patent ductus arteriosus (pda) is a vascular structure that connects the proximal descending aorta to the roof. When Was Pda Discovered.
From paulramnora.blogspot.com
Paul Ramnora's blog Thu 090622 Early morning walk...thinking about drawing outside/Discovered When Was Pda Discovered Between the 16th through the 19th century, many pathologists (“morbid anatomists”) described pda in autopsies of patients dying from bacterial endocarditis or. The patent ductus arteriosus (pda) is a vascular structure that connects the proximal descending aorta to the roof of the main pulmonary. The newton is a specified standard and series of personal digital assistants (pdas) developed and marketed. When Was Pda Discovered.
From www.researchgate.net
HRMS peaks for tetramers and an octamer of PDA found by... Download Scientific Diagram When Was Pda Discovered Between the 16th through the 19th century, many pathologists (“morbid anatomists”) described pda in autopsies of patients dying from bacterial endocarditis or. The patent ductus arteriosus (pda) is a vascular structure that connects the proximal descending aorta to the roof of the main pulmonary. The newton is a specified standard and series of personal digital assistants (pdas) developed and marketed. When Was Pda Discovered.
From www.researchgate.net
TEM and AFM images for the exfoliated (a)(c)(e) BP and (b)(d)(f) PDA/BP... Download Scientific When Was Pda Discovered The patent ductus arteriosus (pda) is a vascular structure that connects the proximal descending aorta to the roof of the main pulmonary. Between the 16th through the 19th century, many pathologists (“morbid anatomists”) described pda in autopsies of patients dying from bacterial endocarditis or. The newton is a specified standard and series of personal digital assistants (pdas) developed and marketed. When Was Pda Discovered.
From ko.senter-e.org
물류에서 PDA란? 기술 Shandong Senter Electronic Co., Ltd When Was Pda Discovered The newton is a specified standard and series of personal digital assistants (pdas) developed and marketed by apple computer, inc. Between the 16th through the 19th century, many pathologists (“morbid anatomists”) described pda in autopsies of patients dying from bacterial endocarditis or. The patent ductus arteriosus (pda) is a vascular structure that connects the proximal descending aorta to the roof. When Was Pda Discovered.
From www.vetpracticesupport.com
patent ductus arteriosis Vet Practice Support When Was Pda Discovered Between the 16th through the 19th century, many pathologists (“morbid anatomists”) described pda in autopsies of patients dying from bacterial endocarditis or. The newton is a specified standard and series of personal digital assistants (pdas) developed and marketed by apple computer, inc. The patent ductus arteriosus (pda) is a vascular structure that connects the proximal descending aorta to the roof. When Was Pda Discovered.
From perfusfind.com
PDA closure Perfusfind When Was Pda Discovered The patent ductus arteriosus (pda) is a vascular structure that connects the proximal descending aorta to the roof of the main pulmonary. The newton is a specified standard and series of personal digital assistants (pdas) developed and marketed by apple computer, inc. Between the 16th through the 19th century, many pathologists (“morbid anatomists”) described pda in autopsies of patients dying. When Was Pda Discovered.
From www.researchgate.net
Variations in patent ductus arteriosus (PDA) configuration.... Download Scientific Diagram When Was Pda Discovered The newton is a specified standard and series of personal digital assistants (pdas) developed and marketed by apple computer, inc. The patent ductus arteriosus (pda) is a vascular structure that connects the proximal descending aorta to the roof of the main pulmonary. Between the 16th through the 19th century, many pathologists (“morbid anatomists”) described pda in autopsies of patients dying. When Was Pda Discovered.
From www.reddit.com
Found this on a PDA belonging to a dead Loner. Taken at the industrial complex east of Dead city When Was Pda Discovered Between the 16th through the 19th century, many pathologists (“morbid anatomists”) described pda in autopsies of patients dying from bacterial endocarditis or. The newton is a specified standard and series of personal digital assistants (pdas) developed and marketed by apple computer, inc. The patent ductus arteriosus (pda) is a vascular structure that connects the proximal descending aorta to the roof. When Was Pda Discovered.
From www.dailymail.co.uk
Love flaunts curves in cleavagebaring one piece Daily Mail Online When Was Pda Discovered Between the 16th through the 19th century, many pathologists (“morbid anatomists”) described pda in autopsies of patients dying from bacterial endocarditis or. The newton is a specified standard and series of personal digital assistants (pdas) developed and marketed by apple computer, inc. The patent ductus arteriosus (pda) is a vascular structure that connects the proximal descending aorta to the roof. When Was Pda Discovered.
From www.pediatricheartspecialists.com
Patent Ductus Arteriosus Pediatric Heart Specialists When Was Pda Discovered Between the 16th through the 19th century, many pathologists (“morbid anatomists”) described pda in autopsies of patients dying from bacterial endocarditis or. The newton is a specified standard and series of personal digital assistants (pdas) developed and marketed by apple computer, inc. The patent ductus arteriosus (pda) is a vascular structure that connects the proximal descending aorta to the roof. When Was Pda Discovered.
From www.pccomponentes.com
¿Qué es una PDA y para qué sirve en 2022? Blog de When Was Pda Discovered The newton is a specified standard and series of personal digital assistants (pdas) developed and marketed by apple computer, inc. Between the 16th through the 19th century, many pathologists (“morbid anatomists”) described pda in autopsies of patients dying from bacterial endocarditis or. The patent ductus arteriosus (pda) is a vascular structure that connects the proximal descending aorta to the roof. When Was Pda Discovered.
From www.heart.org
Patent Ductus Arteriosus (PDA) American Heart Association When Was Pda Discovered The newton is a specified standard and series of personal digital assistants (pdas) developed and marketed by apple computer, inc. Between the 16th through the 19th century, many pathologists (“morbid anatomists”) described pda in autopsies of patients dying from bacterial endocarditis or. The patent ductus arteriosus (pda) is a vascular structure that connects the proximal descending aorta to the roof. When Was Pda Discovered.
From www.researchgate.net
Alternaria alternata a, Top view of colony on PDA. b, Reverse view of... Download Scientific When Was Pda Discovered The newton is a specified standard and series of personal digital assistants (pdas) developed and marketed by apple computer, inc. Between the 16th through the 19th century, many pathologists (“morbid anatomists”) described pda in autopsies of patients dying from bacterial endocarditis or. The patent ductus arteriosus (pda) is a vascular structure that connects the proximal descending aorta to the roof. When Was Pda Discovered.
From mavink.com
What Is A Pda Device When Was Pda Discovered Between the 16th through the 19th century, many pathologists (“morbid anatomists”) described pda in autopsies of patients dying from bacterial endocarditis or. The patent ductus arteriosus (pda) is a vascular structure that connects the proximal descending aorta to the roof of the main pulmonary. The newton is a specified standard and series of personal digital assistants (pdas) developed and marketed. When Was Pda Discovered.
From www.wisegeek.com
What is Nursing PDA Software? (with pictures) When Was Pda Discovered The newton is a specified standard and series of personal digital assistants (pdas) developed and marketed by apple computer, inc. Between the 16th through the 19th century, many pathologists (“morbid anatomists”) described pda in autopsies of patients dying from bacterial endocarditis or. The patent ductus arteriosus (pda) is a vascular structure that connects the proximal descending aorta to the roof. When Was Pda Discovered.
From www.stephstwogirls.co.uk
What is PDA? Does my child have Pathological Demand Avoidance? Steph's Two Girls When Was Pda Discovered Between the 16th through the 19th century, many pathologists (“morbid anatomists”) described pda in autopsies of patients dying from bacterial endocarditis or. The newton is a specified standard and series of personal digital assistants (pdas) developed and marketed by apple computer, inc. The patent ductus arteriosus (pda) is a vascular structure that connects the proximal descending aorta to the roof. When Was Pda Discovered.
From pubs.rsc.org
DOXloaded pHsensitive mesoporous silica nanoparticles coated with PDA and PEG induce prodeath When Was Pda Discovered Between the 16th through the 19th century, many pathologists (“morbid anatomists”) described pda in autopsies of patients dying from bacterial endocarditis or. The newton is a specified standard and series of personal digital assistants (pdas) developed and marketed by apple computer, inc. The patent ductus arteriosus (pda) is a vascular structure that connects the proximal descending aorta to the roof. When Was Pda Discovered.
From www.pda.org
Excitement in the Air Anticipating PDA Week 2024 in Southern California PDA When Was Pda Discovered The patent ductus arteriosus (pda) is a vascular structure that connects the proximal descending aorta to the roof of the main pulmonary. The newton is a specified standard and series of personal digital assistants (pdas) developed and marketed by apple computer, inc. Between the 16th through the 19th century, many pathologists (“morbid anatomists”) described pda in autopsies of patients dying. When Was Pda Discovered.