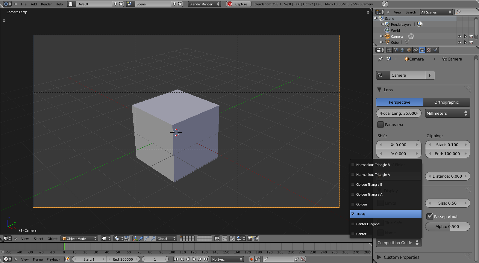
Blender Composition Guides . This can help you align your objects based on classic.   a simple yet powerful feature in blender3d add guidelines to your viewport to get that perfect composition.   blender has a useful composition guides feature.   composition is one of the most things you can learn as a cg artist, and yet almost no one in the cg field is teaching it. Which is why i've made this.   learn how to enhance your 3d renders in blender with camera positioning, composition, depth of field, and lighting techniques. There's more to it than the.   long format blender tutorials on our main channel:   learn how to set up and customize cameras in blender, including lens type, focal length, depth of field, sensor fit,.   discover one of the most important things you can learn as a cg artist:
        
        from artisticrender.com 
     
        
          learn how to enhance your 3d renders in blender with camera positioning, composition, depth of field, and lighting techniques.   blender has a useful composition guides feature.   long format blender tutorials on our main channel: Which is why i've made this.   discover one of the most important things you can learn as a cg artist: There's more to it than the.   a simple yet powerful feature in blender3d add guidelines to your viewport to get that perfect composition.   composition is one of the most things you can learn as a cg artist, and yet almost no one in the cg field is teaching it.   learn how to set up and customize cameras in blender, including lens type, focal length, depth of field, sensor fit,. This can help you align your objects based on classic.
    
    	
            
	
		 
         
    The complete beginners guide to Blender nodes, Eevee, Cycles and PBR 
    Blender Composition Guides    a simple yet powerful feature in blender3d add guidelines to your viewport to get that perfect composition.   learn how to enhance your 3d renders in blender with camera positioning, composition, depth of field, and lighting techniques. There's more to it than the.   composition is one of the most things you can learn as a cg artist, and yet almost no one in the cg field is teaching it.   blender has a useful composition guides feature. Which is why i've made this.   a simple yet powerful feature in blender3d add guidelines to your viewport to get that perfect composition.   discover one of the most important things you can learn as a cg artist:   learn how to set up and customize cameras in blender, including lens type, focal length, depth of field, sensor fit,. This can help you align your objects based on classic.   long format blender tutorials on our main channel:
            
	
		 
         
 
    
        From www.youtube.com 
                    Blender 2.58 Composition Guides YouTube Blender Composition Guides  This can help you align your objects based on classic.   long format blender tutorials on our main channel:   blender has a useful composition guides feature. Which is why i've made this.   learn how to enhance your 3d renders in blender with camera positioning, composition, depth of field, and lighting techniques. There's more to it than the. . Blender Composition Guides.
     
    
        From www.blendernation.com 
                    Creating abstract compositions with Blender BlenderNation Blender Composition Guides  This can help you align your objects based on classic.   discover one of the most important things you can learn as a cg artist: Which is why i've made this. There's more to it than the.   composition is one of the most things you can learn as a cg artist, and yet almost no one in the cg. Blender Composition Guides.
     
    
        From www.blender3darchitect.com 
                    Blender 3.0 The beginner's guide (PDF) • Blender 3D Architect Blender Composition Guides  Which is why i've made this.   a simple yet powerful feature in blender3d add guidelines to your viewport to get that perfect composition.   learn how to enhance your 3d renders in blender with camera positioning, composition, depth of field, and lighting techniques.   composition is one of the most things you can learn as a cg artist, and. Blender Composition Guides.
     
    
        From artisticrender.com 
                    Blender compositing render layers(passes) Blender Composition Guides    long format blender tutorials on our main channel:   discover one of the most important things you can learn as a cg artist:   composition is one of the most things you can learn as a cg artist, and yet almost no one in the cg field is teaching it.   blender has a useful composition guides feature. There's. Blender Composition Guides.
     
    
        From 3sfarm.com 
                    3D Modeling in Blender A Comprehensive Guide Blender Composition Guides    composition is one of the most things you can learn as a cg artist, and yet almost no one in the cg field is teaching it.   blender has a useful composition guides feature.   a simple yet powerful feature in blender3d add guidelines to your viewport to get that perfect composition. This can help you align your objects. Blender Composition Guides.
     
    
        From toanimate.teachable.com 
                    Blender Basics TOAnimate Blender Composition Guides    composition is one of the most things you can learn as a cg artist, and yet almost no one in the cg field is teaching it.   discover one of the most important things you can learn as a cg artist:   learn how to set up and customize cameras in blender, including lens type, focal length, depth of. Blender Composition Guides.
     
    
        From vjgalaxy.com 
                    3 Composition Tips for Stunning Photo and Video Visuals Blender Composition Guides  This can help you align your objects based on classic.   learn how to set up and customize cameras in blender, including lens type, focal length, depth of field, sensor fit,. There's more to it than the.   discover one of the most important things you can learn as a cg artist:   a simple yet powerful feature in blender3d. Blender Composition Guides.
     
    
        From behind-the-scenes.net 
                    Tips for using cameras in Blender animations Behind The Scenes Blender Composition Guides    composition is one of the most things you can learn as a cg artist, and yet almost no one in the cg field is teaching it.   learn how to enhance your 3d renders in blender with camera positioning, composition, depth of field, and lighting techniques.   discover one of the most important things you can learn as a. Blender Composition Guides.
     
    
        From www.blendernation.com 
                    Blender Complete Beginner Tutorial Series BlenderNation Blender Composition Guides  Which is why i've made this.   a simple yet powerful feature in blender3d add guidelines to your viewport to get that perfect composition.   blender has a useful composition guides feature.   learn how to enhance your 3d renders in blender with camera positioning, composition, depth of field, and lighting techniques.   learn how to set up and customize. Blender Composition Guides.
     
    
        From urchn.org 
                    Display Thirds for Composition in Blender Camera Urchin Blender Composition Guides    long format blender tutorials on our main channel:   learn how to enhance your 3d renders in blender with camera positioning, composition, depth of field, and lighting techniques.   composition is one of the most things you can learn as a cg artist, and yet almost no one in the cg field is teaching it.   learn how to. Blender Composition Guides.
     
    
        From www.blendernation.com 
                    Beginner Guide to using Blender BlenderNation Blender Composition Guides    learn how to enhance your 3d renders in blender with camera positioning, composition, depth of field, and lighting techniques.   discover one of the most important things you can learn as a cg artist:   blender has a useful composition guides feature.   composition is one of the most things you can learn as a cg artist, and yet. Blender Composition Guides.
     
    
        From artisticrender.com 
                    Render passes in Blender Cycles Complete guide Blender Composition Guides  Which is why i've made this.   learn how to set up and customize cameras in blender, including lens type, focal length, depth of field, sensor fit,.   composition is one of the most things you can learn as a cg artist, and yet almost no one in the cg field is teaching it.   long format blender tutorials on. Blender Composition Guides.
     
    
        From blenderartists.org 
                    Blender 2.8 composite output render how? 3 by yassiramry Blender Composition Guides    long format blender tutorials on our main channel:   a simple yet powerful feature in blender3d add guidelines to your viewport to get that perfect composition. Which is why i've made this. This can help you align your objects based on classic.   blender has a useful composition guides feature.   discover one of the most important things you. Blender Composition Guides.
     
    
        From www.youtube.com 
                    Blender Composition Masks Tutorial YouTube Blender Composition Guides    long format blender tutorials on our main channel:   discover one of the most important things you can learn as a cg artist: This can help you align your objects based on classic.   blender has a useful composition guides feature.   composition is one of the most things you can learn as a cg artist, and yet almost. Blender Composition Guides.
     
    
        From www.youtube.com 
                    Working with Alpha Edges for Compositing in Blender YouTube Blender Composition Guides    composition is one of the most things you can learn as a cg artist, and yet almost no one in the cg field is teaching it. Which is why i've made this. There's more to it than the.   long format blender tutorials on our main channel:   discover one of the most important things you can learn as. Blender Composition Guides.
     
    
        From docs.blender.org 
                    Introduction Blender 4.2 Manual Blender Composition Guides    learn how to set up and customize cameras in blender, including lens type, focal length, depth of field, sensor fit,.   discover one of the most important things you can learn as a cg artist:   long format blender tutorials on our main channel: There's more to it than the.   learn how to enhance your 3d renders in. Blender Composition Guides.
     
    
        From www.youtube.com 
                    Add Composition Guides to Blenders Viewport Blender Tutorial Basics Blender Composition Guides  This can help you align your objects based on classic.   blender has a useful composition guides feature.   discover one of the most important things you can learn as a cg artist:   a simple yet powerful feature in blender3d add guidelines to your viewport to get that perfect composition. There's more to it than the.   composition is. Blender Composition Guides.
     
    
        From www.youtube.com 
                    Set The View + Perspective and Orthographic Blender Beginners' Guide Blender Composition Guides    blender has a useful composition guides feature.   learn how to enhance your 3d renders in blender with camera positioning, composition, depth of field, and lighting techniques. There's more to it than the.   long format blender tutorials on our main channel:   composition is one of the most things you can learn as a cg artist, and yet. Blender Composition Guides.
     
    
        From artisticrender.com 
                    Blender geometry nodes fundamentals guide Blender Composition Guides  Which is why i've made this.   a simple yet powerful feature in blender3d add guidelines to your viewport to get that perfect composition.   composition is one of the most things you can learn as a cg artist, and yet almost no one in the cg field is teaching it. There's more to it than the. This can help. Blender Composition Guides.
     
    
        From blenderartists.org 
                    How do I use the rules of the thirds in the blender camera Blender Composition Guides  This can help you align your objects based on classic.   learn how to enhance your 3d renders in blender with camera positioning, composition, depth of field, and lighting techniques.   learn how to set up and customize cameras in blender, including lens type, focal length, depth of field, sensor fit,.   composition is one of the most things you. Blender Composition Guides.
     
    
        From artisticrender.com 
                    The complete beginners guide to Blender nodes, Eevee, Cycles and PBR Blender Composition Guides  Which is why i've made this.   blender has a useful composition guides feature.   long format blender tutorials on our main channel:   learn how to enhance your 3d renders in blender with camera positioning, composition, depth of field, and lighting techniques.   a simple yet powerful feature in blender3d add guidelines to your viewport to get that perfect. Blender Composition Guides.
     
    
        From docs.blender.org 
                    Introduction Blender 4.2 Manual Blender Composition Guides    blender has a useful composition guides feature.   learn how to set up and customize cameras in blender, including lens type, focal length, depth of field, sensor fit,.   learn how to enhance your 3d renders in blender with camera positioning, composition, depth of field, and lighting techniques.   long format blender tutorials on our main channel:   discover. Blender Composition Guides.
     
    
        From artisticrender.com 
                    Render passes in Blender Cycles Complete guide Blender Composition Guides  This can help you align your objects based on classic.   blender has a useful composition guides feature.   learn how to set up and customize cameras in blender, including lens type, focal length, depth of field, sensor fit,.   a simple yet powerful feature in blender3d add guidelines to your viewport to get that perfect composition. There's more to. Blender Composition Guides.
     
    
        From artisticrender.com 
                    Blender text object A complete guide Blender Composition Guides    composition is one of the most things you can learn as a cg artist, and yet almost no one in the cg field is teaching it.   learn how to enhance your 3d renders in blender with camera positioning, composition, depth of field, and lighting techniques.   blender has a useful composition guides feature.   long format blender tutorials. Blender Composition Guides.
     
    
        From blenderartists.org 
                    How do I make composition guides visible ? I have already checked them Blender Composition Guides  Which is why i've made this.   composition is one of the most things you can learn as a cg artist, and yet almost no one in the cg field is teaching it. There's more to it than the.   long format blender tutorials on our main channel:   learn how to enhance your 3d renders in blender with camera. Blender Composition Guides.
     
    
        From builder.openhmd.net 
                    Introduction — Blender Manual Blender Composition Guides    learn how to set up and customize cameras in blender, including lens type, focal length, depth of field, sensor fit,. This can help you align your objects based on classic.   learn how to enhance your 3d renders in blender with camera positioning, composition, depth of field, and lighting techniques.   composition is one of the most things you. Blender Composition Guides.
     
    
        From renderguide.com 
                    Blender Camera Tutorial Blender Composition Guides    a simple yet powerful feature in blender3d add guidelines to your viewport to get that perfect composition.   learn how to enhance your 3d renders in blender with camera positioning, composition, depth of field, and lighting techniques.   learn how to set up and customize cameras in blender, including lens type, focal length, depth of field, sensor fit,. . Blender Composition Guides.
     
    
        From nevbms.blogspot.com 
                    bms blog Composition Guides in Blender Blender Composition Guides    composition is one of the most things you can learn as a cg artist, and yet almost no one in the cg field is teaching it.   learn how to set up and customize cameras in blender, including lens type, focal length, depth of field, sensor fit,.   blender has a useful composition guides feature. Which is why i've. Blender Composition Guides.
     
    
        From blenderartists.org 
                    How use Z Depth in Blender Composite? Lighting and Rendering Blender Composition Guides    learn how to enhance your 3d renders in blender with camera positioning, composition, depth of field, and lighting techniques. This can help you align your objects based on classic.   long format blender tutorials on our main channel:   learn how to set up and customize cameras in blender, including lens type, focal length, depth of field, sensor fit,.. Blender Composition Guides.
     
    
        From artisticrender.com 
                    Render passes in Blender Cycles Complete guide Blender Composition Guides    learn how to enhance your 3d renders in blender with camera positioning, composition, depth of field, and lighting techniques. Which is why i've made this. This can help you align your objects based on classic.   blender has a useful composition guides feature.   a simple yet powerful feature in blender3d add guidelines to your viewport to get that. Blender Composition Guides.
     
    
        From www.youtube.com 
                    Compositing in Blender for Beginners (Tutorial) YouTube Blender Composition Guides    a simple yet powerful feature in blender3d add guidelines to your viewport to get that perfect composition.   learn how to set up and customize cameras in blender, including lens type, focal length, depth of field, sensor fit,. There's more to it than the.   blender has a useful composition guides feature. This can help you align your objects. Blender Composition Guides.
     
    
        From artisticrender.com 
                    Render passes in Blender Cycles Complete guide Blender Composition Guides  This can help you align your objects based on classic.   composition is one of the most things you can learn as a cg artist, and yet almost no one in the cg field is teaching it.   blender has a useful composition guides feature. There's more to it than the.   a simple yet powerful feature in blender3d add. Blender Composition Guides.
     
    
        From www.youtube.com 
                    Blender 2.9 for Production 02 Basic Compositing Tasks in Blender 2.9 Blender Composition Guides  Which is why i've made this.   learn how to enhance your 3d renders in blender with camera positioning, composition, depth of field, and lighting techniques.   discover one of the most important things you can learn as a cg artist:   a simple yet powerful feature in blender3d add guidelines to your viewport to get that perfect composition. . Blender Composition Guides.
     
    
        From www.youtube.com 
                    Blender Beginnner Tutorial Compositing in 4 minutes YouTube Blender Composition Guides    blender has a useful composition guides feature.   long format blender tutorials on our main channel:   learn how to enhance your 3d renders in blender with camera positioning, composition, depth of field, and lighting techniques.   discover one of the most important things you can learn as a cg artist: Which is why i've made this.   composition. Blender Composition Guides.
     
    
        From www.thespruceeats.com 
                    Buying Guide for Kitchen Blenders Blender Composition Guides  This can help you align your objects based on classic.   a simple yet powerful feature in blender3d add guidelines to your viewport to get that perfect composition.   learn how to set up and customize cameras in blender, including lens type, focal length, depth of field, sensor fit,.   blender has a useful composition guides feature. Which is why. Blender Composition Guides.