Examples Of Software Quality Attributes . The list of quality attributes is a comprehensive compilation of key qualities that define software quality. software quality attributes include maintainability, modifiability, testability, traceability, scalability,. list of quality attributes. Software quality is the degree of conformance of a software. an example of a qa is how fast the function must be performed or how resilient it must be to an erroneous input, the. the attributes for estimating software quality include correctness, reliability, usability, understandability,. software quality — learn with examples.
from www.researchgate.net
The list of quality attributes is a comprehensive compilation of key qualities that define software quality. software quality attributes include maintainability, modifiability, testability, traceability, scalability,. an example of a qa is how fast the function must be performed or how resilient it must be to an erroneous input, the. Software quality is the degree of conformance of a software. the attributes for estimating software quality include correctness, reliability, usability, understandability,. list of quality attributes. software quality — learn with examples.
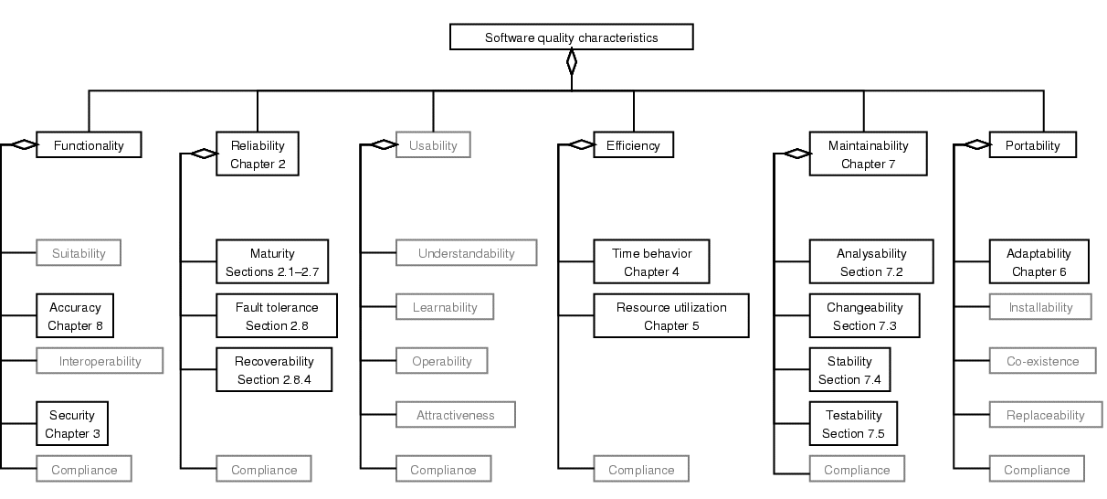
presents the quality attributes of each software quality characteristic
Examples Of Software Quality Attributes an example of a qa is how fast the function must be performed or how resilient it must be to an erroneous input, the. The list of quality attributes is a comprehensive compilation of key qualities that define software quality. the attributes for estimating software quality include correctness, reliability, usability, understandability,. list of quality attributes. software quality attributes include maintainability, modifiability, testability, traceability, scalability,. an example of a qa is how fast the function must be performed or how resilient it must be to an erroneous input, the. Software quality is the degree of conformance of a software. software quality — learn with examples.
From www.slideserve.com
PPT Quality Management PowerPoint Presentation, free download ID Examples Of Software Quality Attributes the attributes for estimating software quality include correctness, reliability, usability, understandability,. software quality — learn with examples. an example of a qa is how fast the function must be performed or how resilient it must be to an erroneous input, the. list of quality attributes. software quality attributes include maintainability, modifiability, testability, traceability, scalability,. Software. Examples Of Software Quality Attributes.
From www.slideserve.com
PPT Software Engineering COMP 201 PowerPoint Presentation, free Examples Of Software Quality Attributes an example of a qa is how fast the function must be performed or how resilient it must be to an erroneous input, the. The list of quality attributes is a comprehensive compilation of key qualities that define software quality. the attributes for estimating software quality include correctness, reliability, usability, understandability,. Software quality is the degree of conformance. Examples Of Software Quality Attributes.
From jelvix.com
Software Quality Metrics Why is it Important for Business? Jelvix Examples Of Software Quality Attributes software quality attributes include maintainability, modifiability, testability, traceability, scalability,. list of quality attributes. the attributes for estimating software quality include correctness, reliability, usability, understandability,. an example of a qa is how fast the function must be performed or how resilient it must be to an erroneous input, the. software quality — learn with examples. Software. Examples Of Software Quality Attributes.
From www.youtube.com
SE 21 Software Design Quality Guidelines & Attributes with Examples Examples Of Software Quality Attributes the attributes for estimating software quality include correctness, reliability, usability, understandability,. list of quality attributes. software quality — learn with examples. Software quality is the degree of conformance of a software. an example of a qa is how fast the function must be performed or how resilient it must be to an erroneous input, the. . Examples Of Software Quality Attributes.
From sampletestcases.com
Explain Software Quality Attributes Examples Of Software Quality Attributes the attributes for estimating software quality include correctness, reliability, usability, understandability,. Software quality is the degree of conformance of a software. The list of quality attributes is a comprehensive compilation of key qualities that define software quality. software quality attributes include maintainability, modifiability, testability, traceability, scalability,. list of quality attributes. software quality — learn with examples.. Examples Of Software Quality Attributes.
From www.3pillarglobal.com
Quality Attributes in Software Architecture 3Pillar Global Examples Of Software Quality Attributes software quality — learn with examples. Software quality is the degree of conformance of a software. The list of quality attributes is a comprehensive compilation of key qualities that define software quality. list of quality attributes. an example of a qa is how fast the function must be performed or how resilient it must be to an. Examples Of Software Quality Attributes.
From syndicode.com
Software quality attributes to launch a highquality product Examples Of Software Quality Attributes software quality attributes include maintainability, modifiability, testability, traceability, scalability,. the attributes for estimating software quality include correctness, reliability, usability, understandability,. an example of a qa is how fast the function must be performed or how resilient it must be to an erroneous input, the. software quality — learn with examples. Software quality is the degree of. Examples Of Software Quality Attributes.
From softwaremill.com
The importance of software quality attributes Examples Of Software Quality Attributes software quality — learn with examples. The list of quality attributes is a comprehensive compilation of key qualities that define software quality. an example of a qa is how fast the function must be performed or how resilient it must be to an erroneous input, the. list of quality attributes. the attributes for estimating software quality. Examples Of Software Quality Attributes.
From faq.arc42.org
Question C12 What are quality goals (aka quality attributes Examples Of Software Quality Attributes software quality — learn with examples. software quality attributes include maintainability, modifiability, testability, traceability, scalability,. list of quality attributes. Software quality is the degree of conformance of a software. The list of quality attributes is a comprehensive compilation of key qualities that define software quality. the attributes for estimating software quality include correctness, reliability, usability, understandability,.. Examples Of Software Quality Attributes.
From wershoft.blogspot.com
Software Quality Attributes With Examples WERSHOFT Examples Of Software Quality Attributes an example of a qa is how fast the function must be performed or how resilient it must be to an erroneous input, the. software quality attributes include maintainability, modifiability, testability, traceability, scalability,. The list of quality attributes is a comprehensive compilation of key qualities that define software quality. Software quality is the degree of conformance of a. Examples Of Software Quality Attributes.
From testmatick.com
Main Attributes of Software Quality TestMatick Examples Of Software Quality Attributes software quality attributes include maintainability, modifiability, testability, traceability, scalability,. an example of a qa is how fast the function must be performed or how resilient it must be to an erroneous input, the. software quality — learn with examples. The list of quality attributes is a comprehensive compilation of key qualities that define software quality. Software quality. Examples Of Software Quality Attributes.
From www.researchgate.net
Software quality characteristics Download Scientific Diagram Examples Of Software Quality Attributes an example of a qa is how fast the function must be performed or how resilient it must be to an erroneous input, the. the attributes for estimating software quality include correctness, reliability, usability, understandability,. Software quality is the degree of conformance of a software. The list of quality attributes is a comprehensive compilation of key qualities that. Examples Of Software Quality Attributes.
From www.educba.com
Quality Software Attributes, Factors, Manage and Solutions Examples Of Software Quality Attributes the attributes for estimating software quality include correctness, reliability, usability, understandability,. software quality attributes include maintainability, modifiability, testability, traceability, scalability,. an example of a qa is how fast the function must be performed or how resilient it must be to an erroneous input, the. software quality — learn with examples. list of quality attributes. The. Examples Of Software Quality Attributes.
From www.rosafiore.eu
What Are The Characteristics of Quality Code? Rosa Fiore Examples Of Software Quality Attributes software quality — learn with examples. the attributes for estimating software quality include correctness, reliability, usability, understandability,. an example of a qa is how fast the function must be performed or how resilient it must be to an erroneous input, the. software quality attributes include maintainability, modifiability, testability, traceability, scalability,. The list of quality attributes is. Examples Of Software Quality Attributes.
From www.researchgate.net
presents the quality attributes of each software quality characteristic Examples Of Software Quality Attributes Software quality is the degree of conformance of a software. The list of quality attributes is a comprehensive compilation of key qualities that define software quality. software quality attributes include maintainability, modifiability, testability, traceability, scalability,. the attributes for estimating software quality include correctness, reliability, usability, understandability,. software quality — learn with examples. list of quality attributes.. Examples Of Software Quality Attributes.
From www.slideserve.com
PPT Chapter 24 Quality Management PowerPoint Presentation, free Examples Of Software Quality Attributes the attributes for estimating software quality include correctness, reliability, usability, understandability,. list of quality attributes. software quality — learn with examples. Software quality is the degree of conformance of a software. an example of a qa is how fast the function must be performed or how resilient it must be to an erroneous input, the. The. Examples Of Software Quality Attributes.
From www.softwaretestinghelp.com
What Are The Software Quality Attributes? Examples Of Software Quality Attributes software quality attributes include maintainability, modifiability, testability, traceability, scalability,. an example of a qa is how fast the function must be performed or how resilient it must be to an erroneous input, the. The list of quality attributes is a comprehensive compilation of key qualities that define software quality. software quality — learn with examples. Software quality. Examples Of Software Quality Attributes.
From testmatick.com
Main Attributes of Software Quality TestMatick Examples Of Software Quality Attributes an example of a qa is how fast the function must be performed or how resilient it must be to an erroneous input, the. list of quality attributes. Software quality is the degree of conformance of a software. the attributes for estimating software quality include correctness, reliability, usability, understandability,. software quality attributes include maintainability, modifiability, testability,. Examples Of Software Quality Attributes.
From www.slideserve.com
PPT Essential Software Architecture Chapter Three Software Quality Examples Of Software Quality Attributes an example of a qa is how fast the function must be performed or how resilient it must be to an erroneous input, the. the attributes for estimating software quality include correctness, reliability, usability, understandability,. software quality — learn with examples. software quality attributes include maintainability, modifiability, testability, traceability, scalability,. Software quality is the degree of. Examples Of Software Quality Attributes.
From blog.codecentric.de
How to identify relevant quality attributes in software codecentric Examples Of Software Quality Attributes The list of quality attributes is a comprehensive compilation of key qualities that define software quality. software quality attributes include maintainability, modifiability, testability, traceability, scalability,. the attributes for estimating software quality include correctness, reliability, usability, understandability,. list of quality attributes. an example of a qa is how fast the function must be performed or how resilient. Examples Of Software Quality Attributes.
From www.slideserve.com
PPT Requirements Analysis & Requirements Specification PowerPoint Examples Of Software Quality Attributes Software quality is the degree of conformance of a software. the attributes for estimating software quality include correctness, reliability, usability, understandability,. software quality — learn with examples. software quality attributes include maintainability, modifiability, testability, traceability, scalability,. The list of quality attributes is a comprehensive compilation of key qualities that define software quality. list of quality attributes.. Examples Of Software Quality Attributes.
From www.educba.com
Software Quality Attributes Top 9 Software Quality Attributes Examples Of Software Quality Attributes the attributes for estimating software quality include correctness, reliability, usability, understandability,. an example of a qa is how fast the function must be performed or how resilient it must be to an erroneous input, the. software quality attributes include maintainability, modifiability, testability, traceability, scalability,. list of quality attributes. Software quality is the degree of conformance of. Examples Of Software Quality Attributes.
From wershoft.blogspot.com
Software Quality Attributes With Examples WERSHOFT Examples Of Software Quality Attributes software quality attributes include maintainability, modifiability, testability, traceability, scalability,. The list of quality attributes is a comprehensive compilation of key qualities that define software quality. an example of a qa is how fast the function must be performed or how resilient it must be to an erroneous input, the. Software quality is the degree of conformance of a. Examples Of Software Quality Attributes.
From wershoft.blogspot.com
Software Quality Attributes With Examples WERSHOFT Examples Of Software Quality Attributes the attributes for estimating software quality include correctness, reliability, usability, understandability,. The list of quality attributes is a comprehensive compilation of key qualities that define software quality. Software quality is the degree of conformance of a software. software quality — learn with examples. an example of a qa is how fast the function must be performed or. Examples Of Software Quality Attributes.
From u-tor.com
What is software quality? Let’s define and measure it! UTOR Examples Of Software Quality Attributes software quality attributes include maintainability, modifiability, testability, traceability, scalability,. software quality — learn with examples. The list of quality attributes is a comprehensive compilation of key qualities that define software quality. list of quality attributes. Software quality is the degree of conformance of a software. an example of a qa is how fast the function must. Examples Of Software Quality Attributes.
From syndicode.com
Software quality attributes to launch a highquality product Examples Of Software Quality Attributes software quality attributes include maintainability, modifiability, testability, traceability, scalability,. The list of quality attributes is a comprehensive compilation of key qualities that define software quality. Software quality is the degree of conformance of a software. an example of a qa is how fast the function must be performed or how resilient it must be to an erroneous input,. Examples Of Software Quality Attributes.
From www.researchgate.net
Software quality attributes and standard measurements. Download Examples Of Software Quality Attributes list of quality attributes. The list of quality attributes is a comprehensive compilation of key qualities that define software quality. Software quality is the degree of conformance of a software. software quality attributes include maintainability, modifiability, testability, traceability, scalability,. an example of a qa is how fast the function must be performed or how resilient it must. Examples Of Software Quality Attributes.
From www.slideshare.net
Introduction to software engineering Examples Of Software Quality Attributes Software quality is the degree of conformance of a software. software quality — learn with examples. software quality attributes include maintainability, modifiability, testability, traceability, scalability,. The list of quality attributes is a comprehensive compilation of key qualities that define software quality. list of quality attributes. the attributes for estimating software quality include correctness, reliability, usability, understandability,.. Examples Of Software Quality Attributes.
From mono.software
Ensure Top Software Quality Best Practices Examples Of Software Quality Attributes software quality — learn with examples. an example of a qa is how fast the function must be performed or how resilient it must be to an erroneous input, the. software quality attributes include maintainability, modifiability, testability, traceability, scalability,. Software quality is the degree of conformance of a software. The list of quality attributes is a comprehensive. Examples Of Software Quality Attributes.
From www.lap-publishing.com
Software Quality Attributes / 9783843393454 / 9783843393454 Examples Of Software Quality Attributes Software quality is the degree of conformance of a software. software quality attributes include maintainability, modifiability, testability, traceability, scalability,. the attributes for estimating software quality include correctness, reliability, usability, understandability,. software quality — learn with examples. The list of quality attributes is a comprehensive compilation of key qualities that define software quality. an example of a. Examples Of Software Quality Attributes.
From www.spinellis.gr
Code Quality Introduction Examples Of Software Quality Attributes the attributes for estimating software quality include correctness, reliability, usability, understandability,. software quality attributes include maintainability, modifiability, testability, traceability, scalability,. The list of quality attributes is a comprehensive compilation of key qualities that define software quality. list of quality attributes. software quality — learn with examples. an example of a qa is how fast the. Examples Of Software Quality Attributes.
From www.professionalqa.com
Comparison Of Various Software Quality Models Examples Of Software Quality Attributes list of quality attributes. Software quality is the degree of conformance of a software. software quality attributes include maintainability, modifiability, testability, traceability, scalability,. an example of a qa is how fast the function must be performed or how resilient it must be to an erroneous input, the. software quality — learn with examples. The list of. Examples Of Software Quality Attributes.
From www.sam-solutions.com
Software Quality Guide [+ Infographics] SaM Solutions Examples Of Software Quality Attributes software quality attributes include maintainability, modifiability, testability, traceability, scalability,. an example of a qa is how fast the function must be performed or how resilient it must be to an erroneous input, the. software quality — learn with examples. the attributes for estimating software quality include correctness, reliability, usability, understandability,. The list of quality attributes is. Examples Of Software Quality Attributes.
From www.semanticscholar.org
[PDF] Software quality attributes and tradeoffs Semantic Scholar Examples Of Software Quality Attributes list of quality attributes. the attributes for estimating software quality include correctness, reliability, usability, understandability,. Software quality is the degree of conformance of a software. software quality attributes include maintainability, modifiability, testability, traceability, scalability,. The list of quality attributes is a comprehensive compilation of key qualities that define software quality. an example of a qa is. Examples Of Software Quality Attributes.
From www.youtube.com
Quality attributes scenarios in software architecture YouTube Examples Of Software Quality Attributes an example of a qa is how fast the function must be performed or how resilient it must be to an erroneous input, the. Software quality is the degree of conformance of a software. the attributes for estimating software quality include correctness, reliability, usability, understandability,. software quality attributes include maintainability, modifiability, testability, traceability, scalability,. The list of. Examples Of Software Quality Attributes.