Python Decorator Function Execution Time . In this article, we will create reusable decorator utility to measure execution time of a function and instance method in a class. In this lesson, you’ll see how to use decorators to measure the time a function takes to execute and print the duration to the console. This is particularly useful when you want to optimize the performance of critical parts of your code. Upon invocation, timed_execution() records the start time, calls the original function In python, there're already some useful modules to help you with this. In this code, we defined a decorator measure_time that measures the execution time of the decorated function. Ts = time.time() result = f(*args, **kw) te = time.time() print 'func:%r args:[%r, %r] took: For this first example, i’ll have you create a decorator. The measure_execution_time() decorator takes a function, func, and defines an inner function, timed_execution(), to wrap the original function. Use triple double quotes for your module docstring. Measure execution time of a function. We used the time module. One common use case for decorators is measuring the execution time of functions.
from www.youtube.com
Measure execution time of a function. Upon invocation, timed_execution() records the start time, calls the original function We used the time module. In this lesson, you’ll see how to use decorators to measure the time a function takes to execute and print the duration to the console. In this code, we defined a decorator measure_time that measures the execution time of the decorated function. One common use case for decorators is measuring the execution time of functions. Use triple double quotes for your module docstring. Ts = time.time() result = f(*args, **kw) te = time.time() print 'func:%r args:[%r, %r] took: In this article, we will create reusable decorator utility to measure execution time of a function and instance method in a class. In python, there're already some useful modules to help you with this.
Types of Functions and its flow of Execution Python Programming YouTube
Python Decorator Function Execution Time In this article, we will create reusable decorator utility to measure execution time of a function and instance method in a class. Use triple double quotes for your module docstring. In this lesson, you’ll see how to use decorators to measure the time a function takes to execute and print the duration to the console. For this first example, i’ll have you create a decorator. In this article, we will create reusable decorator utility to measure execution time of a function and instance method in a class. We used the time module. In python, there're already some useful modules to help you with this. This is particularly useful when you want to optimize the performance of critical parts of your code. The measure_execution_time() decorator takes a function, func, and defines an inner function, timed_execution(), to wrap the original function. One common use case for decorators is measuring the execution time of functions. In this code, we defined a decorator measure_time that measures the execution time of the decorated function. Measure execution time of a function. Upon invocation, timed_execution() records the start time, calls the original function Ts = time.time() result = f(*args, **kw) te = time.time() print 'func:%r args:[%r, %r] took:
From twobirdsfourhands.com
Decorators In Python Two Birds Home Python Decorator Function Execution Time We used the time module. In this article, we will create reusable decorator utility to measure execution time of a function and instance method in a class. In this code, we defined a decorator measure_time that measures the execution time of the decorated function. Upon invocation, timed_execution() records the start time, calls the original function Measure execution time of a. Python Decorator Function Execution Time.
From dasarpai.github.io
Python Decorator Function dasarpAI Python Decorator Function Execution Time Ts = time.time() result = f(*args, **kw) te = time.time() print 'func:%r args:[%r, %r] took: Upon invocation, timed_execution() records the start time, calls the original function For this first example, i’ll have you create a decorator. In python, there're already some useful modules to help you with this. In this lesson, you’ll see how to use decorators to measure the. Python Decorator Function Execution Time.
From www.youtube.com
How to measure python execution time using the Timeit module YouTube Python Decorator Function Execution Time Ts = time.time() result = f(*args, **kw) te = time.time() print 'func:%r args:[%r, %r] took: Upon invocation, timed_execution() records the start time, calls the original function Use triple double quotes for your module docstring. In this code, we defined a decorator measure_time that measures the execution time of the decorated function. One common use case for decorators is measuring the. Python Decorator Function Execution Time.
From www.youtube.com
Flow of execution in function call Python Programing CBSE CS IP Python Decorator Function Execution Time In this article, we will create reusable decorator utility to measure execution time of a function and instance method in a class. Use triple double quotes for your module docstring. In this code, we defined a decorator measure_time that measures the execution time of the decorated function. Ts = time.time() result = f(*args, **kw) te = time.time() print 'func:%r args:[%r,. Python Decorator Function Execution Time.
From www.marsdevs.com
Decorators in Python Python Decorator Function Execution Time Ts = time.time() result = f(*args, **kw) te = time.time() print 'func:%r args:[%r, %r] took: In this code, we defined a decorator measure_time that measures the execution time of the decorated function. This is particularly useful when you want to optimize the performance of critical parts of your code. Measure execution time of a function. The measure_execution_time() decorator takes a. Python Decorator Function Execution Time.
From www.youtube.com
week 06 python decorator is function that takes a function and returns Python Decorator Function Execution Time Measure execution time of a function. Use triple double quotes for your module docstring. In this code, we defined a decorator measure_time that measures the execution time of the decorated function. For this first example, i’ll have you create a decorator. One common use case for decorators is measuring the execution time of functions. This is particularly useful when you. Python Decorator Function Execution Time.
From www.reddit.com
Python decorator to show execution time of a function r/DevTo Python Decorator Function Execution Time We used the time module. Measure execution time of a function. Upon invocation, timed_execution() records the start time, calls the original function Ts = time.time() result = f(*args, **kw) te = time.time() print 'func:%r args:[%r, %r] took: Use triple double quotes for your module docstring. In this article, we will create reusable decorator utility to measure execution time of a. Python Decorator Function Execution Time.
From blog.eranurag.com
How to measure execution time of a Python Function ? Blog Python Decorator Function Execution Time We used the time module. One common use case for decorators is measuring the execution time of functions. Ts = time.time() result = f(*args, **kw) te = time.time() print 'func:%r args:[%r, %r] took: Upon invocation, timed_execution() records the start time, calls the original function Use triple double quotes for your module docstring. In this code, we defined a decorator measure_time. Python Decorator Function Execution Time.
From www.faceprep.in
FACE Prep The right place to prepare for placements Python Decorator Function Execution Time Measure execution time of a function. Use triple double quotes for your module docstring. We used the time module. In this article, we will create reusable decorator utility to measure execution time of a function and instance method in a class. In this lesson, you’ll see how to use decorators to measure the time a function takes to execute and. Python Decorator Function Execution Time.
From www.programmersought.com
The use of python function decorator Programmer Sought Python Decorator Function Execution Time In this code, we defined a decorator measure_time that measures the execution time of the decorated function. Use triple double quotes for your module docstring. In this lesson, you’ll see how to use decorators to measure the time a function takes to execute and print the duration to the console. In this article, we will create reusable decorator utility to. Python Decorator Function Execution Time.
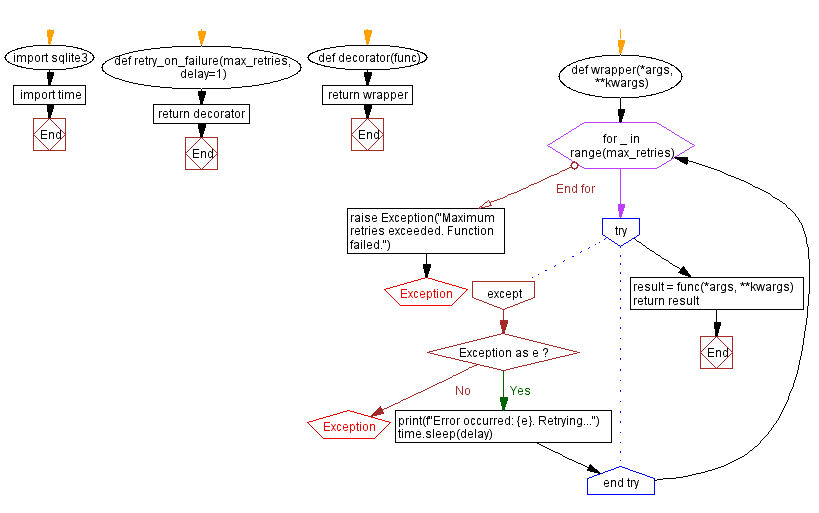
From www.w3resource.com
Python Decorator Retrying function execution for robustness Python Decorator Function Execution Time Upon invocation, timed_execution() records the start time, calls the original function Use triple double quotes for your module docstring. We used the time module. In python, there're already some useful modules to help you with this. Measure execution time of a function. One common use case for decorators is measuring the execution time of functions. In this article, we will. Python Decorator Function Execution Time.
From data-flair.training
Python Decorator Tutorial Chaining Decorators, Python Pie Syntax Python Decorator Function Execution Time Measure execution time of a function. We used the time module. In this code, we defined a decorator measure_time that measures the execution time of the decorated function. One common use case for decorators is measuring the execution time of functions. The measure_execution_time() decorator takes a function, func, and defines an inner function, timed_execution(), to wrap the original function. In. Python Decorator Function Execution Time.
From dev.to
Python decorator to measure execution time DEV Community Python Decorator Function Execution Time Use triple double quotes for your module docstring. Upon invocation, timed_execution() records the start time, calls the original function In this code, we defined a decorator measure_time that measures the execution time of the decorated function. One common use case for decorators is measuring the execution time of functions. This is particularly useful when you want to optimize the performance. Python Decorator Function Execution Time.
From www.numerade.com
SOLVED Texts Decorator Timing Language Python 2 Implement a Python Python Decorator Function Execution Time In python, there're already some useful modules to help you with this. In this article, we will create reusable decorator utility to measure execution time of a function and instance method in a class. Upon invocation, timed_execution() records the start time, calls the original function For this first example, i’ll have you create a decorator. The measure_execution_time() decorator takes a. Python Decorator Function Execution Time.
From www.youtube.com
Measure the execution time of any function in Python YouTube Python Decorator Function Execution Time Upon invocation, timed_execution() records the start time, calls the original function Measure execution time of a function. This is particularly useful when you want to optimize the performance of critical parts of your code. We used the time module. The measure_execution_time() decorator takes a function, func, and defines an inner function, timed_execution(), to wrap the original function. In this lesson,. Python Decorator Function Execution Time.
From medium.com
Creating a decorator function in Python Erali Abdinazarov Medium Python Decorator Function Execution Time Use triple double quotes for your module docstring. The measure_execution_time() decorator takes a function, func, and defines an inner function, timed_execution(), to wrap the original function. Measure execution time of a function. We used the time module. Upon invocation, timed_execution() records the start time, calls the original function This is particularly useful when you want to optimize the performance of. Python Decorator Function Execution Time.
From www.youtube.com
How to get time of a Python program's execution YouTube Python Decorator Function Execution Time Upon invocation, timed_execution() records the start time, calls the original function For this first example, i’ll have you create a decorator. We used the time module. Measure execution time of a function. Ts = time.time() result = f(*args, **kw) te = time.time() print 'func:%r args:[%r, %r] took: In this article, we will create reusable decorator utility to measure execution time. Python Decorator Function Execution Time.
From in.pinterest.com
Python execution model Learn coding online, Basic programming Python Decorator Function Execution Time Measure execution time of a function. For this first example, i’ll have you create a decorator. In this code, we defined a decorator measure_time that measures the execution time of the decorated function. This is particularly useful when you want to optimize the performance of critical parts of your code. In this article, we will create reusable decorator utility to. Python Decorator Function Execution Time.
From www.geeksforgeeks.org
Decorators in Python Python Decorator Function Execution Time Use triple double quotes for your module docstring. The measure_execution_time() decorator takes a function, func, and defines an inner function, timed_execution(), to wrap the original function. One common use case for decorators is measuring the execution time of functions. In python, there're already some useful modules to help you with this. Upon invocation, timed_execution() records the start time, calls the. Python Decorator Function Execution Time.
From www.youtube.com
Function Decorator in Python SuMyPyLab YouTube Python Decorator Function Execution Time This is particularly useful when you want to optimize the performance of critical parts of your code. Upon invocation, timed_execution() records the start time, calls the original function Ts = time.time() result = f(*args, **kw) te = time.time() print 'func:%r args:[%r, %r] took: In this code, we defined a decorator measure_time that measures the execution time of the decorated function.. Python Decorator Function Execution Time.
From billingsblessingbags.org
What Is The Purpose Of Decorators In Python Python Decorator Function Execution Time In this lesson, you’ll see how to use decorators to measure the time a function takes to execute and print the duration to the console. Measure execution time of a function. In this code, we defined a decorator measure_time that measures the execution time of the decorated function. In python, there're already some useful modules to help you with this.. Python Decorator Function Execution Time.
From reviewhomedecor.co
Python 2 7 Decorators Tutorial Review Home Decor Python Decorator Function Execution Time One common use case for decorators is measuring the execution time of functions. For this first example, i’ll have you create a decorator. In this lesson, you’ll see how to use decorators to measure the time a function takes to execute and print the duration to the console. Use triple double quotes for your module docstring. Ts = time.time() result. Python Decorator Function Execution Time.
From nissaninrete.blogspot.com
python class decorator with arguments Cortney Bolling Python Decorator Function Execution Time Use triple double quotes for your module docstring. In python, there're already some useful modules to help you with this. For this first example, i’ll have you create a decorator. Upon invocation, timed_execution() records the start time, calls the original function In this lesson, you’ll see how to use decorators to measure the time a function takes to execute and. Python Decorator Function Execution Time.
From www.mybluelinux.com
Python decorator to parallelize any function Python Decorator Function Execution Time Use triple double quotes for your module docstring. For this first example, i’ll have you create a decorator. Measure execution time of a function. In this lesson, you’ll see how to use decorators to measure the time a function takes to execute and print the duration to the console. Upon invocation, timed_execution() records the start time, calls the original function. Python Decorator Function Execution Time.
From www.youtube.com
Types of Functions and its flow of Execution Python Programming YouTube Python Decorator Function Execution Time In python, there're already some useful modules to help you with this. Upon invocation, timed_execution() records the start time, calls the original function For this first example, i’ll have you create a decorator. Ts = time.time() result = f(*args, **kw) te = time.time() print 'func:%r args:[%r, %r] took: In this lesson, you’ll see how to use decorators to measure the. Python Decorator Function Execution Time.
From github.com
GitHub mihneadb/pythonexecutiontrace Trace the local context of a Python Decorator Function Execution Time In this lesson, you’ll see how to use decorators to measure the time a function takes to execute and print the duration to the console. Ts = time.time() result = f(*args, **kw) te = time.time() print 'func:%r args:[%r, %r] took: Use triple double quotes for your module docstring. Upon invocation, timed_execution() records the start time, calls the original function In. Python Decorator Function Execution Time.
From towardsdatascience.com
How to Use Decorators in Python, by example Towards Data Science Python Decorator Function Execution Time Measure execution time of a function. We used the time module. Use triple double quotes for your module docstring. This is particularly useful when you want to optimize the performance of critical parts of your code. In this article, we will create reusable decorator utility to measure execution time of a function and instance method in a class. For this. Python Decorator Function Execution Time.
From codengocool.hashnode.dev
Calculate the execution time of your code in Python Python Decorator Function Execution Time In this lesson, you’ll see how to use decorators to measure the time a function takes to execute and print the duration to the console. For this first example, i’ll have you create a decorator. In this code, we defined a decorator measure_time that measures the execution time of the decorated function. Upon invocation, timed_execution() records the start time, calls. Python Decorator Function Execution Time.
From medium.com
A Beginner’s Guide to Understanding Python Decorators by Kapil Khatik Python Decorator Function Execution Time This is particularly useful when you want to optimize the performance of critical parts of your code. One common use case for decorators is measuring the execution time of functions. In this code, we defined a decorator measure_time that measures the execution time of the decorated function. The measure_execution_time() decorator takes a function, func, and defines an inner function, timed_execution(),. Python Decorator Function Execution Time.
From barkmanoil.com
Python Profile Decorator? The 15 New Answer Python Decorator Function Execution Time In python, there're already some useful modules to help you with this. Measure execution time of a function. Ts = time.time() result = f(*args, **kw) te = time.time() print 'func:%r args:[%r, %r] took: In this lesson, you’ll see how to use decorators to measure the time a function takes to execute and print the duration to the console. One common. Python Decorator Function Execution Time.
From stackoverflow.com
python Limiting execution time and attempts with asynchronous retry Python Decorator Function Execution Time In this lesson, you’ll see how to use decorators to measure the time a function takes to execute and print the duration to the console. Upon invocation, timed_execution() records the start time, calls the original function The measure_execution_time() decorator takes a function, func, and defines an inner function, timed_execution(), to wrap the original function. We used the time module. Use. Python Decorator Function Execution Time.
From www.chegg.com
Solved Write a decorator function to calculate the execution Python Decorator Function Execution Time In python, there're already some useful modules to help you with this. Measure execution time of a function. In this code, we defined a decorator measure_time that measures the execution time of the decorated function. For this first example, i’ll have you create a decorator. Use triple double quotes for your module docstring. In this article, we will create reusable. Python Decorator Function Execution Time.
From xaydungso.vn
10 Essential Tips for decorator python Improve your code's functionality Python Decorator Function Execution Time For this first example, i’ll have you create a decorator. We used the time module. Ts = time.time() result = f(*args, **kw) te = time.time() print 'func:%r args:[%r, %r] took: The measure_execution_time() decorator takes a function, func, and defines an inner function, timed_execution(), to wrap the original function. In this lesson, you’ll see how to use decorators to measure the. Python Decorator Function Execution Time.
From towardsdatascience.com
Python Decorators in 10 minutes by Kay Jan Wong Medium Towards Python Decorator Function Execution Time This is particularly useful when you want to optimize the performance of critical parts of your code. Upon invocation, timed_execution() records the start time, calls the original function We used the time module. Ts = time.time() result = f(*args, **kw) te = time.time() print 'func:%r args:[%r, %r] took: In this lesson, you’ll see how to use decorators to measure the. Python Decorator Function Execution Time.
From www.youtube.com
Function Execution Report Decorator in Python YouTube Python Decorator Function Execution Time In this article, we will create reusable decorator utility to measure execution time of a function and instance method in a class. Measure execution time of a function. Use triple double quotes for your module docstring. In this lesson, you’ll see how to use decorators to measure the time a function takes to execute and print the duration to the. Python Decorator Function Execution Time.