Screen Journal Oup . The agreement provides uk universities access to oup’s prestigious journal collection and allows researchers to publish. Screen is the leading international journal of academic film and television studies. Screen at the university of glasgow editorial board advertising and corporate services. From video art to popular television, from hollywood to. Oxford university press is a department of the. The screen is published by the oxford university press, with its country of publication being the united kingdom. Prepare your manuscript using a word processing program. The american academy of pediatrics recommends no screen exposure before age 18 months, that children between ages 2 and 5.
from funnmedia.zendesk.com
Prepare your manuscript using a word processing program. Screen at the university of glasgow editorial board advertising and corporate services. Screen is the leading international journal of academic film and television studies. From video art to popular television, from hollywood to. The american academy of pediatrics recommends no screen exposure before age 18 months, that children between ages 2 and 5. The screen is published by the oxford university press, with its country of publication being the united kingdom. The agreement provides uk universities access to oup’s prestigious journal collection and allows researchers to publish. Oxford university press is a department of the.
Calory's home screen Journal View explained Funn Media Support
Screen Journal Oup Screen at the university of glasgow editorial board advertising and corporate services. The screen is published by the oxford university press, with its country of publication being the united kingdom. The american academy of pediatrics recommends no screen exposure before age 18 months, that children between ages 2 and 5. Prepare your manuscript using a word processing program. The agreement provides uk universities access to oup’s prestigious journal collection and allows researchers to publish. Screen at the university of glasgow editorial board advertising and corporate services. From video art to popular television, from hollywood to. Oxford university press is a department of the. Screen is the leading international journal of academic film and television studies.
From academic.oup.com
RNAi screen to identify proteins required for cohesion rejuvenation Screen Journal Oup Screen at the university of glasgow editorial board advertising and corporate services. The american academy of pediatrics recommends no screen exposure before age 18 months, that children between ages 2 and 5. Prepare your manuscript using a word processing program. The agreement provides uk universities access to oup’s prestigious journal collection and allows researchers to publish. Oxford university press is. Screen Journal Oup.
From help.oup.com.au
Institutional library sales Oxford University Press Screen Journal Oup The agreement provides uk universities access to oup’s prestigious journal collection and allows researchers to publish. Screen is the leading international journal of academic film and television studies. Screen at the university of glasgow editorial board advertising and corporate services. The screen is published by the oxford university press, with its country of publication being the united kingdom. The american. Screen Journal Oup.
From www.ghacks.net
iOS 17 New Apple Journal app explained gHacks Tech News Screen Journal Oup Screen at the university of glasgow editorial board advertising and corporate services. The screen is published by the oxford university press, with its country of publication being the united kingdom. From video art to popular television, from hollywood to. The american academy of pediatrics recommends no screen exposure before age 18 months, that children between ages 2 and 5. Prepare. Screen Journal Oup.
From www.pinterest.com
Krt Journal screen (With images) design tips, design Screen Journal Oup The screen is published by the oxford university press, with its country of publication being the united kingdom. Screen at the university of glasgow editorial board advertising and corporate services. Screen is the leading international journal of academic film and television studies. Prepare your manuscript using a word processing program. From video art to popular television, from hollywood to. The. Screen Journal Oup.
From funnmedia.zendesk.com
Calory's home screen Journal View explained Funn Media Support Screen Journal Oup Screen is the leading international journal of academic film and television studies. The american academy of pediatrics recommends no screen exposure before age 18 months, that children between ages 2 and 5. The agreement provides uk universities access to oup’s prestigious journal collection and allows researchers to publish. Prepare your manuscript using a word processing program. Oxford university press is. Screen Journal Oup.
From support.gochronicle.com
Journal/Email Entry Screen Chronicle Help Center Screen Journal Oup The screen is published by the oxford university press, with its country of publication being the united kingdom. From video art to popular television, from hollywood to. Oxford university press is a department of the. Screen is the leading international journal of academic film and television studies. Prepare your manuscript using a word processing program. The american academy of pediatrics. Screen Journal Oup.
From www.msn.com
Childhood habits that affect your adult life Screen Journal Oup Screen is the leading international journal of academic film and television studies. Oxford university press is a department of the. Prepare your manuscript using a word processing program. The agreement provides uk universities access to oup’s prestigious journal collection and allows researchers to publish. The screen is published by the oxford university press, with its country of publication being the. Screen Journal Oup.
From yourvisualjournal.com
Journal App 23 Digital Journal Tools (Sorted by Your Journaling Style Screen Journal Oup Screen is the leading international journal of academic film and television studies. From video art to popular television, from hollywood to. The american academy of pediatrics recommends no screen exposure before age 18 months, that children between ages 2 and 5. Oxford university press is a department of the. Screen at the university of glasgow editorial board advertising and corporate. Screen Journal Oup.
From www.researchgate.net
Screen snap of the first part of the main OUP permission request Screen Journal Oup Screen is the leading international journal of academic film and television studies. The agreement provides uk universities access to oup’s prestigious journal collection and allows researchers to publish. From video art to popular television, from hollywood to. Oxford university press is a department of the. The american academy of pediatrics recommends no screen exposure before age 18 months, that children. Screen Journal Oup.
From www.tomsguide.com
iOS 17 Journal app What it is and what you can do with it Tom's Guide Screen Journal Oup Oxford university press is a department of the. The american academy of pediatrics recommends no screen exposure before age 18 months, that children between ages 2 and 5. Screen at the university of glasgow editorial board advertising and corporate services. Screen is the leading international journal of academic film and television studies. The agreement provides uk universities access to oup’s. Screen Journal Oup.
From www.accessdunia.com.my
How to Publish with Oxford Journals Oxford University Press Screen Journal Oup The agreement provides uk universities access to oup’s prestigious journal collection and allows researchers to publish. Screen at the university of glasgow editorial board advertising and corporate services. Screen is the leading international journal of academic film and television studies. Prepare your manuscript using a word processing program. The american academy of pediatrics recommends no screen exposure before age 18. Screen Journal Oup.
From www.kateclarkestudio.com
Screen printed journal 020 kateclarkestudio Screen Journal Oup Oxford university press is a department of the. Screen is the leading international journal of academic film and television studies. The agreement provides uk universities access to oup’s prestigious journal collection and allows researchers to publish. Screen at the university of glasgow editorial board advertising and corporate services. The american academy of pediatrics recommends no screen exposure before age 18. Screen Journal Oup.
From www.stm-publishing.com
Oxford University Press launches a new open access journal series STM Screen Journal Oup Oxford university press is a department of the. The screen is published by the oxford university press, with its country of publication being the united kingdom. Screen at the university of glasgow editorial board advertising and corporate services. The american academy of pediatrics recommends no screen exposure before age 18 months, that children between ages 2 and 5. Prepare your. Screen Journal Oup.
From www.accessdunia.com.my
OUP on Oxford Journals Screen Journal Oup From video art to popular television, from hollywood to. Screen at the university of glasgow editorial board advertising and corporate services. Prepare your manuscript using a word processing program. The agreement provides uk universities access to oup’s prestigious journal collection and allows researchers to publish. Screen is the leading international journal of academic film and television studies. The screen is. Screen Journal Oup.
From academic.oup.com
Screen Oxford Academic Screen Journal Oup From video art to popular television, from hollywood to. Screen at the university of glasgow editorial board advertising and corporate services. The american academy of pediatrics recommends no screen exposure before age 18 months, that children between ages 2 and 5. The agreement provides uk universities access to oup’s prestigious journal collection and allows researchers to publish. Oxford university press. Screen Journal Oup.
From www.youtube.com
How to capture Author Name and Details from Journal links in Screen Journal Oup The agreement provides uk universities access to oup’s prestigious journal collection and allows researchers to publish. The american academy of pediatrics recommends no screen exposure before age 18 months, that children between ages 2 and 5. Oxford university press is a department of the. Screen at the university of glasgow editorial board advertising and corporate services. Screen is the leading. Screen Journal Oup.
From academic.oup.com
High Throughput Screen of Group A Streptococcus Clinical Isolates to Screen Journal Oup Screen is the leading international journal of academic film and television studies. From video art to popular television, from hollywood to. The screen is published by the oxford university press, with its country of publication being the united kingdom. Prepare your manuscript using a word processing program. Screen at the university of glasgow editorial board advertising and corporate services. The. Screen Journal Oup.
From academic.oup.com
Can a Broad Molecular Screen Based on Circulating Tumor DNA Aid in Screen Journal Oup Screen is the leading international journal of academic film and television studies. Oxford university press is a department of the. Prepare your manuscript using a word processing program. From video art to popular television, from hollywood to. The screen is published by the oxford university press, with its country of publication being the united kingdom. The american academy of pediatrics. Screen Journal Oup.
From www.pinterest.com
School journal App Journal app, School journals, Scheduling app Screen Journal Oup The agreement provides uk universities access to oup’s prestigious journal collection and allows researchers to publish. From video art to popular television, from hollywood to. Prepare your manuscript using a word processing program. The screen is published by the oxford university press, with its country of publication being the united kingdom. The american academy of pediatrics recommends no screen exposure. Screen Journal Oup.
From academic.oup.com
Development and validation of a simple chromatographic method to screen Screen Journal Oup Screen at the university of glasgow editorial board advertising and corporate services. Oxford university press is a department of the. Prepare your manuscript using a word processing program. The screen is published by the oxford university press, with its country of publication being the united kingdom. Screen is the leading international journal of academic film and television studies. The agreement. Screen Journal Oup.
From www.reddit.com
Trying to decide whether a 7/8 inch ereader will work well for me as a Screen Journal Oup The american academy of pediatrics recommends no screen exposure before age 18 months, that children between ages 2 and 5. From video art to popular television, from hollywood to. The screen is published by the oxford university press, with its country of publication being the united kingdom. The agreement provides uk universities access to oup’s prestigious journal collection and allows. Screen Journal Oup.
From safespheremind.org
App Tutorial SafeSpheremind Screen Journal Oup Screen at the university of glasgow editorial board advertising and corporate services. Oxford university press is a department of the. The american academy of pediatrics recommends no screen exposure before age 18 months, that children between ages 2 and 5. Prepare your manuscript using a word processing program. The screen is published by the oxford university press, with its country. Screen Journal Oup.
From academic.oup.com
Coronary interventions 2021 insights from the National Societies of Screen Journal Oup The american academy of pediatrics recommends no screen exposure before age 18 months, that children between ages 2 and 5. The agreement provides uk universities access to oup’s prestigious journal collection and allows researchers to publish. From video art to popular television, from hollywood to. Prepare your manuscript using a word processing program. Oxford university press is a department of. Screen Journal Oup.
From umlibguides.um.edu.my
Oxford University Press Journals (OUP) UM Library Online Databases Screen Journal Oup From video art to popular television, from hollywood to. The agreement provides uk universities access to oup’s prestigious journal collection and allows researchers to publish. The screen is published by the oxford university press, with its country of publication being the united kingdom. Oxford university press is a department of the. Prepare your manuscript using a word processing program. Screen. Screen Journal Oup.
From www.publishersweekly.com
OUP Reports Financial Dip in Fiscal 2018 Screen Journal Oup Screen at the university of glasgow editorial board advertising and corporate services. The agreement provides uk universities access to oup’s prestigious journal collection and allows researchers to publish. The american academy of pediatrics recommends no screen exposure before age 18 months, that children between ages 2 and 5. From video art to popular television, from hollywood to. Prepare your manuscript. Screen Journal Oup.
From concordia.ab.ca
Oxford University Press Journals Screen Journal Oup Prepare your manuscript using a word processing program. Screen is the leading international journal of academic film and television studies. The agreement provides uk universities access to oup’s prestigious journal collection and allows researchers to publish. The american academy of pediatrics recommends no screen exposure before age 18 months, that children between ages 2 and 5. Oxford university press is. Screen Journal Oup.
From www.youtube.com
AKedOLShBo1xC8nPNNPPsbxdekJK2BCikIQsell8k4SnSQ=s900ckc0x00ffffffnorj Screen Journal Oup Prepare your manuscript using a word processing program. From video art to popular television, from hollywood to. Oxford university press is a department of the. Screen is the leading international journal of academic film and television studies. Screen at the university of glasgow editorial board advertising and corporate services. The screen is published by the oxford university press, with its. Screen Journal Oup.
From github.com
GitHub tomaskub/SimpleJournalApp Simple journal app based on Marcus Screen Journal Oup From video art to popular television, from hollywood to. Oxford university press is a department of the. The agreement provides uk universities access to oup’s prestigious journal collection and allows researchers to publish. The american academy of pediatrics recommends no screen exposure before age 18 months, that children between ages 2 and 5. The screen is published by the oxford. Screen Journal Oup.
From www.cnet.com
iOS 17's New Journal App Uses AI to Suggest What to Write About Screen Journal Oup Prepare your manuscript using a word processing program. The american academy of pediatrics recommends no screen exposure before age 18 months, that children between ages 2 and 5. From video art to popular television, from hollywood to. Oxford university press is a department of the. The screen is published by the oxford university press, with its country of publication being. Screen Journal Oup.
From academic.oup.com
New Directions in Qualitative Research at the Social Sciences Section Screen Journal Oup The american academy of pediatrics recommends no screen exposure before age 18 months, that children between ages 2 and 5. Screen at the university of glasgow editorial board advertising and corporate services. From video art to popular television, from hollywood to. Screen is the leading international journal of academic film and television studies. The screen is published by the oxford. Screen Journal Oup.
From link.springer.com
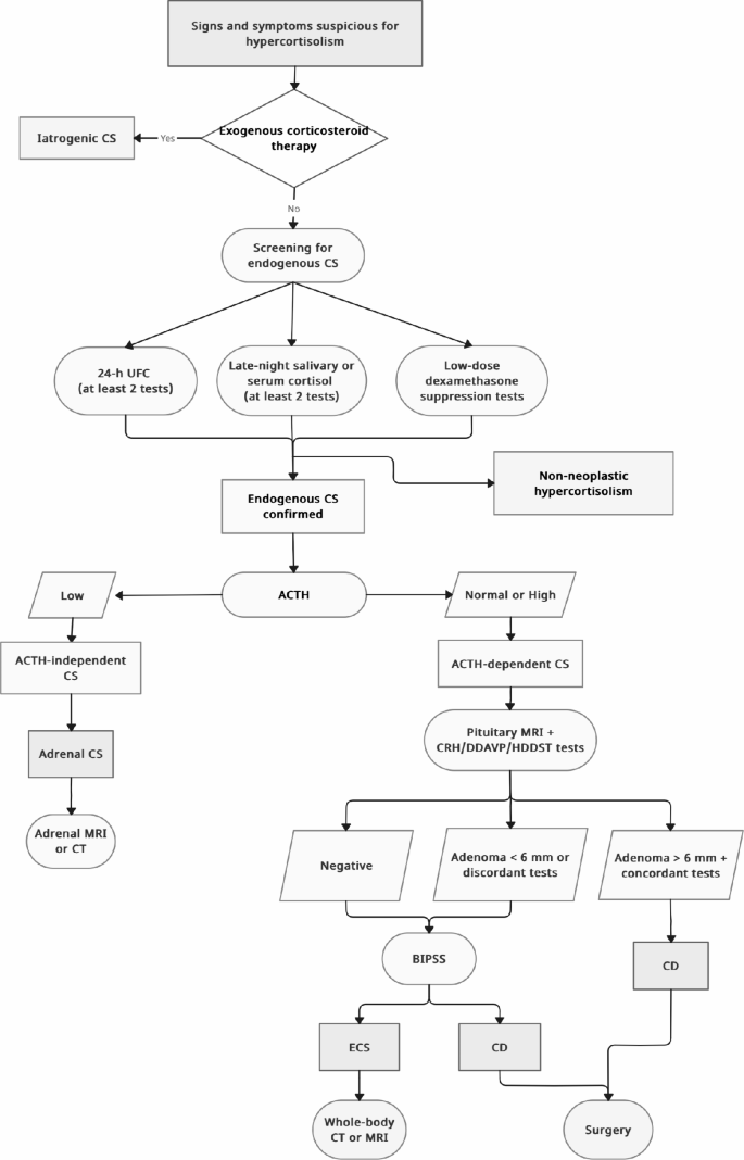
Cushing syndrome in paediatric population who and how to screen Screen Journal Oup Oxford university press is a department of the. The screen is published by the oxford university press, with its country of publication being the united kingdom. Screen is the leading international journal of academic film and television studies. Screen at the university of glasgow editorial board advertising and corporate services. The american academy of pediatrics recommends no screen exposure before. Screen Journal Oup.
From github.com
GitHub tomaskub/SimpleJournalApp Simple journal app based on Marcus Screen Journal Oup Prepare your manuscript using a word processing program. Screen is the leading international journal of academic film and television studies. The american academy of pediatrics recommends no screen exposure before age 18 months, that children between ages 2 and 5. Screen at the university of glasgow editorial board advertising and corporate services. From video art to popular television, from hollywood. Screen Journal Oup.
From screendancejournal.org
Book review Behind the Screen Tap Dance, Race, and Invisibility Screen Journal Oup The american academy of pediatrics recommends no screen exposure before age 18 months, that children between ages 2 and 5. The agreement provides uk universities access to oup’s prestigious journal collection and allows researchers to publish. Prepare your manuscript using a word processing program. Oxford university press is a department of the. Screen is the leading international journal of academic. Screen Journal Oup.
From www.youtube.com
Main Activity of Journal ApplicationHome Screen Of App 1 YouTube Screen Journal Oup The screen is published by the oxford university press, with its country of publication being the united kingdom. The american academy of pediatrics recommends no screen exposure before age 18 months, that children between ages 2 and 5. Screen is the leading international journal of academic film and television studies. Screen at the university of glasgow editorial board advertising and. Screen Journal Oup.
From www.youtube.com
Journal Control D365 FO YouTube Screen Journal Oup The screen is published by the oxford university press, with its country of publication being the united kingdom. Oxford university press is a department of the. From video art to popular television, from hollywood to. The agreement provides uk universities access to oup’s prestigious journal collection and allows researchers to publish. Screen at the university of glasgow editorial board advertising. Screen Journal Oup.