How Does A Radio Tuner Work . 1) electrons rush up and down the transmitter, shooting out radio waves. A tuner is a subsystem that receives radio frequency (rf) transmissions, such as fm broadcasting, and converts the selected carrier frequency and its. 2) the radio waves travel through the air at the speed of light. This video finishes up our discussion of the most complex bit of our simple radio receiver. Antenna tuners are a crucial component for anyone involved in ham radio. An antenna tuner, (transmatch), doesn't really tune your antenna or any part of it! Turning the dial physically changes the length of the antenna,. But for newcomers to the hobby, understanding the need for an antenna. I believe i understand how tuning a radio with an analog tuner works: What an antenna tuner or transmatch does do, however, is.
from www.tappinthrulife.com
What an antenna tuner or transmatch does do, however, is. 1) electrons rush up and down the transmitter, shooting out radio waves. Antenna tuners are a crucial component for anyone involved in ham radio. 2) the radio waves travel through the air at the speed of light. Turning the dial physically changes the length of the antenna,. A tuner is a subsystem that receives radio frequency (rf) transmissions, such as fm broadcasting, and converts the selected carrier frequency and its. I believe i understand how tuning a radio with an analog tuner works: An antenna tuner, (transmatch), doesn't really tune your antenna or any part of it! This video finishes up our discussion of the most complex bit of our simple radio receiver. But for newcomers to the hobby, understanding the need for an antenna.
How To Peak and Tune a CB Radio Beginners Guide
How Does A Radio Tuner Work This video finishes up our discussion of the most complex bit of our simple radio receiver. 1) electrons rush up and down the transmitter, shooting out radio waves. An antenna tuner, (transmatch), doesn't really tune your antenna or any part of it! I believe i understand how tuning a radio with an analog tuner works: Antenna tuners are a crucial component for anyone involved in ham radio. A tuner is a subsystem that receives radio frequency (rf) transmissions, such as fm broadcasting, and converts the selected carrier frequency and its. This video finishes up our discussion of the most complex bit of our simple radio receiver. What an antenna tuner or transmatch does do, however, is. 2) the radio waves travel through the air at the speed of light. But for newcomers to the hobby, understanding the need for an antenna. Turning the dial physically changes the length of the antenna,.
From guidewiringweltering.z14.web.core.windows.net
Simple Am Radio Receiver Circuit Diagram How Does A Radio Tuner Work 1) electrons rush up and down the transmitter, shooting out radio waves. 2) the radio waves travel through the air at the speed of light. I believe i understand how tuning a radio with an analog tuner works: This video finishes up our discussion of the most complex bit of our simple radio receiver. What an antenna tuner or transmatch. How Does A Radio Tuner Work.
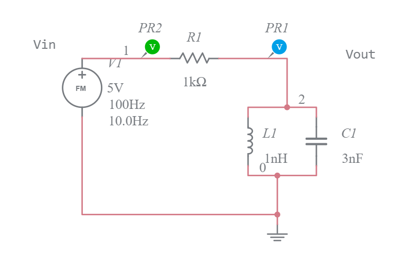
From www.multisim.com
Radio Tuner Design Multisim Live How Does A Radio Tuner Work An antenna tuner, (transmatch), doesn't really tune your antenna or any part of it! What an antenna tuner or transmatch does do, however, is. A tuner is a subsystem that receives radio frequency (rf) transmissions, such as fm broadcasting, and converts the selected carrier frequency and its. This video finishes up our discussion of the most complex bit of our. How Does A Radio Tuner Work.
From www.jpole-antenna.com
How to use a manual antenna tuner KB9VBR Antennas How Does A Radio Tuner Work This video finishes up our discussion of the most complex bit of our simple radio receiver. An antenna tuner, (transmatch), doesn't really tune your antenna or any part of it! What an antenna tuner or transmatch does do, however, is. 2) the radio waves travel through the air at the speed of light. I believe i understand how tuning a. How Does A Radio Tuner Work.
From www.youtube.com
Radio Tuner YouTube How Does A Radio Tuner Work An antenna tuner, (transmatch), doesn't really tune your antenna or any part of it! This video finishes up our discussion of the most complex bit of our simple radio receiver. But for newcomers to the hobby, understanding the need for an antenna. 1) electrons rush up and down the transmitter, shooting out radio waves. A tuner is a subsystem that. How Does A Radio Tuner Work.
From www.tappinthrulife.com
How To Peak and Tune a CB Radio Beginners Guide How Does A Radio Tuner Work I believe i understand how tuning a radio with an analog tuner works: Turning the dial physically changes the length of the antenna,. This video finishes up our discussion of the most complex bit of our simple radio receiver. But for newcomers to the hobby, understanding the need for an antenna. Antenna tuners are a crucial component for anyone involved. How Does A Radio Tuner Work.
From www.dreamstime.com
HiFi Radio Tuner stock image. Image of modulation, mono 25630861 How Does A Radio Tuner Work A tuner is a subsystem that receives radio frequency (rf) transmissions, such as fm broadcasting, and converts the selected carrier frequency and its. This video finishes up our discussion of the most complex bit of our simple radio receiver. 1) electrons rush up and down the transmitter, shooting out radio waves. Antenna tuners are a crucial component for anyone involved. How Does A Radio Tuner Work.
From www.eleccircuit.com
FM receiver circuit with PCB Simple circuit How Does A Radio Tuner Work But for newcomers to the hobby, understanding the need for an antenna. What an antenna tuner or transmatch does do, however, is. Antenna tuners are a crucial component for anyone involved in ham radio. I believe i understand how tuning a radio with an analog tuner works: A tuner is a subsystem that receives radio frequency (rf) transmissions, such as. How Does A Radio Tuner Work.
From motionarray.com
Tuning A Vintage Radio Stock Video Motion Array How Does A Radio Tuner Work Turning the dial physically changes the length of the antenna,. I believe i understand how tuning a radio with an analog tuner works: But for newcomers to the hobby, understanding the need for an antenna. 1) electrons rush up and down the transmitter, shooting out radio waves. What an antenna tuner or transmatch does do, however, is. This video finishes. How Does A Radio Tuner Work.
From www.youtube.com
A Simple Wire Tuner YouTube How Does A Radio Tuner Work An antenna tuner, (transmatch), doesn't really tune your antenna or any part of it! This video finishes up our discussion of the most complex bit of our simple radio receiver. But for newcomers to the hobby, understanding the need for an antenna. 1) electrons rush up and down the transmitter, shooting out radio waves. Antenna tuners are a crucial component. How Does A Radio Tuner Work.
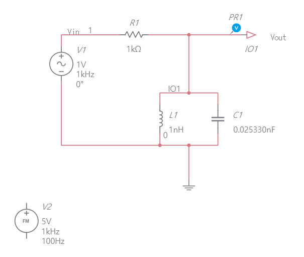
From www.multisim.com
Radio Tuner Design Multisim Live How Does A Radio Tuner Work But for newcomers to the hobby, understanding the need for an antenna. A tuner is a subsystem that receives radio frequency (rf) transmissions, such as fm broadcasting, and converts the selected carrier frequency and its. I believe i understand how tuning a radio with an analog tuner works: This video finishes up our discussion of the most complex bit of. How Does A Radio Tuner Work.
From www.gmrs.org
how_twoway_radio_works How Does A Radio Tuner Work Antenna tuners are a crucial component for anyone involved in ham radio. A tuner is a subsystem that receives radio frequency (rf) transmissions, such as fm broadcasting, and converts the selected carrier frequency and its. Turning the dial physically changes the length of the antenna,. 1) electrons rush up and down the transmitter, shooting out radio waves. What an antenna. How Does A Radio Tuner Work.
From www.youtube.com
am/fm tuner how to how it works YouTube How Does A Radio Tuner Work This video finishes up our discussion of the most complex bit of our simple radio receiver. An antenna tuner, (transmatch), doesn't really tune your antenna or any part of it! What an antenna tuner or transmatch does do, however, is. Antenna tuners are a crucial component for anyone involved in ham radio. Turning the dial physically changes the length of. How Does A Radio Tuner Work.
From www.slideshare.net
Radio Project Introduction How Does A Radio Tuner Work What an antenna tuner or transmatch does do, however, is. I believe i understand how tuning a radio with an analog tuner works: An antenna tuner, (transmatch), doesn't really tune your antenna or any part of it! Antenna tuners are a crucial component for anyone involved in ham radio. A tuner is a subsystem that receives radio frequency (rf) transmissions,. How Does A Radio Tuner Work.
From www.instructables.com
Fix a Vintage Radio Tuner String 11 Steps (with Pictures) Instructables How Does A Radio Tuner Work An antenna tuner, (transmatch), doesn't really tune your antenna or any part of it! Antenna tuners are a crucial component for anyone involved in ham radio. 1) electrons rush up and down the transmitter, shooting out radio waves. 2) the radio waves travel through the air at the speed of light. This video finishes up our discussion of the most. How Does A Radio Tuner Work.
From diyodemag.com
Part 1 Radio DIYODE Magazine How Does A Radio Tuner Work Antenna tuners are a crucial component for anyone involved in ham radio. 2) the radio waves travel through the air at the speed of light. A tuner is a subsystem that receives radio frequency (rf) transmissions, such as fm broadcasting, and converts the selected carrier frequency and its. But for newcomers to the hobby, understanding the need for an antenna.. How Does A Radio Tuner Work.
From www.britannica.com
How Does a Radio Convert Waves into Sound? Britannica How Does A Radio Tuner Work 1) electrons rush up and down the transmitter, shooting out radio waves. Turning the dial physically changes the length of the antenna,. 2) the radio waves travel through the air at the speed of light. What an antenna tuner or transmatch does do, however, is. This video finishes up our discussion of the most complex bit of our simple radio. How Does A Radio Tuner Work.
From www.multisim.com
Radio Tuner Design Multisim Live How Does A Radio Tuner Work 1) electrons rush up and down the transmitter, shooting out radio waves. But for newcomers to the hobby, understanding the need for an antenna. An antenna tuner, (transmatch), doesn't really tune your antenna or any part of it! What an antenna tuner or transmatch does do, however, is. Antenna tuners are a crucial component for anyone involved in ham radio.. How Does A Radio Tuner Work.
From digitalab.org
How radio works? Digital Lab How Does A Radio Tuner Work But for newcomers to the hobby, understanding the need for an antenna. An antenna tuner, (transmatch), doesn't really tune your antenna or any part of it! What an antenna tuner or transmatch does do, however, is. 1) electrons rush up and down the transmitter, shooting out radio waves. This video finishes up our discussion of the most complex bit of. How Does A Radio Tuner Work.
From www.youtube.com
RADIO TUNER FM RAKITAN YouTube How Does A Radio Tuner Work What an antenna tuner or transmatch does do, however, is. 1) electrons rush up and down the transmitter, shooting out radio waves. 2) the radio waves travel through the air at the speed of light. I believe i understand how tuning a radio with an analog tuner works: This video finishes up our discussion of the most complex bit of. How Does A Radio Tuner Work.
From www.youtube.com
How to Make AM Radio Transmitter YouTube How Does A Radio Tuner Work This video finishes up our discussion of the most complex bit of our simple radio receiver. Turning the dial physically changes the length of the antenna,. Antenna tuners are a crucial component for anyone involved in ham radio. But for newcomers to the hobby, understanding the need for an antenna. A tuner is a subsystem that receives radio frequency (rf). How Does A Radio Tuner Work.
From education.ni.com
Project FM Radio Tuner National Instruments How Does A Radio Tuner Work Antenna tuners are a crucial component for anyone involved in ham radio. But for newcomers to the hobby, understanding the need for an antenna. 1) electrons rush up and down the transmitter, shooting out radio waves. 2) the radio waves travel through the air at the speed of light. A tuner is a subsystem that receives radio frequency (rf) transmissions,. How Does A Radio Tuner Work.
From wcares.org
How do antenna tuners work? WCARES How Does A Radio Tuner Work 1) electrons rush up and down the transmitter, shooting out radio waves. Turning the dial physically changes the length of the antenna,. An antenna tuner, (transmatch), doesn't really tune your antenna or any part of it! 2) the radio waves travel through the air at the speed of light. But for newcomers to the hobby, understanding the need for an. How Does A Radio Tuner Work.
From www.tffn.net
How Does a Radio Work? A Comprehensive Guide The Enlightened Mindset How Does A Radio Tuner Work What an antenna tuner or transmatch does do, however, is. This video finishes up our discussion of the most complex bit of our simple radio receiver. A tuner is a subsystem that receives radio frequency (rf) transmissions, such as fm broadcasting, and converts the selected carrier frequency and its. Turning the dial physically changes the length of the antenna,. But. How Does A Radio Tuner Work.
From www.youtube.com
How Does a Radio Work? YouTube How Does A Radio Tuner Work 2) the radio waves travel through the air at the speed of light. Turning the dial physically changes the length of the antenna,. Antenna tuners are a crucial component for anyone involved in ham radio. But for newcomers to the hobby, understanding the need for an antenna. I believe i understand how tuning a radio with an analog tuner works:. How Does A Radio Tuner Work.
From johnsonfrancis.org
How Does an Automatic Antenna Tuner Work? Johnson's Techworld How Does A Radio Tuner Work Antenna tuners are a crucial component for anyone involved in ham radio. 2) the radio waves travel through the air at the speed of light. But for newcomers to the hobby, understanding the need for an antenna. A tuner is a subsystem that receives radio frequency (rf) transmissions, such as fm broadcasting, and converts the selected carrier frequency and its.. How Does A Radio Tuner Work.
From www.youtube.com
Palstar HF Auto Ultimate Automatic Antenna Tuner How I Setup and How Does A Radio Tuner Work But for newcomers to the hobby, understanding the need for an antenna. A tuner is a subsystem that receives radio frequency (rf) transmissions, such as fm broadcasting, and converts the selected carrier frequency and its. Turning the dial physically changes the length of the antenna,. 1) electrons rush up and down the transmitter, shooting out radio waves. What an antenna. How Does A Radio Tuner Work.
From www.inventiongen.com
How Does a Radio Work? Steps To Make Your Project INVENTgen How Does A Radio Tuner Work What an antenna tuner or transmatch does do, however, is. A tuner is a subsystem that receives radio frequency (rf) transmissions, such as fm broadcasting, and converts the selected carrier frequency and its. I believe i understand how tuning a radio with an analog tuner works: But for newcomers to the hobby, understanding the need for an antenna. An antenna. How Does A Radio Tuner Work.
From www.youtube.com
RADIO FM TUNER DTK unboxing and review fm radio best tuner YouTube How Does A Radio Tuner Work This video finishes up our discussion of the most complex bit of our simple radio receiver. Turning the dial physically changes the length of the antenna,. 2) the radio waves travel through the air at the speed of light. I believe i understand how tuning a radio with an analog tuner works: A tuner is a subsystem that receives radio. How Does A Radio Tuner Work.
From www.audiomisc.co.uk
The Armstrong 600 Series tuner FAQ and diagrams How Does A Radio Tuner Work Turning the dial physically changes the length of the antenna,. 2) the radio waves travel through the air at the speed of light. 1) electrons rush up and down the transmitter, shooting out radio waves. Antenna tuners are a crucial component for anyone involved in ham radio. An antenna tuner, (transmatch), doesn't really tune your antenna or any part of. How Does A Radio Tuner Work.
From loexstycy.blob.core.windows.net
Tuner Radio How To at Evelyn Henshaw blog How Does A Radio Tuner Work An antenna tuner, (transmatch), doesn't really tune your antenna or any part of it! Antenna tuners are a crucial component for anyone involved in ham radio. I believe i understand how tuning a radio with an analog tuner works: This video finishes up our discussion of the most complex bit of our simple radio receiver. Turning the dial physically changes. How Does A Radio Tuner Work.
From www.electroschematics.com
Sensitive FM Radio Tuner Circuit How Does A Radio Tuner Work 1) electrons rush up and down the transmitter, shooting out radio waves. But for newcomers to the hobby, understanding the need for an antenna. 2) the radio waves travel through the air at the speed of light. Antenna tuners are a crucial component for anyone involved in ham radio. An antenna tuner, (transmatch), doesn't really tune your antenna or any. How Does A Radio Tuner Work.
From www.youtube.com
How Does an Automatic Antenna Tuner Work? YouTube How Does A Radio Tuner Work 1) electrons rush up and down the transmitter, shooting out radio waves. 2) the radio waves travel through the air at the speed of light. A tuner is a subsystem that receives radio frequency (rf) transmissions, such as fm broadcasting, and converts the selected carrier frequency and its. An antenna tuner, (transmatch), doesn't really tune your antenna or any part. How Does A Radio Tuner Work.
From www.tffn.net
How Does a Radio Work? A Comprehensive Guide The Enlightened Mindset How Does A Radio Tuner Work 1) electrons rush up and down the transmitter, shooting out radio waves. 2) the radio waves travel through the air at the speed of light. A tuner is a subsystem that receives radio frequency (rf) transmissions, such as fm broadcasting, and converts the selected carrier frequency and its. But for newcomers to the hobby, understanding the need for an antenna.. How Does A Radio Tuner Work.
From johnsonfrancis.org
How Does an Automatic Antenna Tuner Work? Johnson's Techworld How Does A Radio Tuner Work A tuner is a subsystem that receives radio frequency (rf) transmissions, such as fm broadcasting, and converts the selected carrier frequency and its. 1) electrons rush up and down the transmitter, shooting out radio waves. But for newcomers to the hobby, understanding the need for an antenna. 2) the radio waves travel through the air at the speed of light.. How Does A Radio Tuner Work.
From www.instructables.com
Fix a Vintage Radio Tuner String 11 Steps (with Pictures) Instructables How Does A Radio Tuner Work Turning the dial physically changes the length of the antenna,. This video finishes up our discussion of the most complex bit of our simple radio receiver. Antenna tuners are a crucial component for anyone involved in ham radio. What an antenna tuner or transmatch does do, however, is. An antenna tuner, (transmatch), doesn't really tune your antenna or any part. How Does A Radio Tuner Work.