Textile Industry Wastewater Treatment Process Pdf . The textile wastewater can change the physical, chemical and biological nature of the receiving water bodies by increasing the biochemical. 2017 on topics related to textiles wastewater treatment is. The current work presents a review of some recent studies focussing on the treatment of textile wastewater using advanced oxidation. The paper describes the characteristic and composition of textile wastewater, some national standard of the textile effluents and reviews the currently. The review imparts an overview of the textile industry, the generation of wastewater by it, the environmental pollution caused, and its impact on the ecosystem. The treatment of textile wastewater by a hybrid ultrafiltration/electrodialysis process revealed that treated textile by ultrafiltration. A review of the literature published in. This review focuses on various techniques that are excessively used in the treatment of textile wastewater like physical,.
from www.gustawater.com
The textile wastewater can change the physical, chemical and biological nature of the receiving water bodies by increasing the biochemical. 2017 on topics related to textiles wastewater treatment is. This review focuses on various techniques that are excessively used in the treatment of textile wastewater like physical,. The review imparts an overview of the textile industry, the generation of wastewater by it, the environmental pollution caused, and its impact on the ecosystem. The current work presents a review of some recent studies focussing on the treatment of textile wastewater using advanced oxidation. The treatment of textile wastewater by a hybrid ultrafiltration/electrodialysis process revealed that treated textile by ultrafiltration. The paper describes the characteristic and composition of textile wastewater, some national standard of the textile effluents and reviews the currently. A review of the literature published in.
Wastewater Treatment The Definitive Guide (2019)
Textile Industry Wastewater Treatment Process Pdf The textile wastewater can change the physical, chemical and biological nature of the receiving water bodies by increasing the biochemical. The current work presents a review of some recent studies focussing on the treatment of textile wastewater using advanced oxidation. The paper describes the characteristic and composition of textile wastewater, some national standard of the textile effluents and reviews the currently. A review of the literature published in. The textile wastewater can change the physical, chemical and biological nature of the receiving water bodies by increasing the biochemical. The treatment of textile wastewater by a hybrid ultrafiltration/electrodialysis process revealed that treated textile by ultrafiltration. This review focuses on various techniques that are excessively used in the treatment of textile wastewater like physical,. The review imparts an overview of the textile industry, the generation of wastewater by it, the environmental pollution caused, and its impact on the ecosystem. 2017 on topics related to textiles wastewater treatment is.
From www.newater.net
Wastewater Treatment System What It Is and How It Works? Textile Industry Wastewater Treatment Process Pdf This review focuses on various techniques that are excessively used in the treatment of textile wastewater like physical,. The current work presents a review of some recent studies focussing on the treatment of textile wastewater using advanced oxidation. The paper describes the characteristic and composition of textile wastewater, some national standard of the textile effluents and reviews the currently. The. Textile Industry Wastewater Treatment Process Pdf.
From www.researchgate.net
(PDF) Industrial wastewater treatment Textile Industry Wastewater Treatment Process Pdf The paper describes the characteristic and composition of textile wastewater, some national standard of the textile effluents and reviews the currently. This review focuses on various techniques that are excessively used in the treatment of textile wastewater like physical,. The review imparts an overview of the textile industry, the generation of wastewater by it, the environmental pollution caused, and its. Textile Industry Wastewater Treatment Process Pdf.
From mungfali.com
Wastewater Treatment Process Flow Chart Textile Industry Wastewater Treatment Process Pdf 2017 on topics related to textiles wastewater treatment is. The current work presents a review of some recent studies focussing on the treatment of textile wastewater using advanced oxidation. The textile wastewater can change the physical, chemical and biological nature of the receiving water bodies by increasing the biochemical. This review focuses on various techniques that are excessively used in. Textile Industry Wastewater Treatment Process Pdf.
From www.researchgate.net
(PDF) Using of Industrial Waste Materials for Textile Wastewater Treatment Textile Industry Wastewater Treatment Process Pdf This review focuses on various techniques that are excessively used in the treatment of textile wastewater like physical,. A review of the literature published in. The current work presents a review of some recent studies focussing on the treatment of textile wastewater using advanced oxidation. The treatment of textile wastewater by a hybrid ultrafiltration/electrodialysis process revealed that treated textile by. Textile Industry Wastewater Treatment Process Pdf.
From www.semanticscholar.org
Figure 2 from Performance Analysis of Textile Industry Wastewater Textile Industry Wastewater Treatment Process Pdf The paper describes the characteristic and composition of textile wastewater, some national standard of the textile effluents and reviews the currently. This review focuses on various techniques that are excessively used in the treatment of textile wastewater like physical,. The treatment of textile wastewater by a hybrid ultrafiltration/electrodialysis process revealed that treated textile by ultrafiltration. 2017 on topics related to. Textile Industry Wastewater Treatment Process Pdf.
From trityenviro.com
Exploring Textile Industry Wastewater Treatment Methods Textile Industry Wastewater Treatment Process Pdf This review focuses on various techniques that are excessively used in the treatment of textile wastewater like physical,. The review imparts an overview of the textile industry, the generation of wastewater by it, the environmental pollution caused, and its impact on the ecosystem. The textile wastewater can change the physical, chemical and biological nature of the receiving water bodies by. Textile Industry Wastewater Treatment Process Pdf.
From www.gustawater.com
Wastewater Treatment The Definitive Guide (2019) Textile Industry Wastewater Treatment Process Pdf The paper describes the characteristic and composition of textile wastewater, some national standard of the textile effluents and reviews the currently. 2017 on topics related to textiles wastewater treatment is. The treatment of textile wastewater by a hybrid ultrafiltration/electrodialysis process revealed that treated textile by ultrafiltration. A review of the literature published in. The current work presents a review of. Textile Industry Wastewater Treatment Process Pdf.
From www.slideshare.net
Treatment of Textile Industrial Wastewater Textile Industry Wastewater Treatment Process Pdf The current work presents a review of some recent studies focussing on the treatment of textile wastewater using advanced oxidation. The treatment of textile wastewater by a hybrid ultrafiltration/electrodialysis process revealed that treated textile by ultrafiltration. 2017 on topics related to textiles wastewater treatment is. The textile wastewater can change the physical, chemical and biological nature of the receiving water. Textile Industry Wastewater Treatment Process Pdf.
From www.researchgate.net
Wastewater generation in textile industry, its toxicity and various Textile Industry Wastewater Treatment Process Pdf 2017 on topics related to textiles wastewater treatment is. The review imparts an overview of the textile industry, the generation of wastewater by it, the environmental pollution caused, and its impact on the ecosystem. The current work presents a review of some recent studies focussing on the treatment of textile wastewater using advanced oxidation. The treatment of textile wastewater by. Textile Industry Wastewater Treatment Process Pdf.
From www.academia.edu
(PDF) Evaluation of Textile Industry Wastewater Treatment as an Effort Textile Industry Wastewater Treatment Process Pdf The textile wastewater can change the physical, chemical and biological nature of the receiving water bodies by increasing the biochemical. The paper describes the characteristic and composition of textile wastewater, some national standard of the textile effluents and reviews the currently. The current work presents a review of some recent studies focussing on the treatment of textile wastewater using advanced. Textile Industry Wastewater Treatment Process Pdf.
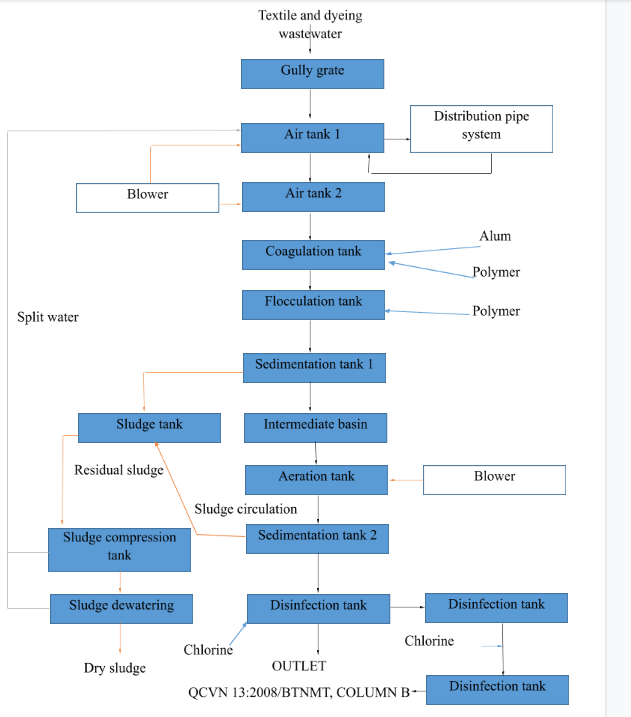
From eclim.vn
Wastewater treatment technology for textile dyeing industry Textile Industry Wastewater Treatment Process Pdf The current work presents a review of some recent studies focussing on the treatment of textile wastewater using advanced oxidation. The review imparts an overview of the textile industry, the generation of wastewater by it, the environmental pollution caused, and its impact on the ecosystem. A review of the literature published in. The textile wastewater can change the physical, chemical. Textile Industry Wastewater Treatment Process Pdf.
From journals.sagepub.com
A prototype of textile wastewater treatment using coagulation and Textile Industry Wastewater Treatment Process Pdf This review focuses on various techniques that are excessively used in the treatment of textile wastewater like physical,. The paper describes the characteristic and composition of textile wastewater, some national standard of the textile effluents and reviews the currently. The review imparts an overview of the textile industry, the generation of wastewater by it, the environmental pollution caused, and its. Textile Industry Wastewater Treatment Process Pdf.
From www.researchgate.net
2 Effluent wastewater treatment plant (ETP) layout and wastewater Textile Industry Wastewater Treatment Process Pdf This review focuses on various techniques that are excessively used in the treatment of textile wastewater like physical,. The current work presents a review of some recent studies focussing on the treatment of textile wastewater using advanced oxidation. 2017 on topics related to textiles wastewater treatment is. The textile wastewater can change the physical, chemical and biological nature of the. Textile Industry Wastewater Treatment Process Pdf.
From ar.inspiredpencil.com
Industrial Wastewater Treatment Process Textile Industry Wastewater Treatment Process Pdf This review focuses on various techniques that are excessively used in the treatment of textile wastewater like physical,. A review of the literature published in. The textile wastewater can change the physical, chemical and biological nature of the receiving water bodies by increasing the biochemical. The review imparts an overview of the textile industry, the generation of wastewater by it,. Textile Industry Wastewater Treatment Process Pdf.
From mungfali.com
Wastewater Treatment Process Flow Chart Textile Industry Wastewater Treatment Process Pdf The paper describes the characteristic and composition of textile wastewater, some national standard of the textile effluents and reviews the currently. This review focuses on various techniques that are excessively used in the treatment of textile wastewater like physical,. The textile wastewater can change the physical, chemical and biological nature of the receiving water bodies by increasing the biochemical. 2017. Textile Industry Wastewater Treatment Process Pdf.
From www.slideshare.net
WASTE WATER AND ITS TREATMENT IN TEXTILE INDUSTRY Textile Industry Wastewater Treatment Process Pdf 2017 on topics related to textiles wastewater treatment is. The textile wastewater can change the physical, chemical and biological nature of the receiving water bodies by increasing the biochemical. The current work presents a review of some recent studies focussing on the treatment of textile wastewater using advanced oxidation. This review focuses on various techniques that are excessively used in. Textile Industry Wastewater Treatment Process Pdf.
From www.mdpi.com
Processes Free FullText Phycoremediation of Synthetic Dyes Laden Textile Industry Wastewater Treatment Process Pdf A review of the literature published in. 2017 on topics related to textiles wastewater treatment is. The textile wastewater can change the physical, chemical and biological nature of the receiving water bodies by increasing the biochemical. The current work presents a review of some recent studies focussing on the treatment of textile wastewater using advanced oxidation. The review imparts an. Textile Industry Wastewater Treatment Process Pdf.
From enginelibportieres.z4.web.core.windows.net
Industrial Water Treatment Process Flow Diagram Textile Industry Wastewater Treatment Process Pdf This review focuses on various techniques that are excessively used in the treatment of textile wastewater like physical,. 2017 on topics related to textiles wastewater treatment is. The textile wastewater can change the physical, chemical and biological nature of the receiving water bodies by increasing the biochemical. The current work presents a review of some recent studies focussing on the. Textile Industry Wastewater Treatment Process Pdf.
From www.ssiaeration.com
What Is the Best Wastewater Treatment System for Textile Plants? Textile Industry Wastewater Treatment Process Pdf The current work presents a review of some recent studies focussing on the treatment of textile wastewater using advanced oxidation. A review of the literature published in. 2017 on topics related to textiles wastewater treatment is. The paper describes the characteristic and composition of textile wastewater, some national standard of the textile effluents and reviews the currently. The review imparts. Textile Industry Wastewater Treatment Process Pdf.
From www.researchgate.net
(PDF) Industrial wastewater treatment process Textile Industry Wastewater Treatment Process Pdf The textile wastewater can change the physical, chemical and biological nature of the receiving water bodies by increasing the biochemical. A review of the literature published in. This review focuses on various techniques that are excessively used in the treatment of textile wastewater like physical,. The paper describes the characteristic and composition of textile wastewater, some national standard of the. Textile Industry Wastewater Treatment Process Pdf.
From www.researchgate.net
Flowchart of an industrial textile wastewater treatment plant (Fanco S Textile Industry Wastewater Treatment Process Pdf The review imparts an overview of the textile industry, the generation of wastewater by it, the environmental pollution caused, and its impact on the ecosystem. A review of the literature published in. The paper describes the characteristic and composition of textile wastewater, some national standard of the textile effluents and reviews the currently. The treatment of textile wastewater by a. Textile Industry Wastewater Treatment Process Pdf.
From www.semanticscholar.org
Figure 1 from Performance Analysis of Textile Industry Wastewater Textile Industry Wastewater Treatment Process Pdf This review focuses on various techniques that are excessively used in the treatment of textile wastewater like physical,. 2017 on topics related to textiles wastewater treatment is. The treatment of textile wastewater by a hybrid ultrafiltration/electrodialysis process revealed that treated textile by ultrafiltration. The paper describes the characteristic and composition of textile wastewater, some national standard of the textile effluents. Textile Industry Wastewater Treatment Process Pdf.
From www.researchgate.net
(PDF) Integrated electrochemical processes for textile industry Textile Industry Wastewater Treatment Process Pdf A review of the literature published in. The treatment of textile wastewater by a hybrid ultrafiltration/electrodialysis process revealed that treated textile by ultrafiltration. The current work presents a review of some recent studies focussing on the treatment of textile wastewater using advanced oxidation. This review focuses on various techniques that are excessively used in the treatment of textile wastewater like. Textile Industry Wastewater Treatment Process Pdf.
From www.mdpi.com
Processes Free FullText Enhancing Textile Wastewater Treatment Textile Industry Wastewater Treatment Process Pdf This review focuses on various techniques that are excessively used in the treatment of textile wastewater like physical,. 2017 on topics related to textiles wastewater treatment is. A review of the literature published in. The textile wastewater can change the physical, chemical and biological nature of the receiving water bodies by increasing the biochemical. The current work presents a review. Textile Industry Wastewater Treatment Process Pdf.
From textileapex.com
Process Flowchart of Effluent Treatment Plant (ETP) Textile Apex Textile Industry Wastewater Treatment Process Pdf 2017 on topics related to textiles wastewater treatment is. The review imparts an overview of the textile industry, the generation of wastewater by it, the environmental pollution caused, and its impact on the ecosystem. The treatment of textile wastewater by a hybrid ultrafiltration/electrodialysis process revealed that treated textile by ultrafiltration. The current work presents a review of some recent studies. Textile Industry Wastewater Treatment Process Pdf.
From theconstructor.org
7 Major Stages in Water Treatment Plant The Constructor Textile Industry Wastewater Treatment Process Pdf The review imparts an overview of the textile industry, the generation of wastewater by it, the environmental pollution caused, and its impact on the ecosystem. The treatment of textile wastewater by a hybrid ultrafiltration/electrodialysis process revealed that treated textile by ultrafiltration. The current work presents a review of some recent studies focussing on the treatment of textile wastewater using advanced. Textile Industry Wastewater Treatment Process Pdf.
From www.slideshare.net
WASTE WATER AND ITS TREATMENT IN TEXTILE INDUSTRY Textile Industry Wastewater Treatment Process Pdf The current work presents a review of some recent studies focussing on the treatment of textile wastewater using advanced oxidation. The paper describes the characteristic and composition of textile wastewater, some national standard of the textile effluents and reviews the currently. The review imparts an overview of the textile industry, the generation of wastewater by it, the environmental pollution caused,. Textile Industry Wastewater Treatment Process Pdf.
From www.researchgate.net
(PDF) Textile Wastewater Treatment Options A Critical Review Textile Industry Wastewater Treatment Process Pdf The paper describes the characteristic and composition of textile wastewater, some national standard of the textile effluents and reviews the currently. 2017 on topics related to textiles wastewater treatment is. A review of the literature published in. The current work presents a review of some recent studies focussing on the treatment of textile wastewater using advanced oxidation. This review focuses. Textile Industry Wastewater Treatment Process Pdf.
From mungfali.com
Wastewater Treatment Plant Steps Textile Industry Wastewater Treatment Process Pdf The paper describes the characteristic and composition of textile wastewater, some national standard of the textile effluents and reviews the currently. This review focuses on various techniques that are excessively used in the treatment of textile wastewater like physical,. A review of the literature published in. The current work presents a review of some recent studies focussing on the treatment. Textile Industry Wastewater Treatment Process Pdf.
From www.academia.edu
(PDF) Textile Industry Wastewater Treatment Using DAP, Urea, and Textile Industry Wastewater Treatment Process Pdf A review of the literature published in. The textile wastewater can change the physical, chemical and biological nature of the receiving water bodies by increasing the biochemical. The treatment of textile wastewater by a hybrid ultrafiltration/electrodialysis process revealed that treated textile by ultrafiltration. The paper describes the characteristic and composition of textile wastewater, some national standard of the textile effluents. Textile Industry Wastewater Treatment Process Pdf.
From www.researchgate.net
(PDF) Biological methods for textile dye removal from wastewater A Review Textile Industry Wastewater Treatment Process Pdf 2017 on topics related to textiles wastewater treatment is. A review of the literature published in. This review focuses on various techniques that are excessively used in the treatment of textile wastewater like physical,. The paper describes the characteristic and composition of textile wastewater, some national standard of the textile effluents and reviews the currently. The current work presents a. Textile Industry Wastewater Treatment Process Pdf.
From watermanaustralia.com
ETP Plants Characteristics of Textile Sludge and Its Treatment Textile Industry Wastewater Treatment Process Pdf This review focuses on various techniques that are excessively used in the treatment of textile wastewater like physical,. The textile wastewater can change the physical, chemical and biological nature of the receiving water bodies by increasing the biochemical. The treatment of textile wastewater by a hybrid ultrafiltration/electrodialysis process revealed that treated textile by ultrafiltration. 2017 on topics related to textiles. Textile Industry Wastewater Treatment Process Pdf.
From schematicbackland.z21.web.core.windows.net
Sewage Treatment Process Flow Chart Textile Industry Wastewater Treatment Process Pdf The treatment of textile wastewater by a hybrid ultrafiltration/electrodialysis process revealed that treated textile by ultrafiltration. The review imparts an overview of the textile industry, the generation of wastewater by it, the environmental pollution caused, and its impact on the ecosystem. This review focuses on various techniques that are excessively used in the treatment of textile wastewater like physical,. A. Textile Industry Wastewater Treatment Process Pdf.
From www.rhfs.com
The Basics of Wastewater Treatment Why Process & Product Matters Textile Industry Wastewater Treatment Process Pdf The paper describes the characteristic and composition of textile wastewater, some national standard of the textile effluents and reviews the currently. 2017 on topics related to textiles wastewater treatment is. The review imparts an overview of the textile industry, the generation of wastewater by it, the environmental pollution caused, and its impact on the ecosystem. The current work presents a. Textile Industry Wastewater Treatment Process Pdf.
From www.academia.edu
(PDF) Performance Analysis of Textile Industry Wastewater Treatment Textile Industry Wastewater Treatment Process Pdf The review imparts an overview of the textile industry, the generation of wastewater by it, the environmental pollution caused, and its impact on the ecosystem. A review of the literature published in. The current work presents a review of some recent studies focussing on the treatment of textile wastewater using advanced oxidation. The treatment of textile wastewater by a hybrid. Textile Industry Wastewater Treatment Process Pdf.