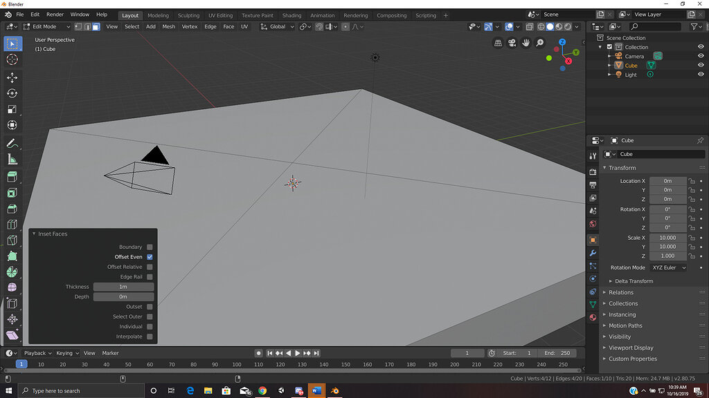
Blender Inset Not Working . However, when i press i for inset blender changes to inset mode and i get the dotted line from the centre of the selected face out to the cursor, along with the confirm: Turn on the face orientation overlay and make sure the normals of of all those faces are pointing the correct way. You can use the inset faces tool, which you can activate by pressing i. Have you tried pressing the toolbar button? Do note that this won't work if the object was scaled in object mode. To inset multiple faces you need to press 'i' to inset and then immediately press 'i' again to inset individual faces. Im trying to inset faces but its only working on the y axis. What you show in the animation is changing the. A quick look at two methods of fixing errors that can occur with inset faces.one with standard. Think of it as like creating an edge loop, but relative to the selected. I did try using shift+z but thats also not working. With some faces selected in edit mode press i to create insets, the status bar changes and displays that you need to press i again. This tool takes the currently selected faces and creates an inset of them, with adjustable thickness and depth.
from blenderartists.org
What you show in the animation is changing the. However, when i press i for inset blender changes to inset mode and i get the dotted line from the centre of the selected face out to the cursor, along with the confirm: Do note that this won't work if the object was scaled in object mode. A quick look at two methods of fixing errors that can occur with inset faces.one with standard. Have you tried pressing the toolbar button? Im trying to inset faces but its only working on the y axis. With some faces selected in edit mode press i to create insets, the status bar changes and displays that you need to press i again. You can use the inset faces tool, which you can activate by pressing i. Think of it as like creating an edge loop, but relative to the selected. I did try using shift+z but thats also not working.
Inset faces not working Modeling Blender Artists Community
Blender Inset Not Working Do note that this won't work if the object was scaled in object mode. A quick look at two methods of fixing errors that can occur with inset faces.one with standard. Im trying to inset faces but its only working on the y axis. Do note that this won't work if the object was scaled in object mode. Have you tried pressing the toolbar button? What you show in the animation is changing the. Think of it as like creating an edge loop, but relative to the selected. However, when i press i for inset blender changes to inset mode and i get the dotted line from the centre of the selected face out to the cursor, along with the confirm: This tool takes the currently selected faces and creates an inset of them, with adjustable thickness and depth. Turn on the face orientation overlay and make sure the normals of of all those faces are pointing the correct way. I did try using shift+z but thats also not working. You can use the inset faces tool, which you can activate by pressing i. To inset multiple faces you need to press 'i' to inset and then immediately press 'i' again to inset individual faces. With some faces selected in edit mode press i to create insets, the status bar changes and displays that you need to press i again.
From artisticrender.com
Blender tool Inset, how it works and when to use it Blender Inset Not Working Think of it as like creating an edge loop, but relative to the selected. Do note that this won't work if the object was scaled in object mode. However, when i press i for inset blender changes to inset mode and i get the dotted line from the centre of the selected face out to the cursor, along with the. Blender Inset Not Working.
From blender.stackexchange.com
faces Inset not working uniformly even after applying rotation and Blender Inset Not Working Im trying to inset faces but its only working on the y axis. A quick look at two methods of fixing errors that can occur with inset faces.one with standard. With some faces selected in edit mode press i to create insets, the status bar changes and displays that you need to press i again. Do note that this won't. Blender Inset Not Working.
From www.youtube.com
Blender Bevel not Working Properly YouTube Blender Inset Not Working Think of it as like creating an edge loop, but relative to the selected. However, when i press i for inset blender changes to inset mode and i get the dotted line from the centre of the selected face out to the cursor, along with the confirm: You can use the inset faces tool, which you can activate by pressing. Blender Inset Not Working.
From blenderartists.org
Inset issue Modeling Blender Artists Community Blender Inset Not Working Im trying to inset faces but its only working on the y axis. Do note that this won't work if the object was scaled in object mode. Think of it as like creating an edge loop, but relative to the selected. However, when i press i for inset blender changes to inset mode and i get the dotted line from. Blender Inset Not Working.
From community.gamedev.tv
(Solved) Insetting in Blender Thickness not working Ask GameDev.tv Blender Inset Not Working I did try using shift+z but thats also not working. Do note that this won't work if the object was scaled in object mode. Im trying to inset faces but its only working on the y axis. What you show in the animation is changing the. Have you tried pressing the toolbar button? Think of it as like creating an. Blender Inset Not Working.
From www.surfacedstudio.com
Modelling in Blender For Absolute Beginners Surfaced Studio Blender Inset Not Working Im trying to inset faces but its only working on the y axis. A quick look at two methods of fixing errors that can occur with inset faces.one with standard. However, when i press i for inset blender changes to inset mode and i get the dotted line from the centre of the selected face out to the cursor, along. Blender Inset Not Working.
From www.reddit.com
inset Face problem Please Help blender Blender Inset Not Working Think of it as like creating an edge loop, but relative to the selected. A quick look at two methods of fixing errors that can occur with inset faces.one with standard. You can use the inset faces tool, which you can activate by pressing i. I did try using shift+z but thats also not working. What you show in the. Blender Inset Not Working.
From www.youtube.com
How to use Inset In Blender! YouTube Blender Inset Not Working What you show in the animation is changing the. Turn on the face orientation overlay and make sure the normals of of all those faces are pointing the correct way. However, when i press i for inset blender changes to inset mode and i get the dotted line from the centre of the selected face out to the cursor, along. Blender Inset Not Working.
From www.youtube.com
Blender how to inset against boundary YouTube Blender Inset Not Working Have you tried pressing the toolbar button? Turn on the face orientation overlay and make sure the normals of of all those faces are pointing the correct way. With some faces selected in edit mode press i to create insets, the status bar changes and displays that you need to press i again. What you show in the animation is. Blender Inset Not Working.
From www.youtube.com
Blender Inset Tool YouTube Blender Inset Not Working You can use the inset faces tool, which you can activate by pressing i. Think of it as like creating an edge loop, but relative to the selected. To inset multiple faces you need to press 'i' to inset and then immediately press 'i' again to inset individual faces. With some faces selected in edit mode press i to create. Blender Inset Not Working.
From www.youtube.com
Blender Basics Part 10 Inset Tool YouTube Blender Inset Not Working However, when i press i for inset blender changes to inset mode and i get the dotted line from the centre of the selected face out to the cursor, along with the confirm: To inset multiple faces you need to press 'i' to inset and then immediately press 'i' again to inset individual faces. I did try using shift+z but. Blender Inset Not Working.
From blender.stackexchange.com
modeling My inset faces aren't working,. it only shows the dotted Blender Inset Not Working With some faces selected in edit mode press i to create insets, the status bar changes and displays that you need to press i again. Turn on the face orientation overlay and make sure the normals of of all those faces are pointing the correct way. What you show in the animation is changing the. To inset multiple faces you. Blender Inset Not Working.
From www.youtube.com
Inset Tool Across Mirror Modifier Center Blender YouTube Blender Inset Not Working To inset multiple faces you need to press 'i' to inset and then immediately press 'i' again to inset individual faces. With some faces selected in edit mode press i to create insets, the status bar changes and displays that you need to press i again. You can use the inset faces tool, which you can activate by pressing i.. Blender Inset Not Working.
From blenderartists.org
Inset Faces Problem Basics & Interface Blender Artists Community Blender Inset Not Working What you show in the animation is changing the. Do note that this won't work if the object was scaled in object mode. Im trying to inset faces but its only working on the y axis. This tool takes the currently selected faces and creates an inset of them, with adjustable thickness and depth. However, when i press i for. Blender Inset Not Working.
From blenderartists.org
Inset in Blender not coming out even solution Tutorials, Tips and Blender Inset Not Working To inset multiple faces you need to press 'i' to inset and then immediately press 'i' again to inset individual faces. This tool takes the currently selected faces and creates an inset of them, with adjustable thickness and depth. Think of it as like creating an edge loop, but relative to the selected. What you show in the animation is. Blender Inset Not Working.
From blenderartists.org
'Sketchup Importer' to Blender 2 79 Not Working Released Scripts and Blender Inset Not Working You can use the inset faces tool, which you can activate by pressing i. I did try using shift+z but thats also not working. This tool takes the currently selected faces and creates an inset of them, with adjustable thickness and depth. Turn on the face orientation overlay and make sure the normals of of all those faces are pointing. Blender Inset Not Working.
From www.youtube.com
How To Learn Blender Part 3 Inset and Extrude Faces Blender Blender Inset Not Working A quick look at two methods of fixing errors that can occur with inset faces.one with standard. Think of it as like creating an edge loop, but relative to the selected. Have you tried pressing the toolbar button? To inset multiple faces you need to press 'i' to inset and then immediately press 'i' again to inset individual faces. You. Blender Inset Not Working.
From www.youtube.com
Why blender inset boundary not working? Explained YouTube Blender Inset Not Working I did try using shift+z but thats also not working. A quick look at two methods of fixing errors that can occur with inset faces.one with standard. However, when i press i for inset blender changes to inset mode and i get the dotted line from the centre of the selected face out to the cursor, along with the confirm:. Blender Inset Not Working.
From blenderartists.org
Change inset boundary? Modeling Blender Artists Community Blender Inset Not Working With some faces selected in edit mode press i to create insets, the status bar changes and displays that you need to press i again. Think of it as like creating an edge loop, but relative to the selected. This tool takes the currently selected faces and creates an inset of them, with adjustable thickness and depth. Turn on the. Blender Inset Not Working.
From blender.stackexchange.com
geometry nodes Blender inset without ngongs Blender Stack Exchange Blender Inset Not Working Think of it as like creating an edge loop, but relative to the selected. You can use the inset faces tool, which you can activate by pressing i. However, when i press i for inset blender changes to inset mode and i get the dotted line from the centre of the selected face out to the cursor, along with the. Blender Inset Not Working.
From blenderartists.org
Inset faces not working Modeling Blender Artists Community Blender Inset Not Working Think of it as like creating an edge loop, but relative to the selected. With some faces selected in edit mode press i to create insets, the status bar changes and displays that you need to press i again. Have you tried pressing the toolbar button? However, when i press i for inset blender changes to inset mode and i. Blender Inset Not Working.
From cgcookie.com
What should I do if Blender does not repeat my last used inset/bevel Blender Inset Not Working A quick look at two methods of fixing errors that can occur with inset faces.one with standard. However, when i press i for inset blender changes to inset mode and i get the dotted line from the centre of the selected face out to the cursor, along with the confirm: What you show in the animation is changing the. To. Blender Inset Not Working.
From www.youtube.com
Inset Faces in Blender 2.78 using the Inset Faces Tool Blender Blender Inset Not Working Think of it as like creating an edge loop, but relative to the selected. A quick look at two methods of fixing errors that can occur with inset faces.one with standard. What you show in the animation is changing the. You can use the inset faces tool, which you can activate by pressing i. Do note that this won't work. Blender Inset Not Working.
From www.youtube.com
Blender inset problem solved YouTube Blender Inset Not Working What you show in the animation is changing the. To inset multiple faces you need to press 'i' to inset and then immediately press 'i' again to inset individual faces. However, when i press i for inset blender changes to inset mode and i get the dotted line from the centre of the selected face out to the cursor, along. Blender Inset Not Working.
From blenderartists.org
Problem with Inset face not being applied to an object as one but Blender Inset Not Working Turn on the face orientation overlay and make sure the normals of of all those faces are pointing the correct way. You can use the inset faces tool, which you can activate by pressing i. Have you tried pressing the toolbar button? Think of it as like creating an edge loop, but relative to the selected. Do note that this. Blender Inset Not Working.
From www.youtube.com
10 Herramienta Inset Blender YouTube Blender Inset Not Working I did try using shift+z but thats also not working. What you show in the animation is changing the. This tool takes the currently selected faces and creates an inset of them, with adjustable thickness and depth. However, when i press i for inset blender changes to inset mode and i get the dotted line from the centre of the. Blender Inset Not Working.
From www.reddit.com
Inset faces not working as expected. r/blender Blender Inset Not Working To inset multiple faces you need to press 'i' to inset and then immediately press 'i' again to inset individual faces. What you show in the animation is changing the. This tool takes the currently selected faces and creates an inset of them, with adjustable thickness and depth. Do note that this won't work if the object was scaled in. Blender Inset Not Working.
From artisticrender.com
Blender tool Inset, how it works and when to use it Blender Inset Not Working Im trying to inset faces but its only working on the y axis. Do note that this won't work if the object was scaled in object mode. What you show in the animation is changing the. To inset multiple faces you need to press 'i' to inset and then immediately press 'i' again to inset individual faces. With some faces. Blender Inset Not Working.
From www.blendersecrets.org
3 Blender Modeling Tips Inset, Outset and more — Blender Secrets Blender Inset Not Working Have you tried pressing the toolbar button? Turn on the face orientation overlay and make sure the normals of of all those faces are pointing the correct way. Do note that this won't work if the object was scaled in object mode. With some faces selected in edit mode press i to create insets, the status bar changes and displays. Blender Inset Not Working.
From www.reddit.com
Is the only way to fix this problem is to inset the face? r/blender Blender Inset Not Working Im trying to inset faces but its only working on the y axis. Think of it as like creating an edge loop, but relative to the selected. This tool takes the currently selected faces and creates an inset of them, with adjustable thickness and depth. Have you tried pressing the toolbar button? However, when i press i for inset blender. Blender Inset Not Working.
From blenderartists.org
Problem with Inset face not being applied to an object as one but Blender Inset Not Working With some faces selected in edit mode press i to create insets, the status bar changes and displays that you need to press i again. Think of it as like creating an edge loop, but relative to the selected. Turn on the face orientation overlay and make sure the normals of of all those faces are pointing the correct way.. Blender Inset Not Working.
From blender.stackexchange.com
modeling Blender Inset not working as expected Blender Stack Exchange Blender Inset Not Working Turn on the face orientation overlay and make sure the normals of of all those faces are pointing the correct way. Have you tried pressing the toolbar button? What you show in the animation is changing the. Do note that this won't work if the object was scaled in object mode. I did try using shift+z but thats also not. Blender Inset Not Working.
From blender.stackexchange.com
edit mode Blender inset faces not working with small angle Blender Blender Inset Not Working A quick look at two methods of fixing errors that can occur with inset faces.one with standard. Do note that this won't work if the object was scaled in object mode. Im trying to inset faces but its only working on the y axis. Think of it as like creating an edge loop, but relative to the selected. I did. Blender Inset Not Working.
From www.reddit.com
Inset button is not working whilst following tutorial? r/blenderhelp Blender Inset Not Working A quick look at two methods of fixing errors that can occur with inset faces.one with standard. What you show in the animation is changing the. I did try using shift+z but thats also not working. Turn on the face orientation overlay and make sure the normals of of all those faces are pointing the correct way. However, when i. Blender Inset Not Working.
From www.youtube.com
The INSET FACES Tool Blender Modeling Tool Tutorial YouTube Blender Inset Not Working Turn on the face orientation overlay and make sure the normals of of all those faces are pointing the correct way. This tool takes the currently selected faces and creates an inset of them, with adjustable thickness and depth. You can use the inset faces tool, which you can activate by pressing i. Think of it as like creating an. Blender Inset Not Working.