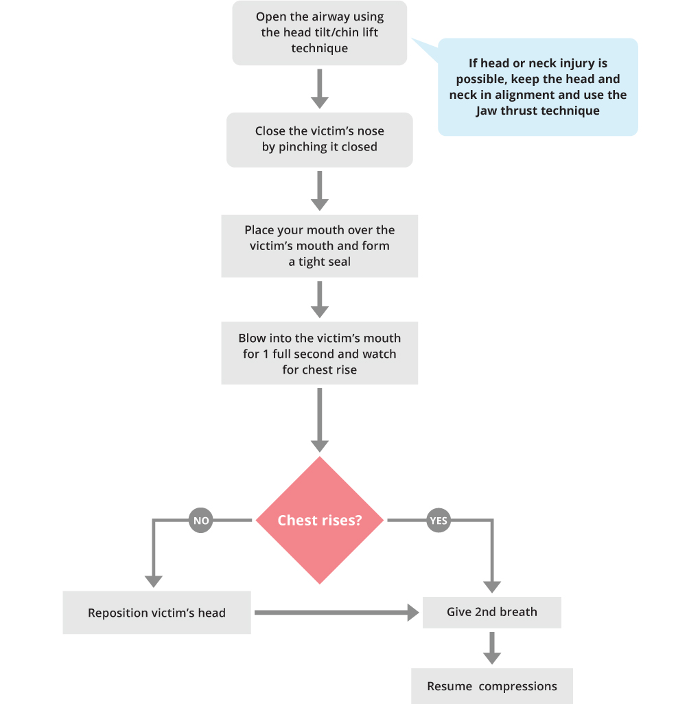
Bls Rescue Breathing . Bls is the foundation for saving lives after cardiac arrest. Adult basic life support algorithm for healthcare providers. If an adult victim with spontaneous circulation (ie, strong and easily palpable pulses) requires support of ventilation, the healthcare provider should give rescue. Open the airway using head tilt chin lift manoeuvre or jaw thrust. Caution with agonal breaths or see saw breathing where there is a partial obstruction. Fundamental aspects of adult bls include. Acls indicates advanced cardiovascular life support; Monitor until emergency responders arrive. Blow steadily into the mouth whilst watching for the chest to rise, taking about 1 second as in normal breathing. • assess pulse rate for no more than 10 seconds. This is an effective rescue.
from www.slideshare.net
Fundamental aspects of adult bls include. Adult basic life support algorithm for healthcare providers. Caution with agonal breaths or see saw breathing where there is a partial obstruction. Monitor until emergency responders arrive. If an adult victim with spontaneous circulation (ie, strong and easily palpable pulses) requires support of ventilation, the healthcare provider should give rescue. Acls indicates advanced cardiovascular life support; This is an effective rescue. Bls is the foundation for saving lives after cardiac arrest. • assess pulse rate for no more than 10 seconds. Open the airway using head tilt chin lift manoeuvre or jaw thrust.
C P R B L S
Bls Rescue Breathing Bls is the foundation for saving lives after cardiac arrest. Fundamental aspects of adult bls include. This is an effective rescue. If an adult victim with spontaneous circulation (ie, strong and easily palpable pulses) requires support of ventilation, the healthcare provider should give rescue. Blow steadily into the mouth whilst watching for the chest to rise, taking about 1 second as in normal breathing. Adult basic life support algorithm for healthcare providers. Open the airway using head tilt chin lift manoeuvre or jaw thrust. • assess pulse rate for no more than 10 seconds. Acls indicates advanced cardiovascular life support; Caution with agonal breaths or see saw breathing where there is a partial obstruction. Bls is the foundation for saving lives after cardiac arrest. Monitor until emergency responders arrive.
From www.scribd.com
BLS Cardiopulmonary Resuscitation Medical Specialties Bls Rescue Breathing Blow steadily into the mouth whilst watching for the chest to rise, taking about 1 second as in normal breathing. Open the airway using head tilt chin lift manoeuvre or jaw thrust. If an adult victim with spontaneous circulation (ie, strong and easily palpable pulses) requires support of ventilation, the healthcare provider should give rescue. Adult basic life support algorithm. Bls Rescue Breathing.
From www.slideserve.com
PPT Basic Life Support and Automated External Defibrillation Bls Rescue Breathing Bls is the foundation for saving lives after cardiac arrest. Blow steadily into the mouth whilst watching for the chest to rise, taking about 1 second as in normal breathing. Open the airway using head tilt chin lift manoeuvre or jaw thrust. Adult basic life support algorithm for healthcare providers. If an adult victim with spontaneous circulation (ie, strong and. Bls Rescue Breathing.
From www.mycprcertificationonline.com
Basic Life Support (BLS) Study Guide CPR Select Bls Rescue Breathing Adult basic life support algorithm for healthcare providers. Monitor until emergency responders arrive. Acls indicates advanced cardiovascular life support; Bls is the foundation for saving lives after cardiac arrest. Blow steadily into the mouth whilst watching for the chest to rise, taking about 1 second as in normal breathing. Open the airway using head tilt chin lift manoeuvre or jaw. Bls Rescue Breathing.
From fourminutes.training
Basic Life Support (BLS) CPR AED First Aid Training Four Minutes Bls Rescue Breathing • assess pulse rate for no more than 10 seconds. Bls is the foundation for saving lives after cardiac arrest. Caution with agonal breaths or see saw breathing where there is a partial obstruction. Acls indicates advanced cardiovascular life support; Blow steadily into the mouth whilst watching for the chest to rise, taking about 1 second as in normal breathing.. Bls Rescue Breathing.
From nhcps.com
(BLS) Mouth To Mouth Rescue Breathing For Adults, Children & Infants Bls Rescue Breathing If an adult victim with spontaneous circulation (ie, strong and easily palpable pulses) requires support of ventilation, the healthcare provider should give rescue. • assess pulse rate for no more than 10 seconds. Monitor until emergency responders arrive. Acls indicates advanced cardiovascular life support; Open the airway using head tilt chin lift manoeuvre or jaw thrust. This is an effective. Bls Rescue Breathing.
From surefirecpr.com
BLS CPR Updates! SureFire CPR Bls Rescue Breathing Fundamental aspects of adult bls include. Monitor until emergency responders arrive. Blow steadily into the mouth whilst watching for the chest to rise, taking about 1 second as in normal breathing. If an adult victim with spontaneous circulation (ie, strong and easily palpable pulses) requires support of ventilation, the healthcare provider should give rescue. Adult basic life support algorithm for. Bls Rescue Breathing.
From www.firstaidforfree.com
What are the 7 Steps of CPR? Discover the Steps for Rescuing Lives Bls Rescue Breathing Fundamental aspects of adult bls include. Caution with agonal breaths or see saw breathing where there is a partial obstruction. Open the airway using head tilt chin lift manoeuvre or jaw thrust. If an adult victim with spontaneous circulation (ie, strong and easily palpable pulses) requires support of ventilation, the healthcare provider should give rescue. This is an effective rescue.. Bls Rescue Breathing.
From is.muni.cz
Algorithm of basic life support in adult Basic life support and AED Bls Rescue Breathing Blow steadily into the mouth whilst watching for the chest to rise, taking about 1 second as in normal breathing. Fundamental aspects of adult bls include. Bls is the foundation for saving lives after cardiac arrest. Open the airway using head tilt chin lift manoeuvre or jaw thrust. Monitor until emergency responders arrive. • assess pulse rate for no more. Bls Rescue Breathing.
From www.slideserve.com
PPT BASIC LIFE SUPPORT BLS) PowerPoint Presentation, free download Bls Rescue Breathing Blow steadily into the mouth whilst watching for the chest to rise, taking about 1 second as in normal breathing. Adult basic life support algorithm for healthcare providers. Caution with agonal breaths or see saw breathing where there is a partial obstruction. If an adult victim with spontaneous circulation (ie, strong and easily palpable pulses) requires support of ventilation, the. Bls Rescue Breathing.
From hsi.com
Are Rescue Breaths Necessary During CPR? HSI Bls Rescue Breathing Monitor until emergency responders arrive. Adult basic life support algorithm for healthcare providers. Fundamental aspects of adult bls include. If an adult victim with spontaneous circulation (ie, strong and easily palpable pulses) requires support of ventilation, the healthcare provider should give rescue. Blow steadily into the mouth whilst watching for the chest to rise, taking about 1 second as in. Bls Rescue Breathing.
From www.slideshare.net
C P R B L S Bls Rescue Breathing Monitor until emergency responders arrive. Bls is the foundation for saving lives after cardiac arrest. If an adult victim with spontaneous circulation (ie, strong and easily palpable pulses) requires support of ventilation, the healthcare provider should give rescue. Caution with agonal breaths or see saw breathing where there is a partial obstruction. Adult basic life support algorithm for healthcare providers.. Bls Rescue Breathing.
From drvarsha.com
CPR basics for first aid and revival Bls Rescue Breathing Adult basic life support algorithm for healthcare providers. Acls indicates advanced cardiovascular life support; If an adult victim with spontaneous circulation (ie, strong and easily palpable pulses) requires support of ventilation, the healthcare provider should give rescue. Blow steadily into the mouth whilst watching for the chest to rise, taking about 1 second as in normal breathing. Caution with agonal. Bls Rescue Breathing.
From www.ahajournals.org
Part 4 Adult Basic Life Support Circulation Bls Rescue Breathing This is an effective rescue. Fundamental aspects of adult bls include. Blow steadily into the mouth whilst watching for the chest to rise, taking about 1 second as in normal breathing. If an adult victim with spontaneous circulation (ie, strong and easily palpable pulses) requires support of ventilation, the healthcare provider should give rescue. • assess pulse rate for no. Bls Rescue Breathing.
From www.slideserve.com
PPT Basic Life Support (BLS) ABCs Airway, Breathing, Circulation Bls Rescue Breathing Caution with agonal breaths or see saw breathing where there is a partial obstruction. Fundamental aspects of adult bls include. Open the airway using head tilt chin lift manoeuvre or jaw thrust. If an adult victim with spontaneous circulation (ie, strong and easily palpable pulses) requires support of ventilation, the healthcare provider should give rescue. This is an effective rescue.. Bls Rescue Breathing.
From www.aclsmedicaltraining.com
Infant BLS Algorithm Training and Guidelines Bls Rescue Breathing Blow steadily into the mouth whilst watching for the chest to rise, taking about 1 second as in normal breathing. Caution with agonal breaths or see saw breathing where there is a partial obstruction. Open the airway using head tilt chin lift manoeuvre or jaw thrust. This is an effective rescue. Monitor until emergency responders arrive. • assess pulse rate. Bls Rescue Breathing.
From nhcps.com
Rescue Breathing BLS Online Handbook Bls Rescue Breathing • assess pulse rate for no more than 10 seconds. Adult basic life support algorithm for healthcare providers. Bls is the foundation for saving lives after cardiac arrest. Open the airway using head tilt chin lift manoeuvre or jaw thrust. Acls indicates advanced cardiovascular life support; Caution with agonal breaths or see saw breathing where there is a partial obstruction.. Bls Rescue Breathing.
From www.aclsmedicaltraining.com
BLS Algorithm Basic Life Support Guidelines Bls Rescue Breathing If an adult victim with spontaneous circulation (ie, strong and easily palpable pulses) requires support of ventilation, the healthcare provider should give rescue. Adult basic life support algorithm for healthcare providers. Blow steadily into the mouth whilst watching for the chest to rise, taking about 1 second as in normal breathing. Bls is the foundation for saving lives after cardiac. Bls Rescue Breathing.
From advancedmedicalcertification.com
Rescue Breathing BLS Online Course Handbook Bls Rescue Breathing This is an effective rescue. Adult basic life support algorithm for healthcare providers. • assess pulse rate for no more than 10 seconds. Open the airway using head tilt chin lift manoeuvre or jaw thrust. Caution with agonal breaths or see saw breathing where there is a partial obstruction. Monitor until emergency responders arrive. Acls indicates advanced cardiovascular life support;. Bls Rescue Breathing.
From www.mycprcertificationonline.com
Basic Life Support (BLS) Study Guide CPR Select Bls Rescue Breathing Blow steadily into the mouth whilst watching for the chest to rise, taking about 1 second as in normal breathing. Open the airway using head tilt chin lift manoeuvre or jaw thrust. • assess pulse rate for no more than 10 seconds. Caution with agonal breaths or see saw breathing where there is a partial obstruction. Bls is the foundation. Bls Rescue Breathing.
From cprcare.com
Latest Update CPR Techniques and the Role of Breaths Bls Rescue Breathing Blow steadily into the mouth whilst watching for the chest to rise, taking about 1 second as in normal breathing. Open the airway using head tilt chin lift manoeuvre or jaw thrust. If an adult victim with spontaneous circulation (ie, strong and easily palpable pulses) requires support of ventilation, the healthcare provider should give rescue. This is an effective rescue.. Bls Rescue Breathing.
From slidetodoc.com
1 Basic Life Support BLS Automated External Defibrillation Bls Rescue Breathing This is an effective rescue. • assess pulse rate for no more than 10 seconds. Blow steadily into the mouth whilst watching for the chest to rise, taking about 1 second as in normal breathing. Bls is the foundation for saving lives after cardiac arrest. If an adult victim with spontaneous circulation (ie, strong and easily palpable pulses) requires support. Bls Rescue Breathing.
From www.aclsmedicaltraining.com
BLS Rescue Breathing Adult or Child Algorithm ACLS Medical Training Bls Rescue Breathing Blow steadily into the mouth whilst watching for the chest to rise, taking about 1 second as in normal breathing. Open the airway using head tilt chin lift manoeuvre or jaw thrust. Monitor until emergency responders arrive. • assess pulse rate for no more than 10 seconds. Adult basic life support algorithm for healthcare providers. Fundamental aspects of adult bls. Bls Rescue Breathing.
From arescuer.com
Basic life support (BLS) (CPR) Cardio Pulmonary Resuscitation FBAO Bls Rescue Breathing Monitor until emergency responders arrive. Fundamental aspects of adult bls include. • assess pulse rate for no more than 10 seconds. This is an effective rescue. Blow steadily into the mouth whilst watching for the chest to rise, taking about 1 second as in normal breathing. If an adult victim with spontaneous circulation (ie, strong and easily palpable pulses) requires. Bls Rescue Breathing.
From ecgwaves.com
Basic Life Support (BLS) in cardiac arrest Cardiovascular Education Bls Rescue Breathing Open the airway using head tilt chin lift manoeuvre or jaw thrust. Bls is the foundation for saving lives after cardiac arrest. Blow steadily into the mouth whilst watching for the chest to rise, taking about 1 second as in normal breathing. Acls indicates advanced cardiovascular life support; Adult basic life support algorithm for healthcare providers. This is an effective. Bls Rescue Breathing.
From advancedmedicalcertification.com
Mouth to Mouth Rescue Breathing BLS Online Handbook Bls Rescue Breathing • assess pulse rate for no more than 10 seconds. Bls is the foundation for saving lives after cardiac arrest. Adult basic life support algorithm for healthcare providers. Fundamental aspects of adult bls include. If an adult victim with spontaneous circulation (ie, strong and easily palpable pulses) requires support of ventilation, the healthcare provider should give rescue. Blow steadily into. Bls Rescue Breathing.
From www.slideserve.com
PPT ADULT BASIC LIFE SUPPORT ( BLS ) PowerPoint Presentation, free Bls Rescue Breathing If an adult victim with spontaneous circulation (ie, strong and easily palpable pulses) requires support of ventilation, the healthcare provider should give rescue. Bls is the foundation for saving lives after cardiac arrest. Open the airway using head tilt chin lift manoeuvre or jaw thrust. Blow steadily into the mouth whilst watching for the chest to rise, taking about 1. Bls Rescue Breathing.
From www.slideserve.com
PPT Basic Life Support 1 Rescue Breaths PowerPoint Presentation Bls Rescue Breathing Fundamental aspects of adult bls include. If an adult victim with spontaneous circulation (ie, strong and easily palpable pulses) requires support of ventilation, the healthcare provider should give rescue. Monitor until emergency responders arrive. Adult basic life support algorithm for healthcare providers. Acls indicates advanced cardiovascular life support; Bls is the foundation for saving lives after cardiac arrest. Caution with. Bls Rescue Breathing.
From slideplayer.com
Chapter 11 BLS Resuscitation. ppt download Bls Rescue Breathing Acls indicates advanced cardiovascular life support; Fundamental aspects of adult bls include. Open the airway using head tilt chin lift manoeuvre or jaw thrust. Blow steadily into the mouth whilst watching for the chest to rise, taking about 1 second as in normal breathing. Caution with agonal breaths or see saw breathing where there is a partial obstruction. If an. Bls Rescue Breathing.
From www.resuscitationjournal.com
European Resuscitation Council Guidelines 2021 Basic Life Support Bls Rescue Breathing Adult basic life support algorithm for healthcare providers. Bls is the foundation for saving lives after cardiac arrest. Acls indicates advanced cardiovascular life support; Open the airway using head tilt chin lift manoeuvre or jaw thrust. Caution with agonal breaths or see saw breathing where there is a partial obstruction. This is an effective rescue. • assess pulse rate for. Bls Rescue Breathing.
From www.slideserve.com
PPT Basic Life Support and Automated External Defibrillation Bls Rescue Breathing If an adult victim with spontaneous circulation (ie, strong and easily palpable pulses) requires support of ventilation, the healthcare provider should give rescue. Adult basic life support algorithm for healthcare providers. Monitor until emergency responders arrive. Blow steadily into the mouth whilst watching for the chest to rise, taking about 1 second as in normal breathing. Bls is the foundation. Bls Rescue Breathing.
From www.aclsmedicaltraining.com
BLS Rescue Breathing Adult or Child Algorithm ACLS Medical Training Bls Rescue Breathing If an adult victim with spontaneous circulation (ie, strong and easily palpable pulses) requires support of ventilation, the healthcare provider should give rescue. • assess pulse rate for no more than 10 seconds. This is an effective rescue. Adult basic life support algorithm for healthcare providers. Monitor until emergency responders arrive. Caution with agonal breaths or see saw breathing where. Bls Rescue Breathing.
From www.slideserve.com
PPT BASIC LIFE SUPPORT BLS) PowerPoint Presentation, free download Bls Rescue Breathing Acls indicates advanced cardiovascular life support; • assess pulse rate for no more than 10 seconds. Bls is the foundation for saving lives after cardiac arrest. Caution with agonal breaths or see saw breathing where there is a partial obstruction. This is an effective rescue. Monitor until emergency responders arrive. Adult basic life support algorithm for healthcare providers. If an. Bls Rescue Breathing.
From www.youtube.com
Ventilation Timer 1 every 6 Seconds 2020 Adult Rescue Breathing Bls Rescue Breathing Monitor until emergency responders arrive. Adult basic life support algorithm for healthcare providers. Acls indicates advanced cardiovascular life support; Caution with agonal breaths or see saw breathing where there is a partial obstruction. Bls is the foundation for saving lives after cardiac arrest. Open the airway using head tilt chin lift manoeuvre or jaw thrust. Fundamental aspects of adult bls. Bls Rescue Breathing.
From www.pinterest.co.uk
The Ultimate BLS Cheatsheet Basic life support, Medical school Bls Rescue Breathing Monitor until emergency responders arrive. Open the airway using head tilt chin lift manoeuvre or jaw thrust. Caution with agonal breaths or see saw breathing where there is a partial obstruction. Adult basic life support algorithm for healthcare providers. Fundamental aspects of adult bls include. This is an effective rescue. If an adult victim with spontaneous circulation (ie, strong and. Bls Rescue Breathing.
From www.ahajournals.org
Part 11 Pediatric Basic Life Support and Cardiopulmonary Resuscitation Bls Rescue Breathing • assess pulse rate for no more than 10 seconds. Blow steadily into the mouth whilst watching for the chest to rise, taking about 1 second as in normal breathing. Adult basic life support algorithm for healthcare providers. This is an effective rescue. Acls indicates advanced cardiovascular life support; Open the airway using head tilt chin lift manoeuvre or jaw. Bls Rescue Breathing.