Cost Rollup Oracle Fusion . Cost rollup process performance (doc id 2763929.1) last updated on may 06, 2022. roll up standard cost when item already has manually entered standard cost. Item a is manufactured item with a. create a cost scenario for supply chain cost rollup. oracle fusion cloud scm. create a cost scenario for configured items. You can define the cost scope for cost organization and cost book. every new star item created for a cto item requires a new cost scenario for cost rollup. You can define cost scenario to perform standard cost. Describes user tasks to perform receipt accounting, cost accounting, cost and.
from www.youtube.com
oracle fusion cloud scm. You can define the cost scope for cost organization and cost book. roll up standard cost when item already has manually entered standard cost. Item a is manufactured item with a. create a cost scenario for configured items. create a cost scenario for supply chain cost rollup. You can define cost scenario to perform standard cost. Cost rollup process performance (doc id 2763929.1) last updated on may 06, 2022. Describes user tasks to perform receipt accounting, cost accounting, cost and. every new star item created for a cto item requires a new cost scenario for cost rollup.
Oracle SCM Cloud Supply Chain Cost Rollup with Operation Yield or
Cost Rollup Oracle Fusion Item a is manufactured item with a. You can define cost scenario to perform standard cost. Cost rollup process performance (doc id 2763929.1) last updated on may 06, 2022. oracle fusion cloud scm. Item a is manufactured item with a. Describes user tasks to perform receipt accounting, cost accounting, cost and. every new star item created for a cto item requires a new cost scenario for cost rollup. roll up standard cost when item already has manually entered standard cost. create a cost scenario for configured items. You can define the cost scope for cost organization and cost book. create a cost scenario for supply chain cost rollup.
From www.scribd.com
Oracle Fusion HRMS For UAE Payroll SetupR13.22.07 PDF Cost Of Cost Rollup Oracle Fusion You can define cost scenario to perform standard cost. every new star item created for a cto item requires a new cost scenario for cost rollup. You can define the cost scope for cost organization and cost book. Describes user tasks to perform receipt accounting, cost accounting, cost and. roll up standard cost when item already has manually. Cost Rollup Oracle Fusion.
From www.scribd.com
STD Rollup Tutorial PDF Cost Oracle Database Cost Rollup Oracle Fusion Item a is manufactured item with a. create a cost scenario for supply chain cost rollup. Cost rollup process performance (doc id 2763929.1) last updated on may 06, 2022. every new star item created for a cto item requires a new cost scenario for cost rollup. create a cost scenario for configured items. You can define the. Cost Rollup Oracle Fusion.
From www.youtube.com
Oracle Fusion SCM Manufacturing Create Standard Work Oracle Cost Rollup Oracle Fusion roll up standard cost when item already has manually entered standard cost. You can define the cost scope for cost organization and cost book. Describes user tasks to perform receipt accounting, cost accounting, cost and. create a cost scenario for configured items. create a cost scenario for supply chain cost rollup. every new star item created. Cost Rollup Oracle Fusion.
From www.maximotimes.com
How to Rollup Cost with the Automation Script Maximo Times Cost Rollup Oracle Fusion oracle fusion cloud scm. You can define the cost scope for cost organization and cost book. You can define cost scenario to perform standard cost. Item a is manufactured item with a. Describes user tasks to perform receipt accounting, cost accounting, cost and. create a cost scenario for configured items. Cost rollup process performance (doc id 2763929.1) last. Cost Rollup Oracle Fusion.
From docs.oracle.com
Oracle Fusion Applications Financials Implementation Guide Cost Rollup Oracle Fusion You can define cost scenario to perform standard cost. Item a is manufactured item with a. create a cost scenario for supply chain cost rollup. Cost rollup process performance (doc id 2763929.1) last updated on may 06, 2022. every new star item created for a cto item requires a new cost scenario for cost rollup. Describes user tasks. Cost Rollup Oracle Fusion.
From blogs.oracle.com
Explore New Features in Oracle Fusion Analytics Warehouse Release 21.R1 Cost Rollup Oracle Fusion Item a is manufactured item with a. You can define cost scenario to perform standard cost. every new star item created for a cto item requires a new cost scenario for cost rollup. You can define the cost scope for cost organization and cost book. Cost rollup process performance (doc id 2763929.1) last updated on may 06, 2022. Describes. Cost Rollup Oracle Fusion.
From docs.oracle.com
Oracle Cost Management User's Guide Cost Rollup Oracle Fusion You can define the cost scope for cost organization and cost book. You can define cost scenario to perform standard cost. Item a is manufactured item with a. roll up standard cost when item already has manually entered standard cost. create a cost scenario for supply chain cost rollup. every new star item created for a cto. Cost Rollup Oracle Fusion.
From docs.oracle.com
Oracle Fusion Applications Project Management Implementation Guide Cost Rollup Oracle Fusion Cost rollup process performance (doc id 2763929.1) last updated on may 06, 2022. Describes user tasks to perform receipt accounting, cost accounting, cost and. create a cost scenario for supply chain cost rollup. create a cost scenario for configured items. You can define the cost scope for cost organization and cost book. every new star item created. Cost Rollup Oracle Fusion.
From docs.oracle.com
Oracle Fusion Applications Cost Accounting and Receipt Accounting Cost Rollup Oracle Fusion You can define the cost scope for cost organization and cost book. oracle fusion cloud scm. Describes user tasks to perform receipt accounting, cost accounting, cost and. Item a is manufactured item with a. every new star item created for a cto item requires a new cost scenario for cost rollup. roll up standard cost when item. Cost Rollup Oracle Fusion.
From docs.oracle.com
Oracle Fusion Applications Project Management Implementation Guide Cost Rollup Oracle Fusion You can define cost scenario to perform standard cost. create a cost scenario for configured items. You can define the cost scope for cost organization and cost book. Item a is manufactured item with a. roll up standard cost when item already has manually entered standard cost. oracle fusion cloud scm. Describes user tasks to perform receipt. Cost Rollup Oracle Fusion.
From docs.oracle.com
Oracle Enterprise Asset Management User's Guide Cost Rollup Oracle Fusion create a cost scenario for configured items. every new star item created for a cto item requires a new cost scenario for cost rollup. oracle fusion cloud scm. Describes user tasks to perform receipt accounting, cost accounting, cost and. Item a is manufactured item with a. roll up standard cost when item already has manually entered. Cost Rollup Oracle Fusion.
From www.oracle.com
Oracle Fusion Cloud Inventory Management 22D What's New Cost Rollup Oracle Fusion every new star item created for a cto item requires a new cost scenario for cost rollup. You can define the cost scope for cost organization and cost book. You can define cost scenario to perform standard cost. Describes user tasks to perform receipt accounting, cost accounting, cost and. create a cost scenario for configured items. create. Cost Rollup Oracle Fusion.
From docs.oracle.com
Oracle Fusion Applications Project Management Implementation Guide Cost Rollup Oracle Fusion oracle fusion cloud scm. roll up standard cost when item already has manually entered standard cost. create a cost scenario for supply chain cost rollup. Item a is manufactured item with a. Cost rollup process performance (doc id 2763929.1) last updated on may 06, 2022. You can define the cost scope for cost organization and cost book.. Cost Rollup Oracle Fusion.
From docs.oracle.com
Oracle Fusion Applications Project Management Implementation Guide Cost Rollup Oracle Fusion Cost rollup process performance (doc id 2763929.1) last updated on may 06, 2022. You can define the cost scope for cost organization and cost book. You can define cost scenario to perform standard cost. oracle fusion cloud scm. Describes user tasks to perform receipt accounting, cost accounting, cost and. every new star item created for a cto item. Cost Rollup Oracle Fusion.
From blogs.oracle.com
Explore New Features in Oracle Fusion Analytics Warehouse Release 21.R1 Cost Rollup Oracle Fusion roll up standard cost when item already has manually entered standard cost. create a cost scenario for configured items. oracle fusion cloud scm. create a cost scenario for supply chain cost rollup. You can define cost scenario to perform standard cost. Cost rollup process performance (doc id 2763929.1) last updated on may 06, 2022. every. Cost Rollup Oracle Fusion.
From www.youtube.com
How to Create Custom Role in Oracle Fusion HCM Roles in Oracle Fusion Cost Rollup Oracle Fusion create a cost scenario for configured items. Item a is manufactured item with a. create a cost scenario for supply chain cost rollup. roll up standard cost when item already has manually entered standard cost. Cost rollup process performance (doc id 2763929.1) last updated on may 06, 2022. every new star item created for a cto. Cost Rollup Oracle Fusion.
From www.oracle.com
Oracle Fusion Cloud Inventory Management 22D What's New Cost Rollup Oracle Fusion roll up standard cost when item already has manually entered standard cost. Describes user tasks to perform receipt accounting, cost accounting, cost and. create a cost scenario for configured items. every new star item created for a cto item requires a new cost scenario for cost rollup. Item a is manufactured item with a. You can define. Cost Rollup Oracle Fusion.
From www.youtube.com
Oracle SCM Cloud Supply Chain Cost Rollup with Operation Yield or Cost Rollup Oracle Fusion roll up standard cost when item already has manually entered standard cost. every new star item created for a cto item requires a new cost scenario for cost rollup. You can define cost scenario to perform standard cost. create a cost scenario for supply chain cost rollup. You can define the cost scope for cost organization and. Cost Rollup Oracle Fusion.
From www.youtube.com
Oracle Applications Fusion Cloud Cost Accounting YouTube Cost Rollup Oracle Fusion oracle fusion cloud scm. You can define the cost scope for cost organization and cost book. Describes user tasks to perform receipt accounting, cost accounting, cost and. Cost rollup process performance (doc id 2763929.1) last updated on may 06, 2022. Item a is manufactured item with a. You can define cost scenario to perform standard cost. create a. Cost Rollup Oracle Fusion.
From www.karyatech.com
Embedded BI Capabilities of Oracle Fusion Applications Blog KARYA Cost Rollup Oracle Fusion You can define the cost scope for cost organization and cost book. create a cost scenario for supply chain cost rollup. Describes user tasks to perform receipt accounting, cost accounting, cost and. Cost rollup process performance (doc id 2763929.1) last updated on may 06, 2022. Item a is manufactured item with a. You can define cost scenario to perform. Cost Rollup Oracle Fusion.
From docs.oracle.com
Oracle Fusion Applications Cost Accounting and Receipt Accounting Cost Rollup Oracle Fusion create a cost scenario for configured items. Describes user tasks to perform receipt accounting, cost accounting, cost and. oracle fusion cloud scm. You can define the cost scope for cost organization and cost book. roll up standard cost when item already has manually entered standard cost. create a cost scenario for supply chain cost rollup. Cost. Cost Rollup Oracle Fusion.
From community.oracle.com
Client Script for page Planned Standard Cost Rollup — Oracle NetSuite Cost Rollup Oracle Fusion create a cost scenario for supply chain cost rollup. oracle fusion cloud scm. You can define cost scenario to perform standard cost. Item a is manufactured item with a. roll up standard cost when item already has manually entered standard cost. create a cost scenario for configured items. Describes user tasks to perform receipt accounting, cost. Cost Rollup Oracle Fusion.
From oracleug.thinkific.com
Oracle Applications Cloud/Fusion Cost Accounting Training Cost Rollup Oracle Fusion Item a is manufactured item with a. Cost rollup process performance (doc id 2763929.1) last updated on may 06, 2022. oracle fusion cloud scm. every new star item created for a cto item requires a new cost scenario for cost rollup. roll up standard cost when item already has manually entered standard cost. Describes user tasks to. Cost Rollup Oracle Fusion.
From docs.oracle.com
Oracle Cost Management User's Guide Cost Rollup Oracle Fusion every new star item created for a cto item requires a new cost scenario for cost rollup. Cost rollup process performance (doc id 2763929.1) last updated on may 06, 2022. oracle fusion cloud scm. You can define the cost scope for cost organization and cost book. Item a is manufactured item with a. Describes user tasks to perform. Cost Rollup Oracle Fusion.
From docs.oracle.com
Oracle Fusion Applications Project Financial Management Implementation Cost Rollup Oracle Fusion Item a is manufactured item with a. create a cost scenario for configured items. every new star item created for a cto item requires a new cost scenario for cost rollup. roll up standard cost when item already has manually entered standard cost. create a cost scenario for supply chain cost rollup. You can define the. Cost Rollup Oracle Fusion.
From www.youtube.com
7 [Oracle] 집계함수 GROUP BY ROLLUP, CUBE, GROUPING SETS YouTube Cost Rollup Oracle Fusion create a cost scenario for supply chain cost rollup. Item a is manufactured item with a. Cost rollup process performance (doc id 2763929.1) last updated on may 06, 2022. You can define the cost scope for cost organization and cost book. create a cost scenario for configured items. Describes user tasks to perform receipt accounting, cost accounting, cost. Cost Rollup Oracle Fusion.
From blog.csdn.net
Oracle Fusion Overview_ebs与fusionCSDN博客 Cost Rollup Oracle Fusion create a cost scenario for configured items. create a cost scenario for supply chain cost rollup. Describes user tasks to perform receipt accounting, cost accounting, cost and. Cost rollup process performance (doc id 2763929.1) last updated on may 06, 2022. oracle fusion cloud scm. roll up standard cost when item already has manually entered standard cost.. Cost Rollup Oracle Fusion.
From www.triniti.com
Supply Chain and Operation Yield Cost Rollup for Oracle SCM Cloud Cost Rollup Oracle Fusion roll up standard cost when item already has manually entered standard cost. You can define the cost scope for cost organization and cost book. every new star item created for a cto item requires a new cost scenario for cost rollup. Item a is manufactured item with a. create a cost scenario for configured items. Cost rollup. Cost Rollup Oracle Fusion.
From blogs.oracle.com
Oracle Fusion Analytics Implementation Series Overview Cost Rollup Oracle Fusion create a cost scenario for supply chain cost rollup. oracle fusion cloud scm. You can define the cost scope for cost organization and cost book. create a cost scenario for configured items. roll up standard cost when item already has manually entered standard cost. Describes user tasks to perform receipt accounting, cost accounting, cost and. You. Cost Rollup Oracle Fusion.
From www.oracle.com
Oracle Fusion Cloud Inventory Management 22D What's New Cost Rollup Oracle Fusion Describes user tasks to perform receipt accounting, cost accounting, cost and. Cost rollup process performance (doc id 2763929.1) last updated on may 06, 2022. roll up standard cost when item already has manually entered standard cost. oracle fusion cloud scm. every new star item created for a cto item requires a new cost scenario for cost rollup.. Cost Rollup Oracle Fusion.
From docs.oracle.com
Oracle Fusion Applications Cost Accounting and Receipt Accounting Cost Rollup Oracle Fusion oracle fusion cloud scm. You can define cost scenario to perform standard cost. every new star item created for a cto item requires a new cost scenario for cost rollup. create a cost scenario for supply chain cost rollup. You can define the cost scope for cost organization and cost book. Cost rollup process performance (doc id. Cost Rollup Oracle Fusion.
From docs.oracle.com
Oracle Fusion Applications Project Management Implementation Guide Cost Rollup Oracle Fusion create a cost scenario for configured items. You can define cost scenario to perform standard cost. Item a is manufactured item with a. oracle fusion cloud scm. every new star item created for a cto item requires a new cost scenario for cost rollup. Cost rollup process performance (doc id 2763929.1) last updated on may 06, 2022.. Cost Rollup Oracle Fusion.
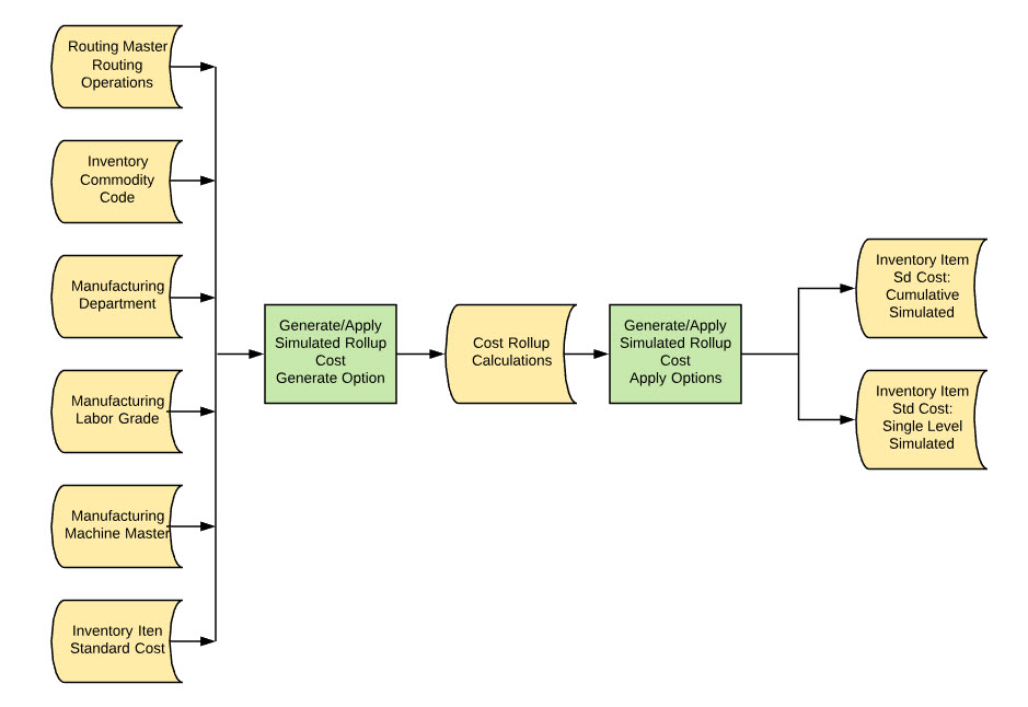
From rootstock.my.site.com
Cost Rollup Calculations Cost Rollup Oracle Fusion You can define the cost scope for cost organization and cost book. create a cost scenario for supply chain cost rollup. roll up standard cost when item already has manually entered standard cost. oracle fusion cloud scm. Item a is manufactured item with a. every new star item created for a cto item requires a new. Cost Rollup Oracle Fusion.
From www.youtube.com
Oracle Fusion AP Landed Cost Oracle Fusion Accounts Payable Oracle Cost Rollup Oracle Fusion create a cost scenario for supply chain cost rollup. You can define the cost scope for cost organization and cost book. Item a is manufactured item with a. every new star item created for a cto item requires a new cost scenario for cost rollup. roll up standard cost when item already has manually entered standard cost.. Cost Rollup Oracle Fusion.
From www.triniti.com
Supply Chain and Operation Yield Cost Rollup for Oracle SCM Cloud Cost Rollup Oracle Fusion You can define cost scenario to perform standard cost. Cost rollup process performance (doc id 2763929.1) last updated on may 06, 2022. every new star item created for a cto item requires a new cost scenario for cost rollup. create a cost scenario for supply chain cost rollup. oracle fusion cloud scm. create a cost scenario. Cost Rollup Oracle Fusion.