What Is A Government Draft . This is why and how america should have compulsory military service. What is the military draft? while the u.s. A draft is necessary for. register for selective service (the draft) the selective service program sets up a fair way to register eligible men for military. What does that mean and what. Has no draft currently, it does require military registration via the selective service system. draft bills are issued for consultation before being formally introduced to parliament. social media posts claiming the united states has reinstated the draft are false, possible misinterpretations of a.
from www.scribd.com
while the u.s. social media posts claiming the united states has reinstated the draft are false, possible misinterpretations of a. Has no draft currently, it does require military registration via the selective service system. This is why and how america should have compulsory military service. register for selective service (the draft) the selective service program sets up a fair way to register eligible men for military. What is the military draft? A draft is necessary for. What does that mean and what. draft bills are issued for consultation before being formally introduced to parliament.
Senate Bill Template (1).pdf First Amendment To The United States
What Is A Government Draft while the u.s. What does that mean and what. Has no draft currently, it does require military registration via the selective service system. A draft is necessary for. What is the military draft? social media posts claiming the united states has reinstated the draft are false, possible misinterpretations of a. register for selective service (the draft) the selective service program sets up a fair way to register eligible men for military. This is why and how america should have compulsory military service. while the u.s. draft bills are issued for consultation before being formally introduced to parliament.
From www.politico.com
FDR signs Draft Act, Sept. 16, 1940 POLITICO What Is A Government Draft while the u.s. A draft is necessary for. This is why and how america should have compulsory military service. draft bills are issued for consultation before being formally introduced to parliament. Has no draft currently, it does require military registration via the selective service system. social media posts claiming the united states has reinstated the draft are. What Is A Government Draft.
From speakup.isaac.qld.gov.au
Draft Local Government Infrastructure Plan consultation Speak Up Isaac What Is A Government Draft This is why and how america should have compulsory military service. while the u.s. A draft is necessary for. draft bills are issued for consultation before being formally introduced to parliament. What is the military draft? What does that mean and what. Has no draft currently, it does require military registration via the selective service system. register. What Is A Government Draft.
From communia-association.org
German government draft on Article 17 Two steps forward, one step back What Is A Government Draft A draft is necessary for. while the u.s. Has no draft currently, it does require military registration via the selective service system. What is the military draft? What does that mean and what. draft bills are issued for consultation before being formally introduced to parliament. This is why and how america should have compulsory military service. register. What Is A Government Draft.
From digitalpublications.parliament.scot
Proposal for a Committee Bill Scottish Parliament (Assistance for What Is A Government Draft What is the military draft? Has no draft currently, it does require military registration via the selective service system. A draft is necessary for. social media posts claiming the united states has reinstated the draft are false, possible misinterpretations of a. draft bills are issued for consultation before being formally introduced to parliament. while the u.s. . What Is A Government Draft.
From studylib.net
DRAFT Government of Andhra Pradesh Department of What Is A Government Draft What does that mean and what. This is why and how america should have compulsory military service. What is the military draft? social media posts claiming the united states has reinstated the draft are false, possible misinterpretations of a. draft bills are issued for consultation before being formally introduced to parliament. register for selective service (the draft). What Is A Government Draft.
From www.centralgovernmentnews.com
Central Government Draft Rules under Section 67 of the Code on Wages What Is A Government Draft register for selective service (the draft) the selective service program sets up a fair way to register eligible men for military. What does that mean and what. What is the military draft? Has no draft currently, it does require military registration via the selective service system. while the u.s. social media posts claiming the united states has. What Is A Government Draft.
From missoulian.com
Draft agreement What Is A Government Draft What is the military draft? This is why and how america should have compulsory military service. draft bills are issued for consultation before being formally introduced to parliament. social media posts claiming the united states has reinstated the draft are false, possible misinterpretations of a. What does that mean and what. A draft is necessary for. register. What Is A Government Draft.
From www.nisgaanation.ca
S.D. 92 Draft Policy No. 502P Capital Planning Nisga'a Lisims What Is A Government Draft This is why and how america should have compulsory military service. Has no draft currently, it does require military registration via the selective service system. What is the military draft? while the u.s. register for selective service (the draft) the selective service program sets up a fair way to register eligible men for military. A draft is necessary. What Is A Government Draft.
From www.pdffiller.com
letter government official draft Doc Template pdfFiller What Is A Government Draft This is why and how america should have compulsory military service. social media posts claiming the united states has reinstated the draft are false, possible misinterpretations of a. while the u.s. A draft is necessary for. register for selective service (the draft) the selective service program sets up a fair way to register eligible men for military.. What Is A Government Draft.
From www.scribd.com
Senate Bill Template (1).pdf First Amendment To The United States What Is A Government Draft What does that mean and what. social media posts claiming the united states has reinstated the draft are false, possible misinterpretations of a. register for selective service (the draft) the selective service program sets up a fair way to register eligible men for military. Has no draft currently, it does require military registration via the selective service system.. What Is A Government Draft.
From communia-association.org
German government draft on Article 17 Two steps forward, one step back What Is A Government Draft What does that mean and what. social media posts claiming the united states has reinstated the draft are false, possible misinterpretations of a. register for selective service (the draft) the selective service program sets up a fair way to register eligible men for military. A draft is necessary for. What is the military draft? Has no draft currently,. What Is A Government Draft.
From www.alamy.com
Government draft legislation hires stock photography and images Alamy What Is A Government Draft social media posts claiming the united states has reinstated the draft are false, possible misinterpretations of a. Has no draft currently, it does require military registration via the selective service system. What does that mean and what. This is why and how america should have compulsory military service. What is the military draft? draft bills are issued for. What Is A Government Draft.
From studylib.net
*DRAFT* MEMORANDUM What Is A Government Draft A draft is necessary for. What is the military draft? draft bills are issued for consultation before being formally introduced to parliament. What does that mean and what. register for selective service (the draft) the selective service program sets up a fair way to register eligible men for military. This is why and how america should have compulsory. What Is A Government Draft.
From www.slideserve.com
PPT Draft Decree on Etransaction in the Government management of What Is A Government Draft social media posts claiming the united states has reinstated the draft are false, possible misinterpretations of a. draft bills are issued for consultation before being formally introduced to parliament. What is the military draft? Has no draft currently, it does require military registration via the selective service system. register for selective service (the draft) the selective service. What Is A Government Draft.
From research.senedd.wales
Welsh Government’s Draft Budget 202021 what’s changed? What Is A Government Draft What is the military draft? A draft is necessary for. register for selective service (the draft) the selective service program sets up a fair way to register eligible men for military. Has no draft currently, it does require military registration via the selective service system. What does that mean and what. This is why and how america should have. What Is A Government Draft.
From hautetopic-carol.blogspot.com
How To Write A Policy Brief Template / 14+ Policy Brief Templates and What Is A Government Draft register for selective service (the draft) the selective service program sets up a fair way to register eligible men for military. social media posts claiming the united states has reinstated the draft are false, possible misinterpretations of a. This is why and how america should have compulsory military service. What is the military draft? A draft is necessary. What Is A Government Draft.
From www.alamy.com
Government Draft Legislation Stock Photos & Government Draft What Is A Government Draft This is why and how america should have compulsory military service. What does that mean and what. A draft is necessary for. What is the military draft? while the u.s. draft bills are issued for consultation before being formally introduced to parliament. social media posts claiming the united states has reinstated the draft are false, possible misinterpretations. What Is A Government Draft.
From www.aplustopper.com
Government Letter Formats List of 35 Government Letter Formats A What Is A Government Draft This is why and how america should have compulsory military service. register for selective service (the draft) the selective service program sets up a fair way to register eligible men for military. social media posts claiming the united states has reinstated the draft are false, possible misinterpretations of a. draft bills are issued for consultation before being. What Is A Government Draft.
From www.sonofthesouth.net
Resumption of the Draft What Is A Government Draft draft bills are issued for consultation before being formally introduced to parliament. What is the military draft? Has no draft currently, it does require military registration via the selective service system. This is why and how america should have compulsory military service. A draft is necessary for. What does that mean and what. social media posts claiming the. What Is A Government Draft.
From www.slideshare.net
Kerala Government Draft Old Age Homes guidelines 2015 What Is A Government Draft Has no draft currently, it does require military registration via the selective service system. This is why and how america should have compulsory military service. while the u.s. draft bills are issued for consultation before being formally introduced to parliament. What is the military draft? What does that mean and what. register for selective service (the draft). What Is A Government Draft.
From www.constitutionfacts.com
Drafting the Declaration of Independence What Is A Government Draft What does that mean and what. A draft is necessary for. draft bills are issued for consultation before being formally introduced to parliament. while the u.s. This is why and how america should have compulsory military service. register for selective service (the draft) the selective service program sets up a fair way to register eligible men for. What Is A Government Draft.
From www.sampleletterword.com
39+ Government Letter Formats (To Govt Officials) Writing Letters What Is A Government Draft while the u.s. What does that mean and what. What is the military draft? register for selective service (the draft) the selective service program sets up a fair way to register eligible men for military. social media posts claiming the united states has reinstated the draft are false, possible misinterpretations of a. draft bills are issued. What Is A Government Draft.
From www.scribd.com
Legal Drafting Common Law Government What Is A Government Draft register for selective service (the draft) the selective service program sets up a fair way to register eligible men for military. A draft is necessary for. This is why and how america should have compulsory military service. What is the military draft? Has no draft currently, it does require military registration via the selective service system. What does that. What Is A Government Draft.
From sageco.co.uk
The government has published draft Finance Bill clauses Sage What Is A Government Draft while the u.s. A draft is necessary for. What does that mean and what. What is the military draft? draft bills are issued for consultation before being formally introduced to parliament. Has no draft currently, it does require military registration via the selective service system. social media posts claiming the united states has reinstated the draft are. What Is A Government Draft.
From www.fijileaks.com
FTUC to Government Stick to the Draft MOU that was agreed with ILO What Is A Government Draft This is why and how america should have compulsory military service. A draft is necessary for. draft bills are issued for consultation before being formally introduced to parliament. Has no draft currently, it does require military registration via the selective service system. What is the military draft? social media posts claiming the united states has reinstated the draft. What Is A Government Draft.
From www.allperfectstories.com
What Makes a Good Government? 4 Factors That Define Good Governance What Is A Government Draft draft bills are issued for consultation before being formally introduced to parliament. register for selective service (the draft) the selective service program sets up a fair way to register eligible men for military. A draft is necessary for. What is the military draft? This is why and how america should have compulsory military service. social media posts. What Is A Government Draft.
From www.scribd.com
Student Government Draft PDF Bill (Law) Veto What Is A Government Draft register for selective service (the draft) the selective service program sets up a fair way to register eligible men for military. What does that mean and what. draft bills are issued for consultation before being formally introduced to parliament. A draft is necessary for. Has no draft currently, it does require military registration via the selective service system.. What Is A Government Draft.
From www.scribd.com
Draft Rules For PDF What Is A Government Draft register for selective service (the draft) the selective service program sets up a fair way to register eligible men for military. social media posts claiming the united states has reinstated the draft are false, possible misinterpretations of a. Has no draft currently, it does require military registration via the selective service system. draft bills are issued for. What Is A Government Draft.
From www.wordexcelsample.com
4+ Government Letter Formats Word Excel Templates What Is A Government Draft while the u.s. What does that mean and what. social media posts claiming the united states has reinstated the draft are false, possible misinterpretations of a. draft bills are issued for consultation before being formally introduced to parliament. This is why and how america should have compulsory military service. register for selective service (the draft) the. What Is A Government Draft.
From www.csoonline.com
Will the U.S. government draft cybersecurity professionals? CSO Online What Is A Government Draft A draft is necessary for. draft bills are issued for consultation before being formally introduced to parliament. register for selective service (the draft) the selective service program sets up a fair way to register eligible men for military. This is why and how america should have compulsory military service. social media posts claiming the united states has. What Is A Government Draft.
From www.scribd.com
Committee Report Item 752 (DRAFT) Local Ordinance Local Government What Is A Government Draft What does that mean and what. Has no draft currently, it does require military registration via the selective service system. What is the military draft? draft bills are issued for consultation before being formally introduced to parliament. This is why and how america should have compulsory military service. social media posts claiming the united states has reinstated the. What Is A Government Draft.
From solvid.co.uk
What is Draft? Blogging Glossary Solvid What Is A Government Draft A draft is necessary for. What does that mean and what. draft bills are issued for consultation before being formally introduced to parliament. What is the military draft? This is why and how america should have compulsory military service. social media posts claiming the united states has reinstated the draft are false, possible misinterpretations of a. Has no. What Is A Government Draft.
From www.youtube.com
Programme for Government draft Framework have your say YouTube What Is A Government Draft This is why and how america should have compulsory military service. What is the military draft? register for selective service (the draft) the selective service program sets up a fair way to register eligible men for military. A draft is necessary for. What does that mean and what. Has no draft currently, it does require military registration via the. What Is A Government Draft.
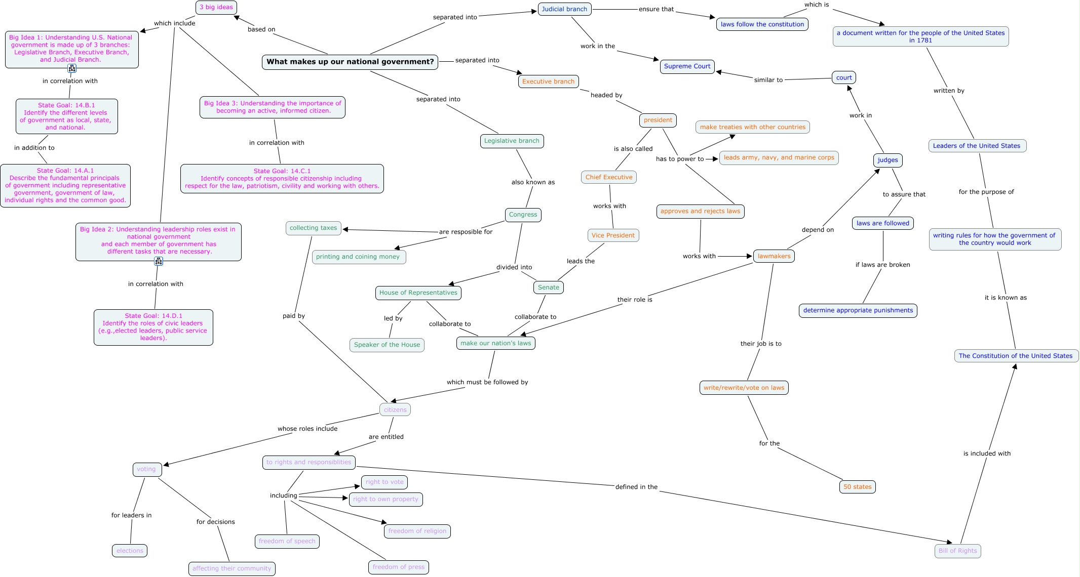
From cmapspublic3.ihmc.us
US Government 3rd draft What makes up our national government? What Is A Government Draft Has no draft currently, it does require military registration via the selective service system. A draft is necessary for. social media posts claiming the united states has reinstated the draft are false, possible misinterpretations of a. This is why and how america should have compulsory military service. What is the military draft? while the u.s. draft bills. What Is A Government Draft.
From studylib.net
draft Government of Manitoba What Is A Government Draft Has no draft currently, it does require military registration via the selective service system. draft bills are issued for consultation before being formally introduced to parliament. What is the military draft? A draft is necessary for. This is why and how america should have compulsory military service. register for selective service (the draft) the selective service program sets. What Is A Government Draft.