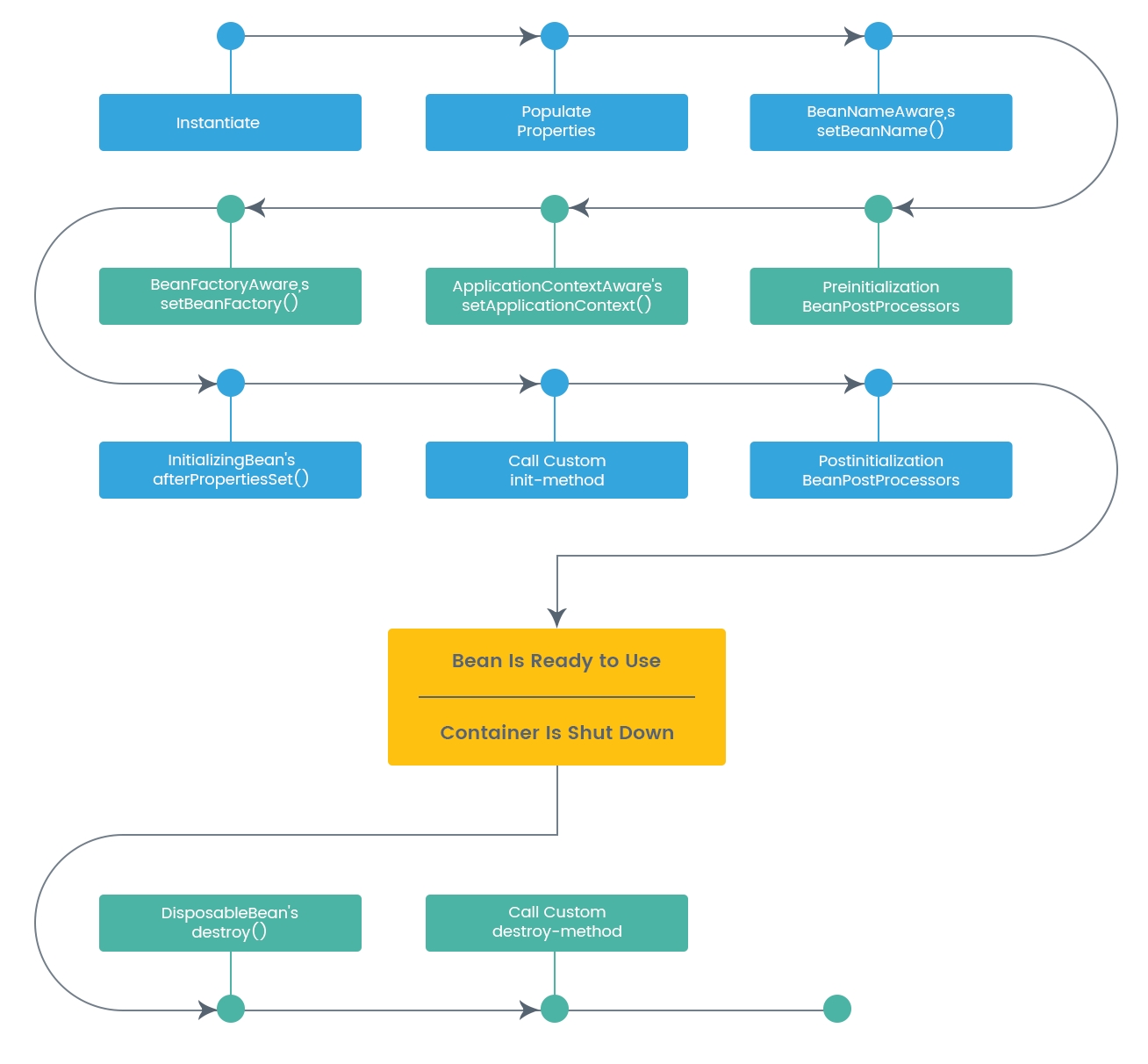
Spring Boot Destroy Bean . More specifically, we’ll look at different ways to shut down a spring boot application. For bean destruction, the order is the same: If it implements the disposablebean interface, its. The focus of this tutorial is the destruction phase of the lifecycle. @bean(destroymethod = destroy) public bean3 initializebean3() {. Spring executes the destroy() methods of disposablebean implementations. We can, for example, do it by implementing the initializingbean and disposablebean interfaces. The spring container handles the creation, initialization, and destruction of all the beans with the help of the applicationcontext. The above applies when the. In this quick tutorial, we’ll look at a second possibility, the @postconstruct and @predestroy annotations. Then, we create the configuration class that initializes the bean and marks its destroy () method as our shutdown callback: We can define custom destruction hooks with the destroymethod attribute in the @bean annotation and spring runs them in the last phase. Spring allows us to attach custom actions to bean creation and destruction. @configuration public class shutdownhookconfiguration {. Spring triggers @predestroy annotated methods in this phase.
from www.youtube.com
Spring allows us to attach custom actions to bean creation and destruction. @configuration public class shutdownhookconfiguration {. @bean(destroymethod = destroy) public bean3 initializebean3() {. Before a bean is removed from the container, it undergoes a cleanup phase. Spring executes the destroy() methods of disposablebean implementations. The spring container handles the creation, initialization, and destruction of all the beans with the help of the applicationcontext. In this quick tutorial, we’ll look at a second possibility, the @postconstruct and @predestroy annotations. We can, for example, do it by implementing the initializingbean and disposablebean interfaces. For bean destruction, the order is the same: More specifically, we’ll look at different ways to shut down a spring boot application.
CONFIGURATION & BEAN en SPRING BOOT Tutorial Completo Fácil YouTube
Spring Boot Destroy Bean The above applies when the. @bean(destroymethod = destroy) public bean3 initializebean3() {. Spring allows us to attach custom actions to bean creation and destruction. The above applies when the. If it implements the disposablebean interface, its. For bean destruction, the order is the same: The spring container handles the creation, initialization, and destruction of all the beans with the help of the applicationcontext. Before a bean is removed from the container, it undergoes a cleanup phase. @configuration public class shutdownhookconfiguration {. Then, we create the configuration class that initializes the bean and marks its destroy () method as our shutdown callback: More specifically, we’ll look at different ways to shut down a spring boot application. Spring executes the destroy() methods of disposablebean implementations. In this quick tutorial, we’ll look at a second possibility, the @postconstruct and @predestroy annotations. Spring triggers @predestroy annotated methods in this phase. We can define custom destruction hooks with the destroymethod attribute in the @bean annotation and spring runs them in the last phase. We can, for example, do it by implementing the initializingbean and disposablebean interfaces.
From www.youtube.com
Understanding Spring Bean Life Cycle with initmethod and destroy Spring Boot Destroy Bean Spring triggers @predestroy annotated methods in this phase. We can, for example, do it by implementing the initializingbean and disposablebean interfaces. Spring allows us to attach custom actions to bean creation and destruction. The focus of this tutorial is the destruction phase of the lifecycle. Spring executes the destroy() methods of disposablebean implementations. We can define custom destruction hooks with. Spring Boot Destroy Bean.
From www.linkedin.com
Conditional Beans with Spring Boot Spring Boot Destroy Bean If it implements the disposablebean interface, its. We can define custom destruction hooks with the destroymethod attribute in the @bean annotation and spring runs them in the last phase. Spring triggers @predestroy annotated methods in this phase. We can, for example, do it by implementing the initializingbean and disposablebean interfaces. For bean destruction, the order is the same: Then, we. Spring Boot Destroy Bean.
From 9to5answer.com
[Solved] Spring bean destroymethod , singleton and 9to5Answer Spring Boot Destroy Bean @configuration public class shutdownhookconfiguration {. In this quick tutorial, we’ll look at a second possibility, the @postconstruct and @predestroy annotations. The focus of this tutorial is the destruction phase of the lifecycle. We can, for example, do it by implementing the initializingbean and disposablebean interfaces. Spring allows us to attach custom actions to bean creation and destruction. Before a bean. Spring Boot Destroy Bean.
From data-flair.training
Spring Bean Life Cycle Initialization and Destruction DataFlair Spring Boot Destroy Bean In this quick tutorial, we’ll look at a second possibility, the @postconstruct and @predestroy annotations. Spring triggers @predestroy annotated methods in this phase. Then, we create the configuration class that initializes the bean and marks its destroy () method as our shutdown callback: Before a bean is removed from the container, it undergoes a cleanup phase. @bean(destroymethod = destroy) public. Spring Boot Destroy Bean.
From www.daxiongmao.eu
FileSpring bean destroy.png Guillaume Spring Boot Destroy Bean We can define custom destruction hooks with the destroymethod attribute in the @bean annotation and spring runs them in the last phase. Spring executes the destroy() methods of disposablebean implementations. Before a bean is removed from the container, it undergoes a cleanup phase. @configuration public class shutdownhookconfiguration {. Then, we create the configuration class that initializes the bean and marks. Spring Boot Destroy Bean.
From www.youtube.com
Java Spring Boot Bean Configuration Explained Dependency Injection Spring Boot Destroy Bean Before a bean is removed from the container, it undergoes a cleanup phase. In this quick tutorial, we’ll look at a second possibility, the @postconstruct and @predestroy annotations. @bean(destroymethod = destroy) public bean3 initializebean3() {. @configuration public class shutdownhookconfiguration {. The spring container handles the creation, initialization, and destruction of all the beans with the help of the applicationcontext. Spring. Spring Boot Destroy Bean.
From www.logicbig.com
Spring Bean Scopes Spring Boot Destroy Bean @bean(destroymethod = destroy) public bean3 initializebean3() {. For bean destruction, the order is the same: Spring triggers @predestroy annotated methods in this phase. Then, we create the configuration class that initializes the bean and marks its destroy () method as our shutdown callback: If it implements the disposablebean interface, its. @configuration public class shutdownhookconfiguration {. Spring allows us to attach. Spring Boot Destroy Bean.
From blog.csdn.net
Spring boot bean的生命周期和作用域_springboot bean生命周期和作用域CSDN博客 Spring Boot Destroy Bean Before a bean is removed from the container, it undergoes a cleanup phase. @bean(destroymethod = destroy) public bean3 initializebean3() {. If it implements the disposablebean interface, its. For bean destruction, the order is the same: Spring allows us to attach custom actions to bean creation and destruction. The spring container handles the creation, initialization, and destruction of all the beans. Spring Boot Destroy Bean.
From jstobigdata.com
Spring bean Lifecycle Callbacks JSR 250 Jstobigdata Spring Boot Destroy Bean The above applies when the. @bean(destroymethod = destroy) public bean3 initializebean3() {. Before a bean is removed from the container, it undergoes a cleanup phase. We can define custom destruction hooks with the destroymethod attribute in the @bean annotation and spring runs them in the last phase. The spring container handles the creation, initialization, and destruction of all the beans. Spring Boot Destroy Bean.
From www.youtube.com
Spring Boot & Bean Validation YouTube Spring Boot Destroy Bean @configuration public class shutdownhookconfiguration {. @bean(destroymethod = destroy) public bean3 initializebean3() {. More specifically, we’ll look at different ways to shut down a spring boot application. Spring allows us to attach custom actions to bean creation and destruction. We can define custom destruction hooks with the destroymethod attribute in the @bean annotation and spring runs them in the last phase.. Spring Boot Destroy Bean.
From jaryur.github.io
基于Spring和Spring Boot框架的集成与扩展点 Overflower Spring Boot Destroy Bean The focus of this tutorial is the destruction phase of the lifecycle. @bean(destroymethod = destroy) public bean3 initializebean3() {. Then, we create the configuration class that initializes the bean and marks its destroy () method as our shutdown callback: For bean destruction, the order is the same: The above applies when the. We can, for example, do it by implementing. Spring Boot Destroy Bean.
From www.educba.com
spring boot bean Complete Guide on spring boot bean Spring Boot Destroy Bean Spring executes the destroy() methods of disposablebean implementations. The spring container handles the creation, initialization, and destruction of all the beans with the help of the applicationcontext. The focus of this tutorial is the destruction phase of the lifecycle. Spring triggers @predestroy annotated methods in this phase. @configuration public class shutdownhookconfiguration {. If it implements the disposablebean interface, its. Before. Spring Boot Destroy Bean.
From www.youtube.com
CONFIGURATION & BEAN en SPRING BOOT Tutorial Completo Fácil YouTube Spring Boot Destroy Bean @configuration public class shutdownhookconfiguration {. The spring container handles the creation, initialization, and destruction of all the beans with the help of the applicationcontext. We can, for example, do it by implementing the initializingbean and disposablebean interfaces. We can define custom destruction hooks with the destroymethod attribute in the @bean annotation and spring runs them in the last phase. Then,. Spring Boot Destroy Bean.
From www.youtube.com
Spring & Spring Boot Annotations Series 5 Bean Annotation Spring Boot Destroy Bean The spring container handles the creation, initialization, and destruction of all the beans with the help of the applicationcontext. Spring triggers @predestroy annotated methods in this phase. In this quick tutorial, we’ll look at a second possibility, the @postconstruct and @predestroy annotations. Then, we create the configuration class that initializes the bean and marks its destroy () method as our. Spring Boot Destroy Bean.
From www.youtube.com
Spring Boot How to display all beans available in ApplicationContext Spring Boot Destroy Bean @configuration public class shutdownhookconfiguration {. Spring allows us to attach custom actions to bean creation and destruction. The spring container handles the creation, initialization, and destruction of all the beans with the help of the applicationcontext. The above applies when the. Spring triggers @predestroy annotated methods in this phase. We can define custom destruction hooks with the destroymethod attribute in. Spring Boot Destroy Bean.
From blog.jetbrains.com
Spring Boot Endpoints and Kotlin The IntelliJ IDEA Blog Spring Boot Destroy Bean Then, we create the configuration class that initializes the bean and marks its destroy () method as our shutdown callback: More specifically, we’ll look at different ways to shut down a spring boot application. If it implements the disposablebean interface, its. The above applies when the. Spring triggers @predestroy annotated methods in this phase. @bean(destroymethod = destroy) public bean3 initializebean3(). Spring Boot Destroy Bean.
From www.youtube.com
Spring boot Bean annotation with example YouTube Spring Boot Destroy Bean In this quick tutorial, we’ll look at a second possibility, the @postconstruct and @predestroy annotations. @bean(destroymethod = destroy) public bean3 initializebean3() {. For bean destruction, the order is the same: More specifically, we’ll look at different ways to shut down a spring boot application. The spring container handles the creation, initialization, and destruction of all the beans with the help. Spring Boot Destroy Bean.
From www.youtube.com
Spring Framework tutorial Bean Life cycle explained init() and Spring Boot Destroy Bean The above applies when the. @configuration public class shutdownhookconfiguration {. The spring container handles the creation, initialization, and destruction of all the beans with the help of the applicationcontext. Spring triggers @predestroy annotated methods in this phase. The focus of this tutorial is the destruction phase of the lifecycle. @bean(destroymethod = destroy) public bean3 initializebean3() {. For bean destruction, the. Spring Boot Destroy Bean.
From medium.com
Java Spring Boot Dependency Injection and Conditional Beans by Burak Spring Boot Destroy Bean @configuration public class shutdownhookconfiguration {. @bean(destroymethod = destroy) public bean3 initializebean3() {. The above applies when the. Spring triggers @predestroy annotated methods in this phase. Before a bean is removed from the container, it undergoes a cleanup phase. If it implements the disposablebean interface, its. Spring allows us to attach custom actions to bean creation and destruction. More specifically, we’ll. Spring Boot Destroy Bean.
From blog.csdn.net
【Spring源码系列】Bean生命周期Bean销毁_spring之销毁bean流程CSDN博客 Spring Boot Destroy Bean Then, we create the configuration class that initializes the bean and marks its destroy () method as our shutdown callback: In this quick tutorial, we’ll look at a second possibility, the @postconstruct and @predestroy annotations. Spring allows us to attach custom actions to bean creation and destruction. Before a bean is removed from the container, it undergoes a cleanup phase.. Spring Boot Destroy Bean.
From www.youtube.com
Missing ReactiveApplicationContext Spring Boot Bean YouTube Spring Boot Destroy Bean The above applies when the. We can define custom destruction hooks with the destroymethod attribute in the @bean annotation and spring runs them in the last phase. In this quick tutorial, we’ll look at a second possibility, the @postconstruct and @predestroy annotations. The focus of this tutorial is the destruction phase of the lifecycle. Before a bean is removed from. Spring Boot Destroy Bean.
From www.woolha.com
Spring Boot Get Beans from ApplicationContext Spring Boot Destroy Bean Before a bean is removed from the container, it undergoes a cleanup phase. In this quick tutorial, we’ll look at a second possibility, the @postconstruct and @predestroy annotations. If it implements the disposablebean interface, its. @configuration public class shutdownhookconfiguration {. Spring triggers @predestroy annotated methods in this phase. @bean(destroymethod = destroy) public bean3 initializebean3() {. Then, we create the configuration. Spring Boot Destroy Bean.
From blog.csdn.net
Invocation of destroy method failed on bean with name 'scopedTarget Spring Boot Destroy Bean Then, we create the configuration class that initializes the bean and marks its destroy () method as our shutdown callback: More specifically, we’ll look at different ways to shut down a spring boot application. In this quick tutorial, we’ll look at a second possibility, the @postconstruct and @predestroy annotations. @configuration public class shutdownhookconfiguration {. If it implements the disposablebean interface,. Spring Boot Destroy Bean.
From www.yawintutor.com
Spring Boot How to get list of all loaded beans Yawin Tutor Spring Boot Destroy Bean In this quick tutorial, we’ll look at a second possibility, the @postconstruct and @predestroy annotations. If it implements the disposablebean interface, its. The focus of this tutorial is the destruction phase of the lifecycle. For bean destruction, the order is the same: We can, for example, do it by implementing the initializingbean and disposablebean interfaces. @configuration public class shutdownhookconfiguration {.. Spring Boot Destroy Bean.
From bootcamptoprod.com
Understanding the Spring Bean Life Cycle BootcampToProd Spring Boot Destroy Bean We can define custom destruction hooks with the destroymethod attribute in the @bean annotation and spring runs them in the last phase. The above applies when the. Before a bean is removed from the container, it undergoes a cleanup phase. Spring triggers @predestroy annotated methods in this phase. If it implements the disposablebean interface, its. We can, for example, do. Spring Boot Destroy Bean.
From www.youtube.com
Java Spring Boot Spring Context and Beans Access Spring Beans from Spring Boot Destroy Bean The above applies when the. In this quick tutorial, we’ll look at a second possibility, the @postconstruct and @predestroy annotations. The focus of this tutorial is the destruction phase of the lifecycle. @bean(destroymethod = destroy) public bean3 initializebean3() {. More specifically, we’ll look at different ways to shut down a spring boot application. @configuration public class shutdownhookconfiguration {. We can,. Spring Boot Destroy Bean.
From www.digitalocean.com
Spring Bean Scopes DigitalOcean Spring Boot Destroy Bean @configuration public class shutdownhookconfiguration {. We can, for example, do it by implementing the initializingbean and disposablebean interfaces. We can define custom destruction hooks with the destroymethod attribute in the @bean annotation and spring runs them in the last phase. In this quick tutorial, we’ll look at a second possibility, the @postconstruct and @predestroy annotations. More specifically, we’ll look at. Spring Boot Destroy Bean.
From www.pinterest.com
Spring bean init and destroy methods using annotations Spring Spring Boot Destroy Bean More specifically, we’ll look at different ways to shut down a spring boot application. If it implements the disposablebean interface, its. Then, we create the configuration class that initializes the bean and marks its destroy () method as our shutdown callback: @bean(destroymethod = destroy) public bean3 initializebean3() {. For bean destruction, the order is the same: We can, for example,. Spring Boot Destroy Bean.
From bootcamptoprod.com
Understanding the Spring Bean Life Cycle BootcampToProd Spring Boot Destroy Bean Spring allows us to attach custom actions to bean creation and destruction. The spring container handles the creation, initialization, and destruction of all the beans with the help of the applicationcontext. If it implements the disposablebean interface, its. Before a bean is removed from the container, it undergoes a cleanup phase. Spring executes the destroy() methods of disposablebean implementations. The. Spring Boot Destroy Bean.
From www.youtube.com
Spring Boot Bean Exploration Getting All Loaded Beans with Class Type Spring Boot Destroy Bean For bean destruction, the order is the same: In this quick tutorial, we’ll look at a second possibility, the @postconstruct and @predestroy annotations. @bean(destroymethod = destroy) public bean3 initializebean3() {. The above applies when the. If it implements the disposablebean interface, its. Spring allows us to attach custom actions to bean creation and destruction. Spring triggers @predestroy annotated methods in. Spring Boot Destroy Bean.
From javadeveloperzone.com
Spring boot enable Lazy Initialization of bean Java Developer Zone Spring Boot Destroy Bean We can define custom destruction hooks with the destroymethod attribute in the @bean annotation and spring runs them in the last phase. More specifically, we’ll look at different ways to shut down a spring boot application. Before a bean is removed from the container, it undergoes a cleanup phase. Spring triggers @predestroy annotated methods in this phase. Spring executes the. Spring Boot Destroy Bean.
From www.zztongyun.com
Caused by org.springframework.beans.factory Spring Boot Destroy Bean We can, for example, do it by implementing the initializingbean and disposablebean interfaces. Before a bean is removed from the container, it undergoes a cleanup phase. @bean(destroymethod = destroy) public bean3 initializebean3() {. In this quick tutorial, we’ll look at a second possibility, the @postconstruct and @predestroy annotations. We can define custom destruction hooks with the destroymethod attribute in the. Spring Boot Destroy Bean.
From hocspringboot.net
Bean Life Cycle + PostConstruct và PreDestroy Học Spring Boot Spring Boot Destroy Bean Before a bean is removed from the container, it undergoes a cleanup phase. We can, for example, do it by implementing the initializingbean and disposablebean interfaces. The focus of this tutorial is the destruction phase of the lifecycle. In this quick tutorial, we’ll look at a second possibility, the @postconstruct and @predestroy annotations. The above applies when the. More specifically,. Spring Boot Destroy Bean.
From examples.javacodegeeks.com
Spring Bean Life Cycle Example Java Code Geeks Spring Boot Destroy Bean Before a bean is removed from the container, it undergoes a cleanup phase. In this quick tutorial, we’ll look at a second possibility, the @postconstruct and @predestroy annotations. The above applies when the. Spring triggers @predestroy annotated methods in this phase. @configuration public class shutdownhookconfiguration {. More specifically, we’ll look at different ways to shut down a spring boot application.. Spring Boot Destroy Bean.
From better-coding.com
Java/Spring Boot How to autowire bean to a static field of a class or Spring Boot Destroy Bean The focus of this tutorial is the destruction phase of the lifecycle. Spring executes the destroy() methods of disposablebean implementations. Spring allows us to attach custom actions to bean creation and destruction. Then, we create the configuration class that initializes the bean and marks its destroy () method as our shutdown callback: The spring container handles the creation, initialization, and. Spring Boot Destroy Bean.