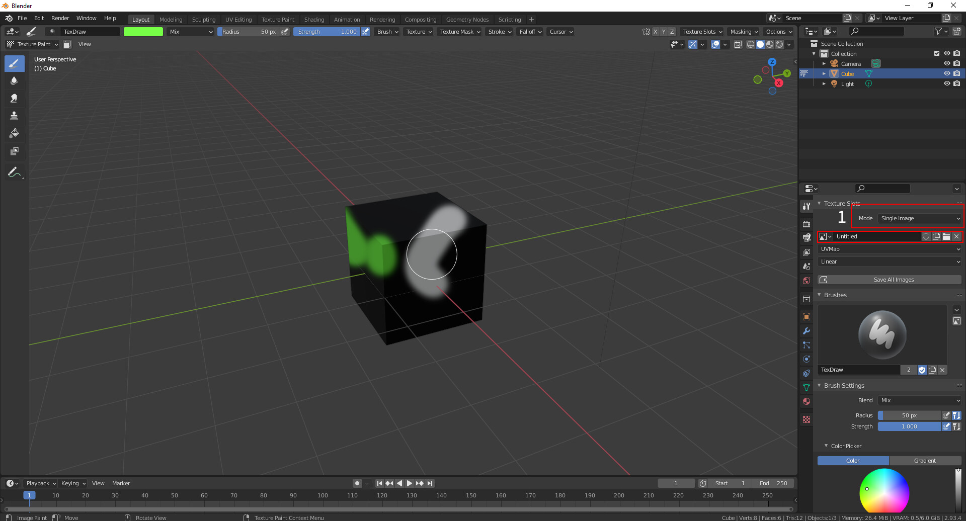
Texture Paint Not Working Blender 2 8 . Open texture paint on the top panel. Take your model into edit mode, select everything, press u, and choose smart unwrap. By following the troubleshooting steps outlined in. If no texture exists, it paints with a plain black square, which. To check this in 2.8, switch to edit mode and press the overlay icon to find the option to show face. Can't make texture paint to work. Blender 3.4 texture not painting solution: The 'normal' problem here is usually that your face normals are pointed inward. I've looked everywhere, and i cannot seem to find the solution. Click on the square image here (above. (it may not be the best unwrapped method, but it will at least allow you to paint.) i’ve compiled some. Texture painting in blender can be tricky, especially when you get the dreaded purple texture. Texture painting in blender can add depth and realism to your 3d models, but it's not immune to issues that may hinder its functionality. I follow all the basic steps and. Exact steps for others to reproduce the error.
from blenderartists.org
Texture painting in blender can add depth and realism to your 3d models, but it's not immune to issues that may hinder its functionality. Take your model into edit mode, select everything, press u, and choose smart unwrap. To check this in 2.8, switch to edit mode and press the overlay icon to find the option to show face. Click on the square image here (above. Blender 3.4 texture not painting solution: (it may not be the best unwrapped method, but it will at least allow you to paint.) i’ve compiled some. If no texture exists, it paints with a plain black square, which. The 'normal' problem here is usually that your face normals are pointed inward. By following the troubleshooting steps outlined in. I'm having troubles with texture painting.
Texture Paint Not Showing Materials and Textures Blender Artists
Texture Paint Not Working Blender 2 8 Take your model into edit mode, select everything, press u, and choose smart unwrap. If no texture exists, it paints with a plain black square, which. I've looked everywhere, and i cannot seem to find the solution. (it may not be the best unwrapped method, but it will at least allow you to paint.) i’ve compiled some. I'm having troubles with texture painting. Exact steps for others to reproduce the error. Take your model into edit mode, select everything, press u, and choose smart unwrap. The 'normal' problem here is usually that your face normals are pointed inward. Texture painting in blender can be tricky, especially when you get the dreaded purple texture. I follow all the basic steps and. To check this in 2.8, switch to edit mode and press the overlay icon to find the option to show face. Open texture paint on the top panel. Can't make texture paint to work. Blender 3.4 texture not painting solution: Texture painting in blender can add depth and realism to your 3d models, but it's not immune to issues that may hinder its functionality. Click on the square image here (above.
From all3dp.com
Blender 2.8 Texture Painting Simply Explained All3DP Texture Paint Not Working Blender 2 8 Blender 3.4 texture not painting solution: Can't make texture paint to work. Click on the square image here (above. Texture painting in blender can be tricky, especially when you get the dreaded purple texture. I follow all the basic steps and. By following the troubleshooting steps outlined in. If no texture exists, it paints with a plain black square, which.. Texture Paint Not Working Blender 2 8.
From blender.stackexchange.com
Texture Paint not working Blender Stack Exchange Texture Paint Not Working Blender 2 8 I've looked everywhere, and i cannot seem to find the solution. The 'normal' problem here is usually that your face normals are pointed inward. Take your model into edit mode, select everything, press u, and choose smart unwrap. By following the troubleshooting steps outlined in. Open texture paint on the top panel. Exact steps for others to reproduce the error.. Texture Paint Not Working Blender 2 8.
From blender.stackexchange.com
uv Texture Painting on image is not showing up in Blender 2.8 Texture Paint Not Working Blender 2 8 Exact steps for others to reproduce the error. By following the troubleshooting steps outlined in. (it may not be the best unwrapped method, but it will at least allow you to paint.) i’ve compiled some. Take your model into edit mode, select everything, press u, and choose smart unwrap. To check this in 2.8, switch to edit mode and press. Texture Paint Not Working Blender 2 8.
From polyfable.com
Blender Texture Painting Not Working A Comprehensive Guide to Texture Paint Not Working Blender 2 8 I've looked everywhere, and i cannot seem to find the solution. To check this in 2.8, switch to edit mode and press the overlay icon to find the option to show face. I follow all the basic steps and. Take your model into edit mode, select everything, press u, and choose smart unwrap. By following the troubleshooting steps outlined in.. Texture Paint Not Working Blender 2 8.
From blenderartists.org
Texture Painting not working Materials and Textures Blender Artists Texture Paint Not Working Blender 2 8 Texture painting in blender can be tricky, especially when you get the dreaded purple texture. To check this in 2.8, switch to edit mode and press the overlay icon to find the option to show face. The 'normal' problem here is usually that your face normals are pointed inward. If no texture exists, it paints with a plain black square,. Texture Paint Not Working Blender 2 8.
From blenderartists.org
Texture paint RGB not working Materials and Textures Blender Texture Paint Not Working Blender 2 8 Click on the square image here (above. Can't make texture paint to work. The 'normal' problem here is usually that your face normals are pointed inward. Take your model into edit mode, select everything, press u, and choose smart unwrap. Texture painting in blender can add depth and realism to your 3d models, but it's not immune to issues that. Texture Paint Not Working Blender 2 8.
From blenderartists.org
Texture Paint Not Showing Materials and Textures Blender Artists Texture Paint Not Working Blender 2 8 Texture painting in blender can be tricky, especially when you get the dreaded purple texture. Exact steps for others to reproduce the error. I follow all the basic steps and. If no texture exists, it paints with a plain black square, which. I'm having troubles with texture painting. Can't make texture paint to work. The 'normal' problem here is usually. Texture Paint Not Working Blender 2 8.
From www.youtube.com
blender 2.8 daily tips texture painting in blender 2.8 YouTube Texture Paint Not Working Blender 2 8 I'm having troubles with texture painting. (it may not be the best unwrapped method, but it will at least allow you to paint.) i’ve compiled some. If no texture exists, it paints with a plain black square, which. Take your model into edit mode, select everything, press u, and choose smart unwrap. To check this in 2.8, switch to edit. Texture Paint Not Working Blender 2 8.
From blenderartists.org
Texture paint not working in blender issueneed help Volunteer Work Texture Paint Not Working Blender 2 8 Exact steps for others to reproduce the error. To check this in 2.8, switch to edit mode and press the overlay icon to find the option to show face. Take your model into edit mode, select everything, press u, and choose smart unwrap. By following the troubleshooting steps outlined in. Can't make texture paint to work. I'm having troubles with. Texture Paint Not Working Blender 2 8.
From www.youtube.com
How to texture paint in Blender 2.8 with layers just like in Texture Paint Not Working Blender 2 8 Take your model into edit mode, select everything, press u, and choose smart unwrap. By following the troubleshooting steps outlined in. I've looked everywhere, and i cannot seem to find the solution. If no texture exists, it paints with a plain black square, which. Texture painting in blender can add depth and realism to your 3d models, but it's not. Texture Paint Not Working Blender 2 8.
From blender.stackexchange.com
texturing Curves to mesh texture painting not working Blender Stack Texture Paint Not Working Blender 2 8 Open texture paint on the top panel. (it may not be the best unwrapped method, but it will at least allow you to paint.) i’ve compiled some. I'm having troubles with texture painting. By following the troubleshooting steps outlined in. I follow all the basic steps and. Take your model into edit mode, select everything, press u, and choose smart. Texture Paint Not Working Blender 2 8.
From blender.stackexchange.com
Texture Paint not working Blender Stack Exchange Texture Paint Not Working Blender 2 8 Texture painting in blender can add depth and realism to your 3d models, but it's not immune to issues that may hinder its functionality. Take your model into edit mode, select everything, press u, and choose smart unwrap. Texture painting in blender can be tricky, especially when you get the dreaded purple texture. I follow all the basic steps and.. Texture Paint Not Working Blender 2 8.
From blenderartists.org
Help! Texture Paint not working! Materials and Textures Blender Texture Paint Not Working Blender 2 8 Texture painting in blender can be tricky, especially when you get the dreaded purple texture. Blender 3.4 texture not painting solution: Click on the square image here (above. If no texture exists, it paints with a plain black square, which. Can't make texture paint to work. Texture painting in blender can add depth and realism to your 3d models, but. Texture Paint Not Working Blender 2 8.
From www.youtube.com
Blender 2.8 Beginner Tutorial Part 7 Texture Painting YouTube Texture Paint Not Working Blender 2 8 Take your model into edit mode, select everything, press u, and choose smart unwrap. Texture painting in blender can be tricky, especially when you get the dreaded purple texture. Can't make texture paint to work. Exact steps for others to reproduce the error. Blender 3.4 texture not painting solution: Click on the square image here (above. (it may not be. Texture Paint Not Working Blender 2 8.
From blender.stackexchange.com
texturing Texture paint not working on sculpt Blender 2.8 Blender Texture Paint Not Working Blender 2 8 Texture painting in blender can add depth and realism to your 3d models, but it's not immune to issues that may hinder its functionality. I'm having troubles with texture painting. Take your model into edit mode, select everything, press u, and choose smart unwrap. I've looked everywhere, and i cannot seem to find the solution. Exact steps for others to. Texture Paint Not Working Blender 2 8.
From www.reddit.com
Beginner here, how do I solve the texture painting not working properly Texture Paint Not Working Blender 2 8 The 'normal' problem here is usually that your face normals are pointed inward. Open texture paint on the top panel. Exact steps for others to reproduce the error. Can't make texture paint to work. By following the troubleshooting steps outlined in. (it may not be the best unwrapped method, but it will at least allow you to paint.) i’ve compiled. Texture Paint Not Working Blender 2 8.
From www.youtube.com
Intro to texture painting in blender YouTube Texture Paint Not Working Blender 2 8 Can't make texture paint to work. Texture painting in blender can be tricky, especially when you get the dreaded purple texture. I'm having troubles with texture painting. I've looked everywhere, and i cannot seem to find the solution. By following the troubleshooting steps outlined in. I follow all the basic steps and. To check this in 2.8, switch to edit. Texture Paint Not Working Blender 2 8.
From typerus.ru
Blender texture paint missing textures Texture Paint Not Working Blender 2 8 (it may not be the best unwrapped method, but it will at least allow you to paint.) i’ve compiled some. Blender 3.4 texture not painting solution: I follow all the basic steps and. Open texture paint on the top panel. The 'normal' problem here is usually that your face normals are pointed inward. If no texture exists, it paints with. Texture Paint Not Working Blender 2 8.
From www.pinterest.jp
blender 2.8 texture paint material mode not showing shaded object, just Texture Paint Not Working Blender 2 8 If no texture exists, it paints with a plain black square, which. Open texture paint on the top panel. I've looked everywhere, and i cannot seem to find the solution. Blender 3.4 texture not painting solution: By following the troubleshooting steps outlined in. I follow all the basic steps and. Click on the square image here (above. Texture painting in. Texture Paint Not Working Blender 2 8.
From www.youtube.com
Blender Texture Paint Quick Start Guide YouTube Texture Paint Not Working Blender 2 8 The 'normal' problem here is usually that your face normals are pointed inward. Take your model into edit mode, select everything, press u, and choose smart unwrap. I follow all the basic steps and. Open texture paint on the top panel. I've looked everywhere, and i cannot seem to find the solution. Blender 3.4 texture not painting solution: Click on. Texture Paint Not Working Blender 2 8.
From polyfable.com
Blender Texture Painting Not Working A Comprehensive Guide to Texture Paint Not Working Blender 2 8 Click on the square image here (above. Exact steps for others to reproduce the error. Open texture paint on the top panel. Take your model into edit mode, select everything, press u, and choose smart unwrap. I've looked everywhere, and i cannot seem to find the solution. Texture painting in blender can be tricky, especially when you get the dreaded. Texture Paint Not Working Blender 2 8.
From blenderartists.org
Texture Paint Not Showing Materials and Textures Blender Artists Texture Paint Not Working Blender 2 8 Click on the square image here (above. Exact steps for others to reproduce the error. (it may not be the best unwrapped method, but it will at least allow you to paint.) i’ve compiled some. I follow all the basic steps and. I've looked everywhere, and i cannot seem to find the solution. Texture painting in blender can be tricky,. Texture Paint Not Working Blender 2 8.
From www.youtube.com
Blender 2.8 Texture Paint Tutorial // Basic brush settings and smooth Texture Paint Not Working Blender 2 8 I've looked everywhere, and i cannot seem to find the solution. By following the troubleshooting steps outlined in. Exact steps for others to reproduce the error. If no texture exists, it paints with a plain black square, which. Take your model into edit mode, select everything, press u, and choose smart unwrap. Texture painting in blender can add depth and. Texture Paint Not Working Blender 2 8.
From blenderartists.org
Texture Paint Not Showing Materials and Textures Blender Artists Texture Paint Not Working Blender 2 8 Take your model into edit mode, select everything, press u, and choose smart unwrap. Texture painting in blender can add depth and realism to your 3d models, but it's not immune to issues that may hinder its functionality. By following the troubleshooting steps outlined in. (it may not be the best unwrapped method, but it will at least allow you. Texture Paint Not Working Blender 2 8.
From www.youtube.com
texture paint not working. Blender YouTube Texture Paint Not Working Blender 2 8 Click on the square image here (above. To check this in 2.8, switch to edit mode and press the overlay icon to find the option to show face. Exact steps for others to reproduce the error. Blender 3.4 texture not painting solution: Texture painting in blender can add depth and realism to your 3d models, but it's not immune to. Texture Paint Not Working Blender 2 8.
From www.youtube.com
6 Things to Try when Your Texture Paint isn't Working (Blender 2.8, 2.9 Texture Paint Not Working Blender 2 8 Texture painting in blender can add depth and realism to your 3d models, but it's not immune to issues that may hinder its functionality. I've looked everywhere, and i cannot seem to find the solution. Blender 3.4 texture not painting solution: Open texture paint on the top panel. Exact steps for others to reproduce the error. By following the troubleshooting. Texture Paint Not Working Blender 2 8.
From polyfable.com
Blender Texture Painting Not Working A Comprehensive Guide to Texture Paint Not Working Blender 2 8 Exact steps for others to reproduce the error. I'm having troubles with texture painting. Open texture paint on the top panel. The 'normal' problem here is usually that your face normals are pointed inward. By following the troubleshooting steps outlined in. (it may not be the best unwrapped method, but it will at least allow you to paint.) i’ve compiled. Texture Paint Not Working Blender 2 8.
From blender.stackexchange.com
uv Blender 2.8 Texture Paint not Painting Blender Stack Exchange Texture Paint Not Working Blender 2 8 I follow all the basic steps and. The 'normal' problem here is usually that your face normals are pointed inward. If no texture exists, it paints with a plain black square, which. I've looked everywhere, and i cannot seem to find the solution. Open texture paint on the top panel. Click on the square image here (above. (it may not. Texture Paint Not Working Blender 2 8.
From www.blendernation.com
Blender 2.8 Texture Paint like Substance Painter BlenderNation Texture Paint Not Working Blender 2 8 The 'normal' problem here is usually that your face normals are pointed inward. Blender 3.4 texture not painting solution: Open texture paint on the top panel. Can't make texture paint to work. To check this in 2.8, switch to edit mode and press the overlay icon to find the option to show face. Texture painting in blender can be tricky,. Texture Paint Not Working Blender 2 8.
From blenderartists.org
Help! Texture Paint not working! Materials and Textures Blender Texture Paint Not Working Blender 2 8 I'm having troubles with texture painting. I follow all the basic steps and. Texture painting in blender can be tricky, especially when you get the dreaded purple texture. I've looked everywhere, and i cannot seem to find the solution. By following the troubleshooting steps outlined in. To check this in 2.8, switch to edit mode and press the overlay icon. Texture Paint Not Working Blender 2 8.
From www.youtube.com
How To Use Vertex Paint Blender 2.8 Beginner Tutorial 2020 Quick Texture Paint Not Working Blender 2 8 Take your model into edit mode, select everything, press u, and choose smart unwrap. Exact steps for others to reproduce the error. I follow all the basic steps and. Texture painting in blender can be tricky, especially when you get the dreaded purple texture. To check this in 2.8, switch to edit mode and press the overlay icon to find. Texture Paint Not Working Blender 2 8.
From polyfable.com
Blender Texture Painting Not Working A Comprehensive Guide to Texture Paint Not Working Blender 2 8 (it may not be the best unwrapped method, but it will at least allow you to paint.) i’ve compiled some. If no texture exists, it paints with a plain black square, which. By following the troubleshooting steps outlined in. Blender 3.4 texture not painting solution: The 'normal' problem here is usually that your face normals are pointed inward. Exact steps. Texture Paint Not Working Blender 2 8.
From blender.stackexchange.com
texturing Texture paint not working on sculpt Blender 2.8 Blender Texture Paint Not Working Blender 2 8 By following the troubleshooting steps outlined in. I'm having troubles with texture painting. The 'normal' problem here is usually that your face normals are pointed inward. (it may not be the best unwrapped method, but it will at least allow you to paint.) i’ve compiled some. Texture painting in blender can be tricky, especially when you get the dreaded purple. Texture Paint Not Working Blender 2 8.
From www.reddit.com
Texture paint not working properly r/blenderhelp Texture Paint Not Working Blender 2 8 If no texture exists, it paints with a plain black square, which. Texture painting in blender can add depth and realism to your 3d models, but it's not immune to issues that may hinder its functionality. The 'normal' problem here is usually that your face normals are pointed inward. Can't make texture paint to work. Click on the square image. Texture Paint Not Working Blender 2 8.
From www.blendernation.com
Blender 2.8 PBR Texture Painting Tutorial BlenderNation Texture Paint Not Working Blender 2 8 To check this in 2.8, switch to edit mode and press the overlay icon to find the option to show face. I've looked everywhere, and i cannot seem to find the solution. By following the troubleshooting steps outlined in. I follow all the basic steps and. (it may not be the best unwrapped method, but it will at least allow. Texture Paint Not Working Blender 2 8.