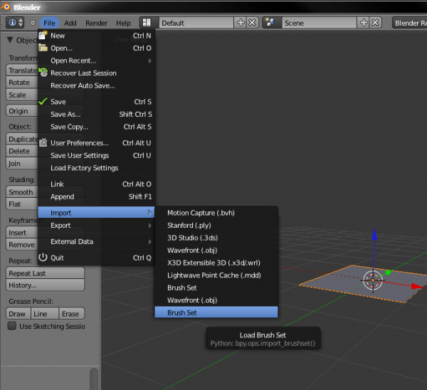
Blender Brush Import . For painting/sculpting modes each brush type is exposed as a tool in the toolbar. Sidebar ‣ tools ‣ brushes. In the toolbar (t), add a new texture. Poliigon has a tutorial on using brushes (in blender) it says, in part: Sculpt and texture paint brushes can be imported as any other thing you might want to import/export between.blend files (objects /. So you can add, including vdm brushes for the blender.a pack. In the texture properties, click open image. This is a tutorial on how to add sculpting brushes to a blender.
from www.oldunreal.com
In the texture properties, click open image. Sculpt and texture paint brushes can be imported as any other thing you might want to import/export between.blend files (objects /. In the toolbar (t), add a new texture. This is a tutorial on how to add sculpting brushes to a blender. Poliigon has a tutorial on using brushes (in blender) it says, in part: Sidebar ‣ tools ‣ brushes. So you can add, including vdm brushes for the blender.a pack. For painting/sculpting modes each brush type is exposed as a tool in the toolbar.
Importing, editing and exporting a Brush with Blender OldunrealWiki
Blender Brush Import So you can add, including vdm brushes for the blender.a pack. Sculpt and texture paint brushes can be imported as any other thing you might want to import/export between.blend files (objects /. So you can add, including vdm brushes for the blender.a pack. In the toolbar (t), add a new texture. For painting/sculpting modes each brush type is exposed as a tool in the toolbar. This is a tutorial on how to add sculpting brushes to a blender. In the texture properties, click open image. Sidebar ‣ tools ‣ brushes. Poliigon has a tutorial on using brushes (in blender) it says, in part:
From www.harrods.com
Westman Atelier Liquid Blender Brush Harrods JP Blender Brush Import Sculpt and texture paint brushes can be imported as any other thing you might want to import/export between.blend files (objects /. In the texture properties, click open image. So you can add, including vdm brushes for the blender.a pack. In the toolbar (t), add a new texture. Sidebar ‣ tools ‣ brushes. Poliigon has a tutorial on using brushes (in. Blender Brush Import.
From en-ae.namshi.com
Buy Real Techniques rose gold Complexion Blender Brush RT 101 for Women in Dubai, Abu Dhabi Blender Brush Import This is a tutorial on how to add sculpting brushes to a blender. For painting/sculpting modes each brush type is exposed as a tool in the toolbar. In the toolbar (t), add a new texture. So you can add, including vdm brushes for the blender.a pack. Sculpt and texture paint brushes can be imported as any other thing you might. Blender Brush Import.
From www.oldunreal.com
Importing, editing and exporting a Brush with Blender OldunrealWiki Blender Brush Import In the texture properties, click open image. Sidebar ‣ tools ‣ brushes. Poliigon has a tutorial on using brushes (in blender) it says, in part: Sculpt and texture paint brushes can be imported as any other thing you might want to import/export between.blend files (objects /. For painting/sculpting modes each brush type is exposed as a tool in the toolbar.. Blender Brush Import.
From www.youtube.com
Best Free Brush Pack for Blender Orb Brushes YouTube Blender Brush Import In the toolbar (t), add a new texture. This is a tutorial on how to add sculpting brushes to a blender. In the texture properties, click open image. Sidebar ‣ tools ‣ brushes. Poliigon has a tutorial on using brushes (in blender) it says, in part: Sculpt and texture paint brushes can be imported as any other thing you might. Blender Brush Import.
From blendermarket.com
Blender Fabric Brushes. 90+ Sculpting Brushes Blender Market Blender Brush Import So you can add, including vdm brushes for the blender.a pack. In the texture properties, click open image. Poliigon has a tutorial on using brushes (in blender) it says, in part: Sculpt and texture paint brushes can be imported as any other thing you might want to import/export between.blend files (objects /. In the toolbar (t), add a new texture.. Blender Brush Import.
From www.etsy.com
16 Blending Brushes Procreate. Blender Hair. Procreate Etsy Blender Brush Import Sculpt and texture paint brushes can be imported as any other thing you might want to import/export between.blend files (objects /. Sidebar ‣ tools ‣ brushes. In the texture properties, click open image. For painting/sculpting modes each brush type is exposed as a tool in the toolbar. This is a tutorial on how to add sculpting brushes to a blender.. Blender Brush Import.
From www.htconline.in
Artyshils Art Blender Brush Set Of 7 (Short Flat) Blender Brush Import Sculpt and texture paint brushes can be imported as any other thing you might want to import/export between.blend files (objects /. In the texture properties, click open image. In the toolbar (t), add a new texture. So you can add, including vdm brushes for the blender.a pack. Poliigon has a tutorial on using brushes (in blender) it says, in part:. Blender Brush Import.
From 3dprintermarket.co.uk
50 Free 2k Sculpting Brushes for Blender & Zbrush Blender Brush Import For painting/sculpting modes each brush type is exposed as a tool in the toolbar. In the toolbar (t), add a new texture. Sidebar ‣ tools ‣ brushes. This is a tutorial on how to add sculpting brushes to a blender. Sculpt and texture paint brushes can be imported as any other thing you might want to import/export between.blend files (objects. Blender Brush Import.
From blenderartists.org
Tutorial. How to add brushes in Blender?! Tutorials, Tips and Tricks Blender Artists Community Blender Brush Import In the texture properties, click open image. This is a tutorial on how to add sculpting brushes to a blender. Poliigon has a tutorial on using brushes (in blender) it says, in part: In the toolbar (t), add a new texture. So you can add, including vdm brushes for the blender.a pack. Sculpt and texture paint brushes can be imported. Blender Brush Import.
From liraimportltd.com
Relove by Revolution Fluffy Blending Brush Lira Import Limited Blender Brush Import Sculpt and texture paint brushes can be imported as any other thing you might want to import/export between.blend files (objects /. So you can add, including vdm brushes for the blender.a pack. For painting/sculpting modes each brush type is exposed as a tool in the toolbar. This is a tutorial on how to add sculpting brushes to a blender. In. Blender Brush Import.
From blender.stackexchange.com
add on Import brush set Blender Stack Exchange Blender Brush Import So you can add, including vdm brushes for the blender.a pack. Poliigon has a tutorial on using brushes (in blender) it says, in part: For painting/sculpting modes each brush type is exposed as a tool in the toolbar. In the toolbar (t), add a new texture. In the texture properties, click open image. Sidebar ‣ tools ‣ brushes. Sculpt and. Blender Brush Import.
From www.oldunreal.com
Importing, editing and exporting a Brush with Blender OldunrealWiki Blender Brush Import In the toolbar (t), add a new texture. In the texture properties, click open image. This is a tutorial on how to add sculpting brushes to a blender. Poliigon has a tutorial on using brushes (in blender) it says, in part: Sculpt and texture paint brushes can be imported as any other thing you might want to import/export between.blend files. Blender Brush Import.
From www.youtube.com
Blender Grease Pencil Tutorial Import Free Brush Pack in Seconds! YouTube Blender Brush Import Sidebar ‣ tools ‣ brushes. Poliigon has a tutorial on using brushes (in blender) it says, in part: Sculpt and texture paint brushes can be imported as any other thing you might want to import/export between.blend files (objects /. For painting/sculpting modes each brush type is exposed as a tool in the toolbar. In the toolbar (t), add a new. Blender Brush Import.
From www.youtube.com
How to Model Brush in Blender (Quick Blender Tip 15) YouTube Blender Brush Import So you can add, including vdm brushes for the blender.a pack. In the texture properties, click open image. Poliigon has a tutorial on using brushes (in blender) it says, in part: Sculpt and texture paint brushes can be imported as any other thing you might want to import/export between.blend files (objects /. In the toolbar (t), add a new texture.. Blender Brush Import.
From blendermarket.com
600 + Blender Sculpting Brushes Blender Market Blender Brush Import This is a tutorial on how to add sculpting brushes to a blender. In the toolbar (t), add a new texture. Poliigon has a tutorial on using brushes (in blender) it says, in part: For painting/sculpting modes each brush type is exposed as a tool in the toolbar. Sidebar ‣ tools ‣ brushes. Sculpt and texture paint brushes can be. Blender Brush Import.
From www.youtube.com
How to import materials, models, HDRs, and Brushes using the Poliigon Addon for Blender YouTube Blender Brush Import In the texture properties, click open image. Sculpt and texture paint brushes can be imported as any other thing you might want to import/export between.blend files (objects /. This is a tutorial on how to add sculpting brushes to a blender. In the toolbar (t), add a new texture. Poliigon has a tutorial on using brushes (in blender) it says,. Blender Brush Import.
From www.blendermarket.com
Rock Blender Sculpting Brushes vol.2 Blender Market Blender Brush Import In the toolbar (t), add a new texture. Sculpt and texture paint brushes can be imported as any other thing you might want to import/export between.blend files (objects /. In the texture properties, click open image. For painting/sculpting modes each brush type is exposed as a tool in the toolbar. So you can add, including vdm brushes for the blender.a. Blender Brush Import.
From blender.stackexchange.com
sculpting Importing new brushes into existing .blend file Blender Stack Exchange Blender Brush Import In the texture properties, click open image. Sidebar ‣ tools ‣ brushes. So you can add, including vdm brushes for the blender.a pack. Sculpt and texture paint brushes can be imported as any other thing you might want to import/export between.blend files (objects /. For painting/sculpting modes each brush type is exposed as a tool in the toolbar. This is. Blender Brush Import.
From www.fenwick.co.uk
Armani Blender Brush Fenwick Blender Brush Import For painting/sculpting modes each brush type is exposed as a tool in the toolbar. In the toolbar (t), add a new texture. Poliigon has a tutorial on using brushes (in blender) it says, in part: This is a tutorial on how to add sculpting brushes to a blender. In the texture properties, click open image. Sculpt and texture paint brushes. Blender Brush Import.
From www.etsy.com
Blender Brushes for Procreate / Blend and Smudge / Set of 30 Etsy Blender Brush Import Sidebar ‣ tools ‣ brushes. In the toolbar (t), add a new texture. So you can add, including vdm brushes for the blender.a pack. For painting/sculpting modes each brush type is exposed as a tool in the toolbar. This is a tutorial on how to add sculpting brushes to a blender. In the texture properties, click open image. Sculpt and. Blender Brush Import.
From blender.stackexchange.com
sculpt Blender 2.9 Brush import problem Blender Stack Exchange Blender Brush Import This is a tutorial on how to add sculpting brushes to a blender. Sculpt and texture paint brushes can be imported as any other thing you might want to import/export between.blend files (objects /. So you can add, including vdm brushes for the blender.a pack. Poliigon has a tutorial on using brushes (in blender) it says, in part: In the. Blender Brush Import.
From www.xobeautyshop.com
Blender Brush xoBeauty Blender Brush Import So you can add, including vdm brushes for the blender.a pack. Poliigon has a tutorial on using brushes (in blender) it says, in part: In the texture properties, click open image. Sculpt and texture paint brushes can be imported as any other thing you might want to import/export between.blend files (objects /. In the toolbar (t), add a new texture.. Blender Brush Import.
From www.youtube.com
Easy tutorial on Using Alpha Brushes in Blender 3D YouTube Blender Brush Import For painting/sculpting modes each brush type is exposed as a tool in the toolbar. Sidebar ‣ tools ‣ brushes. In the toolbar (t), add a new texture. This is a tutorial on how to add sculpting brushes to a blender. Poliigon has a tutorial on using brushes (in blender) it says, in part: Sculpt and texture paint brushes can be. Blender Brush Import.
From app.gumroad.com
Brush Manager for Blender Blender Brush Import Poliigon has a tutorial on using brushes (in blender) it says, in part: So you can add, including vdm brushes for the blender.a pack. For painting/sculpting modes each brush type is exposed as a tool in the toolbar. This is a tutorial on how to add sculpting brushes to a blender. Sidebar ‣ tools ‣ brushes. In the toolbar (t),. Blender Brush Import.
From www.youtube.com
Blender 2.8 Tutorial How to Create & Import Custom Sculpting Brushes YouTube Blender Brush Import For painting/sculpting modes each brush type is exposed as a tool in the toolbar. In the texture properties, click open image. In the toolbar (t), add a new texture. This is a tutorial on how to add sculpting brushes to a blender. Sculpt and texture paint brushes can be imported as any other thing you might want to import/export between.blend. Blender Brush Import.
From www.oldunreal.com
Importing, editing and exporting a Brush with Blender OldunrealWiki Blender Brush Import Sidebar ‣ tools ‣ brushes. So you can add, including vdm brushes for the blender.a pack. This is a tutorial on how to add sculpting brushes to a blender. In the texture properties, click open image. For painting/sculpting modes each brush type is exposed as a tool in the toolbar. Poliigon has a tutorial on using brushes (in blender) it. Blender Brush Import.
From www.blendernation.com
How to import your Brushes in Blender. BlenderNation Blender Brush Import In the toolbar (t), add a new texture. This is a tutorial on how to add sculpting brushes to a blender. Poliigon has a tutorial on using brushes (in blender) it says, in part: So you can add, including vdm brushes for the blender.a pack. Sidebar ‣ tools ‣ brushes. Sculpt and texture paint brushes can be imported as any. Blender Brush Import.
From blendermarket.com
Blender Fabric Brushes. 90+ Sculpting Brushes Blender Market Blender Brush Import In the toolbar (t), add a new texture. Poliigon has a tutorial on using brushes (in blender) it says, in part: Sidebar ‣ tools ‣ brushes. In the texture properties, click open image. So you can add, including vdm brushes for the blender.a pack. Sculpt and texture paint brushes can be imported as any other thing you might want to. Blender Brush Import.
From www.youtube.com
Blender Quick Tip Create and Import Custom GP Brushes YouTube Blender Brush Import Sidebar ‣ tools ‣ brushes. In the toolbar (t), add a new texture. For painting/sculpting modes each brush type is exposed as a tool in the toolbar. So you can add, including vdm brushes for the blender.a pack. In the texture properties, click open image. Poliigon has a tutorial on using brushes (in blender) it says, in part: Sculpt and. Blender Brush Import.
From blender.stackexchange.com
Importing Brushes for Grease Pencil and Texture Mapping? Blender Stack Exchange Blender Brush Import For painting/sculpting modes each brush type is exposed as a tool in the toolbar. In the texture properties, click open image. So you can add, including vdm brushes for the blender.a pack. Sidebar ‣ tools ‣ brushes. In the toolbar (t), add a new texture. This is a tutorial on how to add sculpting brushes to a blender. Sculpt and. Blender Brush Import.
From blendermarket.com
Blender Fabric Brushes. 90+ Sculpting Brushes Blender Market Blender Brush Import In the toolbar (t), add a new texture. Sculpt and texture paint brushes can be imported as any other thing you might want to import/export between.blend files (objects /. In the texture properties, click open image. For painting/sculpting modes each brush type is exposed as a tool in the toolbar. Poliigon has a tutorial on using brushes (in blender) it. Blender Brush Import.
From www.artstation.com
ArtStation Blender Brush Pack Moon Surface Brushes Blender Brush Import So you can add, including vdm brushes for the blender.a pack. In the texture properties, click open image. Sidebar ‣ tools ‣ brushes. Poliigon has a tutorial on using brushes (in blender) it says, in part: This is a tutorial on how to add sculpting brushes to a blender. For painting/sculpting modes each brush type is exposed as a tool. Blender Brush Import.
From www.youtube.com
pack of brushes for blender 2.9 YouTube Blender Brush Import Sculpt and texture paint brushes can be imported as any other thing you might want to import/export between.blend files (objects /. In the texture properties, click open image. In the toolbar (t), add a new texture. Poliigon has a tutorial on using brushes (in blender) it says, in part: Sidebar ‣ tools ‣ brushes. For painting/sculpting modes each brush type. Blender Brush Import.
From www.blendernation.com
Free Blender Brushes BlenderNation Blender Brush Import Sculpt and texture paint brushes can be imported as any other thing you might want to import/export between.blend files (objects /. In the toolbar (t), add a new texture. This is a tutorial on how to add sculpting brushes to a blender. So you can add, including vdm brushes for the blender.a pack. In the texture properties, click open image.. Blender Brush Import.
From getthelooks.com
Universal Blender Brush Set — LOOKS Cosmetics Blender Brush Import In the texture properties, click open image. Sidebar ‣ tools ‣ brushes. Sculpt and texture paint brushes can be imported as any other thing you might want to import/export between.blend files (objects /. Poliigon has a tutorial on using brushes (in blender) it says, in part: In the toolbar (t), add a new texture. So you can add, including vdm. Blender Brush Import.