Starting Current Of Dol Starter . A dol motor starter is a common type of starter that is used to control the starting and stopping of the motor. The direct online starter is a basic and simple starter for starting the induction motor. One of the simplest forms of motor starter that is used for induction motors is the direct on line starter. It is essential to understand the proper wiring diagram and steps involved to. A direct on line starter can be used if the high inrush current of the motor does not cause excessive voltage drop in the supply circuit. November 16, 2022 by simon mugo. It consists of an mccb or circuit breakers, contactor and an overload relay for protection.
from diagramlibcharles.z6.web.core.windows.net
It consists of an mccb or circuit breakers, contactor and an overload relay for protection. A direct on line starter can be used if the high inrush current of the motor does not cause excessive voltage drop in the supply circuit. The direct online starter is a basic and simple starter for starting the induction motor. One of the simplest forms of motor starter that is used for induction motors is the direct on line starter. November 16, 2022 by simon mugo. A dol motor starter is a common type of starter that is used to control the starting and stopping of the motor. It is essential to understand the proper wiring diagram and steps involved to.
Circuit Diagram Of Dol Starter
Starting Current Of Dol Starter A direct on line starter can be used if the high inrush current of the motor does not cause excessive voltage drop in the supply circuit. A direct on line starter can be used if the high inrush current of the motor does not cause excessive voltage drop in the supply circuit. One of the simplest forms of motor starter that is used for induction motors is the direct on line starter. It consists of an mccb or circuit breakers, contactor and an overload relay for protection. The direct online starter is a basic and simple starter for starting the induction motor. It is essential to understand the proper wiring diagram and steps involved to. November 16, 2022 by simon mugo. A dol motor starter is a common type of starter that is used to control the starting and stopping of the motor.
From wiringengineabt.z19.web.core.windows.net
Control Wiring Diagram Of Dol Starter Starting Current Of Dol Starter It consists of an mccb or circuit breakers, contactor and an overload relay for protection. A direct on line starter can be used if the high inrush current of the motor does not cause excessive voltage drop in the supply circuit. November 16, 2022 by simon mugo. It is essential to understand the proper wiring diagram and steps involved to.. Starting Current Of Dol Starter.
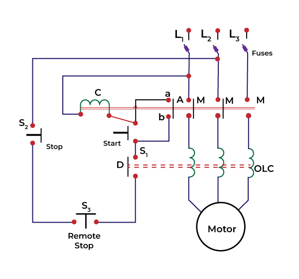
From www.eeetechs4u.com
Principle of the Direct On Line Starter (DOL starter) Starting Current Of Dol Starter November 16, 2022 by simon mugo. It consists of an mccb or circuit breakers, contactor and an overload relay for protection. A direct on line starter can be used if the high inrush current of the motor does not cause excessive voltage drop in the supply circuit. A dol motor starter is a common type of starter that is used. Starting Current Of Dol Starter.
From www.theengineeringknowledge.com
Introduction to DOL Starter (Direct On Line Starter) The Engineering Knowledge Starting Current Of Dol Starter One of the simplest forms of motor starter that is used for induction motors is the direct on line starter. A direct on line starter can be used if the high inrush current of the motor does not cause excessive voltage drop in the supply circuit. It is essential to understand the proper wiring diagram and steps involved to. The. Starting Current Of Dol Starter.
From fixpartteresa.z4.web.core.windows.net
Direct Online Dol Starting Power Circuit Starting Current Of Dol Starter It consists of an mccb or circuit breakers, contactor and an overload relay for protection. A dol motor starter is a common type of starter that is used to control the starting and stopping of the motor. November 16, 2022 by simon mugo. The direct online starter is a basic and simple starter for starting the induction motor. One of. Starting Current Of Dol Starter.
From www.electricaltechnology.org
DOL Starter Direct Online Starter For 1 and 3Phase Motors Starting Current Of Dol Starter November 16, 2022 by simon mugo. The direct online starter is a basic and simple starter for starting the induction motor. It is essential to understand the proper wiring diagram and steps involved to. A dol motor starter is a common type of starter that is used to control the starting and stopping of the motor. A direct on line. Starting Current Of Dol Starter.
From fixengineburger.z19.web.core.windows.net
Wiring Diagram Dol Starter Single Phase Starting Current Of Dol Starter One of the simplest forms of motor starter that is used for induction motors is the direct on line starter. November 16, 2022 by simon mugo. It is essential to understand the proper wiring diagram and steps involved to. It consists of an mccb or circuit breakers, contactor and an overload relay for protection. A direct on line starter can. Starting Current Of Dol Starter.
From www.electrical4u.net
DOL Starter Direct Online Starter Diagram, Construction, Advantages Electrical4u Starting Current Of Dol Starter One of the simplest forms of motor starter that is used for induction motors is the direct on line starter. A dol motor starter is a common type of starter that is used to control the starting and stopping of the motor. A direct on line starter can be used if the high inrush current of the motor does not. Starting Current Of Dol Starter.
From www.electricalterminology.com
What is DOL Starter? Working Principle and Connection Starting Current Of Dol Starter A direct on line starter can be used if the high inrush current of the motor does not cause excessive voltage drop in the supply circuit. November 16, 2022 by simon mugo. The direct online starter is a basic and simple starter for starting the induction motor. It consists of an mccb or circuit breakers, contactor and an overload relay. Starting Current Of Dol Starter.
From wiringmanualchan.z19.web.core.windows.net
Dol Starter Control Wiring Starting Current Of Dol Starter A direct on line starter can be used if the high inrush current of the motor does not cause excessive voltage drop in the supply circuit. One of the simplest forms of motor starter that is used for induction motors is the direct on line starter. A dol motor starter is a common type of starter that is used to. Starting Current Of Dol Starter.
From diagramlibcharles.z6.web.core.windows.net
Circuit Diagram Of Dol Starter Starting Current Of Dol Starter November 16, 2022 by simon mugo. The direct online starter is a basic and simple starter for starting the induction motor. A direct on line starter can be used if the high inrush current of the motor does not cause excessive voltage drop in the supply circuit. It is essential to understand the proper wiring diagram and steps involved to.. Starting Current Of Dol Starter.
From www.electricalblog.org
DOL Starter Wiring Diagram (Direct Online Starter) Starting Current Of Dol Starter A direct on line starter can be used if the high inrush current of the motor does not cause excessive voltage drop in the supply circuit. It consists of an mccb or circuit breakers, contactor and an overload relay for protection. A dol motor starter is a common type of starter that is used to control the starting and stopping. Starting Current Of Dol Starter.
From instrumentationtools.com
DOL Starter Working, Circuit, Advantages, Disadvantages, Applications Starting Current Of Dol Starter November 16, 2022 by simon mugo. The direct online starter is a basic and simple starter for starting the induction motor. A dol motor starter is a common type of starter that is used to control the starting and stopping of the motor. It is essential to understand the proper wiring diagram and steps involved to. A direct on line. Starting Current Of Dol Starter.
From electricalbaba.com
or DOL Starting of Induction Motor Electrical Concepts Starting Current Of Dol Starter A dol motor starter is a common type of starter that is used to control the starting and stopping of the motor. One of the simplest forms of motor starter that is used for induction motors is the direct on line starter. The direct online starter is a basic and simple starter for starting the induction motor. It is essential. Starting Current Of Dol Starter.
From www.geeksforgeeks.org
DOL Starter Definition, Construction, Working, Applications Starting Current Of Dol Starter The direct online starter is a basic and simple starter for starting the induction motor. It consists of an mccb or circuit breakers, contactor and an overload relay for protection. A direct on line starter can be used if the high inrush current of the motor does not cause excessive voltage drop in the supply circuit. A dol motor starter. Starting Current Of Dol Starter.
From wiringengineabt.z19.web.core.windows.net
Dol Starter Schematic Diagram Starting Current Of Dol Starter A direct on line starter can be used if the high inrush current of the motor does not cause excessive voltage drop in the supply circuit. November 16, 2022 by simon mugo. It is essential to understand the proper wiring diagram and steps involved to. The direct online starter is a basic and simple starter for starting the induction motor.. Starting Current Of Dol Starter.
From schematicgalliots.z19.web.core.windows.net
Dol Starter Control Diagram Pdf Starting Current Of Dol Starter The direct online starter is a basic and simple starter for starting the induction motor. One of the simplest forms of motor starter that is used for induction motors is the direct on line starter. A dol motor starter is a common type of starter that is used to control the starting and stopping of the motor. November 16, 2022. Starting Current Of Dol Starter.
From www.youtube.com
DOL Starter connection in 3 Phase Induction Motor Direct online starter YouTube Starting Current Of Dol Starter It consists of an mccb or circuit breakers, contactor and an overload relay for protection. November 16, 2022 by simon mugo. A direct on line starter can be used if the high inrush current of the motor does not cause excessive voltage drop in the supply circuit. A dol motor starter is a common type of starter that is used. Starting Current Of Dol Starter.
From electrialstandards.blogspot.com
Electrical Standards Direct Online (DOL) Starter Starting Current Of Dol Starter One of the simplest forms of motor starter that is used for induction motors is the direct on line starter. It is essential to understand the proper wiring diagram and steps involved to. It consists of an mccb or circuit breakers, contactor and an overload relay for protection. A direct on line starter can be used if the high inrush. Starting Current Of Dol Starter.
From www.marinesite.info
Explain Direct On Line (DOL) Starter With Diagram Starting Current Of Dol Starter November 16, 2022 by simon mugo. It consists of an mccb or circuit breakers, contactor and an overload relay for protection. A dol motor starter is a common type of starter that is used to control the starting and stopping of the motor. One of the simplest forms of motor starter that is used for induction motors is the direct. Starting Current Of Dol Starter.
From www.caretxdigital.com
Dol Starter Wiring Wiring Diagram and Schematics Starting Current Of Dol Starter November 16, 2022 by simon mugo. One of the simplest forms of motor starter that is used for induction motors is the direct on line starter. A dol motor starter is a common type of starter that is used to control the starting and stopping of the motor. The direct online starter is a basic and simple starter for starting. Starting Current Of Dol Starter.
From www.youtube.com
DOL Starter Connection DOL Starter Control Circuit Direct online Starter 3 Phase DOL Starting Current Of Dol Starter One of the simplest forms of motor starter that is used for induction motors is the direct on line starter. It consists of an mccb or circuit breakers, contactor and an overload relay for protection. A direct on line starter can be used if the high inrush current of the motor does not cause excessive voltage drop in the supply. Starting Current Of Dol Starter.
From www.geeksforgeeks.org
DOL Starter Definition, Construction, Working, Applications Starting Current Of Dol Starter The direct online starter is a basic and simple starter for starting the induction motor. November 16, 2022 by simon mugo. It is essential to understand the proper wiring diagram and steps involved to. It consists of an mccb or circuit breakers, contactor and an overload relay for protection. A direct on line starter can be used if the high. Starting Current Of Dol Starter.
From www.etechnog.com
Direct Online Starter[DOL Starter] Diagram Full Explained ETechnoG Starting Current Of Dol Starter A direct on line starter can be used if the high inrush current of the motor does not cause excessive voltage drop in the supply circuit. One of the simplest forms of motor starter that is used for induction motors is the direct on line starter. The direct online starter is a basic and simple starter for starting the induction. Starting Current Of Dol Starter.
From instrumentationtools.com
What are DOL and RDOL starters? Advantages, Disadvantages Starting Current Of Dol Starter November 16, 2022 by simon mugo. A direct on line starter can be used if the high inrush current of the motor does not cause excessive voltage drop in the supply circuit. It is essential to understand the proper wiring diagram and steps involved to. The direct online starter is a basic and simple starter for starting the induction motor.. Starting Current Of Dol Starter.
From www.electricalsblog.com
DOL Starter Working, principle, Control, Power, Diagram Starting Current Of Dol Starter One of the simplest forms of motor starter that is used for induction motors is the direct on line starter. The direct online starter is a basic and simple starter for starting the induction motor. A dol motor starter is a common type of starter that is used to control the starting and stopping of the motor. A direct on. Starting Current Of Dol Starter.
From www.youtube.com
How to make DOL Starter Power Control Wiring Diagram DOL starter power circuit YouTube Starting Current Of Dol Starter A dol motor starter is a common type of starter that is used to control the starting and stopping of the motor. One of the simplest forms of motor starter that is used for induction motors is the direct on line starter. The direct online starter is a basic and simple starter for starting the induction motor. November 16, 2022. Starting Current Of Dol Starter.
From www.electricalvolt.com
Direct Online Starter (DOL Motor Starter) Circuit Diagram and Working Principle Electrical Volt Starting Current Of Dol Starter The direct online starter is a basic and simple starter for starting the induction motor. It consists of an mccb or circuit breakers, contactor and an overload relay for protection. November 16, 2022 by simon mugo. A direct on line starter can be used if the high inrush current of the motor does not cause excessive voltage drop in the. Starting Current Of Dol Starter.
From elecdiags.com
Dol Starter Diagram Three Phase How to Wire and Troubleshoot Starting Current Of Dol Starter It consists of an mccb or circuit breakers, contactor and an overload relay for protection. It is essential to understand the proper wiring diagram and steps involved to. A dol motor starter is a common type of starter that is used to control the starting and stopping of the motor. The direct online starter is a basic and simple starter. Starting Current Of Dol Starter.
From www.etechnog.com
Direct Online Starter[DOL Starter] Diagram Full Explained ETechnoG Starting Current Of Dol Starter One of the simplest forms of motor starter that is used for induction motors is the direct on line starter. A dol motor starter is a common type of starter that is used to control the starting and stopping of the motor. November 16, 2022 by simon mugo. The direct online starter is a basic and simple starter for starting. Starting Current Of Dol Starter.
From electricalworkbook.com
DOL Starter (Direct Online Starter) Working & Diagram ElectricalWorkbook Starting Current Of Dol Starter It is essential to understand the proper wiring diagram and steps involved to. A dol motor starter is a common type of starter that is used to control the starting and stopping of the motor. November 16, 2022 by simon mugo. A direct on line starter can be used if the high inrush current of the motor does not cause. Starting Current Of Dol Starter.
From electricalworkbook.com
DOL Starter (Direct Online Starter) Working & Diagram ElectricalWorkbook Starting Current Of Dol Starter It is essential to understand the proper wiring diagram and steps involved to. A dol motor starter is a common type of starter that is used to control the starting and stopping of the motor. A direct on line starter can be used if the high inrush current of the motor does not cause excessive voltage drop in the supply. Starting Current Of Dol Starter.
From www.electricaltechnology.org
DOL Starter Direct Online Starter For 1 and 3Phase Motors Starting Current Of Dol Starter The direct online starter is a basic and simple starter for starting the induction motor. A dol motor starter is a common type of starter that is used to control the starting and stopping of the motor. It is essential to understand the proper wiring diagram and steps involved to. It consists of an mccb or circuit breakers, contactor and. Starting Current Of Dol Starter.
From www.youtube.com
3 Phase DOL Starter connection DOL Starter Control Wiring YouTube Starting Current Of Dol Starter A dol motor starter is a common type of starter that is used to control the starting and stopping of the motor. A direct on line starter can be used if the high inrush current of the motor does not cause excessive voltage drop in the supply circuit. November 16, 2022 by simon mugo. One of the simplest forms of. Starting Current Of Dol Starter.
From wiringengineabt.z19.web.core.windows.net
Dol Starter Circuit Wiring Diagram Starting Current Of Dol Starter A direct on line starter can be used if the high inrush current of the motor does not cause excessive voltage drop in the supply circuit. One of the simplest forms of motor starter that is used for induction motors is the direct on line starter. It consists of an mccb or circuit breakers, contactor and an overload relay for. Starting Current Of Dol Starter.
From instrumentationtools.com
DOL Starter Working, Circuit, Advantages, Disadvantages, Applications Starting Current Of Dol Starter The direct online starter is a basic and simple starter for starting the induction motor. It is essential to understand the proper wiring diagram and steps involved to. A direct on line starter can be used if the high inrush current of the motor does not cause excessive voltage drop in the supply circuit. One of the simplest forms of. Starting Current Of Dol Starter.