Urinary Tract Infection Analysis . Urinary tract infection (uti) in women is diagnosed using urine dipstick, microscopic urinalysis (bacteria, white blood cell, red blood. This guideline applies to adult patients with urinary tract infection. There are several factors to consider when evaluating urinalysis for indicators of infection. A lower urinary tract infection (uti) is an infection of the bladder (also known as 'cystitis'), usually caused by bacteria from the gastrointestinal tract. It's used to detect and manage a wide range of disorders, such as urinary tract infections, kidney. The most obvious indicator of. Find out about urinary tract infections (utis), including what the symptoms are, when to get medical advice, how they’re treated and what a. In men with symptoms suggestive of a uti, confirm the diagnosis by urine culture and. Skin and soft tissue infection — new redness and warmth. A urinalysis is a test of your urine.
from pharmaceutical-journal.com
A urinalysis is a test of your urine. Skin and soft tissue infection — new redness and warmth. A lower urinary tract infection (uti) is an infection of the bladder (also known as 'cystitis'), usually caused by bacteria from the gastrointestinal tract. Urinary tract infection (uti) in women is diagnosed using urine dipstick, microscopic urinalysis (bacteria, white blood cell, red blood. Find out about urinary tract infections (utis), including what the symptoms are, when to get medical advice, how they’re treated and what a. There are several factors to consider when evaluating urinalysis for indicators of infection. This guideline applies to adult patients with urinary tract infection. It's used to detect and manage a wide range of disorders, such as urinary tract infections, kidney. The most obvious indicator of. In men with symptoms suggestive of a uti, confirm the diagnosis by urine culture and.
Urinary tract infection in adults diagnosis, management and prevention
Urinary Tract Infection Analysis It's used to detect and manage a wide range of disorders, such as urinary tract infections, kidney. In men with symptoms suggestive of a uti, confirm the diagnosis by urine culture and. Skin and soft tissue infection — new redness and warmth. There are several factors to consider when evaluating urinalysis for indicators of infection. A urinalysis is a test of your urine. The most obvious indicator of. It's used to detect and manage a wide range of disorders, such as urinary tract infections, kidney. Urinary tract infection (uti) in women is diagnosed using urine dipstick, microscopic urinalysis (bacteria, white blood cell, red blood. This guideline applies to adult patients with urinary tract infection. A lower urinary tract infection (uti) is an infection of the bladder (also known as 'cystitis'), usually caused by bacteria from the gastrointestinal tract. Find out about urinary tract infections (utis), including what the symptoms are, when to get medical advice, how they’re treated and what a.
From www.slideserve.com
PPT Urinary tract infection (UTI) PowerPoint Presentation, free Urinary Tract Infection Analysis This guideline applies to adult patients with urinary tract infection. It's used to detect and manage a wide range of disorders, such as urinary tract infections, kidney. A urinalysis is a test of your urine. Skin and soft tissue infection — new redness and warmth. There are several factors to consider when evaluating urinalysis for indicators of infection. Find out. Urinary Tract Infection Analysis.
From www.researchgate.net
(PDF) Epidemiology and Characteristics of Urinary Tract Infections in Urinary Tract Infection Analysis Skin and soft tissue infection — new redness and warmth. Find out about urinary tract infections (utis), including what the symptoms are, when to get medical advice, how they’re treated and what a. It's used to detect and manage a wide range of disorders, such as urinary tract infections, kidney. There are several factors to consider when evaluating urinalysis for. Urinary Tract Infection Analysis.
From www.med.unc.edu
Updated Urinary Tract Infection Guideline Carolina Antimicrobial Urinary Tract Infection Analysis A urinalysis is a test of your urine. In men with symptoms suggestive of a uti, confirm the diagnosis by urine culture and. A lower urinary tract infection (uti) is an infection of the bladder (also known as 'cystitis'), usually caused by bacteria from the gastrointestinal tract. It's used to detect and manage a wide range of disorders, such as. Urinary Tract Infection Analysis.
From www.sysmex-europe.com
Urinary tract infection (UTI) at the point of care Urinary Tract Infection Analysis A lower urinary tract infection (uti) is an infection of the bladder (also known as 'cystitis'), usually caused by bacteria from the gastrointestinal tract. The most obvious indicator of. It's used to detect and manage a wide range of disorders, such as urinary tract infections, kidney. Find out about urinary tract infections (utis), including what the symptoms are, when to. Urinary Tract Infection Analysis.
From brainly.in
Diagrammatic representation of pathophysiology of urinary tract Urinary Tract Infection Analysis In men with symptoms suggestive of a uti, confirm the diagnosis by urine culture and. This guideline applies to adult patients with urinary tract infection. It's used to detect and manage a wide range of disorders, such as urinary tract infections, kidney. A urinalysis is a test of your urine. Skin and soft tissue infection — new redness and warmth.. Urinary Tract Infection Analysis.
From pharmaceutical-journal.com
Urinary tract infection in adults diagnosis, management and prevention Urinary Tract Infection Analysis In men with symptoms suggestive of a uti, confirm the diagnosis by urine culture and. Urinary tract infection (uti) in women is diagnosed using urine dipstick, microscopic urinalysis (bacteria, white blood cell, red blood. A lower urinary tract infection (uti) is an infection of the bladder (also known as 'cystitis'), usually caused by bacteria from the gastrointestinal tract. It's used. Urinary Tract Infection Analysis.
From www.researchgate.net
Study plan. Abbreviations UTI= Urinary Tract Infection, AE= Adverse Urinary Tract Infection Analysis A urinalysis is a test of your urine. It's used to detect and manage a wide range of disorders, such as urinary tract infections, kidney. Urinary tract infection (uti) in women is diagnosed using urine dipstick, microscopic urinalysis (bacteria, white blood cell, red blood. Find out about urinary tract infections (utis), including what the symptoms are, when to get medical. Urinary Tract Infection Analysis.
From www.fastmed.com
Urinary Tract Infection (UTI) FastMed Urinary Tract Infection Analysis A urinalysis is a test of your urine. Skin and soft tissue infection — new redness and warmth. Urinary tract infection (uti) in women is diagnosed using urine dipstick, microscopic urinalysis (bacteria, white blood cell, red blood. A lower urinary tract infection (uti) is an infection of the bladder (also known as 'cystitis'), usually caused by bacteria from the gastrointestinal. Urinary Tract Infection Analysis.
From emcage.net
Interpreting Urinalysis for potential Infection in the Emergency Urinary Tract Infection Analysis Find out about urinary tract infections (utis), including what the symptoms are, when to get medical advice, how they’re treated and what a. It's used to detect and manage a wide range of disorders, such as urinary tract infections, kidney. In men with symptoms suggestive of a uti, confirm the diagnosis by urine culture and. A urinalysis is a test. Urinary Tract Infection Analysis.
From www.slideshare.net
Urinary tract infections Urinary Tract Infection Analysis In men with symptoms suggestive of a uti, confirm the diagnosis by urine culture and. There are several factors to consider when evaluating urinalysis for indicators of infection. A urinalysis is a test of your urine. It's used to detect and manage a wide range of disorders, such as urinary tract infections, kidney. The most obvious indicator of. Skin and. Urinary Tract Infection Analysis.
From jamanetwork.com
Tests for Urinary Tract Infection in Nursing Home Residents Urinary Tract Infection Analysis There are several factors to consider when evaluating urinalysis for indicators of infection. A lower urinary tract infection (uti) is an infection of the bladder (also known as 'cystitis'), usually caused by bacteria from the gastrointestinal tract. It's used to detect and manage a wide range of disorders, such as urinary tract infections, kidney. This guideline applies to adult patients. Urinary Tract Infection Analysis.
From ar.inspiredpencil.com
Urinary Tract Infection Pathophysiology Diagram Urinary Tract Infection Analysis A lower urinary tract infection (uti) is an infection of the bladder (also known as 'cystitis'), usually caused by bacteria from the gastrointestinal tract. This guideline applies to adult patients with urinary tract infection. It's used to detect and manage a wide range of disorders, such as urinary tract infections, kidney. A urinalysis is a test of your urine. There. Urinary Tract Infection Analysis.
From www.studocu.com
CASE Study UTI CASE STUDY URINARY TRACT INFECTION A. Introduction A Urinary Tract Infection Analysis A lower urinary tract infection (uti) is an infection of the bladder (also known as 'cystitis'), usually caused by bacteria from the gastrointestinal tract. There are several factors to consider when evaluating urinalysis for indicators of infection. A urinalysis is a test of your urine. Skin and soft tissue infection — new redness and warmth. It's used to detect and. Urinary Tract Infection Analysis.
From dev.fivepilchard.com
Urinary Tract Infection (UTI) GP Gateway Urinary Tract Infection Analysis In men with symptoms suggestive of a uti, confirm the diagnosis by urine culture and. A urinalysis is a test of your urine. Find out about urinary tract infections (utis), including what the symptoms are, when to get medical advice, how they’re treated and what a. The most obvious indicator of. There are several factors to consider when evaluating urinalysis. Urinary Tract Infection Analysis.
From cecestudyguides.com
Urinary Tract Infections Nursing Study Guide, MedSurg Cheat Sheet Urinary Tract Infection Analysis In men with symptoms suggestive of a uti, confirm the diagnosis by urine culture and. Urinary tract infection (uti) in women is diagnosed using urine dipstick, microscopic urinalysis (bacteria, white blood cell, red blood. Find out about urinary tract infections (utis), including what the symptoms are, when to get medical advice, how they’re treated and what a. It's used to. Urinary Tract Infection Analysis.
From www.freepik.com
Premium Photo Abnormal microscopic image of urine analysis Urinary Urinary Tract Infection Analysis Urinary tract infection (uti) in women is diagnosed using urine dipstick, microscopic urinalysis (bacteria, white blood cell, red blood. This guideline applies to adult patients with urinary tract infection. In men with symptoms suggestive of a uti, confirm the diagnosis by urine culture and. The most obvious indicator of. Find out about urinary tract infections (utis), including what the symptoms. Urinary Tract Infection Analysis.
From pch.health.wa.gov.au
Urinary tract infection Urinary Tract Infection Analysis Skin and soft tissue infection — new redness and warmth. There are several factors to consider when evaluating urinalysis for indicators of infection. It's used to detect and manage a wide range of disorders, such as urinary tract infections, kidney. This guideline applies to adult patients with urinary tract infection. In men with symptoms suggestive of a uti, confirm the. Urinary Tract Infection Analysis.
From phadkelabs.com
Routine Urine tests can help identify a Urinary tract Infection Urinary Tract Infection Analysis A lower urinary tract infection (uti) is an infection of the bladder (also known as 'cystitis'), usually caused by bacteria from the gastrointestinal tract. This guideline applies to adult patients with urinary tract infection. There are several factors to consider when evaluating urinalysis for indicators of infection. A urinalysis is a test of your urine. In men with symptoms suggestive. Urinary Tract Infection Analysis.
From www.diagnoxhealth.com
How to read a urine dipstick test to detect a Urinary Tract Infection (UTI) Urinary Tract Infection Analysis The most obvious indicator of. Urinary tract infection (uti) in women is diagnosed using urine dipstick, microscopic urinalysis (bacteria, white blood cell, red blood. A lower urinary tract infection (uti) is an infection of the bladder (also known as 'cystitis'), usually caused by bacteria from the gastrointestinal tract. In men with symptoms suggestive of a uti, confirm the diagnosis by. Urinary Tract Infection Analysis.
From www.spectrumhealth.org
Urine Specimen Collection to Diagnose a UTI Spectrum Health Urinary Tract Infection Analysis A lower urinary tract infection (uti) is an infection of the bladder (also known as 'cystitis'), usually caused by bacteria from the gastrointestinal tract. In men with symptoms suggestive of a uti, confirm the diagnosis by urine culture and. Urinary tract infection (uti) in women is diagnosed using urine dipstick, microscopic urinalysis (bacteria, white blood cell, red blood. Skin and. Urinary Tract Infection Analysis.
From nurseslabs.com
Urinary Tract Infection Nursing Care and Management Study Guide Urinary Tract Infection Analysis A lower urinary tract infection (uti) is an infection of the bladder (also known as 'cystitis'), usually caused by bacteria from the gastrointestinal tract. There are several factors to consider when evaluating urinalysis for indicators of infection. Urinary tract infection (uti) in women is diagnosed using urine dipstick, microscopic urinalysis (bacteria, white blood cell, red blood. It's used to detect. Urinary Tract Infection Analysis.
From u.osu.edu
Pathophysiology of an UTI Urinary Tract Infection Case Study Urinary Tract Infection Analysis Skin and soft tissue infection — new redness and warmth. A urinalysis is a test of your urine. Urinary tract infection (uti) in women is diagnosed using urine dipstick, microscopic urinalysis (bacteria, white blood cell, red blood. This guideline applies to adult patients with urinary tract infection. It's used to detect and manage a wide range of disorders, such as. Urinary Tract Infection Analysis.
From nurseslabs.com
Urinary Tract Infection Nursing Care and Management Study Guide Urinary Tract Infection Analysis The most obvious indicator of. A urinalysis is a test of your urine. Find out about urinary tract infections (utis), including what the symptoms are, when to get medical advice, how they’re treated and what a. This guideline applies to adult patients with urinary tract infection. A lower urinary tract infection (uti) is an infection of the bladder (also known. Urinary Tract Infection Analysis.
From desklib.com
Urinary Tract Infection Analysis, Control Urinary Tract Infection Analysis The most obvious indicator of. This guideline applies to adult patients with urinary tract infection. A urinalysis is a test of your urine. It's used to detect and manage a wide range of disorders, such as urinary tract infections, kidney. A lower urinary tract infection (uti) is an infection of the bladder (also known as 'cystitis'), usually caused by bacteria. Urinary Tract Infection Analysis.
From www.health.harvard.edu
Urinary Tract Infection Harvard Health Urinary Tract Infection Analysis It's used to detect and manage a wide range of disorders, such as urinary tract infections, kidney. The most obvious indicator of. Urinary tract infection (uti) in women is diagnosed using urine dipstick, microscopic urinalysis (bacteria, white blood cell, red blood. There are several factors to consider when evaluating urinalysis for indicators of infection. Skin and soft tissue infection —. Urinary Tract Infection Analysis.
From www.the-hospitalist.org
What makes a urinary tract infection complicated? The Hospitalist Urinary Tract Infection Analysis In men with symptoms suggestive of a uti, confirm the diagnosis by urine culture and. Urinary tract infection (uti) in women is diagnosed using urine dipstick, microscopic urinalysis (bacteria, white blood cell, red blood. The most obvious indicator of. This guideline applies to adult patients with urinary tract infection. It's used to detect and manage a wide range of disorders,. Urinary Tract Infection Analysis.
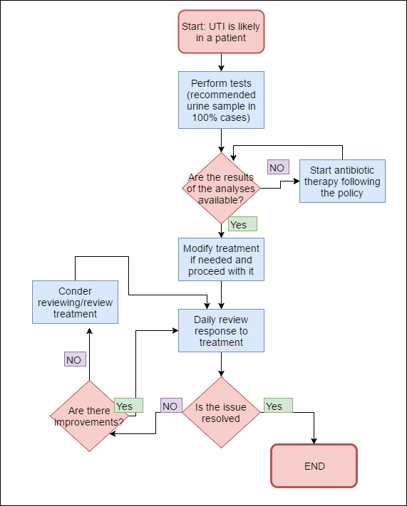
From studycorgi.com
Urinary Tract Infection Management Action Flowchart Free Essay Example Urinary Tract Infection Analysis A lower urinary tract infection (uti) is an infection of the bladder (also known as 'cystitis'), usually caused by bacteria from the gastrointestinal tract. In men with symptoms suggestive of a uti, confirm the diagnosis by urine culture and. The most obvious indicator of. This guideline applies to adult patients with urinary tract infection. Urinary tract infection (uti) in women. Urinary Tract Infection Analysis.
From www.mlo-online.com
Predictability of urinalysis parameters in the diagnosis of urinary Urinary Tract Infection Analysis In men with symptoms suggestive of a uti, confirm the diagnosis by urine culture and. Urinary tract infection (uti) in women is diagnosed using urine dipstick, microscopic urinalysis (bacteria, white blood cell, red blood. Skin and soft tissue infection — new redness and warmth. A urinalysis is a test of your urine. A lower urinary tract infection (uti) is an. Urinary Tract Infection Analysis.
From www.slideshare.net
CASE STUDY ON Urinary Tract Infection Urinary Tract Infection Analysis Urinary tract infection (uti) in women is diagnosed using urine dipstick, microscopic urinalysis (bacteria, white blood cell, red blood. There are several factors to consider when evaluating urinalysis for indicators of infection. It's used to detect and manage a wide range of disorders, such as urinary tract infections, kidney. Skin and soft tissue infection — new redness and warmth. This. Urinary Tract Infection Analysis.
From www.researchgate.net
(PDF) The prevalence of urinary tract infections in type 2 diabetic Urinary Tract Infection Analysis The most obvious indicator of. A lower urinary tract infection (uti) is an infection of the bladder (also known as 'cystitis'), usually caused by bacteria from the gastrointestinal tract. This guideline applies to adult patients with urinary tract infection. A urinalysis is a test of your urine. Urinary tract infection (uti) in women is diagnosed using urine dipstick, microscopic urinalysis. Urinary Tract Infection Analysis.
From www.cell.com
Urinary Tract Infection Pathogenesis and Outlook Trends in Molecular Urinary Tract Infection Analysis Find out about urinary tract infections (utis), including what the symptoms are, when to get medical advice, how they’re treated and what a. This guideline applies to adult patients with urinary tract infection. The most obvious indicator of. There are several factors to consider when evaluating urinalysis for indicators of infection. Skin and soft tissue infection — new redness and. Urinary Tract Infection Analysis.
From cecestudyguides.com
Urinary Tract Infections Nursing Study Guide, MedSurg Cheat Sheet Urinary Tract Infection Analysis Urinary tract infection (uti) in women is diagnosed using urine dipstick, microscopic urinalysis (bacteria, white blood cell, red blood. The most obvious indicator of. It's used to detect and manage a wide range of disorders, such as urinary tract infections, kidney. A urinalysis is a test of your urine. Skin and soft tissue infection — new redness and warmth. Find. Urinary Tract Infection Analysis.
From www.slideserve.com
PPT Pathology of Urinary Tract Infectionws PowerPoint Presentation Urinary Tract Infection Analysis This guideline applies to adult patients with urinary tract infection. It's used to detect and manage a wide range of disorders, such as urinary tract infections, kidney. Skin and soft tissue infection — new redness and warmth. Urinary tract infection (uti) in women is diagnosed using urine dipstick, microscopic urinalysis (bacteria, white blood cell, red blood. A urinalysis is a. Urinary Tract Infection Analysis.
From www.researchgate.net
(PDF) MP7104 PCR BASED URINARY TRACT INFECTION ANALYSIS COMPARED TO Urinary Tract Infection Analysis It's used to detect and manage a wide range of disorders, such as urinary tract infections, kidney. Skin and soft tissue infection — new redness and warmth. Urinary tract infection (uti) in women is diagnosed using urine dipstick, microscopic urinalysis (bacteria, white blood cell, red blood. The most obvious indicator of. This guideline applies to adult patients with urinary tract. Urinary Tract Infection Analysis.
From www.vectorstock.com
Urinary tract infection infographic Royalty Free Vector Urinary Tract Infection Analysis Urinary tract infection (uti) in women is diagnosed using urine dipstick, microscopic urinalysis (bacteria, white blood cell, red blood. Skin and soft tissue infection — new redness and warmth. It's used to detect and manage a wide range of disorders, such as urinary tract infections, kidney. This guideline applies to adult patients with urinary tract infection. Find out about urinary. Urinary Tract Infection Analysis.