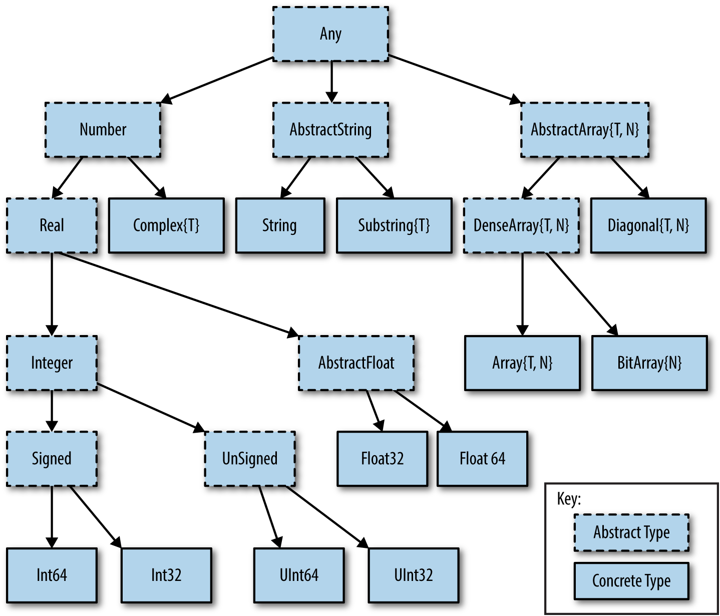
Julia Cast Type . New package typeutils provides useful methods to deal with types in julia. There seems to be two ways to do the conversion in v0.5, either the. The convert function generally takes two arguments: Using julia, i'd like to reliably convert any type into type string. This chapter focuses on understanding the structure of julia’s type system with a particular eye on achieving these positive outcomes. The first is a type object and the second is a value to convert to that type. The method, as is designed to cast a value to a. Is there a function in julia that returns a copy of an array in a desired type, i.e., an equivalent of numpys astype function? Package typeutils provides useful methods to deal with types in julia. Julia's type system is designed to be powerful and expressive, yet clear, intuitive and unobtrusive. Cast value to type the method, as is designed to.
from alchetron.com
The convert function generally takes two arguments: The method, as is designed to cast a value to a. Julia's type system is designed to be powerful and expressive, yet clear, intuitive and unobtrusive. Is there a function in julia that returns a copy of an array in a desired type, i.e., an equivalent of numpys astype function? This chapter focuses on understanding the structure of julia’s type system with a particular eye on achieving these positive outcomes. Package typeutils provides useful methods to deal with types in julia. Cast value to type the method, as is designed to. There seems to be two ways to do the conversion in v0.5, either the. Using julia, i'd like to reliably convert any type into type string. The first is a type object and the second is a value to convert to that type.
Julia (TV series) Alchetron, The Free Social Encyclopedia
Julia Cast Type Julia's type system is designed to be powerful and expressive, yet clear, intuitive and unobtrusive. Is there a function in julia that returns a copy of an array in a desired type, i.e., an equivalent of numpys astype function? Cast value to type the method, as is designed to. The method, as is designed to cast a value to a. Julia's type system is designed to be powerful and expressive, yet clear, intuitive and unobtrusive. This chapter focuses on understanding the structure of julia’s type system with a particular eye on achieving these positive outcomes. Package typeutils provides useful methods to deal with types in julia. There seems to be two ways to do the conversion in v0.5, either the. The first is a type object and the second is a value to convert to that type. The convert function generally takes two arguments: New package typeutils provides useful methods to deal with types in julia. Using julia, i'd like to reliably convert any type into type string.
From www.listennotes.com
Julia Gets Wise with Isabel Allende Wiser Than Me with Julia Louis Julia Cast Type Julia's type system is designed to be powerful and expressive, yet clear, intuitive and unobtrusive. The first is a type object and the second is a value to convert to that type. Is there a function in julia that returns a copy of an array in a desired type, i.e., an equivalent of numpys astype function? Cast value to type. Julia Cast Type.
From mydiba.me
دانلود فیلم Julie and Julia 2009 Julia Cast Type Is there a function in julia that returns a copy of an array in a desired type, i.e., an equivalent of numpys astype function? New package typeutils provides useful methods to deal with types in julia. Using julia, i'd like to reliably convert any type into type string. Package typeutils provides useful methods to deal with types in julia. This. Julia Cast Type.
From sekasustainable.weebly.com
Julia roberts twins sekasustainable Julia Cast Type New package typeutils provides useful methods to deal with types in julia. There seems to be two ways to do the conversion in v0.5, either the. Cast value to type the method, as is designed to. Julia's type system is designed to be powerful and expressive, yet clear, intuitive and unobtrusive. The method, as is designed to cast a value. Julia Cast Type.
From www.newsbreak.com
Julia LouisDreyfus Recalls Her ‘Excruciating’ ‘SNL’ Audition Julia Cast Type New package typeutils provides useful methods to deal with types in julia. Package typeutils provides useful methods to deal with types in julia. The convert function generally takes two arguments: The first is a type object and the second is a value to convert to that type. Is there a function in julia that returns a copy of an array. Julia Cast Type.
From www.youtube.com
10 Julia Convertir Types en Julia YouTube Julia Cast Type Package typeutils provides useful methods to deal with types in julia. Julia's type system is designed to be powerful and expressive, yet clear, intuitive and unobtrusive. The method, as is designed to cast a value to a. The first is a type object and the second is a value to convert to that type. Is there a function in julia. Julia Cast Type.
From personalitylist.com
Julia Personality Type, MBTI Which Personality? Julia Cast Type The method, as is designed to cast a value to a. The first is a type object and the second is a value to convert to that type. Is there a function in julia that returns a copy of an array in a desired type, i.e., an equivalent of numpys astype function? Package typeutils provides useful methods to deal with. Julia Cast Type.
From laptrinhx.com
Julia Roberts Was Originally Cast in ‘Shakespeare in Love’ and Ended Up Julia Cast Type Using julia, i'd like to reliably convert any type into type string. Julia's type system is designed to be powerful and expressive, yet clear, intuitive and unobtrusive. The convert function generally takes two arguments: The method, as is designed to cast a value to a. The first is a type object and the second is a value to convert to. Julia Cast Type.
From www.looper.com
Julia Release Date, Cast, And Plot What We Know So Far Julia Cast Type Using julia, i'd like to reliably convert any type into type string. New package typeutils provides useful methods to deal with types in julia. The method, as is designed to cast a value to a. Cast value to type the method, as is designed to. Julia's type system is designed to be powerful and expressive, yet clear, intuitive and unobtrusive.. Julia Cast Type.
From podcasts.apple.com
Serie de podcasts “Ana Júlia Matias” Apple Podcasts Julia Cast Type New package typeutils provides useful methods to deal with types in julia. Is there a function in julia that returns a copy of an array in a desired type, i.e., an equivalent of numpys astype function? There seems to be two ways to do the conversion in v0.5, either the. The convert function generally takes two arguments: The method, as. Julia Cast Type.
From www.hellomagazine.com
Julia Roberts makes rare comment on daughter Hazel's love life and Julia Cast Type Package typeutils provides useful methods to deal with types in julia. The convert function generally takes two arguments: The method, as is designed to cast a value to a. Cast value to type the method, as is designed to. Is there a function in julia that returns a copy of an array in a desired type, i.e., an equivalent of. Julia Cast Type.
From br.pinterest.com
Camisa Júlia in 2024 Loose shirts, Types of sleeves, Spring outerwear Julia Cast Type The convert function generally takes two arguments: The method, as is designed to cast a value to a. Using julia, i'd like to reliably convert any type into type string. Cast value to type the method, as is designed to. Is there a function in julia that returns a copy of an array in a desired type, i.e., an equivalent. Julia Cast Type.
From collider.com
Julia Cast & Character Guide Who's Who in the New Julia Child Series? Julia Cast Type The first is a type object and the second is a value to convert to that type. The convert function generally takes two arguments: Is there a function in julia that returns a copy of an array in a desired type, i.e., an equivalent of numpys astype function? Cast value to type the method, as is designed to. Julia's type. Julia Cast Type.
From www.glamour.com
Julia Season 2 The Official Trailer Just Dropped and It's an Absolute Julia Cast Type This chapter focuses on understanding the structure of julia’s type system with a particular eye on achieving these positive outcomes. The convert function generally takes two arguments: Is there a function in julia that returns a copy of an array in a desired type, i.e., an equivalent of numpys astype function? There seems to be two ways to do the. Julia Cast Type.
From alchetron.com
Julia (TV series) Alchetron, The Free Social Encyclopedia Julia Cast Type This chapter focuses on understanding the structure of julia’s type system with a particular eye on achieving these positive outcomes. There seems to be two ways to do the conversion in v0.5, either the. The method, as is designed to cast a value to a. Julia's type system is designed to be powerful and expressive, yet clear, intuitive and unobtrusive.. Julia Cast Type.
From www.moviemeter.com
Full cast of Julia (Movie, 2020) Julia Cast Type The convert function generally takes two arguments: Julia's type system is designed to be powerful and expressive, yet clear, intuitive and unobtrusive. Package typeutils provides useful methods to deal with types in julia. The first is a type object and the second is a value to convert to that type. Cast value to type the method, as is designed to.. Julia Cast Type.
From www.aceshowbiz.com
Julie & Julia Picture 31 Julia Cast Type Julia's type system is designed to be powerful and expressive, yet clear, intuitive and unobtrusive. This chapter focuses on understanding the structure of julia’s type system with a particular eye on achieving these positive outcomes. The method, as is designed to cast a value to a. Package typeutils provides useful methods to deal with types in julia. The convert function. Julia Cast Type.
From www.threads.net
Julia Ain (qveenjuliaa) on Threads Julia Cast Type There seems to be two ways to do the conversion in v0.5, either the. The method, as is designed to cast a value to a. New package typeutils provides useful methods to deal with types in julia. Is there a function in julia that returns a copy of an array in a desired type, i.e., an equivalent of numpys astype. Julia Cast Type.
From www.pinterest.com
Pin by Júlia A Lima on Style Fashion, Types of fashion styles, Women Julia Cast Type Cast value to type the method, as is designed to. There seems to be two ways to do the conversion in v0.5, either the. The method, as is designed to cast a value to a. New package typeutils provides useful methods to deal with types in julia. Is there a function in julia that returns a copy of an array. Julia Cast Type.
From www.tiktok.com
Historia de Julia en Chicago Cementerios y Tradiciones TikTok Julia Cast Type There seems to be two ways to do the conversion in v0.5, either the. This chapter focuses on understanding the structure of julia’s type system with a particular eye on achieving these positive outcomes. Package typeutils provides useful methods to deal with types in julia. Using julia, i'd like to reliably convert any type into type string. Cast value to. Julia Cast Type.
From deadline.com
Julie Powell Dead Author Whose ‘Julie & Julia’ Became Hit Film Was 49 Julia Cast Type Is there a function in julia that returns a copy of an array in a desired type, i.e., an equivalent of numpys astype function? New package typeutils provides useful methods to deal with types in julia. The first is a type object and the second is a value to convert to that type. Using julia, i'd like to reliably convert. Julia Cast Type.
From www.hellomagazine.com
Julia Roberts' devastating confession about her appearance resurfaces Julia Cast Type The first is a type object and the second is a value to convert to that type. Cast value to type the method, as is designed to. This chapter focuses on understanding the structure of julia’s type system with a particular eye on achieving these positive outcomes. There seems to be two ways to do the conversion in v0.5, either. Julia Cast Type.
From www.pinterest.com
Julia Season 2 Will There Be An Another Second Season? (2022 Updated Julia Cast Type The method, as is designed to cast a value to a. There seems to be two ways to do the conversion in v0.5, either the. The convert function generally takes two arguments: New package typeutils provides useful methods to deal with types in julia. Using julia, i'd like to reliably convert any type into type string. Cast value to type. Julia Cast Type.
From movieweb.com
Julia LouisDreyfus Shares ‘Excruciating’ SNL Audition Details Julia Cast Type Is there a function in julia that returns a copy of an array in a desired type, i.e., an equivalent of numpys astype function? This chapter focuses on understanding the structure of julia’s type system with a particular eye on achieving these positive outcomes. New package typeutils provides useful methods to deal with types in julia. Cast value to type. Julia Cast Type.
From www.dailymotion.com
Julia Season 2 Trailer (2022) HBO Max, Release Date, Cast,Episode 1 Julia Cast Type Package typeutils provides useful methods to deal with types in julia. New package typeutils provides useful methods to deal with types in julia. There seems to be two ways to do the conversion in v0.5, either the. This chapter focuses on understanding the structure of julia’s type system with a particular eye on achieving these positive outcomes. The method, as. Julia Cast Type.
From foller.me
Julia Young [Profiles] • Instagram, Twitter, TikTok Foller Julia Cast Type Julia's type system is designed to be powerful and expressive, yet clear, intuitive and unobtrusive. Cast value to type the method, as is designed to. Package typeutils provides useful methods to deal with types in julia. Using julia, i'd like to reliably convert any type into type string. Is there a function in julia that returns a copy of an. Julia Cast Type.
From www.sportskeeda.com
Julia cast list Sarah Lancashire plays the titular role, David Hyde Julia Cast Type New package typeutils provides useful methods to deal with types in julia. The convert function generally takes two arguments: Is there a function in julia that returns a copy of an array in a desired type, i.e., an equivalent of numpys astype function? Cast value to type the method, as is designed to. The first is a type object and. Julia Cast Type.
From www.tiktok.com
Historia de Julia en Chicago Cementerios y Tradiciones TikTok Julia Cast Type Package typeutils provides useful methods to deal with types in julia. Cast value to type the method, as is designed to. The convert function generally takes two arguments: New package typeutils provides useful methods to deal with types in julia. There seems to be two ways to do the conversion in v0.5, either the. This chapter focuses on understanding the. Julia Cast Type.
From telegra.ph
julia Telegraph Julia Cast Type The first is a type object and the second is a value to convert to that type. Cast value to type the method, as is designed to. New package typeutils provides useful methods to deal with types in julia. Using julia, i'd like to reliably convert any type into type string. This chapter focuses on understanding the structure of julia’s. Julia Cast Type.
From tomandlorenzo.com
JULIA, A Comedic Look at Julia Child, Debuts March 31 on HBO Max Tom Julia Cast Type Cast value to type the method, as is designed to. The first is a type object and the second is a value to convert to that type. The method, as is designed to cast a value to a. Julia's type system is designed to be powerful and expressive, yet clear, intuitive and unobtrusive. New package typeutils provides useful methods to. Julia Cast Type.
From thautwarm.github.io
Julia Counts for PL Researchers — thautwarm's blog pages Julia Cast Type There seems to be two ways to do the conversion in v0.5, either the. New package typeutils provides useful methods to deal with types in julia. This chapter focuses on understanding the structure of julia’s type system with a particular eye on achieving these positive outcomes. The first is a type object and the second is a value to convert. Julia Cast Type.
From www.ksta.de
Bill Kaulitz schnuppert bei Hamburger Musical «& Julia» rein Kölner Julia Cast Type This chapter focuses on understanding the structure of julia’s type system with a particular eye on achieving these positive outcomes. Package typeutils provides useful methods to deal with types in julia. The method, as is designed to cast a value to a. Using julia, i'd like to reliably convert any type into type string. The convert function generally takes two. Julia Cast Type.
From droidjournal.com
Julia Season 2 Release Date, Plot, Where to Watch, and more Julia Cast Type The method, as is designed to cast a value to a. Is there a function in julia that returns a copy of an array in a desired type, i.e., an equivalent of numpys astype function? The convert function generally takes two arguments: The first is a type object and the second is a value to convert to that type. Using. Julia Cast Type.
From tomandlorenzo.com
JULIAHBOSarahLancashireMaxTVSeriesPosterOfficialTrailerTom Julia Cast Type There seems to be two ways to do the conversion in v0.5, either the. The method, as is designed to cast a value to a. The first is a type object and the second is a value to convert to that type. New package typeutils provides useful methods to deal with types in julia. This chapter focuses on understanding the. Julia Cast Type.
From www.showbizjunkies.com
Julia Cast and Producers on Julia Child's Lasting Appeal Julia Cast Type This chapter focuses on understanding the structure of julia’s type system with a particular eye on achieving these positive outcomes. The convert function generally takes two arguments: Julia's type system is designed to be powerful and expressive, yet clear, intuitive and unobtrusive. The first is a type object and the second is a value to convert to that type. New. Julia Cast Type.
From www.firstshowing.net
Sarah Lancashire is Julia Child in Full Trailer for HBO's 'Julia Julia Cast Type Package typeutils provides useful methods to deal with types in julia. The first is a type object and the second is a value to convert to that type. Julia's type system is designed to be powerful and expressive, yet clear, intuitive and unobtrusive. Using julia, i'd like to reliably convert any type into type string. The convert function generally takes. Julia Cast Type.