What Are The Processes Involved In Process Validation . Process validation is the verification that a process meets the requirements imposed on its process results. Process design, process qualification, and continued. Process validation is defined as the collection and evaluation of data, from the process design. The fda defines process validation as the collection and evaluation of data, from the process design stage through commercial. It involves the collection and analysis of data to. One common framework for process validation consists of three stages: Process validation is a critical part of quality assurance in the manufacturing industry.
from www.collidu.com
Process design, process qualification, and continued. One common framework for process validation consists of three stages: Process validation is defined as the collection and evaluation of data, from the process design. It involves the collection and analysis of data to. Process validation is the verification that a process meets the requirements imposed on its process results. The fda defines process validation as the collection and evaluation of data, from the process design stage through commercial. Process validation is a critical part of quality assurance in the manufacturing industry.
Process Validation PowerPoint Presentation Slides PPT Template
What Are The Processes Involved In Process Validation Process design, process qualification, and continued. Process design, process qualification, and continued. One common framework for process validation consists of three stages: It involves the collection and analysis of data to. Process validation is defined as the collection and evaluation of data, from the process design. Process validation is the verification that a process meets the requirements imposed on its process results. The fda defines process validation as the collection and evaluation of data, from the process design stage through commercial. Process validation is a critical part of quality assurance in the manufacturing industry.
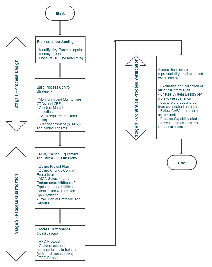
From www.qualitymeddev.com
Process Validation for Medical Devices Overview of FDA Requirements What Are The Processes Involved In Process Validation It involves the collection and analysis of data to. Process validation is the verification that a process meets the requirements imposed on its process results. Process validation is defined as the collection and evaluation of data, from the process design. One common framework for process validation consists of three stages: Process design, process qualification, and continued. The fda defines process. What Are The Processes Involved In Process Validation.
From www.slideteam.net
Data Validation Process Flow Chart Framework Transformation What Are The Processes Involved In Process Validation Process validation is the verification that a process meets the requirements imposed on its process results. It involves the collection and analysis of data to. The fda defines process validation as the collection and evaluation of data, from the process design stage through commercial. Process design, process qualification, and continued. One common framework for process validation consists of three stages:. What Are The Processes Involved In Process Validation.
From mac51.blogspot.com
What are 4 must know Types of Validations in pharmaceutical industry FDA What Are The Processes Involved In Process Validation It involves the collection and analysis of data to. Process design, process qualification, and continued. One common framework for process validation consists of three stages: Process validation is a critical part of quality assurance in the manufacturing industry. Process validation is the verification that a process meets the requirements imposed on its process results. Process validation is defined as the. What Are The Processes Involved In Process Validation.
From www.orielstat.com
Overview of Medical Device Process Validation IQ, OQ, and PQ Oriel What Are The Processes Involved In Process Validation Process validation is a critical part of quality assurance in the manufacturing industry. Process validation is defined as the collection and evaluation of data, from the process design. It involves the collection and analysis of data to. One common framework for process validation consists of three stages: The fda defines process validation as the collection and evaluation of data, from. What Are The Processes Involved In Process Validation.
From guideline-sop.com
Process Validation (PV) & Verification of Drug Product Guidelines SOPs What Are The Processes Involved In Process Validation Process validation is a critical part of quality assurance in the manufacturing industry. Process validation is the verification that a process meets the requirements imposed on its process results. One common framework for process validation consists of three stages: It involves the collection and analysis of data to. The fda defines process validation as the collection and evaluation of data,. What Are The Processes Involved In Process Validation.
From www.allbusinesstemplates.com
Process Validation Templates at What Are The Processes Involved In Process Validation The fda defines process validation as the collection and evaluation of data, from the process design stage through commercial. One common framework for process validation consists of three stages: Process validation is the verification that a process meets the requirements imposed on its process results. It involves the collection and analysis of data to. Process validation is a critical part. What Are The Processes Involved In Process Validation.
From www.technolush.com
Verification & Validation Model TechnoLush What Are The Processes Involved In Process Validation Process validation is defined as the collection and evaluation of data, from the process design. One common framework for process validation consists of three stages: Process validation is the verification that a process meets the requirements imposed on its process results. The fda defines process validation as the collection and evaluation of data, from the process design stage through commercial.. What Are The Processes Involved In Process Validation.
From www.productlabs.io
Customer Development & User Research Customer Validation Process What Are The Processes Involved In Process Validation Process validation is a critical part of quality assurance in the manufacturing industry. The fda defines process validation as the collection and evaluation of data, from the process design stage through commercial. Process design, process qualification, and continued. It involves the collection and analysis of data to. One common framework for process validation consists of three stages: Process validation is. What Are The Processes Involved In Process Validation.
From www.collidu.com
Process Validation PowerPoint Presentation Slides PPT Template What Are The Processes Involved In Process Validation Process validation is the verification that a process meets the requirements imposed on its process results. Process validation is defined as the collection and evaluation of data, from the process design. One common framework for process validation consists of three stages: Process validation is a critical part of quality assurance in the manufacturing industry. It involves the collection and analysis. What Are The Processes Involved In Process Validation.
From www.presentationeze.com
Process Validation vs Verification. When to Validate. When to Verify What Are The Processes Involved In Process Validation It involves the collection and analysis of data to. The fda defines process validation as the collection and evaluation of data, from the process design stage through commercial. Process validation is the verification that a process meets the requirements imposed on its process results. Process design, process qualification, and continued. Process validation is a critical part of quality assurance in. What Are The Processes Involved In Process Validation.
From www.researchgate.net
2 Verification and Validation Process Download Scientific Diagram What Are The Processes Involved In Process Validation Process design, process qualification, and continued. The fda defines process validation as the collection and evaluation of data, from the process design stage through commercial. One common framework for process validation consists of three stages: Process validation is a critical part of quality assurance in the manufacturing industry. It involves the collection and analysis of data to. Process validation is. What Are The Processes Involved In Process Validation.
From cmsmedtech.com
Free ISO 13485 Process Validation Template What Are The Processes Involved In Process Validation Process validation is defined as the collection and evaluation of data, from the process design. Process design, process qualification, and continued. The fda defines process validation as the collection and evaluation of data, from the process design stage through commercial. It involves the collection and analysis of data to. Process validation is a critical part of quality assurance in the. What Are The Processes Involved In Process Validation.
From laconteconsulting.com
Data Validation Process 8step LaConte Consulting What Are The Processes Involved In Process Validation One common framework for process validation consists of three stages: The fda defines process validation as the collection and evaluation of data, from the process design stage through commercial. Process validation is defined as the collection and evaluation of data, from the process design. Process validation is a critical part of quality assurance in the manufacturing industry. Process validation is. What Are The Processes Involved In Process Validation.
From www.collidu.com
Process Validation PowerPoint Presentation Slides PPT Template What Are The Processes Involved In Process Validation It involves the collection and analysis of data to. Process validation is defined as the collection and evaluation of data, from the process design. Process validation is a critical part of quality assurance in the manufacturing industry. The fda defines process validation as the collection and evaluation of data, from the process design stage through commercial. Process validation is the. What Are The Processes Involved In Process Validation.
From easymedicaldevice.com
Process Validation or Verification (Medical Device)? What Are The Processes Involved In Process Validation Process design, process qualification, and continued. The fda defines process validation as the collection and evaluation of data, from the process design stage through commercial. Process validation is the verification that a process meets the requirements imposed on its process results. It involves the collection and analysis of data to. Process validation is a critical part of quality assurance in. What Are The Processes Involved In Process Validation.
From www.biolyotech.com
Process Characterization/Validation BioLyo Technologies What Are The Processes Involved In Process Validation Process validation is a critical part of quality assurance in the manufacturing industry. The fda defines process validation as the collection and evaluation of data, from the process design stage through commercial. Process design, process qualification, and continued. One common framework for process validation consists of three stages: Process validation is the verification that a process meets the requirements imposed. What Are The Processes Involved In Process Validation.
From www.slideteam.net
Asset Data Validation Process Flow Chart PowerPoint Slides Diagrams What Are The Processes Involved In Process Validation Process validation is a critical part of quality assurance in the manufacturing industry. Process validation is the verification that a process meets the requirements imposed on its process results. It involves the collection and analysis of data to. Process validation is defined as the collection and evaluation of data, from the process design. Process design, process qualification, and continued. The. What Are The Processes Involved In Process Validation.
From www.presentationeze.com
Product and Process Validation Process ValidationPresentationEZE What Are The Processes Involved In Process Validation Process design, process qualification, and continued. One common framework for process validation consists of three stages: Process validation is a critical part of quality assurance in the manufacturing industry. Process validation is defined as the collection and evaluation of data, from the process design. Process validation is the verification that a process meets the requirements imposed on its process results.. What Are The Processes Involved In Process Validation.
From www.alamy.com
Four components of validation process Stock Photo Alamy What Are The Processes Involved In Process Validation Process validation is defined as the collection and evaluation of data, from the process design. Process validation is a critical part of quality assurance in the manufacturing industry. It involves the collection and analysis of data to. Process design, process qualification, and continued. One common framework for process validation consists of three stages: The fda defines process validation as the. What Are The Processes Involved In Process Validation.
From pharmagxp.com
Process Validation The Essential Guide to Ensuring Product Quality and What Are The Processes Involved In Process Validation Process design, process qualification, and continued. Process validation is the verification that a process meets the requirements imposed on its process results. Process validation is a critical part of quality assurance in the manufacturing industry. The fda defines process validation as the collection and evaluation of data, from the process design stage through commercial. Process validation is defined as the. What Are The Processes Involved In Process Validation.
From www.greenlight.guru
Process Verification vs Process Validation What’s the Difference? What Are The Processes Involved In Process Validation Process validation is a critical part of quality assurance in the manufacturing industry. Process design, process qualification, and continued. It involves the collection and analysis of data to. The fda defines process validation as the collection and evaluation of data, from the process design stage through commercial. One common framework for process validation consists of three stages: Process validation is. What Are The Processes Involved In Process Validation.
From iziel.com
Process Validation for Medical Devices Process Validation Services What Are The Processes Involved In Process Validation Process design, process qualification, and continued. It involves the collection and analysis of data to. The fda defines process validation as the collection and evaluation of data, from the process design stage through commercial. One common framework for process validation consists of three stages: Process validation is a critical part of quality assurance in the manufacturing industry. Process validation is. What Are The Processes Involved In Process Validation.
From www.researchgate.net
Process Validation, Equipment Selection and Qualification Download What Are The Processes Involved In Process Validation The fda defines process validation as the collection and evaluation of data, from the process design stage through commercial. Process validation is the verification that a process meets the requirements imposed on its process results. Process design, process qualification, and continued. One common framework for process validation consists of three stages: It involves the collection and analysis of data to.. What Are The Processes Involved In Process Validation.
From pharmagxp.com
Process Validation The Essential Guide to Ensuring Product Quality and What Are The Processes Involved In Process Validation It involves the collection and analysis of data to. One common framework for process validation consists of three stages: Process validation is the verification that a process meets the requirements imposed on its process results. Process validation is defined as the collection and evaluation of data, from the process design. Process design, process qualification, and continued. Process validation is a. What Are The Processes Involved In Process Validation.
From www.aplyon.com
ISO 13485 Process Validation Procedure Bundle What Are The Processes Involved In Process Validation Process validation is defined as the collection and evaluation of data, from the process design. Process design, process qualification, and continued. The fda defines process validation as the collection and evaluation of data, from the process design stage through commercial. One common framework for process validation consists of three stages: Process validation is the verification that a process meets the. What Are The Processes Involved In Process Validation.
From www.slideteam.net
Data Validation Process Flow Chart Framework Transformation What Are The Processes Involved In Process Validation Process validation is defined as the collection and evaluation of data, from the process design. It involves the collection and analysis of data to. Process validation is a critical part of quality assurance in the manufacturing industry. Process design, process qualification, and continued. One common framework for process validation consists of three stages: The fda defines process validation as the. What Are The Processes Involved In Process Validation.
From slcontrols.com
The 3 Stages of Process Validation Explained SL Controls What Are The Processes Involved In Process Validation Process validation is defined as the collection and evaluation of data, from the process design. Process validation is a critical part of quality assurance in the manufacturing industry. Process validation is the verification that a process meets the requirements imposed on its process results. The fda defines process validation as the collection and evaluation of data, from the process design. What Are The Processes Involved In Process Validation.
From www.collidu.com
Process Validation PowerPoint Presentation Slides PPT Template What Are The Processes Involved In Process Validation The fda defines process validation as the collection and evaluation of data, from the process design stage through commercial. Process validation is defined as the collection and evaluation of data, from the process design. Process design, process qualification, and continued. It involves the collection and analysis of data to. Process validation is a critical part of quality assurance in the. What Are The Processes Involved In Process Validation.
From kneat.com
The Four Types of Process Validation Kneat What Are The Processes Involved In Process Validation One common framework for process validation consists of three stages: The fda defines process validation as the collection and evaluation of data, from the process design stage through commercial. Process validation is a critical part of quality assurance in the manufacturing industry. It involves the collection and analysis of data to. Process validation is the verification that a process meets. What Are The Processes Involved In Process Validation.
From www.presentationeze.com
Process Validation versus Process Verification. PresentationEZE What Are The Processes Involved In Process Validation Process validation is the verification that a process meets the requirements imposed on its process results. It involves the collection and analysis of data to. Process validation is defined as the collection and evaluation of data, from the process design. Process validation is a critical part of quality assurance in the manufacturing industry. One common framework for process validation consists. What Are The Processes Involved In Process Validation.
From orioledhub.eu
The Lifecycle Approach to Process Validation Overview Orioled Hub What Are The Processes Involved In Process Validation Process validation is defined as the collection and evaluation of data, from the process design. One common framework for process validation consists of three stages: The fda defines process validation as the collection and evaluation of data, from the process design stage through commercial. Process design, process qualification, and continued. It involves the collection and analysis of data to. Process. What Are The Processes Involved In Process Validation.
From www.orielstat.com
Medical Device Process Validation What You Need to Know What Are The Processes Involved In Process Validation Process validation is the verification that a process meets the requirements imposed on its process results. Process design, process qualification, and continued. The fda defines process validation as the collection and evaluation of data, from the process design stage through commercial. Process validation is defined as the collection and evaluation of data, from the process design. It involves the collection. What Are The Processes Involved In Process Validation.
From odoman.com
Verification and Validation in Testing When to use which? (2022) What Are The Processes Involved In Process Validation Process validation is defined as the collection and evaluation of data, from the process design. Process design, process qualification, and continued. Process validation is a critical part of quality assurance in the manufacturing industry. It involves the collection and analysis of data to. The fda defines process validation as the collection and evaluation of data, from the process design stage. What Are The Processes Involved In Process Validation.
From nacptpharmacollege.com
Cannabis Process Related Validation NACPT What Are The Processes Involved In Process Validation Process validation is defined as the collection and evaluation of data, from the process design. Process validation is a critical part of quality assurance in the manufacturing industry. It involves the collection and analysis of data to. Process validation is the verification that a process meets the requirements imposed on its process results. One common framework for process validation consists. What Are The Processes Involved In Process Validation.
From validationcenter.com
What is Computer System Validation and How Do You Do It? What Are The Processes Involved In Process Validation It involves the collection and analysis of data to. Process validation is the verification that a process meets the requirements imposed on its process results. Process validation is defined as the collection and evaluation of data, from the process design. One common framework for process validation consists of three stages: Process design, process qualification, and continued. The fda defines process. What Are The Processes Involved In Process Validation.