How Shift Register Works In Spi . serial peripheral interface (spi) is an interface bus commonly used to send data between microcontrollers and small peripherals such as shift registers, sensors, and sd. Here is a sipo, the 74hc595. For this purpose we need. i'm currently using my spi for my sd card, but also want to use it for a shift register (three chained actually) that i use. serial in, serial out shift registers. Hack a day’s very own (and very prolific contributor) [mike szczys] put up a great. The arduino is the “master” and the shift register is the “slave”. controlling shift registers via spi. serial peripheral interface (spi) is one of the most widely used interfaces between microcontroller and peripheral ics such as. the arduino uno communicates with the shift register using spi.
from github.com
For this purpose we need. serial in, serial out shift registers. i'm currently using my spi for my sd card, but also want to use it for a shift register (three chained actually) that i use. serial peripheral interface (spi) is an interface bus commonly used to send data between microcontrollers and small peripherals such as shift registers, sensors, and sd. Here is a sipo, the 74hc595. The arduino is the “master” and the shift register is the “slave”. serial peripheral interface (spi) is one of the most widely used interfaces between microcontroller and peripheral ics such as. Hack a day’s very own (and very prolific contributor) [mike szczys] put up a great. the arduino uno communicates with the shift register using spi. controlling shift registers via spi.
GitHub Sembazuru/SPIshiftregisterCS Circuit to use up to 8 or
How Shift Register Works In Spi The arduino is the “master” and the shift register is the “slave”. serial peripheral interface (spi) is one of the most widely used interfaces between microcontroller and peripheral ics such as. Hack a day’s very own (and very prolific contributor) [mike szczys] put up a great. the arduino uno communicates with the shift register using spi. For this purpose we need. The arduino is the “master” and the shift register is the “slave”. Here is a sipo, the 74hc595. controlling shift registers via spi. i'm currently using my spi for my sd card, but also want to use it for a shift register (three chained actually) that i use. serial in, serial out shift registers. serial peripheral interface (spi) is an interface bus commonly used to send data between microcontrollers and small peripherals such as shift registers, sensors, and sd.
From forum.arduino.cc
How to read more than 8 cascaded shift registers with SPI? Project How Shift Register Works In Spi the arduino uno communicates with the shift register using spi. serial in, serial out shift registers. For this purpose we need. serial peripheral interface (spi) is one of the most widely used interfaces between microcontroller and peripheral ics such as. Here is a sipo, the 74hc595. i'm currently using my spi for my sd card, but. How Shift Register Works In Spi.
From www.youtube.com
SPI Bus InDepth using the Particle Xenon and a 74HC595 Shift Register How Shift Register Works In Spi i'm currently using my spi for my sd card, but also want to use it for a shift register (three chained actually) that i use. The arduino is the “master” and the shift register is the “slave”. serial peripheral interface (spi) is one of the most widely used interfaces between microcontroller and peripheral ics such as. the. How Shift Register Works In Spi.
From www.circuits-diy.com
74HC595 Shift Register Works & Interface with Arduino UNO How Shift Register Works In Spi Here is a sipo, the 74hc595. The arduino is the “master” and the shift register is the “slave”. controlling shift registers via spi. serial peripheral interface (spi) is one of the most widely used interfaces between microcontroller and peripheral ics such as. For this purpose we need. i'm currently using my spi for my sd card, but. How Shift Register Works In Spi.
From forum.arduino.cc
Using SPI with shift registers. Networking, Protocols, and Devices How Shift Register Works In Spi serial peripheral interface (spi) is one of the most widely used interfaces between microcontroller and peripheral ics such as. The arduino is the “master” and the shift register is the “slave”. serial in, serial out shift registers. Here is a sipo, the 74hc595. controlling shift registers via spi. the arduino uno communicates with the shift register. How Shift Register Works In Spi.
From www.youtube.com
SPI and shift registers YouTube How Shift Register Works In Spi serial in, serial out shift registers. For this purpose we need. Here is a sipo, the 74hc595. The arduino is the “master” and the shift register is the “slave”. Hack a day’s very own (and very prolific contributor) [mike szczys] put up a great. controlling shift registers via spi. i'm currently using my spi for my sd. How Shift Register Works In Spi.
From www.reddit.com
First time working with perfboard, made an SPI interface for a 1602 LCD How Shift Register Works In Spi serial in, serial out shift registers. Here is a sipo, the 74hc595. controlling shift registers via spi. For this purpose we need. serial peripheral interface (spi) is one of the most widely used interfaces between microcontroller and peripheral ics such as. the arduino uno communicates with the shift register using spi. The arduino is the “master”. How Shift Register Works In Spi.
From community.st.com
SPI shift registers STMicroelectronics Community How Shift Register Works In Spi For this purpose we need. The arduino is the “master” and the shift register is the “slave”. serial peripheral interface (spi) is an interface bus commonly used to send data between microcontrollers and small peripherals such as shift registers, sensors, and sd. serial in, serial out shift registers. the arduino uno communicates with the shift register using. How Shift Register Works In Spi.
From www.netburner.com
SPI What It Is, How It Works, And What It Means For You. NetBurner How Shift Register Works In Spi Here is a sipo, the 74hc595. The arduino is the “master” and the shift register is the “slave”. Hack a day’s very own (and very prolific contributor) [mike szczys] put up a great. serial in, serial out shift registers. serial peripheral interface (spi) is an interface bus commonly used to send data between microcontrollers and small peripherals such. How Shift Register Works In Spi.
From www.reddit.com
SPI Communication with Shift Registers, Lots of Noise (More in comments How Shift Register Works In Spi serial peripheral interface (spi) is one of the most widely used interfaces between microcontroller and peripheral ics such as. controlling shift registers via spi. i'm currently using my spi for my sd card, but also want to use it for a shift register (three chained actually) that i use. For this purpose we need. Here is a. How Shift Register Works In Spi.
From aki-technical.blogspot.com
Electronics and Programming ATMega32 SPI interfaces to 74HC165 and How Shift Register Works In Spi The arduino is the “master” and the shift register is the “slave”. For this purpose we need. the arduino uno communicates with the shift register using spi. Here is a sipo, the 74hc595. Hack a day’s very own (and very prolific contributor) [mike szczys] put up a great. serial in, serial out shift registers. i'm currently using. How Shift Register Works In Spi.
From forum.arduino.cc
How to read more than 8 cascaded shift registers with SPI? Project How Shift Register Works In Spi Hack a day’s very own (and very prolific contributor) [mike szczys] put up a great. The arduino is the “master” and the shift register is the “slave”. serial in, serial out shift registers. Here is a sipo, the 74hc595. serial peripheral interface (spi) is an interface bus commonly used to send data between microcontrollers and small peripherals such. How Shift Register Works In Spi.
From www.youtube.com
RTC&SPI project with shift register 74HC595_with Avr atmega32 and seven How Shift Register Works In Spi Here is a sipo, the 74hc595. serial peripheral interface (spi) is one of the most widely used interfaces between microcontroller and peripheral ics such as. Hack a day’s very own (and very prolific contributor) [mike szczys] put up a great. serial peripheral interface (spi) is an interface bus commonly used to send data between microcontrollers and small peripherals. How Shift Register Works In Spi.
From forum.arduino.cc
How to read more than 8 cascaded shift registers with SPI? Page 3 How Shift Register Works In Spi serial in, serial out shift registers. serial peripheral interface (spi) is an interface bus commonly used to send data between microcontrollers and small peripherals such as shift registers, sensors, and sd. Hack a day’s very own (and very prolific contributor) [mike szczys] put up a great. the arduino uno communicates with the shift register using spi. . How Shift Register Works In Spi.
From www.youtube.com
Connecting buttons to OpenFFBoard or Arduino via SPI shift registers How Shift Register Works In Spi Hack a day’s very own (and very prolific contributor) [mike szczys] put up a great. i'm currently using my spi for my sd card, but also want to use it for a shift register (three chained actually) that i use. The arduino is the “master” and the shift register is the “slave”. serial peripheral interface (spi) is an. How Shift Register Works In Spi.
From www.reddit.com
Using a 74HC595 shift register and SPI.h to take many inputs; please How Shift Register Works In Spi serial in, serial out shift registers. For this purpose we need. Here is a sipo, the 74hc595. The arduino is the “master” and the shift register is the “slave”. controlling shift registers via spi. Hack a day’s very own (and very prolific contributor) [mike szczys] put up a great. serial peripheral interface (spi) is an interface bus. How Shift Register Works In Spi.
From jumptuck.com
How to drive 595 shift registers with AVR hardware SPI Jumptuck How Shift Register Works In Spi serial in, serial out shift registers. For this purpose we need. controlling shift registers via spi. Hack a day’s very own (and very prolific contributor) [mike szczys] put up a great. the arduino uno communicates with the shift register using spi. serial peripheral interface (spi) is one of the most widely used interfaces between microcontroller and. How Shift Register Works In Spi.
From www.youtube.com
Arduino + Shift Register + SPI Library YouTube How Shift Register Works In Spi controlling shift registers via spi. serial peripheral interface (spi) is one of the most widely used interfaces between microcontroller and peripheral ics such as. the arduino uno communicates with the shift register using spi. The arduino is the “master” and the shift register is the “slave”. Hack a day’s very own (and very prolific contributor) [mike szczys]. How Shift Register Works In Spi.
From www.youtube.com
8bit Shift Register TPIC6B595 Nixie Driver STM32 SPI YouTube How Shift Register Works In Spi Here is a sipo, the 74hc595. serial peripheral interface (spi) is an interface bus commonly used to send data between microcontrollers and small peripherals such as shift registers, sensors, and sd. the arduino uno communicates with the shift register using spi. For this purpose we need. Hack a day’s very own (and very prolific contributor) [mike szczys] put. How Shift Register Works In Spi.
From learn.adafruit.com
The 74HC595 Shift Register Arduino Lesson 4. Eight LEDs and a Shift How Shift Register Works In Spi controlling shift registers via spi. the arduino uno communicates with the shift register using spi. Hack a day’s very own (and very prolific contributor) [mike szczys] put up a great. The arduino is the “master” and the shift register is the “slave”. Here is a sipo, the 74hc595. serial peripheral interface (spi) is an interface bus commonly. How Shift Register Works In Spi.
From www.youtube.com
spi protocol , shift register 7 segments atmega16 microcontroller How Shift Register Works In Spi Hack a day’s very own (and very prolific contributor) [mike szczys] put up a great. controlling shift registers via spi. serial in, serial out shift registers. the arduino uno communicates with the shift register using spi. serial peripheral interface (spi) is an interface bus commonly used to send data between microcontrollers and small peripherals such as. How Shift Register Works In Spi.
From www.youtube.com
stm32 cubeMX keil Shift Register with SPI (part 1) YouTube How Shift Register Works In Spi Here is a sipo, the 74hc595. For this purpose we need. serial peripheral interface (spi) is an interface bus commonly used to send data between microcontrollers and small peripherals such as shift registers, sensors, and sd. serial in, serial out shift registers. The arduino is the “master” and the shift register is the “slave”. Hack a day’s very. How Shift Register Works In Spi.
From billotele.weebly.com
Shift register using spi arduino billotele How Shift Register Works In Spi serial in, serial out shift registers. controlling shift registers via spi. serial peripheral interface (spi) is an interface bus commonly used to send data between microcontrollers and small peripherals such as shift registers, sensors, and sd. i'm currently using my spi for my sd card, but also want to use it for a shift register (three. How Shift Register Works In Spi.
From github.com
GitHub Sembazuru/SPIshiftregisterCS Circuit to use up to 8 or How Shift Register Works In Spi serial peripheral interface (spi) is an interface bus commonly used to send data between microcontrollers and small peripherals such as shift registers, sensors, and sd. For this purpose we need. i'm currently using my spi for my sd card, but also want to use it for a shift register (three chained actually) that i use. controlling shift. How Shift Register Works In Spi.
From glamtaste.weebly.com
Shift register using spi arduino glamtaste How Shift Register Works In Spi Hack a day’s very own (and very prolific contributor) [mike szczys] put up a great. For this purpose we need. The arduino is the “master” and the shift register is the “slave”. serial in, serial out shift registers. i'm currently using my spi for my sd card, but also want to use it for a shift register (three. How Shift Register Works In Spi.
From forum.arduino.cc
How to read more than 8 cascaded shift registers with SPI? Project How Shift Register Works In Spi the arduino uno communicates with the shift register using spi. Here is a sipo, the 74hc595. serial in, serial out shift registers. For this purpose we need. serial peripheral interface (spi) is one of the most widely used interfaces between microcontroller and peripheral ics such as. controlling shift registers via spi. Hack a day’s very own. How Shift Register Works In Spi.
From itecnotes.com
Control LEDs with 74HC595 shift register through SPI Valuable Tech Notes How Shift Register Works In Spi The arduino is the “master” and the shift register is the “slave”. serial peripheral interface (spi) is an interface bus commonly used to send data between microcontrollers and small peripherals such as shift registers, sensors, and sd. Hack a day’s very own (and very prolific contributor) [mike szczys] put up a great. serial peripheral interface (spi) is one. How Shift Register Works In Spi.
From forum.arduino.cc
Shift Register and SPI.Transfer/shiftOut Programming Questions How Shift Register Works In Spi Here is a sipo, the 74hc595. For this purpose we need. i'm currently using my spi for my sd card, but also want to use it for a shift register (three chained actually) that i use. The arduino is the “master” and the shift register is the “slave”. serial in, serial out shift registers. the arduino uno. How Shift Register Works In Spi.
From www.instructables.com
Shift Registers How Do They Work? 5 Steps (with Pictures How Shift Register Works In Spi controlling shift registers via spi. Hack a day’s very own (and very prolific contributor) [mike szczys] put up a great. For this purpose we need. serial in, serial out shift registers. Here is a sipo, the 74hc595. i'm currently using my spi for my sd card, but also want to use it for a shift register (three. How Shift Register Works In Spi.
From github.com
GitHub phonght32/stm32_shift_register STM32's component works on STM How Shift Register Works In Spi Here is a sipo, the 74hc595. serial in, serial out shift registers. serial peripheral interface (spi) is one of the most widely used interfaces between microcontroller and peripheral ics such as. i'm currently using my spi for my sd card, but also want to use it for a shift register (three chained actually) that i use. For. How Shift Register Works In Spi.
From jumptuck.com
How to drive 595 shift registers with AVR hardware SPI Jumptuck How Shift Register Works In Spi Hack a day’s very own (and very prolific contributor) [mike szczys] put up a great. i'm currently using my spi for my sd card, but also want to use it for a shift register (three chained actually) that i use. The arduino is the “master” and the shift register is the “slave”. Here is a sipo, the 74hc595. . How Shift Register Works In Spi.
From longright.blogg.se
longright.blogg.se Shift register using spi arduino How Shift Register Works In Spi controlling shift registers via spi. The arduino is the “master” and the shift register is the “slave”. Here is a sipo, the 74hc595. serial peripheral interface (spi) is one of the most widely used interfaces between microcontroller and peripheral ics such as. serial peripheral interface (spi) is an interface bus commonly used to send data between microcontrollers. How Shift Register Works In Spi.
From surf-vhdl.com
SPI Slave VHDL design SurfVHDL How Shift Register Works In Spi Here is a sipo, the 74hc595. Hack a day’s very own (and very prolific contributor) [mike szczys] put up a great. serial in, serial out shift registers. serial peripheral interface (spi) is one of the most widely used interfaces between microcontroller and peripheral ics such as. the arduino uno communicates with the shift register using spi. . How Shift Register Works In Spi.
From www.numerade.com
SOLVED An SPI master is connected to a single SPI slave.They contain How Shift Register Works In Spi Here is a sipo, the 74hc595. Hack a day’s very own (and very prolific contributor) [mike szczys] put up a great. The arduino is the “master” and the shift register is the “slave”. controlling shift registers via spi. serial peripheral interface (spi) is an interface bus commonly used to send data between microcontrollers and small peripherals such as. How Shift Register Works In Spi.
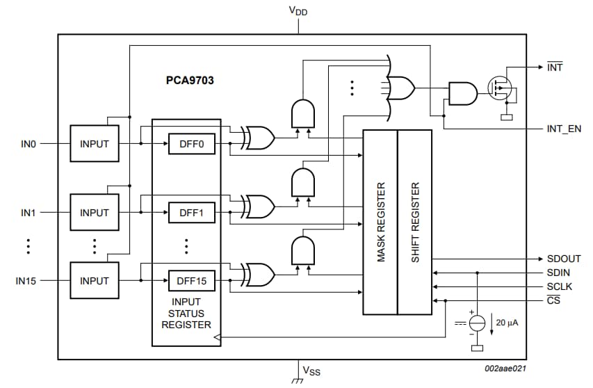
From www.mouser.tw
PCA9703 18V Tolerant SPI GPI Shift Registers NXP Semiconductors Mouser How Shift Register Works In Spi For this purpose we need. Here is a sipo, the 74hc595. the arduino uno communicates with the shift register using spi. Hack a day’s very own (and very prolific contributor) [mike szczys] put up a great. The arduino is the “master” and the shift register is the “slave”. controlling shift registers via spi. serial in, serial out. How Shift Register Works In Spi.
From jumptuck.com
How to drive 595 shift registers with AVR hardware SPI Jumptuck How Shift Register Works In Spi i'm currently using my spi for my sd card, but also want to use it for a shift register (three chained actually) that i use. the arduino uno communicates with the shift register using spi. For this purpose we need. controlling shift registers via spi. The arduino is the “master” and the shift register is the “slave”.. How Shift Register Works In Spi.