How Does A Battery Simulator Work . What is a battery emulator and how does it work? A battery emulator is a device that simulates the behavior of a real battery. A battery simulator is an electronic equipment that emulates numerous real properties of a battery. Typical cell battery emulator boards can. It works by providing a controlled and programmable. Battery simulation helps optimize the design of energy storage systems, ensuring they can handle the demands of solar and wind. A battery emulator enables simulation of battery sink and source characteristics used to validate a battery management system (bms). These properties are power, voltage,. Building a battery simulator is a practical solution to providing a high density and easily transported bms.
from www.battery-simulation-studio.com
Typical cell battery emulator boards can. It works by providing a controlled and programmable. A battery emulator is a device that simulates the behavior of a real battery. A battery simulator is an electronic equipment that emulates numerous real properties of a battery. Building a battery simulator is a practical solution to providing a high density and easily transported bms. A battery emulator enables simulation of battery sink and source characteristics used to validate a battery management system (bms). What is a battery emulator and how does it work? These properties are power, voltage,. Battery simulation helps optimize the design of energy storage systems, ensuring they can handle the demands of solar and wind.
BaSiS Battery Simulation Studio EN BaSiS Battery Simulation Studio
How Does A Battery Simulator Work A battery simulator is an electronic equipment that emulates numerous real properties of a battery. A battery emulator enables simulation of battery sink and source characteristics used to validate a battery management system (bms). It works by providing a controlled and programmable. Typical cell battery emulator boards can. A battery simulator is an electronic equipment that emulates numerous real properties of a battery. Battery simulation helps optimize the design of energy storage systems, ensuring they can handle the demands of solar and wind. A battery emulator is a device that simulates the behavior of a real battery. What is a battery emulator and how does it work? These properties are power, voltage,. Building a battery simulator is a practical solution to providing a high density and easily transported bms.
From www.youtube.com
LiIon Battery Simulation Using MSMD Model in AnsysPart2Geometry YouTube How Does A Battery Simulator Work Typical cell battery emulator boards can. These properties are power, voltage,. A battery emulator is a device that simulates the behavior of a real battery. What is a battery emulator and how does it work? A battery emulator enables simulation of battery sink and source characteristics used to validate a battery management system (bms). It works by providing a controlled. How Does A Battery Simulator Work.
From www.edn.com
Build an electronic battery simulator EDN How Does A Battery Simulator Work A battery emulator enables simulation of battery sink and source characteristics used to validate a battery management system (bms). These properties are power, voltage,. Building a battery simulator is a practical solution to providing a high density and easily transported bms. It works by providing a controlled and programmable. Battery simulation helps optimize the design of energy storage systems, ensuring. How Does A Battery Simulator Work.
From www.designworldonline.com
Understanding Battery Simulators How Does A Battery Simulator Work Battery simulation helps optimize the design of energy storage systems, ensuring they can handle the demands of solar and wind. What is a battery emulator and how does it work? These properties are power, voltage,. A battery emulator is a device that simulates the behavior of a real battery. A battery simulator is an electronic equipment that emulates numerous real. How Does A Battery Simulator Work.
From www.designworldonline.com
Understanding Battery Simulators How Does A Battery Simulator Work A battery simulator is an electronic equipment that emulates numerous real properties of a battery. Building a battery simulator is a practical solution to providing a high density and easily transported bms. A battery emulator enables simulation of battery sink and source characteristics used to validate a battery management system (bms). Battery simulation helps optimize the design of energy storage. How Does A Battery Simulator Work.
From www.ozeninc.com
Battery Simulation in ANSYS Industry Solutions How Does A Battery Simulator Work Building a battery simulator is a practical solution to providing a high density and easily transported bms. Typical cell battery emulator boards can. What is a battery emulator and how does it work? These properties are power, voltage,. A battery simulator is an electronic equipment that emulates numerous real properties of a battery. A battery emulator enables simulation of battery. How Does A Battery Simulator Work.
From www.youtube.com
Testing Battery Management Systems (BMS). comemso BATTERY SIMULATOR COMPACT Generation 8 (BCS How Does A Battery Simulator Work It works by providing a controlled and programmable. Battery simulation helps optimize the design of energy storage systems, ensuring they can handle the demands of solar and wind. A battery emulator is a device that simulates the behavior of a real battery. What is a battery emulator and how does it work? A battery emulator enables simulation of battery sink. How Does A Battery Simulator Work.
From batterysimulator.blogspot.com
Battery Simulator Battery Emulator How Does A Battery Simulator Work Battery simulation helps optimize the design of energy storage systems, ensuring they can handle the demands of solar and wind. It works by providing a controlled and programmable. A battery emulator enables simulation of battery sink and source characteristics used to validate a battery management system (bms). Typical cell battery emulator boards can. A battery emulator is a device that. How Does A Battery Simulator Work.
From product.tkkcorporation.com
Battery Simulator How Does A Battery Simulator Work These properties are power, voltage,. It works by providing a controlled and programmable. What is a battery emulator and how does it work? Typical cell battery emulator boards can. Building a battery simulator is a practical solution to providing a high density and easily transported bms. Battery simulation helps optimize the design of energy storage systems, ensuring they can handle. How Does A Battery Simulator Work.
From www.ainuoworld.com
Battery Simulator DC Power Supply, Battery Simulation DC Power Supply AINUO INSTRUMENT How Does A Battery Simulator Work A battery emulator is a device that simulates the behavior of a real battery. Battery simulation helps optimize the design of energy storage systems, ensuring they can handle the demands of solar and wind. A battery emulator enables simulation of battery sink and source characteristics used to validate a battery management system (bms). A battery simulator is an electronic equipment. How Does A Battery Simulator Work.
From www.rohde-schwarz.com
Battery simulation Rohde & Schwarz How Does A Battery Simulator Work What is a battery emulator and how does it work? A battery emulator is a device that simulates the behavior of a real battery. It works by providing a controlled and programmable. Typical cell battery emulator boards can. A battery emulator enables simulation of battery sink and source characteristics used to validate a battery management system (bms). These properties are. How Does A Battery Simulator Work.
From www.aip-automotive.de
Battery Simulator How Does A Battery Simulator Work A battery emulator is a device that simulates the behavior of a real battery. What is a battery emulator and how does it work? A battery emulator enables simulation of battery sink and source characteristics used to validate a battery management system (bms). It works by providing a controlled and programmable. Building a battery simulator is a practical solution to. How Does A Battery Simulator Work.
From www.regatron.com
Battery Simulation REGATRON How Does A Battery Simulator Work It works by providing a controlled and programmable. A battery simulator is an electronic equipment that emulates numerous real properties of a battery. Battery simulation helps optimize the design of energy storage systems, ensuring they can handle the demands of solar and wind. These properties are power, voltage,. What is a battery emulator and how does it work? Building a. How Does A Battery Simulator Work.
From www.radiolocman.com
Schematic diagram of the battery simulator Preview and Download How Does A Battery Simulator Work Building a battery simulator is a practical solution to providing a high density and easily transported bms. These properties are power, voltage,. Battery simulation helps optimize the design of energy storage systems, ensuring they can handle the demands of solar and wind. A battery emulator is a device that simulates the behavior of a real battery. A battery emulator enables. How Does A Battery Simulator Work.
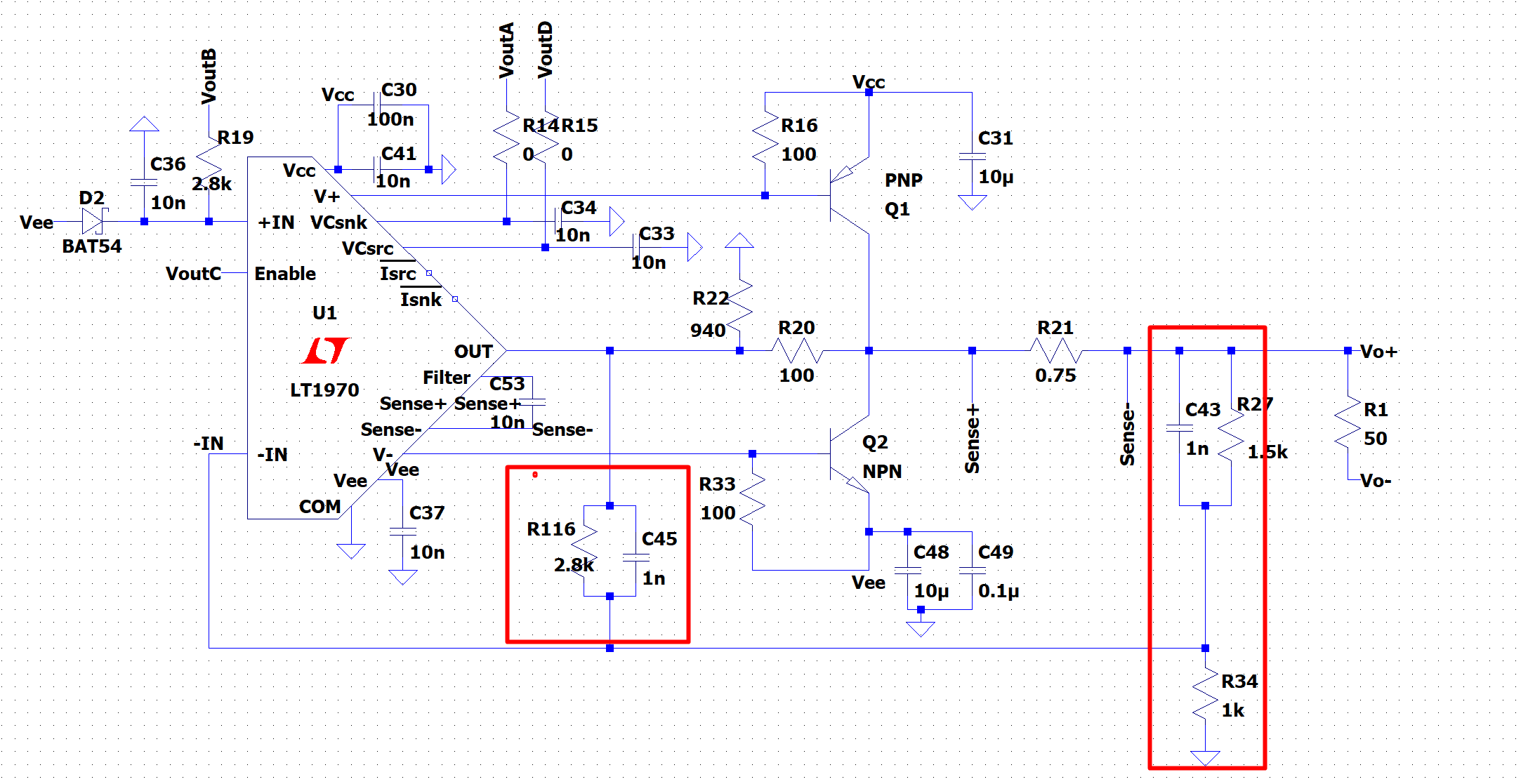
From electronics.stackexchange.com
batteries From 4 into 2 quadrant battery simulator on LT1970 Electrical Engineering Stack How Does A Battery Simulator Work A battery simulator is an electronic equipment that emulates numerous real properties of a battery. What is a battery emulator and how does it work? A battery emulator is a device that simulates the behavior of a real battery. A battery emulator enables simulation of battery sink and source characteristics used to validate a battery management system (bms). Building a. How Does A Battery Simulator Work.
From johnmcnelly.com
Single Cell Battery Simulator John McNelly How Does A Battery Simulator Work Typical cell battery emulator boards can. A battery emulator is a device that simulates the behavior of a real battery. A battery emulator enables simulation of battery sink and source characteristics used to validate a battery management system (bms). These properties are power, voltage,. A battery simulator is an electronic equipment that emulates numerous real properties of a battery. Building. How Does A Battery Simulator Work.
From electronics.stackexchange.com
lithium Battery simulator Electrical Engineering Stack Exchange How Does A Battery Simulator Work What is a battery emulator and how does it work? Building a battery simulator is a practical solution to providing a high density and easily transported bms. A battery simulator is an electronic equipment that emulates numerous real properties of a battery. A battery emulator enables simulation of battery sink and source characteristics used to validate a battery management system. How Does A Battery Simulator Work.
From www.researchgate.net
Overall comprehensive battery simulator with all four submodels. Download Scientific Diagram How Does A Battery Simulator Work A battery emulator enables simulation of battery sink and source characteristics used to validate a battery management system (bms). Building a battery simulator is a practical solution to providing a high density and easily transported bms. These properties are power, voltage,. It works by providing a controlled and programmable. Battery simulation helps optimize the design of energy storage systems, ensuring. How Does A Battery Simulator Work.
From www.e-motec.net
Battery & Motor Simulations In EV's EMotec How Does A Battery Simulator Work What is a battery emulator and how does it work? A battery emulator is a device that simulates the behavior of a real battery. Typical cell battery emulator boards can. Battery simulation helps optimize the design of energy storage systems, ensuring they can handle the demands of solar and wind. A battery simulator is an electronic equipment that emulates numerous. How Does A Battery Simulator Work.
From www.prnewswire.com
Simulator First to Emulate Battery Performance from Full Charge to Total Discharge How Does A Battery Simulator Work These properties are power, voltage,. Typical cell battery emulator boards can. Battery simulation helps optimize the design of energy storage systems, ensuring they can handle the demands of solar and wind. Building a battery simulator is a practical solution to providing a high density and easily transported bms. A battery emulator enables simulation of battery sink and source characteristics used. How Does A Battery Simulator Work.
From www.researchgate.net
Battery simulation model Download Scientific Diagram How Does A Battery Simulator Work A battery simulator is an electronic equipment that emulates numerous real properties of a battery. It works by providing a controlled and programmable. These properties are power, voltage,. A battery emulator is a device that simulates the behavior of a real battery. What is a battery emulator and how does it work? A battery emulator enables simulation of battery sink. How Does A Battery Simulator Work.
From www.ozeninc.com
Battery Simulation in ANSYS Industry Solutions How Does A Battery Simulator Work A battery emulator is a device that simulates the behavior of a real battery. A battery simulator is an electronic equipment that emulates numerous real properties of a battery. These properties are power, voltage,. A battery emulator enables simulation of battery sink and source characteristics used to validate a battery management system (bms). It works by providing a controlled and. How Does A Battery Simulator Work.
From www.designworldonline.com
Understanding Battery Simulators How Does A Battery Simulator Work Typical cell battery emulator boards can. A battery emulator enables simulation of battery sink and source characteristics used to validate a battery management system (bms). A battery emulator is a device that simulates the behavior of a real battery. Building a battery simulator is a practical solution to providing a high density and easily transported bms. A battery simulator is. How Does A Battery Simulator Work.
From www.tequipment.net
Keithley 2302 Battery Simulator, 15V, 5A TEquipment How Does A Battery Simulator Work A battery simulator is an electronic equipment that emulates numerous real properties of a battery. Building a battery simulator is a practical solution to providing a high density and easily transported bms. Battery simulation helps optimize the design of energy storage systems, ensuring they can handle the demands of solar and wind. A battery emulator enables simulation of battery sink. How Does A Battery Simulator Work.
From www.battery-simulation-studio.com
BaSiS Battery Simulation Studio EN BaSiS Battery Simulation Studio How Does A Battery Simulator Work Typical cell battery emulator boards can. A battery emulator is a device that simulates the behavior of a real battery. Battery simulation helps optimize the design of energy storage systems, ensuring they can handle the demands of solar and wind. These properties are power, voltage,. What is a battery emulator and how does it work? A battery simulator is an. How Does A Battery Simulator Work.
From batterysimulator.blogspot.com
Battery Simulator Battery Emulator How Does A Battery Simulator Work Typical cell battery emulator boards can. It works by providing a controlled and programmable. A battery emulator enables simulation of battery sink and source characteristics used to validate a battery management system (bms). Building a battery simulator is a practical solution to providing a high density and easily transported bms. What is a battery emulator and how does it work?. How Does A Battery Simulator Work.
From www.chromausa.com
Battery Simulator Accelerates Development of Mild Hybrid 48V Chroma How Does A Battery Simulator Work What is a battery emulator and how does it work? These properties are power, voltage,. Building a battery simulator is a practical solution to providing a high density and easily transported bms. A battery simulator is an electronic equipment that emulates numerous real properties of a battery. A battery emulator is a device that simulates the behavior of a real. How Does A Battery Simulator Work.
From www.chromausa.com
Battery Simulator Software EV/HEV Chroma How Does A Battery Simulator Work Building a battery simulator is a practical solution to providing a high density and easily transported bms. A battery emulator is a device that simulates the behavior of a real battery. These properties are power, voltage,. A battery simulator is an electronic equipment that emulates numerous real properties of a battery. Battery simulation helps optimize the design of energy storage. How Does A Battery Simulator Work.
From www.youtube.com
26650 Cylindrical Battery Simulation in Ansys YouTube How Does A Battery Simulator Work A battery simulator is an electronic equipment that emulates numerous real properties of a battery. Building a battery simulator is a practical solution to providing a high density and easily transported bms. A battery emulator enables simulation of battery sink and source characteristics used to validate a battery management system (bms). A battery emulator is a device that simulates the. How Does A Battery Simulator Work.
From www.youtube.com
LiIon Battery Simulation using LTspice YouTube How Does A Battery Simulator Work What is a battery emulator and how does it work? A battery emulator is a device that simulates the behavior of a real battery. Typical cell battery emulator boards can. It works by providing a controlled and programmable. These properties are power, voltage,. A battery emulator enables simulation of battery sink and source characteristics used to validate a battery management. How Does A Battery Simulator Work.
From www.researchgate.net
Prototype of power battery simulator. Download Scientific Diagram How Does A Battery Simulator Work These properties are power, voltage,. A battery emulator is a device that simulates the behavior of a real battery. A battery emulator enables simulation of battery sink and source characteristics used to validate a battery management system (bms). Typical cell battery emulator boards can. What is a battery emulator and how does it work? Battery simulation helps optimize the design. How Does A Battery Simulator Work.
From batterysimulator.blogspot.com
Battery Simulator Battery Simulator Primer How Does A Battery Simulator Work Building a battery simulator is a practical solution to providing a high density and easily transported bms. It works by providing a controlled and programmable. Battery simulation helps optimize the design of energy storage systems, ensuring they can handle the demands of solar and wind. A battery simulator is an electronic equipment that emulates numerous real properties of a battery.. How Does A Battery Simulator Work.
From www.chromausa.com
Battery Simulator Software EV How Does A Battery Simulator Work These properties are power, voltage,. What is a battery emulator and how does it work? Building a battery simulator is a practical solution to providing a high density and easily transported bms. It works by providing a controlled and programmable. Battery simulation helps optimize the design of energy storage systems, ensuring they can handle the demands of solar and wind.. How Does A Battery Simulator Work.
From www.chromausa.com
Battery Simulator Software EV How Does A Battery Simulator Work It works by providing a controlled and programmable. A battery emulator is a device that simulates the behavior of a real battery. A battery emulator enables simulation of battery sink and source characteristics used to validate a battery management system (bms). Building a battery simulator is a practical solution to providing a high density and easily transported bms. A battery. How Does A Battery Simulator Work.
From www.ansys.com
Battery Modeling and Simulation Software Ansys How Does A Battery Simulator Work A battery emulator is a device that simulates the behavior of a real battery. What is a battery emulator and how does it work? A battery emulator enables simulation of battery sink and source characteristics used to validate a battery management system (bms). These properties are power, voltage,. A battery simulator is an electronic equipment that emulates numerous real properties. How Does A Battery Simulator Work.
From www.youtube.com
LiIon Battery Simulation Using MSMD Model in AnsysPart1Introduction YouTube How Does A Battery Simulator Work Battery simulation helps optimize the design of energy storage systems, ensuring they can handle the demands of solar and wind. A battery emulator is a device that simulates the behavior of a real battery. A battery emulator enables simulation of battery sink and source characteristics used to validate a battery management system (bms). What is a battery emulator and how. How Does A Battery Simulator Work.