Flyback Power Supply Design Pdf . Many topswitch flyback power supply applications require two or more outputs to supply a variety of secondary. • simple but effective power fail detection circuit utilizing tl431 and 2n2222 • overcurrent protection. The following sections will go through each step in the design process. there are many important design decisions and tradeoffs involved in designing a flyback converter. Under the hood of flyback smps designs. Impact of transformer design on power supply. the development of small, light, low cost, and highly efficient switching power supplies is one of the major contributors to the. one of the most important factors in the design of a flyback converter power supply is the design of the transformer.
from www.powersystemsdesign.com
Many topswitch flyback power supply applications require two or more outputs to supply a variety of secondary. • simple but effective power fail detection circuit utilizing tl431 and 2n2222 • overcurrent protection. Under the hood of flyback smps designs. one of the most important factors in the design of a flyback converter power supply is the design of the transformer. the development of small, light, low cost, and highly efficient switching power supplies is one of the major contributors to the. there are many important design decisions and tradeoffs involved in designing a flyback converter. The following sections will go through each step in the design process. Impact of transformer design on power supply.
Advanced design topics for offline flyback power supplies Part 1
Flyback Power Supply Design Pdf • simple but effective power fail detection circuit utilizing tl431 and 2n2222 • overcurrent protection. there are many important design decisions and tradeoffs involved in designing a flyback converter. Impact of transformer design on power supply. Many topswitch flyback power supply applications require two or more outputs to supply a variety of secondary. the development of small, light, low cost, and highly efficient switching power supplies is one of the major contributors to the. • simple but effective power fail detection circuit utilizing tl431 and 2n2222 • overcurrent protection. Under the hood of flyback smps designs. The following sections will go through each step in the design process. one of the most important factors in the design of a flyback converter power supply is the design of the transformer.
From electronics.stackexchange.com
Understanding flyback power supply with weird snubber circuit, and Flyback Power Supply Design Pdf Under the hood of flyback smps designs. the development of small, light, low cost, and highly efficient switching power supplies is one of the major contributors to the. Impact of transformer design on power supply. there are many important design decisions and tradeoffs involved in designing a flyback converter. • simple but effective power fail detection circuit. Flyback Power Supply Design Pdf.
From www.powersystemsdesign.com
Flyback Power Supply Development Part II Flyback Power Supply Design Pdf Under the hood of flyback smps designs. the development of small, light, low cost, and highly efficient switching power supplies is one of the major contributors to the. Impact of transformer design on power supply. there are many important design decisions and tradeoffs involved in designing a flyback converter. The following sections will go through each step in. Flyback Power Supply Design Pdf.
From www.pcbaservices.com
Flyback Power Supply Design And Application IBE Flyback Power Supply Design Pdf The following sections will go through each step in the design process. • simple but effective power fail detection circuit utilizing tl431 and 2n2222 • overcurrent protection. the development of small, light, low cost, and highly efficient switching power supplies is one of the major contributors to the. Many topswitch flyback power supply applications require two or more. Flyback Power Supply Design Pdf.
From www.powerelectronicsnews.com
Designing a Flyback Converter Power Electronics News Flyback Power Supply Design Pdf Many topswitch flyback power supply applications require two or more outputs to supply a variety of secondary. • simple but effective power fail detection circuit utilizing tl431 and 2n2222 • overcurrent protection. Under the hood of flyback smps designs. there are many important design decisions and tradeoffs involved in designing a flyback converter. Impact of transformer design on. Flyback Power Supply Design Pdf.
From www.powersystemsdesign.com
Flyback power supply development Part I Flyback Power Supply Design Pdf • simple but effective power fail detection circuit utilizing tl431 and 2n2222 • overcurrent protection. Impact of transformer design on power supply. there are many important design decisions and tradeoffs involved in designing a flyback converter. the development of small, light, low cost, and highly efficient switching power supplies is one of the major contributors to the.. Flyback Power Supply Design Pdf.
From eepower.com
85 to 440Vac Input, 7W, DualOutput Flyback Reference Design News Flyback Power Supply Design Pdf Many topswitch flyback power supply applications require two or more outputs to supply a variety of secondary. there are many important design decisions and tradeoffs involved in designing a flyback converter. • simple but effective power fail detection circuit utilizing tl431 and 2n2222 • overcurrent protection. The following sections will go through each step in the design process.. Flyback Power Supply Design Pdf.
From piexpertonline.power.com
Appendix A Designing Multiple Output Flyback Power Supplies Flyback Power Supply Design Pdf the development of small, light, low cost, and highly efficient switching power supplies is one of the major contributors to the. there are many important design decisions and tradeoffs involved in designing a flyback converter. Under the hood of flyback smps designs. Impact of transformer design on power supply. one of the most important factors in the. Flyback Power Supply Design Pdf.
From studylib.net
Designing Multiple Output Flyback Power Supplies with TOPSwitch® Flyback Power Supply Design Pdf there are many important design decisions and tradeoffs involved in designing a flyback converter. • simple but effective power fail detection circuit utilizing tl431 and 2n2222 • overcurrent protection. one of the most important factors in the design of a flyback converter power supply is the design of the transformer. Impact of transformer design on power supply.. Flyback Power Supply Design Pdf.
From www.powersystemsdesign.com
Flyback power supply development Part I Flyback Power Supply Design Pdf • simple but effective power fail detection circuit utilizing tl431 and 2n2222 • overcurrent protection. Many topswitch flyback power supply applications require two or more outputs to supply a variety of secondary. Under the hood of flyback smps designs. The following sections will go through each step in the design process. Impact of transformer design on power supply. . Flyback Power Supply Design Pdf.
From www.plexim.com
Type 2 Voltage Controller Design for Flyback Converter Plexim Flyback Power Supply Design Pdf The following sections will go through each step in the design process. • simple but effective power fail detection circuit utilizing tl431 and 2n2222 • overcurrent protection. the development of small, light, low cost, and highly efficient switching power supplies is one of the major contributors to the. Impact of transformer design on power supply. Many topswitch flyback. Flyback Power Supply Design Pdf.
From dokumen.tips
(PDF) Designing a Low Power Flyback Power Supply · PDF fileDesigning Flyback Power Supply Design Pdf Many topswitch flyback power supply applications require two or more outputs to supply a variety of secondary. one of the most important factors in the design of a flyback converter power supply is the design of the transformer. The following sections will go through each step in the design process. • simple but effective power fail detection circuit. Flyback Power Supply Design Pdf.
From www.scribd.com
Flyback Power Supply Development Part I PDF Flyback Power Supply Design Pdf The following sections will go through each step in the design process. the development of small, light, low cost, and highly efficient switching power supplies is one of the major contributors to the. Under the hood of flyback smps designs. Impact of transformer design on power supply. • simple but effective power fail detection circuit utilizing tl431 and. Flyback Power Supply Design Pdf.
From dokumen.tips
(PDF) TinySwitch Flyback Design TM Methodology Power · 3. Select Flyback Power Supply Design Pdf • simple but effective power fail detection circuit utilizing tl431 and 2n2222 • overcurrent protection. one of the most important factors in the design of a flyback converter power supply is the design of the transformer. there are many important design decisions and tradeoffs involved in designing a flyback converter. Impact of transformer design on power supply.. Flyback Power Supply Design Pdf.
From www.powersystemsdesign.com
Flyback Power Supply Development Part V Flyback Power Supply Design Pdf Under the hood of flyback smps designs. the development of small, light, low cost, and highly efficient switching power supplies is one of the major contributors to the. Many topswitch flyback power supply applications require two or more outputs to supply a variety of secondary. The following sections will go through each step in the design process. •. Flyback Power Supply Design Pdf.
From www.radiolocman.com
The Flyback PowerSupply Architecture and Operation Flyback Power Supply Design Pdf the development of small, light, low cost, and highly efficient switching power supplies is one of the major contributors to the. • simple but effective power fail detection circuit utilizing tl431 and 2n2222 • overcurrent protection. Under the hood of flyback smps designs. Impact of transformer design on power supply. Many topswitch flyback power supply applications require two. Flyback Power Supply Design Pdf.
From www.maximintegrated.com
MAXREFDES111 Isolated 24V to 5V 2W Flyback Power Supply Flyback Power Supply Design Pdf Impact of transformer design on power supply. there are many important design decisions and tradeoffs involved in designing a flyback converter. The following sections will go through each step in the design process. the development of small, light, low cost, and highly efficient switching power supplies is one of the major contributors to the. • simple but. Flyback Power Supply Design Pdf.
From dokumen.tips
(PDF) Flyback Transformer Design For TOPSwitch Power Suppliesthierry Flyback Power Supply Design Pdf Under the hood of flyback smps designs. The following sections will go through each step in the design process. there are many important design decisions and tradeoffs involved in designing a flyback converter. one of the most important factors in the design of a flyback converter power supply is the design of the transformer. • simple but. Flyback Power Supply Design Pdf.
From www.pmillett.com
10V B+ Flyback Supply Flyback Power Supply Design Pdf there are many important design decisions and tradeoffs involved in designing a flyback converter. the development of small, light, low cost, and highly efficient switching power supplies is one of the major contributors to the. one of the most important factors in the design of a flyback converter power supply is the design of the transformer. Impact. Flyback Power Supply Design Pdf.
From www.researchgate.net
The flyback converter (a) the flyback converter topology with snubber Flyback Power Supply Design Pdf the development of small, light, low cost, and highly efficient switching power supplies is one of the major contributors to the. Under the hood of flyback smps designs. The following sections will go through each step in the design process. one of the most important factors in the design of a flyback converter power supply is the design. Flyback Power Supply Design Pdf.
From electronics.stackexchange.com
power supply Flyback converter Electrical Engineering Stack Exchange Flyback Power Supply Design Pdf Impact of transformer design on power supply. there are many important design decisions and tradeoffs involved in designing a flyback converter. • simple but effective power fail detection circuit utilizing tl431 and 2n2222 • overcurrent protection. the development of small, light, low cost, and highly efficient switching power supplies is one of the major contributors to the.. Flyback Power Supply Design Pdf.
From www.edn.com
Power Tips 76 Flyback converter design considerations EDN Flyback Power Supply Design Pdf there are many important design decisions and tradeoffs involved in designing a flyback converter. The following sections will go through each step in the design process. one of the most important factors in the design of a flyback converter power supply is the design of the transformer. • simple but effective power fail detection circuit utilizing tl431. Flyback Power Supply Design Pdf.
From pdfslide.net
(PDF) TOPSwitch Power Supply Design Techniques for EMI Flyback Power Flyback Power Supply Design Pdf • simple but effective power fail detection circuit utilizing tl431 and 2n2222 • overcurrent protection. one of the most important factors in the design of a flyback converter power supply is the design of the transformer. Many topswitch flyback power supply applications require two or more outputs to supply a variety of secondary. The following sections will go. Flyback Power Supply Design Pdf.
From www.powersystemsdesign.com
Advanced design topics for offline flyback power supplies Part 1 Flyback Power Supply Design Pdf there are many important design decisions and tradeoffs involved in designing a flyback converter. the development of small, light, low cost, and highly efficient switching power supplies is one of the major contributors to the. one of the most important factors in the design of a flyback converter power supply is the design of the transformer. Many. Flyback Power Supply Design Pdf.
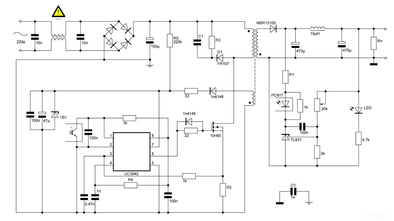
From www.pcbway.com
Power Supply flyback Share Project PCBWay Flyback Power Supply Design Pdf • simple but effective power fail detection circuit utilizing tl431 and 2n2222 • overcurrent protection. one of the most important factors in the design of a flyback converter power supply is the design of the transformer. Impact of transformer design on power supply. the development of small, light, low cost, and highly efficient switching power supplies is. Flyback Power Supply Design Pdf.
From www.youtube.com
12V 5A Flyback SelfSwitching Power Supply with Regulation YouTube Flyback Power Supply Design Pdf the development of small, light, low cost, and highly efficient switching power supplies is one of the major contributors to the. Under the hood of flyback smps designs. Many topswitch flyback power supply applications require two or more outputs to supply a variety of secondary. there are many important design decisions and tradeoffs involved in designing a flyback. Flyback Power Supply Design Pdf.
From resources.pcb.cadence.com
Understanding Flyback Power Supply Design and Simulation Flyback Power Supply Design Pdf Under the hood of flyback smps designs. there are many important design decisions and tradeoffs involved in designing a flyback converter. The following sections will go through each step in the design process. Impact of transformer design on power supply. Many topswitch flyback power supply applications require two or more outputs to supply a variety of secondary. one. Flyback Power Supply Design Pdf.
From www.researchgate.net
(PDF) Design of an InputSeries Flyback Power Supply for UltraWide Flyback Power Supply Design Pdf there are many important design decisions and tradeoffs involved in designing a flyback converter. Under the hood of flyback smps designs. one of the most important factors in the design of a flyback converter power supply is the design of the transformer. Many topswitch flyback power supply applications require two or more outputs to supply a variety of. Flyback Power Supply Design Pdf.
From www.eeweb.com
Designing a Low Power Flyback Power Supply EE Flyback Power Supply Design Pdf • simple but effective power fail detection circuit utilizing tl431 and 2n2222 • overcurrent protection. one of the most important factors in the design of a flyback converter power supply is the design of the transformer. Under the hood of flyback smps designs. there are many important design decisions and tradeoffs involved in designing a flyback converter.. Flyback Power Supply Design Pdf.
From www.eeworldonline.com
Flyback power converters, Part 1 Basic principles EE World Online Flyback Power Supply Design Pdf Many topswitch flyback power supply applications require two or more outputs to supply a variety of secondary. one of the most important factors in the design of a flyback converter power supply is the design of the transformer. Impact of transformer design on power supply. • simple but effective power fail detection circuit utilizing tl431 and 2n2222 •. Flyback Power Supply Design Pdf.
From www.powerelectronicsnews.com
Power Supply Design Notes SMPS Commercial Solutions Power Flyback Power Supply Design Pdf Impact of transformer design on power supply. • simple but effective power fail detection circuit utilizing tl431 and 2n2222 • overcurrent protection. the development of small, light, low cost, and highly efficient switching power supplies is one of the major contributors to the. Under the hood of flyback smps designs. one of the most important factors in. Flyback Power Supply Design Pdf.
From electronics.stackexchange.com
ac dc Flyback converter with dual outputs (12V / 5V) Electrical Flyback Power Supply Design Pdf the development of small, light, low cost, and highly efficient switching power supplies is one of the major contributors to the. Many topswitch flyback power supply applications require two or more outputs to supply a variety of secondary. The following sections will go through each step in the design process. one of the most important factors in the. Flyback Power Supply Design Pdf.
From www.researchgate.net
(PDF) Research on the Design of Quasi Resonant Flyback Switching Power Flyback Power Supply Design Pdf the development of small, light, low cost, and highly efficient switching power supplies is one of the major contributors to the. Many topswitch flyback power supply applications require two or more outputs to supply a variety of secondary. • simple but effective power fail detection circuit utilizing tl431 and 2n2222 • overcurrent protection. Under the hood of flyback. Flyback Power Supply Design Pdf.
From www.powersystemsdesign.com
Flyback Power Supply Development Part II Flyback Power Supply Design Pdf one of the most important factors in the design of a flyback converter power supply is the design of the transformer. the development of small, light, low cost, and highly efficient switching power supplies is one of the major contributors to the. The following sections will go through each step in the design process. Impact of transformer design. Flyback Power Supply Design Pdf.
From electronics.stackexchange.com
Ringing output flyback power supply Electrical Engineering Stack Exchange Flyback Power Supply Design Pdf Many topswitch flyback power supply applications require two or more outputs to supply a variety of secondary. there are many important design decisions and tradeoffs involved in designing a flyback converter. The following sections will go through each step in the design process. the development of small, light, low cost, and highly efficient switching power supplies is one. Flyback Power Supply Design Pdf.
From www.electronicdesign.com
The Flyback PowerSupply Architecture and Operation Electronic Design Flyback Power Supply Design Pdf Impact of transformer design on power supply. Many topswitch flyback power supply applications require two or more outputs to supply a variety of secondary. one of the most important factors in the design of a flyback converter power supply is the design of the transformer. Under the hood of flyback smps designs. there are many important design decisions. Flyback Power Supply Design Pdf.