From www.vmwarearena.com
How to Remove Capacity disk from VSAN Disk Group How To Remove Cluster Disk From Cluster Group Before removing a resource, be sure to review. The affected servers will no longer function together as a cluster. How To Remove Cluster Disk From Cluster Group.
From learn.microsoft.com
Install SAP NetWeaver HA on a Windows failover cluster and shared disk for an SAP ASCS/SCS How To Remove Cluster Disk From Cluster Group The affected servers will no longer function together as a cluster. Before removing a resource, be sure to review. How To Remove Cluster Disk From Cluster Group.
From www.papercut.com
Microsoft Failover Cluster Manager (MSFCM) on Windows server 2012/2016 How To Remove Cluster Disk From Cluster Group The affected servers will no longer function together as a cluster. Before removing a resource, be sure to review. How To Remove Cluster Disk From Cluster Group.
From www.mssqltips.com
Add New Disk to Windows Failover Cluster for SQL Server How To Remove Cluster Disk From Cluster Group Before removing a resource, be sure to review. The affected servers will no longer function together as a cluster. How To Remove Cluster Disk From Cluster Group.
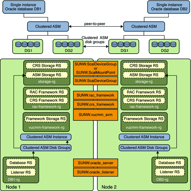
From docs.oracle.com
Clustered Oracle ASM with Clustered Disk Groups Oracle Solaris Cluster Data Service for Oracle How To Remove Cluster Disk From Cluster Group Before removing a resource, be sure to review. The affected servers will no longer function together as a cluster. How To Remove Cluster Disk From Cluster Group.
From www.youtube.com
Failover Cluster Disk Replication YouTube How To Remove Cluster Disk From Cluster Group Before removing a resource, be sure to review. The affected servers will no longer function together as a cluster. How To Remove Cluster Disk From Cluster Group.
From www.informaticar.net
How to remove node from Windows Server Failover Cluster IT Blog How To Remove Cluster Disk From Cluster Group The affected servers will no longer function together as a cluster. Before removing a resource, be sure to review. How To Remove Cluster Disk From Cluster Group.
From www.mssqltips.com
SQL Server 2019 Installation on Windows Server 2019 Failover Cluster How To Remove Cluster Disk From Cluster Group Before removing a resource, be sure to review. The affected servers will no longer function together as a cluster. How To Remove Cluster Disk From Cluster Group.
From www.informaticar.net
How to remove node from Windows Server Failover Cluster IT Blog How To Remove Cluster Disk From Cluster Group The affected servers will no longer function together as a cluster. Before removing a resource, be sure to review. How To Remove Cluster Disk From Cluster Group.
From www.youtube.com
Failover Cluster No disks suitable for cluster disks were found (2 Solutions!!) YouTube How To Remove Cluster Disk From Cluster Group The affected servers will no longer function together as a cluster. Before removing a resource, be sure to review. How To Remove Cluster Disk From Cluster Group.
From www.youtube.com
How to delete Clusters and projects in mongoDB Cloud YouTube How To Remove Cluster Disk From Cluster Group The affected servers will no longer function together as a cluster. Before removing a resource, be sure to review. How To Remove Cluster Disk From Cluster Group.
From kindsonthegenius.com
How to Configure Failover Cluster in SQL Server 2019 Step by Step MS SQL Tutorial How To Remove Cluster Disk From Cluster Group The affected servers will no longer function together as a cluster. Before removing a resource, be sure to review. How To Remove Cluster Disk From Cluster Group.
From www.msserverpro.com
Remove a Node from a Windows Server 2016 HyperV Cluster and Destroy a Cluster Procedure MS How To Remove Cluster Disk From Cluster Group The affected servers will no longer function together as a cluster. Before removing a resource, be sure to review. How To Remove Cluster Disk From Cluster Group.
From slideplayer.com
Cluster Disks and Cluster File Storage ppt download How To Remove Cluster Disk From Cluster Group Before removing a resource, be sure to review. The affected servers will no longer function together as a cluster. How To Remove Cluster Disk From Cluster Group.
From smarttechways.com
Add the Quorum disk in the Failover Cluster Manager in Windows platform Smart way of Technology How To Remove Cluster Disk From Cluster Group Before removing a resource, be sure to review. The affected servers will no longer function together as a cluster. How To Remove Cluster Disk From Cluster Group.
From slideplayer.com
Cluster Disks and Cluster File Storage ppt download How To Remove Cluster Disk From Cluster Group The affected servers will no longer function together as a cluster. Before removing a resource, be sure to review. How To Remove Cluster Disk From Cluster Group.
From www.sqlshack.com
How to add a new disk to an existing SQL Server failover clustered instance How To Remove Cluster Disk From Cluster Group The affected servers will no longer function together as a cluster. Before removing a resource, be sure to review. How To Remove Cluster Disk From Cluster Group.
From smarttechways.com
Add the Quorum disk in the Failover Cluster Manager in Windows platform Smart way of Technology How To Remove Cluster Disk From Cluster Group Before removing a resource, be sure to review. The affected servers will no longer function together as a cluster. How To Remove Cluster Disk From Cluster Group.
From lokna.no
Removing a drive from a cluster group moves all cluster group resources to Available Storage How To Remove Cluster Disk From Cluster Group Before removing a resource, be sure to review. The affected servers will no longer function together as a cluster. How To Remove Cluster Disk From Cluster Group.
From www.measuringknowhow.com
Easy Ways to Change Cluster Size Without Formatting Your Guide MeasuringKnowHow How To Remove Cluster Disk From Cluster Group Before removing a resource, be sure to review. The affected servers will no longer function together as a cluster. How To Remove Cluster Disk From Cluster Group.
From www.mssqltips.com
Step by Step Installation of SQL Server 2014 on a New Failover Cluster How To Remove Cluster Disk From Cluster Group Before removing a resource, be sure to review. The affected servers will no longer function together as a cluster. How To Remove Cluster Disk From Cluster Group.
From www.youtube.com
Online IT course Adding SAN Disk to the Failover Cluster Microsoft Certification YouTube How To Remove Cluster Disk From Cluster Group Before removing a resource, be sure to review. The affected servers will no longer function together as a cluster. How To Remove Cluster Disk From Cluster Group.
From www.mssqltips.com
How to Remove Node from a SQL Server Failover Cluster How To Remove Cluster Disk From Cluster Group The affected servers will no longer function together as a cluster. Before removing a resource, be sure to review. How To Remove Cluster Disk From Cluster Group.
From www.nec.com
We Tried Building Hybrid Disk Type Cluster across Regions on Azure (Windows/Linux) How To Remove Cluster Disk From Cluster Group Before removing a resource, be sure to review. The affected servers will no longer function together as a cluster. How To Remove Cluster Disk From Cluster Group.
From www.vmwarearena.com
How to Remove Capacity disk from VSAN Disk Group How To Remove Cluster Disk From Cluster Group Before removing a resource, be sure to review. The affected servers will no longer function together as a cluster. How To Remove Cluster Disk From Cluster Group.
From www.mssqltips.com
Force Start a Windows Server Failover Cluster Without a Quorum How To Remove Cluster Disk From Cluster Group Before removing a resource, be sure to review. The affected servers will no longer function together as a cluster. How To Remove Cluster Disk From Cluster Group.
From support.microfocus.com
KB Article for rebuilding a Windows Server 2012 R2 Cluster How To Remove Cluster Disk From Cluster Group Before removing a resource, be sure to review. The affected servers will no longer function together as a cluster. How To Remove Cluster Disk From Cluster Group.
From www.sqlshack.com
How to add a new disk to an existing SQL Server failover clustered instance How To Remove Cluster Disk From Cluster Group Before removing a resource, be sure to review. The affected servers will no longer function together as a cluster. How To Remove Cluster Disk From Cluster Group.
From www.mssqltips.com
Stepbystep Installation of SQL Server 2016 on a Windows Server 2016 Failover Cluster Part 2 How To Remove Cluster Disk From Cluster Group Before removing a resource, be sure to review. The affected servers will no longer function together as a cluster. How To Remove Cluster Disk From Cluster Group.
From www.youtube.com
How to Create a Clustered Shared Volume (CSV) in a Server 2016 Cluster YouTube How To Remove Cluster Disk From Cluster Group Before removing a resource, be sure to review. The affected servers will no longer function together as a cluster. How To Remove Cluster Disk From Cluster Group.
From support.microfocus.com
KB Article for rebuilding a Windows Server 2012 R2 Cluster How To Remove Cluster Disk From Cluster Group Before removing a resource, be sure to review. The affected servers will no longer function together as a cluster. How To Remove Cluster Disk From Cluster Group.
From www.vmwarearena.com
How to Remove Capacity disk from VSAN Disk Group How To Remove Cluster Disk From Cluster Group Before removing a resource, be sure to review. The affected servers will no longer function together as a cluster. How To Remove Cluster Disk From Cluster Group.
From www.sqlshack.com
How to add a new disk to an existing SQL Server failover clustered instance How To Remove Cluster Disk From Cluster Group The affected servers will no longer function together as a cluster. Before removing a resource, be sure to review. How To Remove Cluster Disk From Cluster Group.
From www.1e.com
Creating a Windows Cluster Part 2 Configuring Shared Disk in the OS How To Remove Cluster Disk From Cluster Group The affected servers will no longer function together as a cluster. Before removing a resource, be sure to review. How To Remove Cluster Disk From Cluster Group.
From www.mssqltips.com
Stepbystep Installation of SQL Server 2016 on a Windows Server 2016 Failover Cluster Part 2 How To Remove Cluster Disk From Cluster Group Before removing a resource, be sure to review. The affected servers will no longer function together as a cluster. How To Remove Cluster Disk From Cluster Group.