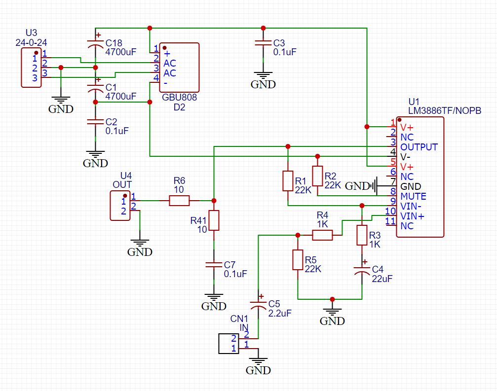
Lm3886 Subwoofer Amplifier Circuit Diagram . Of course it is even easier to build a mono amp. Learn how to create an lm3886 amplifier circuit with a detailed diagram for optimal audio performance. Make an amplifier with a special gainclone lm3886 chip to raise the low tone sound enough to vibrate. Lm3886 power amplifier, dual or bridge (improved): A compact dual power (or bridge) amplifier is easy to build if you have some electronics experience. At the end i wire it up and play some music. Only a few parts are required. In this tutorial, i’ll go step by step through the amplifier design process as i build a 40 watt stereo amplifier using the lm3886.
from schematicengineshadrick.z13.web.core.windows.net
Of course it is even easier to build a mono amp. At the end i wire it up and play some music. Make an amplifier with a special gainclone lm3886 chip to raise the low tone sound enough to vibrate. In this tutorial, i’ll go step by step through the amplifier design process as i build a 40 watt stereo amplifier using the lm3886. A compact dual power (or bridge) amplifier is easy to build if you have some electronics experience. Lm3886 power amplifier, dual or bridge (improved): Only a few parts are required. Learn how to create an lm3886 amplifier circuit with a detailed diagram for optimal audio performance.
Lm3886 Subwoofer Amplifier Circuit Diagram
Lm3886 Subwoofer Amplifier Circuit Diagram Make an amplifier with a special gainclone lm3886 chip to raise the low tone sound enough to vibrate. Only a few parts are required. Learn how to create an lm3886 amplifier circuit with a detailed diagram for optimal audio performance. At the end i wire it up and play some music. Make an amplifier with a special gainclone lm3886 chip to raise the low tone sound enough to vibrate. Of course it is even easier to build a mono amp. Lm3886 power amplifier, dual or bridge (improved): In this tutorial, i’ll go step by step through the amplifier design process as i build a 40 watt stereo amplifier using the lm3886. A compact dual power (or bridge) amplifier is easy to build if you have some electronics experience.
From schematiccaddises.z14.web.core.windows.net
Lm3886 Subwoofer Amplifier Circuit Diagram Lm3886 Subwoofer Amplifier Circuit Diagram Of course it is even easier to build a mono amp. Learn how to create an lm3886 amplifier circuit with a detailed diagram for optimal audio performance. Lm3886 power amplifier, dual or bridge (improved): Only a few parts are required. A compact dual power (or bridge) amplifier is easy to build if you have some electronics experience. At the end. Lm3886 Subwoofer Amplifier Circuit Diagram.
From schematiccowhand.z21.web.core.windows.net
Lm3886 Audio Amplifier Circuit Diagram Pcb Lm3886 Subwoofer Amplifier Circuit Diagram Of course it is even easier to build a mono amp. In this tutorial, i’ll go step by step through the amplifier design process as i build a 40 watt stereo amplifier using the lm3886. Only a few parts are required. Make an amplifier with a special gainclone lm3886 chip to raise the low tone sound enough to vibrate. Learn. Lm3886 Subwoofer Amplifier Circuit Diagram.
From www.pinterest.com
68W Audio Amplifier using LM3886 Circuit Diagram Audio amplifier Lm3886 Subwoofer Amplifier Circuit Diagram At the end i wire it up and play some music. Lm3886 power amplifier, dual or bridge (improved): A compact dual power (or bridge) amplifier is easy to build if you have some electronics experience. Of course it is even easier to build a mono amp. Only a few parts are required. Learn how to create an lm3886 amplifier circuit. Lm3886 Subwoofer Amplifier Circuit Diagram.
From schematicengineshadrick.z13.web.core.windows.net
Lm3886 Subwoofer Amplifier Circuit Diagram Lm3886 Subwoofer Amplifier Circuit Diagram At the end i wire it up and play some music. Only a few parts are required. Learn how to create an lm3886 amplifier circuit with a detailed diagram for optimal audio performance. In this tutorial, i’ll go step by step through the amplifier design process as i build a 40 watt stereo amplifier using the lm3886. A compact dual. Lm3886 Subwoofer Amplifier Circuit Diagram.
From www.circuitbasics.com
A Complete Guide to Design and Build a HiFi LM3886 Amplifier Circuit Lm3886 Subwoofer Amplifier Circuit Diagram Make an amplifier with a special gainclone lm3886 chip to raise the low tone sound enough to vibrate. Learn how to create an lm3886 amplifier circuit with a detailed diagram for optimal audio performance. In this tutorial, i’ll go step by step through the amplifier design process as i build a 40 watt stereo amplifier using the lm3886. Lm3886 power. Lm3886 Subwoofer Amplifier Circuit Diagram.
From subwooferbass-amplifiercircuit.blogspot.com
200W Stereo High Power Amplifier LM3886 Subwoofer Bass Amplifier Lm3886 Subwoofer Amplifier Circuit Diagram A compact dual power (or bridge) amplifier is easy to build if you have some electronics experience. Lm3886 power amplifier, dual or bridge (improved): At the end i wire it up and play some music. Make an amplifier with a special gainclone lm3886 chip to raise the low tone sound enough to vibrate. Of course it is even easier to. Lm3886 Subwoofer Amplifier Circuit Diagram.
From schempal.com
How to Build an LM3886 Amplifier Circuit StepbyStep Guide Lm3886 Subwoofer Amplifier Circuit Diagram Only a few parts are required. A compact dual power (or bridge) amplifier is easy to build if you have some electronics experience. Of course it is even easier to build a mono amp. Lm3886 power amplifier, dual or bridge (improved): At the end i wire it up and play some music. In this tutorial, i’ll go step by step. Lm3886 Subwoofer Amplifier Circuit Diagram.
From amplif.ru
Усилитель на LM3886 Lm3886 Subwoofer Amplifier Circuit Diagram Lm3886 power amplifier, dual or bridge (improved): Of course it is even easier to build a mono amp. Only a few parts are required. At the end i wire it up and play some music. In this tutorial, i’ll go step by step through the amplifier design process as i build a 40 watt stereo amplifier using the lm3886. Learn. Lm3886 Subwoofer Amplifier Circuit Diagram.
From www.circuitbasics.com
A Complete Guide to Design and Build a HiFi LM3886 Amplifier Circuit Lm3886 Subwoofer Amplifier Circuit Diagram Make an amplifier with a special gainclone lm3886 chip to raise the low tone sound enough to vibrate. At the end i wire it up and play some music. A compact dual power (or bridge) amplifier is easy to build if you have some electronics experience. Of course it is even easier to build a mono amp. In this tutorial,. Lm3886 Subwoofer Amplifier Circuit Diagram.
From circuitschematic.blogspot.com
LM3886 Power Amplifier 68W Electronic Circuit Schematic Wiring Diagram Lm3886 Subwoofer Amplifier Circuit Diagram Only a few parts are required. Lm3886 power amplifier, dual or bridge (improved): At the end i wire it up and play some music. Learn how to create an lm3886 amplifier circuit with a detailed diagram for optimal audio performance. Of course it is even easier to build a mono amp. A compact dual power (or bridge) amplifier is easy. Lm3886 Subwoofer Amplifier Circuit Diagram.
From www.digikey.com
LM3886 3) BPA200 200W Bridged/Parallel AB Amp Lm3886 Subwoofer Amplifier Circuit Diagram A compact dual power (or bridge) amplifier is easy to build if you have some electronics experience. At the end i wire it up and play some music. In this tutorial, i’ll go step by step through the amplifier design process as i build a 40 watt stereo amplifier using the lm3886. Of course it is even easier to build. Lm3886 Subwoofer Amplifier Circuit Diagram.
From schematiccowhand.z21.web.core.windows.net
Lm3886 Audio Amplifier Circuit Diagram Pcb Lm3886 Subwoofer Amplifier Circuit Diagram In this tutorial, i’ll go step by step through the amplifier design process as i build a 40 watt stereo amplifier using the lm3886. Learn how to create an lm3886 amplifier circuit with a detailed diagram for optimal audio performance. Only a few parts are required. Lm3886 power amplifier, dual or bridge (improved): At the end i wire it up. Lm3886 Subwoofer Amplifier Circuit Diagram.
From www.electroschematics.com
LM3886 Amplifier Circuit Lm3886 Subwoofer Amplifier Circuit Diagram Lm3886 power amplifier, dual or bridge (improved): At the end i wire it up and play some music. In this tutorial, i’ll go step by step through the amplifier design process as i build a 40 watt stereo amplifier using the lm3886. Learn how to create an lm3886 amplifier circuit with a detailed diagram for optimal audio performance. Of course. Lm3886 Subwoofer Amplifier Circuit Diagram.
From schematicunwrap.z13.web.core.windows.net
Lm3886 Subwoofer Amplifier Circuit Diagram Lm3886 Subwoofer Amplifier Circuit Diagram Of course it is even easier to build a mono amp. Learn how to create an lm3886 amplifier circuit with a detailed diagram for optimal audio performance. A compact dual power (or bridge) amplifier is easy to build if you have some electronics experience. In this tutorial, i’ll go step by step through the amplifier design process as i build. Lm3886 Subwoofer Amplifier Circuit Diagram.
From www.apogeeweb.net
LM3886 Amp Circuit of Audio Power Amplifier Lm3886 Subwoofer Amplifier Circuit Diagram At the end i wire it up and play some music. In this tutorial, i’ll go step by step through the amplifier design process as i build a 40 watt stereo amplifier using the lm3886. Of course it is even easier to build a mono amp. Learn how to create an lm3886 amplifier circuit with a detailed diagram for optimal. Lm3886 Subwoofer Amplifier Circuit Diagram.
From www.circuitbasics.com
A Complete Guide to Design and Build a HiFi LM3886 Amplifier Circuit Lm3886 Subwoofer Amplifier Circuit Diagram Learn how to create an lm3886 amplifier circuit with a detailed diagram for optimal audio performance. Lm3886 power amplifier, dual or bridge (improved): A compact dual power (or bridge) amplifier is easy to build if you have some electronics experience. Only a few parts are required. Of course it is even easier to build a mono amp. In this tutorial,. Lm3886 Subwoofer Amplifier Circuit Diagram.
From www.technicalmriganka.com
LM3886 High Performance 68W Audio Power Amplifier Lm3886 Subwoofer Amplifier Circuit Diagram Of course it is even easier to build a mono amp. Only a few parts are required. Lm3886 power amplifier, dual or bridge (improved): Learn how to create an lm3886 amplifier circuit with a detailed diagram for optimal audio performance. In this tutorial, i’ll go step by step through the amplifier design process as i build a 40 watt stereo. Lm3886 Subwoofer Amplifier Circuit Diagram.
From www.circuitbasics.com
A Complete Guide to Design and Build a HiFi LM3886 Amplifier Circuit Lm3886 Subwoofer Amplifier Circuit Diagram Of course it is even easier to build a mono amp. Only a few parts are required. Lm3886 power amplifier, dual or bridge (improved): Learn how to create an lm3886 amplifier circuit with a detailed diagram for optimal audio performance. A compact dual power (or bridge) amplifier is easy to build if you have some electronics experience. At the end. Lm3886 Subwoofer Amplifier Circuit Diagram.
From www.apogeeweb.net
LM3886 Amp Circuit of Audio Power Amplifier Lm3886 Subwoofer Amplifier Circuit Diagram Lm3886 power amplifier, dual or bridge (improved): Only a few parts are required. Make an amplifier with a special gainclone lm3886 chip to raise the low tone sound enough to vibrate. Learn how to create an lm3886 amplifier circuit with a detailed diagram for optimal audio performance. At the end i wire it up and play some music. Of course. Lm3886 Subwoofer Amplifier Circuit Diagram.
From schematiccaddises.z14.web.core.windows.net
Lm3886 Subwoofer Amplifier Circuit Diagram Lm3886 Subwoofer Amplifier Circuit Diagram Only a few parts are required. Learn how to create an lm3886 amplifier circuit with a detailed diagram for optimal audio performance. A compact dual power (or bridge) amplifier is easy to build if you have some electronics experience. Of course it is even easier to build a mono amp. In this tutorial, i’ll go step by step through the. Lm3886 Subwoofer Amplifier Circuit Diagram.
From wiremanualgranville.z6.web.core.windows.net
Lm3886 Amplifier Circuit Diagram Lm3886 Subwoofer Amplifier Circuit Diagram Make an amplifier with a special gainclone lm3886 chip to raise the low tone sound enough to vibrate. A compact dual power (or bridge) amplifier is easy to build if you have some electronics experience. In this tutorial, i’ll go step by step through the amplifier design process as i build a 40 watt stereo amplifier using the lm3886. Of. Lm3886 Subwoofer Amplifier Circuit Diagram.
From www.electronica-pt.com
Audio Power Amplifier 100W with LM3886 Lm3886 Subwoofer Amplifier Circuit Diagram Make an amplifier with a special gainclone lm3886 chip to raise the low tone sound enough to vibrate. Only a few parts are required. A compact dual power (or bridge) amplifier is easy to build if you have some electronics experience. Of course it is even easier to build a mono amp. In this tutorial, i’ll go step by step. Lm3886 Subwoofer Amplifier Circuit Diagram.
From www.diyaudioprojects.com
DIY LM3886 Chip Amplifier (Gainclone) Kit Lm3886 Subwoofer Amplifier Circuit Diagram Lm3886 power amplifier, dual or bridge (improved): A compact dual power (or bridge) amplifier is easy to build if you have some electronics experience. In this tutorial, i’ll go step by step through the amplifier design process as i build a 40 watt stereo amplifier using the lm3886. Make an amplifier with a special gainclone lm3886 chip to raise the. Lm3886 Subwoofer Amplifier Circuit Diagram.
From manualdatamoss.z21.web.core.windows.net
Lm3886 Audio Amplifier Circuit Diagram Pcb Lm3886 Subwoofer Amplifier Circuit Diagram In this tutorial, i’ll go step by step through the amplifier design process as i build a 40 watt stereo amplifier using the lm3886. Make an amplifier with a special gainclone lm3886 chip to raise the low tone sound enough to vibrate. Only a few parts are required. At the end i wire it up and play some music. A. Lm3886 Subwoofer Amplifier Circuit Diagram.
From tronicspro.com
100 Watts LM3886 Amplifier Circuit Diagram TRONICSpro Lm3886 Subwoofer Amplifier Circuit Diagram Learn how to create an lm3886 amplifier circuit with a detailed diagram for optimal audio performance. Of course it is even easier to build a mono amp. At the end i wire it up and play some music. A compact dual power (or bridge) amplifier is easy to build if you have some electronics experience. Make an amplifier with a. Lm3886 Subwoofer Amplifier Circuit Diagram.
From www.elcircuit.com
Parallel Gainclone Power Amplifier LM3886 Electronic Circuit Lm3886 Subwoofer Amplifier Circuit Diagram At the end i wire it up and play some music. In this tutorial, i’ll go step by step through the amplifier design process as i build a 40 watt stereo amplifier using the lm3886. Only a few parts are required. Of course it is even easier to build a mono amp. Lm3886 power amplifier, dual or bridge (improved): Learn. Lm3886 Subwoofer Amplifier Circuit Diagram.
From xtronic.org
LM3886 Amplifier Board Minimus Gainclone 70W Xtronic Lm3886 Subwoofer Amplifier Circuit Diagram Lm3886 power amplifier, dual or bridge (improved): Of course it is even easier to build a mono amp. In this tutorial, i’ll go step by step through the amplifier design process as i build a 40 watt stereo amplifier using the lm3886. Learn how to create an lm3886 amplifier circuit with a detailed diagram for optimal audio performance. At the. Lm3886 Subwoofer Amplifier Circuit Diagram.
From userlibclifton.z19.web.core.windows.net
Lm3886 Audio Amplifier Circuit Diagram Pcb Lm3886 Subwoofer Amplifier Circuit Diagram Of course it is even easier to build a mono amp. Only a few parts are required. Make an amplifier with a special gainclone lm3886 chip to raise the low tone sound enough to vibrate. Learn how to create an lm3886 amplifier circuit with a detailed diagram for optimal audio performance. At the end i wire it up and play. Lm3886 Subwoofer Amplifier Circuit Diagram.
From manualdatamoss.z21.web.core.windows.net
Lm3886 Audio Amplifier Circuit Diagram Pcb Lm3886 Subwoofer Amplifier Circuit Diagram Make an amplifier with a special gainclone lm3886 chip to raise the low tone sound enough to vibrate. At the end i wire it up and play some music. A compact dual power (or bridge) amplifier is easy to build if you have some electronics experience. Learn how to create an lm3886 amplifier circuit with a detailed diagram for optimal. Lm3886 Subwoofer Amplifier Circuit Diagram.
From www.electroschematics.com
LM3886 Amplifier Circuit Lm3886 Subwoofer Amplifier Circuit Diagram Make an amplifier with a special gainclone lm3886 chip to raise the low tone sound enough to vibrate. A compact dual power (or bridge) amplifier is easy to build if you have some electronics experience. At the end i wire it up and play some music. Of course it is even easier to build a mono amp. Lm3886 power amplifier,. Lm3886 Subwoofer Amplifier Circuit Diagram.
From nl.pinterest.com
Lm3886 Schema and Layout diagram Electronic Schematics, Stereo Lm3886 Subwoofer Amplifier Circuit Diagram Lm3886 power amplifier, dual or bridge (improved): A compact dual power (or bridge) amplifier is easy to build if you have some electronics experience. Learn how to create an lm3886 amplifier circuit with a detailed diagram for optimal audio performance. Of course it is even easier to build a mono amp. Make an amplifier with a special gainclone lm3886 chip. Lm3886 Subwoofer Amplifier Circuit Diagram.
From solderingmind.com
LM3886 Amplifier Circuit Lm3886 Subwoofer Amplifier Circuit Diagram In this tutorial, i’ll go step by step through the amplifier design process as i build a 40 watt stereo amplifier using the lm3886. Of course it is even easier to build a mono amp. At the end i wire it up and play some music. Learn how to create an lm3886 amplifier circuit with a detailed diagram for optimal. Lm3886 Subwoofer Amplifier Circuit Diagram.
From www.electroschematics.com
LM3886 Amplifier Circuit Lm3886 Subwoofer Amplifier Circuit Diagram In this tutorial, i’ll go step by step through the amplifier design process as i build a 40 watt stereo amplifier using the lm3886. Make an amplifier with a special gainclone lm3886 chip to raise the low tone sound enough to vibrate. Only a few parts are required. Lm3886 power amplifier, dual or bridge (improved): A compact dual power (or. Lm3886 Subwoofer Amplifier Circuit Diagram.
From www.circuitbasics.com
A Complete Guide to Design and Build a HiFi LM3886 Amplifier Circuit Lm3886 Subwoofer Amplifier Circuit Diagram Only a few parts are required. Learn how to create an lm3886 amplifier circuit with a detailed diagram for optimal audio performance. In this tutorial, i’ll go step by step through the amplifier design process as i build a 40 watt stereo amplifier using the lm3886. Lm3886 power amplifier, dual or bridge (improved): Of course it is even easier to. Lm3886 Subwoofer Amplifier Circuit Diagram.
From fixfixfrancis.z21.web.core.windows.net
Lm3886 Amplifier Circuit Diagram Lm3886 Subwoofer Amplifier Circuit Diagram In this tutorial, i’ll go step by step through the amplifier design process as i build a 40 watt stereo amplifier using the lm3886. Only a few parts are required. Of course it is even easier to build a mono amp. At the end i wire it up and play some music. Learn how to create an lm3886 amplifier circuit. Lm3886 Subwoofer Amplifier Circuit Diagram.