Net Filter Linux . See common iptables commands to list, add, delete, flush, save and restore firewall rules. The netfilter project provides packet filtering, network address translation, packet logging and other packet mangling for the linux kernel. See the design, implementation and. You use the iptables command to set up. Learn how netfilter and iptables work in the linux kernel network stack to process network packets. Learn how iptables, a widely used firewall tool in linux, interacts with the kernel's netfilter framework to filter packets. Learn how to use the netfilter flowtable to define a fastpath bypass for ipv4 and ipv6 packets with tcp and udp protocols.
from zhuanlan.zhihu.com
You use the iptables command to set up. Learn how to use the netfilter flowtable to define a fastpath bypass for ipv4 and ipv6 packets with tcp and udp protocols. The netfilter project provides packet filtering, network address translation, packet logging and other packet mangling for the linux kernel. See common iptables commands to list, add, delete, flush, save and restore firewall rules. See the design, implementation and. Learn how iptables, a widely used firewall tool in linux, interacts with the kernel's netfilter framework to filter packets. Learn how netfilter and iptables work in the linux kernel network stack to process network packets.
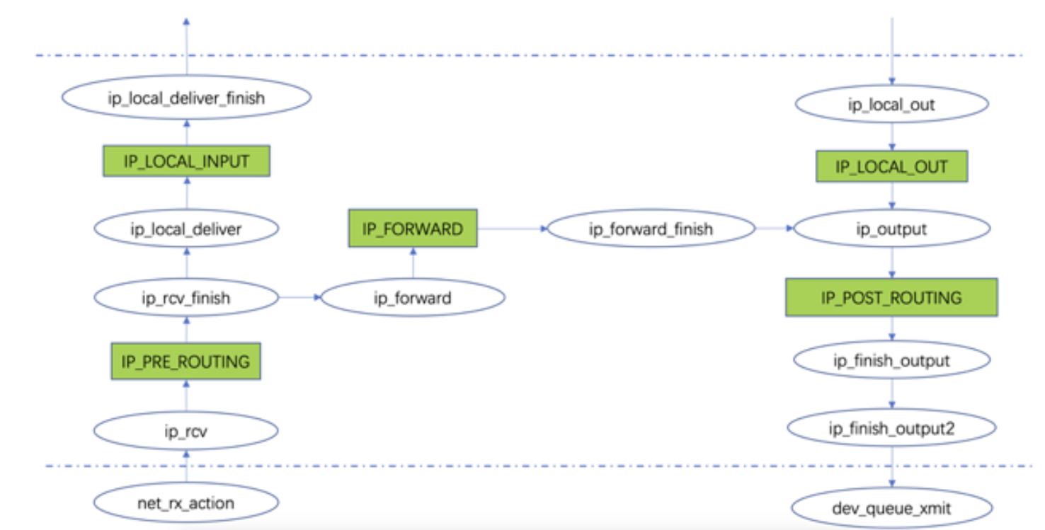
Linux 网络层收发包流程及 Netfilter 框架浅析 知乎
Net Filter Linux Learn how iptables, a widely used firewall tool in linux, interacts with the kernel's netfilter framework to filter packets. The netfilter project provides packet filtering, network address translation, packet logging and other packet mangling for the linux kernel. You use the iptables command to set up. See the design, implementation and. Learn how iptables, a widely used firewall tool in linux, interacts with the kernel's netfilter framework to filter packets. See common iptables commands to list, add, delete, flush, save and restore firewall rules. Learn how to use the netfilter flowtable to define a fastpath bypass for ipv4 and ipv6 packets with tcp and udp protocols. Learn how netfilter and iptables work in the linux kernel network stack to process network packets.
From www.slideserve.com
PPT Iptables and Netfilter Linux 防火牆 PowerPoint Presentation, free Net Filter Linux See the design, implementation and. Learn how netfilter and iptables work in the linux kernel network stack to process network packets. See common iptables commands to list, add, delete, flush, save and restore firewall rules. You use the iptables command to set up. Learn how iptables, a widely used firewall tool in linux, interacts with the kernel's netfilter framework to. Net Filter Linux.
From www.youtube.com
Linux network programming Netfilter Framework Part 2 Easy Net Filter Linux See common iptables commands to list, add, delete, flush, save and restore firewall rules. You use the iptables command to set up. See the design, implementation and. The netfilter project provides packet filtering, network address translation, packet logging and other packet mangling for the linux kernel. Learn how netfilter and iptables work in the linux kernel network stack to process. Net Filter Linux.
From wyssmann.com
Packet filtering in Linux iptables, nftables and firewalld Wyssmann Net Filter Linux See common iptables commands to list, add, delete, flush, save and restore firewall rules. Learn how netfilter and iptables work in the linux kernel network stack to process network packets. Learn how to use the netfilter flowtable to define a fastpath bypass for ipv4 and ipv6 packets with tcp and udp protocols. The netfilter project provides packet filtering, network address. Net Filter Linux.
From shellbombs.github.io
Linux Network shellbombs windows and linux kernel development Net Filter Linux Learn how iptables, a widely used firewall tool in linux, interacts with the kernel's netfilter framework to filter packets. You use the iptables command to set up. The netfilter project provides packet filtering, network address translation, packet logging and other packet mangling for the linux kernel. See common iptables commands to list, add, delete, flush, save and restore firewall rules.. Net Filter Linux.
From www.yisu.com
建站服务器 亿速云 Net Filter Linux Learn how iptables, a widely used firewall tool in linux, interacts with the kernel's netfilter framework to filter packets. You use the iptables command to set up. See common iptables commands to list, add, delete, flush, save and restore firewall rules. See the design, implementation and. The netfilter project provides packet filtering, network address translation, packet logging and other packet. Net Filter Linux.
From www.researchgate.net
4 Netfilter, iptables and routing in GNU/Linux. Download Scientific Net Filter Linux Learn how netfilter and iptables work in the linux kernel network stack to process network packets. Learn how to use the netfilter flowtable to define a fastpath bypass for ipv4 and ipv6 packets with tcp and udp protocols. See common iptables commands to list, add, delete, flush, save and restore firewall rules. Learn how iptables, a widely used firewall tool. Net Filter Linux.
From l7-filter.sourceforge.net
Layer 7 Kernel HOWTO Net Filter Linux Learn how netfilter and iptables work in the linux kernel network stack to process network packets. You use the iptables command to set up. Learn how iptables, a widely used firewall tool in linux, interacts with the kernel's netfilter framework to filter packets. See common iptables commands to list, add, delete, flush, save and restore firewall rules. See the design,. Net Filter Linux.
From www.slideserve.com
PPT Linux netfilter Hacking HOWTO PowerPoint Presentation, free Net Filter Linux Learn how to use the netfilter flowtable to define a fastpath bypass for ipv4 and ipv6 packets with tcp and udp protocols. See the design, implementation and. The netfilter project provides packet filtering, network address translation, packet logging and other packet mangling for the linux kernel. See common iptables commands to list, add, delete, flush, save and restore firewall rules.. Net Filter Linux.
From github.com
Netfilter Linux Kernel Networking Framework · Issue 437 · anitsh/til Net Filter Linux The netfilter project provides packet filtering, network address translation, packet logging and other packet mangling for the linux kernel. Learn how netfilter and iptables work in the linux kernel network stack to process network packets. Learn how to use the netfilter flowtable to define a fastpath bypass for ipv4 and ipv6 packets with tcp and udp protocols. You use the. Net Filter Linux.
From www.slideserve.com
PPT Linux netfilter Hacking HOWTO PowerPoint Presentation, free Net Filter Linux You use the iptables command to set up. The netfilter project provides packet filtering, network address translation, packet logging and other packet mangling for the linux kernel. Learn how iptables, a widely used firewall tool in linux, interacts with the kernel's netfilter framework to filter packets. See the design, implementation and. See common iptables commands to list, add, delete, flush,. Net Filter Linux.
From linux-kernel-labs.github.io
Networking — The Linux Kernel documentation Net Filter Linux Learn how to use the netfilter flowtable to define a fastpath bypass for ipv4 and ipv6 packets with tcp and udp protocols. Learn how netfilter and iptables work in the linux kernel network stack to process network packets. The netfilter project provides packet filtering, network address translation, packet logging and other packet mangling for the linux kernel. See the design,. Net Filter Linux.
From www.slideserve.com
PPT Linux Networking PowerPoint Presentation, free download ID5803792 Net Filter Linux Learn how iptables, a widely used firewall tool in linux, interacts with the kernel's netfilter framework to filter packets. The netfilter project provides packet filtering, network address translation, packet logging and other packet mangling for the linux kernel. Learn how to use the netfilter flowtable to define a fastpath bypass for ipv4 and ipv6 packets with tcp and udp protocols.. Net Filter Linux.
From blog.csdn.net
linux Net Filter Linux Learn how netfilter and iptables work in the linux kernel network stack to process network packets. The netfilter project provides packet filtering, network address translation, packet logging and other packet mangling for the linux kernel. You use the iptables command to set up. Learn how to use the netfilter flowtable to define a fastpath bypass for ipv4 and ipv6 packets. Net Filter Linux.
From programmer.ink
Using Netfilter framework to write kernel module under Linux Net Filter Linux See the design, implementation and. The netfilter project provides packet filtering, network address translation, packet logging and other packet mangling for the linux kernel. Learn how to use the netfilter flowtable to define a fastpath bypass for ipv4 and ipv6 packets with tcp and udp protocols. Learn how iptables, a widely used firewall tool in linux, interacts with the kernel's. Net Filter Linux.
From wyssmann.com
Packet filtering in Linux iptables, nftables and firewalld Wyssmann Net Filter Linux See common iptables commands to list, add, delete, flush, save and restore firewall rules. See the design, implementation and. The netfilter project provides packet filtering, network address translation, packet logging and other packet mangling for the linux kernel. Learn how to use the netfilter flowtable to define a fastpath bypass for ipv4 and ipv6 packets with tcp and udp protocols.. Net Filter Linux.
From zhuanlan.zhihu.com
Linux 网络层收发包流程及 Netfilter 框架浅析 知乎 Net Filter Linux You use the iptables command to set up. Learn how netfilter and iptables work in the linux kernel network stack to process network packets. See the design, implementation and. The netfilter project provides packet filtering, network address translation, packet logging and other packet mangling for the linux kernel. Learn how iptables, a widely used firewall tool in linux, interacts with. Net Filter Linux.
From blog.csdn.net
内核CSDN博客 Net Filter Linux Learn how iptables, a widely used firewall tool in linux, interacts with the kernel's netfilter framework to filter packets. The netfilter project provides packet filtering, network address translation, packet logging and other packet mangling for the linux kernel. You use the iptables command to set up. See the design, implementation and. Learn how netfilter and iptables work in the linux. Net Filter Linux.
From zhuanlan.zhihu.com
Linux 网络层收发包流程及 Netfilter 框架浅析 知乎 Net Filter Linux Learn how iptables, a widely used firewall tool in linux, interacts with the kernel's netfilter framework to filter packets. See the design, implementation and. You use the iptables command to set up. The netfilter project provides packet filtering, network address translation, packet logging and other packet mangling for the linux kernel. See common iptables commands to list, add, delete, flush,. Net Filter Linux.
From zhuanlan.zhihu.com
Linux 网络层收发包流程及 Netfilter 框架浅析 知乎 Net Filter Linux See the design, implementation and. The netfilter project provides packet filtering, network address translation, packet logging and other packet mangling for the linux kernel. Learn how iptables, a widely used firewall tool in linux, interacts with the kernel's netfilter framework to filter packets. You use the iptables command to set up. Learn how to use the netfilter flowtable to define. Net Filter Linux.
From www.linuxprobe.com
和 iptables! 《Linux就该这么学》 Net Filter Linux See the design, implementation and. Learn how netfilter and iptables work in the linux kernel network stack to process network packets. The netfilter project provides packet filtering, network address translation, packet logging and other packet mangling for the linux kernel. See common iptables commands to list, add, delete, flush, save and restore firewall rules. You use the iptables command to. Net Filter Linux.
From www.slideserve.com
PPT Linux netfilter Hacking HOWTO PowerPoint Presentation, free Net Filter Linux See common iptables commands to list, add, delete, flush, save and restore firewall rules. The netfilter project provides packet filtering, network address translation, packet logging and other packet mangling for the linux kernel. You use the iptables command to set up. Learn how to use the netfilter flowtable to define a fastpath bypass for ipv4 and ipv6 packets with tcp. Net Filter Linux.
From www.youtube.com
Linux network programming Netfilter Framework Part 1 Easy Net Filter Linux See common iptables commands to list, add, delete, flush, save and restore firewall rules. Learn how netfilter and iptables work in the linux kernel network stack to process network packets. See the design, implementation and. You use the iptables command to set up. Learn how iptables, a widely used firewall tool in linux, interacts with the kernel's netfilter framework to. Net Filter Linux.
From www.slideserve.com
PPT Linux netfilter Hacking HOWTO PowerPoint Presentation, free Net Filter Linux Learn how netfilter and iptables work in the linux kernel network stack to process network packets. Learn how iptables, a widely used firewall tool in linux, interacts with the kernel's netfilter framework to filter packets. You use the iptables command to set up. See the design, implementation and. The netfilter project provides packet filtering, network address translation, packet logging and. Net Filter Linux.
From arthurchiao.art
Connection Tracking (conntrack) Design and Implementation Inside Linux Net Filter Linux Learn how netfilter and iptables work in the linux kernel network stack to process network packets. Learn how iptables, a widely used firewall tool in linux, interacts with the kernel's netfilter framework to filter packets. The netfilter project provides packet filtering, network address translation, packet logging and other packet mangling for the linux kernel. Learn how to use the netfilter. Net Filter Linux.
From debian-handbook.info
14.2. Firewall or Packet Filtering Net Filter Linux The netfilter project provides packet filtering, network address translation, packet logging and other packet mangling for the linux kernel. Learn how netfilter and iptables work in the linux kernel network stack to process network packets. Learn how to use the netfilter flowtable to define a fastpath bypass for ipv4 and ipv6 packets with tcp and udp protocols. Learn how iptables,. Net Filter Linux.
From zhuanlan.zhihu.com
Linux网络之 netfilter 框架学习研究 知乎 Net Filter Linux The netfilter project provides packet filtering, network address translation, packet logging and other packet mangling for the linux kernel. Learn how to use the netfilter flowtable to define a fastpath bypass for ipv4 and ipv6 packets with tcp and udp protocols. See the design, implementation and. See common iptables commands to list, add, delete, flush, save and restore firewall rules.. Net Filter Linux.
From unix.stackexchange.com
netfilter understanding "bridge check" hop in packet flow in Linux Net Filter Linux The netfilter project provides packet filtering, network address translation, packet logging and other packet mangling for the linux kernel. Learn how netfilter and iptables work in the linux kernel network stack to process network packets. See common iptables commands to list, add, delete, flush, save and restore firewall rules. Learn how iptables, a widely used firewall tool in linux, interacts. Net Filter Linux.
From blog.csdn.net
CHAPTER 9. Netfilter Linux Kernel Networking Implementation and Theory Net Filter Linux The netfilter project provides packet filtering, network address translation, packet logging and other packet mangling for the linux kernel. Learn how netfilter and iptables work in the linux kernel network stack to process network packets. You use the iptables command to set up. See common iptables commands to list, add, delete, flush, save and restore firewall rules. Learn how iptables,. Net Filter Linux.
From thermalcircle.de
Nftables Netfilter and VPN/IPsec packet flow [Thermalcircle.de] Net Filter Linux You use the iptables command to set up. Learn how to use the netfilter flowtable to define a fastpath bypass for ipv4 and ipv6 packets with tcp and udp protocols. Learn how iptables, a widely used firewall tool in linux, interacts with the kernel's netfilter framework to filter packets. See the design, implementation and. The netfilter project provides packet filtering,. Net Filter Linux.
From www.linuxprobe.com
和 iptables! 《Linux就该这么学》 Net Filter Linux The netfilter project provides packet filtering, network address translation, packet logging and other packet mangling for the linux kernel. See common iptables commands to list, add, delete, flush, save and restore firewall rules. You use the iptables command to set up. Learn how iptables, a widely used firewall tool in linux, interacts with the kernel's netfilter framework to filter packets.. Net Filter Linux.
From www.researchgate.net
11Packet flow inside the Linux netlfilter architecture when using the Net Filter Linux Learn how to use the netfilter flowtable to define a fastpath bypass for ipv4 and ipv6 packets with tcp and udp protocols. The netfilter project provides packet filtering, network address translation, packet logging and other packet mangling for the linux kernel. See common iptables commands to list, add, delete, flush, save and restore firewall rules. See the design, implementation and.. Net Filter Linux.
From zhuanlan.zhihu.com
Linux 网络层收发包流程及 Netfilter 框架浅析 知乎 Net Filter Linux The netfilter project provides packet filtering, network address translation, packet logging and other packet mangling for the linux kernel. Learn how to use the netfilter flowtable to define a fastpath bypass for ipv4 and ipv6 packets with tcp and udp protocols. See common iptables commands to list, add, delete, flush, save and restore firewall rules. Learn how netfilter and iptables. Net Filter Linux.
From magenaut.com
How is the IFB device positioned in the packet flow of the Linux kernel Net Filter Linux See common iptables commands to list, add, delete, flush, save and restore firewall rules. You use the iptables command to set up. See the design, implementation and. Learn how to use the netfilter flowtable to define a fastpath bypass for ipv4 and ipv6 packets with tcp and udp protocols. The netfilter project provides packet filtering, network address translation, packet logging. Net Filter Linux.
From blog.csdn.net
Linux 内核开发 Net Filter Linux See the design, implementation and. Learn how netfilter and iptables work in the linux kernel network stack to process network packets. You use the iptables command to set up. Learn how to use the netfilter flowtable to define a fastpath bypass for ipv4 and ipv6 packets with tcp and udp protocols. The netfilter project provides packet filtering, network address translation,. Net Filter Linux.
From www.scribd.com
An InDepth Look at Netfilter and Packet Filtering in the Linux Kernel Net Filter Linux You use the iptables command to set up. See common iptables commands to list, add, delete, flush, save and restore firewall rules. See the design, implementation and. The netfilter project provides packet filtering, network address translation, packet logging and other packet mangling for the linux kernel. Learn how to use the netfilter flowtable to define a fastpath bypass for ipv4. Net Filter Linux.