Plastic Mind Map . Causes of plastic pollution 1.1. This ocean currents & plastics mind map template from edraw explores the intricate relationship between oceanic flows and the. Plastic pollution in the oceans by abdullah ashraf 1. Public mind map by antonio carrillo. Who, where, why, what, when, who uses plastic?, where does plastic come from?, why do we use plastic?, what is plastic?, when did we start using. Create your own collaborative mind maps for free at www.mindmeister.com Take a look at our interactive learning mind map about plastics, or create your own mind map using our free cloud based mind map maker. The extensive use of plastic has led to significant environmental challenges, impacting both wildlife and human health. More plastic then what we need, problems, dangerous, what can we do, food wrappers, shopping bags, straws/, time to.
from www.mindomo.com
Public mind map by antonio carrillo. The extensive use of plastic has led to significant environmental challenges, impacting both wildlife and human health. More plastic then what we need, problems, dangerous, what can we do, food wrappers, shopping bags, straws/, time to. Take a look at our interactive learning mind map about plastics, or create your own mind map using our free cloud based mind map maker. Who, where, why, what, when, who uses plastic?, where does plastic come from?, why do we use plastic?, what is plastic?, when did we start using. Create your own collaborative mind maps for free at www.mindmeister.com Causes of plastic pollution 1.1. This ocean currents & plastics mind map template from edraw explores the intricate relationship between oceanic flows and the. Plastic pollution in the oceans by abdullah ashraf 1.
Plasticos Mind Map
Plastic Mind Map Public mind map by antonio carrillo. Who, where, why, what, when, who uses plastic?, where does plastic come from?, why do we use plastic?, what is plastic?, when did we start using. Create your own collaborative mind maps for free at www.mindmeister.com Public mind map by antonio carrillo. More plastic then what we need, problems, dangerous, what can we do, food wrappers, shopping bags, straws/, time to. Causes of plastic pollution 1.1. This ocean currents & plastics mind map template from edraw explores the intricate relationship between oceanic flows and the. Take a look at our interactive learning mind map about plastics, or create your own mind map using our free cloud based mind map maker. The extensive use of plastic has led to significant environmental challenges, impacting both wildlife and human health. Plastic pollution in the oceans by abdullah ashraf 1.
From www.mindomo.com
Plasticos Mind Map Plastic Mind Map The extensive use of plastic has led to significant environmental challenges, impacting both wildlife and human health. This ocean currents & plastics mind map template from edraw explores the intricate relationship between oceanic flows and the. Plastic pollution in the oceans by abdullah ashraf 1. Who, where, why, what, when, who uses plastic?, where does plastic come from?, why do. Plastic Mind Map.
From mungfali.com
Art Mind Map Ideas Plastic Mind Map Who, where, why, what, when, who uses plastic?, where does plastic come from?, why do we use plastic?, what is plastic?, when did we start using. The extensive use of plastic has led to significant environmental challenges, impacting both wildlife and human health. Causes of plastic pollution 1.1. More plastic then what we need, problems, dangerous, what can we do,. Plastic Mind Map.
From green-changemakers.blogspot.com
The Green Changemakers Plastic detox mindmap Plastic Mind Map Causes of plastic pollution 1.1. The extensive use of plastic has led to significant environmental challenges, impacting both wildlife and human health. Take a look at our interactive learning mind map about plastics, or create your own mind map using our free cloud based mind map maker. Create your own collaborative mind maps for free at www.mindmeister.com Plastic pollution in. Plastic Mind Map.
From www.pinterest.co.uk
Pin on mind maps Plastic Mind Map Causes of plastic pollution 1.1. Plastic pollution in the oceans by abdullah ashraf 1. Create your own collaborative mind maps for free at www.mindmeister.com Public mind map by antonio carrillo. The extensive use of plastic has led to significant environmental challenges, impacting both wildlife and human health. Take a look at our interactive learning mind map about plastics, or create. Plastic Mind Map.
From www.mindomo.com
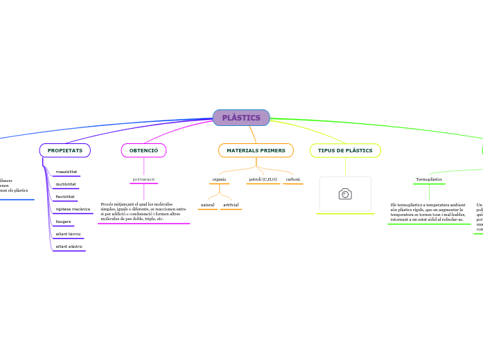
PLÁSTICOS Mind Map Plastic Mind Map More plastic then what we need, problems, dangerous, what can we do, food wrappers, shopping bags, straws/, time to. Take a look at our interactive learning mind map about plastics, or create your own mind map using our free cloud based mind map maker. Who, where, why, what, when, who uses plastic?, where does plastic come from?, why do we. Plastic Mind Map.
From mavink.com
Plastics Mind Map Plastic Mind Map Create your own collaborative mind maps for free at www.mindmeister.com This ocean currents & plastics mind map template from edraw explores the intricate relationship between oceanic flows and the. Public mind map by antonio carrillo. The extensive use of plastic has led to significant environmental challenges, impacting both wildlife and human health. Who, where, why, what, when, who uses plastic?,. Plastic Mind Map.
From www.mindmeister.com
Plastic Pollution in the Oceans MindMeister Mind Map Plastic Mind Map Plastic pollution in the oceans by abdullah ashraf 1. Take a look at our interactive learning mind map about plastics, or create your own mind map using our free cloud based mind map maker. More plastic then what we need, problems, dangerous, what can we do, food wrappers, shopping bags, straws/, time to. Create your own collaborative mind maps for. Plastic Mind Map.
From www.dreamstime.com
Plastic Free Mind Map, Concept for Presentations and Reports Stock Plastic Mind Map More plastic then what we need, problems, dangerous, what can we do, food wrappers, shopping bags, straws/, time to. Causes of plastic pollution 1.1. The extensive use of plastic has led to significant environmental challenges, impacting both wildlife and human health. Take a look at our interactive learning mind map about plastics, or create your own mind map using our. Plastic Mind Map.
From shaufyp.blogspot.com
Shauqie's FYP Mind Map of Plastic Problems Plastic Mind Map Plastic pollution in the oceans by abdullah ashraf 1. The extensive use of plastic has led to significant environmental challenges, impacting both wildlife and human health. Public mind map by antonio carrillo. Take a look at our interactive learning mind map about plastics, or create your own mind map using our free cloud based mind map maker. Causes of plastic. Plastic Mind Map.
From www.mindomo.com
Plastics Mind Map Plastic Mind Map This ocean currents & plastics mind map template from edraw explores the intricate relationship between oceanic flows and the. Public mind map by antonio carrillo. Who, where, why, what, when, who uses plastic?, where does plastic come from?, why do we use plastic?, what is plastic?, when did we start using. More plastic then what we need, problems, dangerous, what. Plastic Mind Map.
From ritzherald.com
Biodegradable vs. Recyclable Plastics Which Is Better for the Plastic Mind Map Plastic pollution in the oceans by abdullah ashraf 1. Who, where, why, what, when, who uses plastic?, where does plastic come from?, why do we use plastic?, what is plastic?, when did we start using. Create your own collaborative mind maps for free at www.mindmeister.com The extensive use of plastic has led to significant environmental challenges, impacting both wildlife and. Plastic Mind Map.
From eduyellas.blogspot.com
EDU Y ELLAS / TECNOLOGÍA . MINDMAP PLASTICS Plastic Mind Map This ocean currents & plastics mind map template from edraw explores the intricate relationship between oceanic flows and the. The extensive use of plastic has led to significant environmental challenges, impacting both wildlife and human health. Create your own collaborative mind maps for free at www.mindmeister.com Who, where, why, what, when, who uses plastic?, where does plastic come from?, why. Plastic Mind Map.
From mavink.com
Plastics Mind Map Plastic Mind Map Causes of plastic pollution 1.1. Public mind map by antonio carrillo. Plastic pollution in the oceans by abdullah ashraf 1. This ocean currents & plastics mind map template from edraw explores the intricate relationship between oceanic flows and the. Create your own collaborative mind maps for free at www.mindmeister.com More plastic then what we need, problems, dangerous, what can we. Plastic Mind Map.
From cicchemistry.com
Biodegradable, Bioplastics and Green Plastics, What’s the Difference? Plastic Mind Map Causes of plastic pollution 1.1. This ocean currents & plastics mind map template from edraw explores the intricate relationship between oceanic flows and the. The extensive use of plastic has led to significant environmental challenges, impacting both wildlife and human health. Plastic pollution in the oceans by abdullah ashraf 1. Who, where, why, what, when, who uses plastic?, where does. Plastic Mind Map.
From www.mindomo.com
Plastic Cup Mindomo Mind Map Plastic Mind Map The extensive use of plastic has led to significant environmental challenges, impacting both wildlife and human health. Causes of plastic pollution 1.1. Create your own collaborative mind maps for free at www.mindmeister.com Public mind map by antonio carrillo. Take a look at our interactive learning mind map about plastics, or create your own mind map using our free cloud based. Plastic Mind Map.
From www.mindomo.com
PLASTICS Mind Map Plastic Mind Map More plastic then what we need, problems, dangerous, what can we do, food wrappers, shopping bags, straws/, time to. Create your own collaborative mind maps for free at www.mindmeister.com Plastic pollution in the oceans by abdullah ashraf 1. The extensive use of plastic has led to significant environmental challenges, impacting both wildlife and human health. Take a look at our. Plastic Mind Map.
From coggle.it
Plastic mindmap Coggle Diagram Plastic Mind Map This ocean currents & plastics mind map template from edraw explores the intricate relationship between oceanic flows and the. Causes of plastic pollution 1.1. Who, where, why, what, when, who uses plastic?, where does plastic come from?, why do we use plastic?, what is plastic?, when did we start using. More plastic then what we need, problems, dangerous, what can. Plastic Mind Map.
From www.mindomo.com
PLÀSTICS Mind Map Plastic Mind Map Take a look at our interactive learning mind map about plastics, or create your own mind map using our free cloud based mind map maker. Who, where, why, what, when, who uses plastic?, where does plastic come from?, why do we use plastic?, what is plastic?, when did we start using. Create your own collaborative mind maps for free at. Plastic Mind Map.
From www.modernglobe.com
Which Countries Pollute the Most Ocean Plastic Waste? Plastic Mind Map Create your own collaborative mind maps for free at www.mindmeister.com Causes of plastic pollution 1.1. More plastic then what we need, problems, dangerous, what can we do, food wrappers, shopping bags, straws/, time to. This ocean currents & plastics mind map template from edraw explores the intricate relationship between oceanic flows and the. Take a look at our interactive learning. Plastic Mind Map.
From www.evidyarthi.in
Revision Notes Class 8 Chapter 3 Synthetic Fibres and Plastics Plastic Mind Map More plastic then what we need, problems, dangerous, what can we do, food wrappers, shopping bags, straws/, time to. Plastic pollution in the oceans by abdullah ashraf 1. Take a look at our interactive learning mind map about plastics, or create your own mind map using our free cloud based mind map maker. This ocean currents & plastics mind map. Plastic Mind Map.
From www.dreamstime.com
Plastic Free Mind Map, Concept for Presentations and Reports Stock Plastic Mind Map Causes of plastic pollution 1.1. Public mind map by antonio carrillo. Create your own collaborative mind maps for free at www.mindmeister.com Who, where, why, what, when, who uses plastic?, where does plastic come from?, why do we use plastic?, what is plastic?, when did we start using. More plastic then what we need, problems, dangerous, what can we do, food. Plastic Mind Map.
From www.mindomo.com
PLÀSTICS Mindmap Voorbeeld Plastic Mind Map This ocean currents & plastics mind map template from edraw explores the intricate relationship between oceanic flows and the. Public mind map by antonio carrillo. Create your own collaborative mind maps for free at www.mindmeister.com Causes of plastic pollution 1.1. Who, where, why, what, when, who uses plastic?, where does plastic come from?, why do we use plastic?, what is. Plastic Mind Map.
From www.dreamstime.com
Plastic Free Mind Map, Concept for Presentations and Reports Stock Plastic Mind Map Causes of plastic pollution 1.1. More plastic then what we need, problems, dangerous, what can we do, food wrappers, shopping bags, straws/, time to. Plastic pollution in the oceans by abdullah ashraf 1. Public mind map by antonio carrillo. This ocean currents & plastics mind map template from edraw explores the intricate relationship between oceanic flows and the. Who, where,. Plastic Mind Map.
From exoaxwgzj.blob.core.windows.net
Unintended Consequences Of Plastic Bag Bans at Kerstin Mitchell blog Plastic Mind Map This ocean currents & plastics mind map template from edraw explores the intricate relationship between oceanic flows and the. More plastic then what we need, problems, dangerous, what can we do, food wrappers, shopping bags, straws/, time to. Public mind map by antonio carrillo. Who, where, why, what, when, who uses plastic?, where does plastic come from?, why do we. Plastic Mind Map.
From www.frontiersin.org
Frontiers What Shall We Do With a Sea of Plastics? A Systematic Plastic Mind Map More plastic then what we need, problems, dangerous, what can we do, food wrappers, shopping bags, straws/, time to. Take a look at our interactive learning mind map about plastics, or create your own mind map using our free cloud based mind map maker. Causes of plastic pollution 1.1. Who, where, why, what, when, who uses plastic?, where does plastic. Plastic Mind Map.
From www.mindomo.com
Plastic pollution Concept Map Plastic Mind Map Take a look at our interactive learning mind map about plastics, or create your own mind map using our free cloud based mind map maker. Causes of plastic pollution 1.1. This ocean currents & plastics mind map template from edraw explores the intricate relationship between oceanic flows and the. Create your own collaborative mind maps for free at www.mindmeister.com The. Plastic Mind Map.
From www.insightsonindia.com
[Mission 2023] MINDMAPBan on Singleuse Plastics INSIGHTSIAS Plastic Mind Map Causes of plastic pollution 1.1. The extensive use of plastic has led to significant environmental challenges, impacting both wildlife and human health. Take a look at our interactive learning mind map about plastics, or create your own mind map using our free cloud based mind map maker. Public mind map by antonio carrillo. Plastic pollution in the oceans by abdullah. Plastic Mind Map.
From triptonkosti.ru
Ментальная карта углеводы химия 80 фото Plastic Mind Map Create your own collaborative mind maps for free at www.mindmeister.com Who, where, why, what, when, who uses plastic?, where does plastic come from?, why do we use plastic?, what is plastic?, when did we start using. Causes of plastic pollution 1.1. The extensive use of plastic has led to significant environmental challenges, impacting both wildlife and human health. Public mind. Plastic Mind Map.
From www.mindomo.com
plastic Mind Map Plastic Mind Map More plastic then what we need, problems, dangerous, what can we do, food wrappers, shopping bags, straws/, time to. The extensive use of plastic has led to significant environmental challenges, impacting both wildlife and human health. Who, where, why, what, when, who uses plastic?, where does plastic come from?, why do we use plastic?, what is plastic?, when did we. Plastic Mind Map.
From www.mindomo.com
PLASTICS Mind Map Plastic Mind Map Create your own collaborative mind maps for free at www.mindmeister.com Plastic pollution in the oceans by abdullah ashraf 1. This ocean currents & plastics mind map template from edraw explores the intricate relationship between oceanic flows and the. More plastic then what we need, problems, dangerous, what can we do, food wrappers, shopping bags, straws/, time to. The extensive use. Plastic Mind Map.
From optoce.no
Plastics_in_the_Ocean_Infographic_site OPTOCE Plastic Mind Map More plastic then what we need, problems, dangerous, what can we do, food wrappers, shopping bags, straws/, time to. Who, where, why, what, when, who uses plastic?, where does plastic come from?, why do we use plastic?, what is plastic?, when did we start using. Create your own collaborative mind maps for free at www.mindmeister.com This ocean currents & plastics. Plastic Mind Map.
From weston.org
Plastic Recycling Weston, MA Plastic Mind Map Plastic pollution in the oceans by abdullah ashraf 1. The extensive use of plastic has led to significant environmental challenges, impacting both wildlife and human health. Who, where, why, what, when, who uses plastic?, where does plastic come from?, why do we use plastic?, what is plastic?, when did we start using. Take a look at our interactive learning mind. Plastic Mind Map.
From www.mindomo.com
Plastics Mind Map Plastic Mind Map More plastic then what we need, problems, dangerous, what can we do, food wrappers, shopping bags, straws/, time to. Plastic pollution in the oceans by abdullah ashraf 1. The extensive use of plastic has led to significant environmental challenges, impacting both wildlife and human health. Public mind map by antonio carrillo. This ocean currents & plastics mind map template from. Plastic Mind Map.
From mavink.com
Plastics Mind Map Plastic Mind Map Create your own collaborative mind maps for free at www.mindmeister.com Public mind map by antonio carrillo. Causes of plastic pollution 1.1. More plastic then what we need, problems, dangerous, what can we do, food wrappers, shopping bags, straws/, time to. The extensive use of plastic has led to significant environmental challenges, impacting both wildlife and human health. This ocean currents. Plastic Mind Map.
From www.mindomo.com
PLASTICS Mind Map Plastic Mind Map Create your own collaborative mind maps for free at www.mindmeister.com Public mind map by antonio carrillo. This ocean currents & plastics mind map template from edraw explores the intricate relationship between oceanic flows and the. The extensive use of plastic has led to significant environmental challenges, impacting both wildlife and human health. Take a look at our interactive learning mind. Plastic Mind Map.