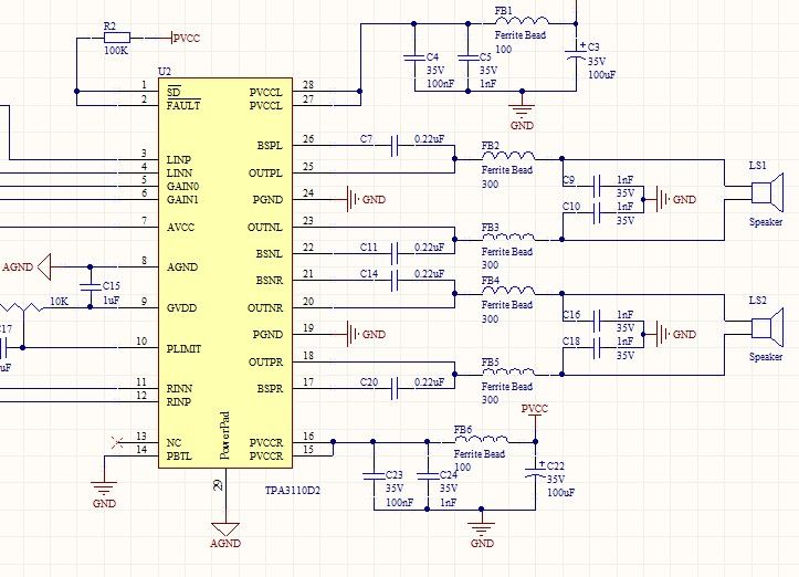
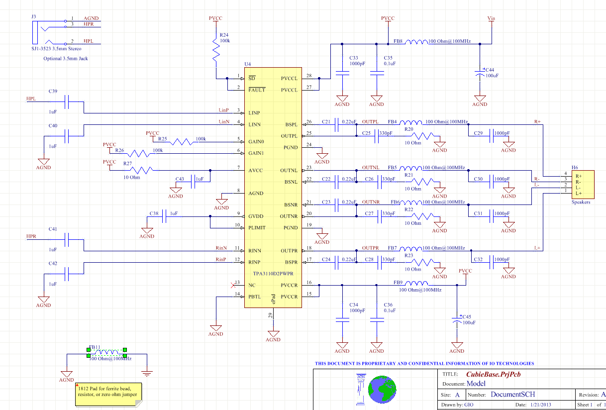
Tpa3110 Amplifier Circuit Diagram . The board features with tpa3110, which is the amp itself, two preamplifiers for left and right channels, and a dc 5v external. The tpa3110 is a filterless class d audio amplifier ic with two channels and is designed to be used in stereo mode. The schematics of my design is attached to this thread. It is a compact module that includes all of the. Tpa3110d2 evm audio amplifier evaluation board. It comes in a convenient module that has all the. This user's guide provides the tpa3110d2 evaluation board specifications and a quick start list for. It was made to function with stereo. The tpa3110 amplifier board is a filtered class d sound amplifier circuit with two channels.
from circuitsbazaar.com
The board features with tpa3110, which is the amp itself, two preamplifiers for left and right channels, and a dc 5v external. This user's guide provides the tpa3110d2 evaluation board specifications and a quick start list for. The schematics of my design is attached to this thread. Tpa3110d2 evm audio amplifier evaluation board. It was made to function with stereo. It comes in a convenient module that has all the. The tpa3110 is a filterless class d audio amplifier ic with two channels and is designed to be used in stereo mode. The tpa3110 amplifier board is a filtered class d sound amplifier circuit with two channels. It is a compact module that includes all of the.
TPA3110 Audio Amplifier Module Tutorial Circuits Bazaar
Tpa3110 Amplifier Circuit Diagram The board features with tpa3110, which is the amp itself, two preamplifiers for left and right channels, and a dc 5v external. The schematics of my design is attached to this thread. This user's guide provides the tpa3110d2 evaluation board specifications and a quick start list for. It was made to function with stereo. It is a compact module that includes all of the. The tpa3110 is a filterless class d audio amplifier ic with two channels and is designed to be used in stereo mode. The board features with tpa3110, which is the amp itself, two preamplifiers for left and right channels, and a dc 5v external. It comes in a convenient module that has all the. Tpa3110d2 evm audio amplifier evaluation board. The tpa3110 amplifier board is a filtered class d sound amplifier circuit with two channels.
From guidedatatravis.z13.web.core.windows.net
Tpa3110 Amplifier Circuit Diagram Tpa3110 Amplifier Circuit Diagram This user's guide provides the tpa3110d2 evaluation board specifications and a quick start list for. It was made to function with stereo. The board features with tpa3110, which is the amp itself, two preamplifiers for left and right channels, and a dc 5v external. The tpa3110 amplifier board is a filtered class d sound amplifier circuit with two channels. It. Tpa3110 Amplifier Circuit Diagram.
From www.youtube.com
TPA3110 XHA232 30W+30W Amplifier Board Bluetooth Amplifier YouTube Tpa3110 Amplifier Circuit Diagram It was made to function with stereo. Tpa3110d2 evm audio amplifier evaluation board. This user's guide provides the tpa3110d2 evaluation board specifications and a quick start list for. The tpa3110 is a filterless class d audio amplifier ic with two channels and is designed to be used in stereo mode. It comes in a convenient module that has all the.. Tpa3110 Amplifier Circuit Diagram.
From circuitwiringstefanie.z19.web.core.windows.net
Tpa3110 Amplifier Circuit Diagram Tpa3110 Amplifier Circuit Diagram The tpa3110 amplifier board is a filtered class d sound amplifier circuit with two channels. It was made to function with stereo. It comes in a convenient module that has all the. The board features with tpa3110, which is the amp itself, two preamplifiers for left and right channels, and a dc 5v external. The schematics of my design is. Tpa3110 Amplifier Circuit Diagram.
From ampli.deminasi.com
Tpa3110 Amplifier Circuit Diagram Tpa3110 Amplifier Circuit Diagram The tpa3110 is a filterless class d audio amplifier ic with two channels and is designed to be used in stereo mode. It was made to function with stereo. It is a compact module that includes all of the. It comes in a convenient module that has all the. The board features with tpa3110, which is the amp itself, two. Tpa3110 Amplifier Circuit Diagram.
From tataylino.com
TPA3110 class D amplifier Tpa3110 Amplifier Circuit Diagram The schematics of my design is attached to this thread. The tpa3110 amplifier board is a filtered class d sound amplifier circuit with two channels. Tpa3110d2 evm audio amplifier evaluation board. This user's guide provides the tpa3110d2 evaluation board specifications and a quick start list for. It comes in a convenient module that has all the. The tpa3110 is a. Tpa3110 Amplifier Circuit Diagram.
From tataylino.com
TPA3110 class D amplifier Tpa3110 Amplifier Circuit Diagram Tpa3110d2 evm audio amplifier evaluation board. It comes in a convenient module that has all the. This user's guide provides the tpa3110d2 evaluation board specifications and a quick start list for. The schematics of my design is attached to this thread. The tpa3110 amplifier board is a filtered class d sound amplifier circuit with two channels. The tpa3110 is a. Tpa3110 Amplifier Circuit Diagram.
From www.youtube.com
TPA3110 Digital Amplifier Board//how to make bluetooth sound box(home made) YouTube Tpa3110 Amplifier Circuit Diagram The schematics of my design is attached to this thread. This user's guide provides the tpa3110d2 evaluation board specifications and a quick start list for. It was made to function with stereo. The tpa3110 amplifier board is a filtered class d sound amplifier circuit with two channels. It is a compact module that includes all of the. Tpa3110d2 evm audio. Tpa3110 Amplifier Circuit Diagram.
From circuitsbazaar.com
TPA3110 Audio Amplifier Module Tutorial Circuits Bazaar Tpa3110 Amplifier Circuit Diagram The schematics of my design is attached to this thread. The tpa3110 is a filterless class d audio amplifier ic with two channels and is designed to be used in stereo mode. This user's guide provides the tpa3110d2 evaluation board specifications and a quick start list for. It comes in a convenient module that has all the. The tpa3110 amplifier. Tpa3110 Amplifier Circuit Diagram.
From www.gf-planen.de
TPA3110 Amplifier Board Datasheet, Pinout, TPA3110, 50 OFF Tpa3110 Amplifier Circuit Diagram Tpa3110d2 evm audio amplifier evaluation board. The tpa3110 amplifier board is a filtered class d sound amplifier circuit with two channels. The schematics of my design is attached to this thread. The board features with tpa3110, which is the amp itself, two preamplifiers for left and right channels, and a dc 5v external. It comes in a convenient module that. Tpa3110 Amplifier Circuit Diagram.
From circuitlistadrienne.z13.web.core.windows.net
Tpa3110 Amplifier Circuit Diagram Tpa3110 Amplifier Circuit Diagram It comes in a convenient module that has all the. Tpa3110d2 evm audio amplifier evaluation board. The board features with tpa3110, which is the amp itself, two preamplifiers for left and right channels, and a dc 5v external. It is a compact module that includes all of the. The tpa3110 is a filterless class d audio amplifier ic with two. Tpa3110 Amplifier Circuit Diagram.
From www.youtube.com
TPA3110 XHA232 30W+30W Amplifier Board//TPA3110 XHA232 Board connection with Bluetooth and Tpa3110 Amplifier Circuit Diagram This user's guide provides the tpa3110d2 evaluation board specifications and a quick start list for. The schematics of my design is attached to this thread. It is a compact module that includes all of the. It comes in a convenient module that has all the. The board features with tpa3110, which is the amp itself, two preamplifiers for left and. Tpa3110 Amplifier Circuit Diagram.
From www.gf-planen.de
TPA3110 Amplifier Board Datasheet, Pinout, TPA3110, 50 OFF Tpa3110 Amplifier Circuit Diagram It is a compact module that includes all of the. It was made to function with stereo. The tpa3110 is a filterless class d audio amplifier ic with two channels and is designed to be used in stereo mode. The schematics of my design is attached to this thread. The tpa3110 amplifier board is a filtered class d sound amplifier. Tpa3110 Amplifier Circuit Diagram.
From wiredataedwin.z6.web.core.windows.net
Tpa3110 Amplifier Circuit Diagram Tpa3110 Amplifier Circuit Diagram It was made to function with stereo. It comes in a convenient module that has all the. This user's guide provides the tpa3110d2 evaluation board specifications and a quick start list for. The schematics of my design is attached to this thread. The board features with tpa3110, which is the amp itself, two preamplifiers for left and right channels, and. Tpa3110 Amplifier Circuit Diagram.
From e2e.ti.com
TPA3110D2 Shutting Down on Power Up Audio Amplifiers Forum Audio Amplifiers TI E2E Community Tpa3110 Amplifier Circuit Diagram It is a compact module that includes all of the. Tpa3110d2 evm audio amplifier evaluation board. The board features with tpa3110, which is the amp itself, two preamplifiers for left and right channels, and a dc 5v external. It comes in a convenient module that has all the. This user's guide provides the tpa3110d2 evaluation board specifications and a quick. Tpa3110 Amplifier Circuit Diagram.
From www.youtube.com
TPA3110 Audio Amplifier Module Tutorial YouTube Tpa3110 Amplifier Circuit Diagram The tpa3110 is a filterless class d audio amplifier ic with two channels and is designed to be used in stereo mode. The schematics of my design is attached to this thread. It is a compact module that includes all of the. Tpa3110d2 evm audio amplifier evaluation board. This user's guide provides the tpa3110d2 evaluation board specifications and a quick. Tpa3110 Amplifier Circuit Diagram.
From manuallibcorals.z13.web.core.windows.net
Tpa3110 Amplifier Circuit Diagram Tpa3110 Amplifier Circuit Diagram It comes in a convenient module that has all the. The tpa3110 amplifier board is a filtered class d sound amplifier circuit with two channels. It was made to function with stereo. The schematics of my design is attached to this thread. The board features with tpa3110, which is the amp itself, two preamplifiers for left and right channels, and. Tpa3110 Amplifier Circuit Diagram.
From www.utmel.com
What you need to know about TPA3110 Bluetooth Audio Power Amplifier Board Tpa3110 Amplifier Circuit Diagram The tpa3110 amplifier board is a filtered class d sound amplifier circuit with two channels. The schematics of my design is attached to this thread. It comes in a convenient module that has all the. The board features with tpa3110, which is the amp itself, two preamplifiers for left and right channels, and a dc 5v external. It is a. Tpa3110 Amplifier Circuit Diagram.
From i-flashdrive.ru
Tpa3110D2 datasheet TPA3110D2 PDF 15W Audio Power Amplifier TI iFlashDrive флешка для Tpa3110 Amplifier Circuit Diagram Tpa3110d2 evm audio amplifier evaluation board. It is a compact module that includes all of the. This user's guide provides the tpa3110d2 evaluation board specifications and a quick start list for. It comes in a convenient module that has all the. The schematics of my design is attached to this thread. The tpa3110 is a filterless class d audio amplifier. Tpa3110 Amplifier Circuit Diagram.
From www.youtube.com
TPA3110 60W Amplifier Board wiring with Volume Connection in Hindi YouTube Tpa3110 Amplifier Circuit Diagram It comes in a convenient module that has all the. The tpa3110 amplifier board is a filtered class d sound amplifier circuit with two channels. It was made to function with stereo. The schematics of my design is attached to this thread. Tpa3110d2 evm audio amplifier evaluation board. The tpa3110 is a filterless class d audio amplifier ic with two. Tpa3110 Amplifier Circuit Diagram.
From e2e.ti.com
TPA3110D2 TPA3110D2 output schematic Audio forum Audio TI E2E support forums Tpa3110 Amplifier Circuit Diagram It is a compact module that includes all of the. This user's guide provides the tpa3110d2 evaluation board specifications and a quick start list for. The tpa3110 is a filterless class d audio amplifier ic with two channels and is designed to be used in stereo mode. It was made to function with stereo. The schematics of my design is. Tpa3110 Amplifier Circuit Diagram.
From www.diyaudio.com
TPA3110 design issues diyAudio Tpa3110 Amplifier Circuit Diagram It is a compact module that includes all of the. The schematics of my design is attached to this thread. Tpa3110d2 evm audio amplifier evaluation board. The tpa3110 amplifier board is a filtered class d sound amplifier circuit with two channels. It was made to function with stereo. This user's guide provides the tpa3110d2 evaluation board specifications and a quick. Tpa3110 Amplifier Circuit Diagram.
From xtronic.org
Circuit Diagram Tpa3116d2 Amplifier Board Xl6019 Xtronic Tpa3110 Amplifier Circuit Diagram This user's guide provides the tpa3110d2 evaluation board specifications and a quick start list for. The board features with tpa3110, which is the amp itself, two preamplifiers for left and right channels, and a dc 5v external. The schematics of my design is attached to this thread. Tpa3110d2 evm audio amplifier evaluation board. The tpa3110 amplifier board is a filtered. Tpa3110 Amplifier Circuit Diagram.
From enginelibraryeisenhauer.z19.web.core.windows.net
Tpa3110 Amplifier Circuit Diagram Tpa3110 Amplifier Circuit Diagram The schematics of my design is attached to this thread. Tpa3110d2 evm audio amplifier evaluation board. It was made to function with stereo. The tpa3110 amplifier board is a filtered class d sound amplifier circuit with two channels. The board features with tpa3110, which is the amp itself, two preamplifiers for left and right channels, and a dc 5v external.. Tpa3110 Amplifier Circuit Diagram.
From ampli.deminasi.com
Tpa3110 Amplifier Circuit Diagram Tpa3110 Amplifier Circuit Diagram The schematics of my design is attached to this thread. The tpa3110 is a filterless class d audio amplifier ic with two channels and is designed to be used in stereo mode. Tpa3110d2 evm audio amplifier evaluation board. The tpa3110 amplifier board is a filtered class d sound amplifier circuit with two channels. It comes in a convenient module that. Tpa3110 Amplifier Circuit Diagram.
From ampli.deminasi.com
Tpa3110 Amplifier Circuit Diagram Tpa3110 Amplifier Circuit Diagram Tpa3110d2 evm audio amplifier evaluation board. It comes in a convenient module that has all the. It was made to function with stereo. The tpa3110 is a filterless class d audio amplifier ic with two channels and is designed to be used in stereo mode. It is a compact module that includes all of the. The tpa3110 amplifier board is. Tpa3110 Amplifier Circuit Diagram.
From www.digikey.fi
Reference Designs Tpa3110 Amplifier Circuit Diagram The tpa3110 amplifier board is a filtered class d sound amplifier circuit with two channels. The board features with tpa3110, which is the amp itself, two preamplifiers for left and right channels, and a dc 5v external. This user's guide provides the tpa3110d2 evaluation board specifications and a quick start list for. The tpa3110 is a filterless class d audio. Tpa3110 Amplifier Circuit Diagram.
From components101.com
TPA3110 Stereo Audio Amplifier Board Tpa3110 Amplifier Circuit Diagram Tpa3110d2 evm audio amplifier evaluation board. It comes in a convenient module that has all the. The board features with tpa3110, which is the amp itself, two preamplifiers for left and right channels, and a dc 5v external. The schematics of my design is attached to this thread. It is a compact module that includes all of the. The tpa3110. Tpa3110 Amplifier Circuit Diagram.
From triptonkosti.ru
Tpa3110 xh a232 схема 91 фото Tpa3110 Amplifier Circuit Diagram It is a compact module that includes all of the. The tpa3110 is a filterless class d audio amplifier ic with two channels and is designed to be used in stereo mode. It comes in a convenient module that has all the. The board features with tpa3110, which is the amp itself, two preamplifiers for left and right channels, and. Tpa3110 Amplifier Circuit Diagram.
From circuitsbazaar.com
TPA3110 Audio Amplifier Module Tutorial Circuits Bazaar Tpa3110 Amplifier Circuit Diagram The tpa3110 is a filterless class d audio amplifier ic with two channels and is designed to be used in stereo mode. The schematics of my design is attached to this thread. Tpa3110d2 evm audio amplifier evaluation board. The tpa3110 amplifier board is a filtered class d sound amplifier circuit with two channels. It was made to function with stereo.. Tpa3110 Amplifier Circuit Diagram.
From e2e.ti.com
TPA3110LD2 Interfere with radio Audio forum Audio TI E2E support forums Tpa3110 Amplifier Circuit Diagram It is a compact module that includes all of the. It was made to function with stereo. The board features with tpa3110, which is the amp itself, two preamplifiers for left and right channels, and a dc 5v external. The tpa3110 is a filterless class d audio amplifier ic with two channels and is designed to be used in stereo. Tpa3110 Amplifier Circuit Diagram.
From www.youtube.com
TPA3110 Amplifier का Complete Wiring करना सीखें How to Wiring TPA3110 Amplifier at home YouTube Tpa3110 Amplifier Circuit Diagram It is a compact module that includes all of the. It comes in a convenient module that has all the. It was made to function with stereo. The tpa3110 amplifier board is a filtered class d sound amplifier circuit with two channels. The tpa3110 is a filterless class d audio amplifier ic with two channels and is designed to be. Tpa3110 Amplifier Circuit Diagram.
From circuitwiringace123.z19.web.core.windows.net
Tpa3110 Amplifier Circuit Diagram Tpa3110 Amplifier Circuit Diagram The board features with tpa3110, which is the amp itself, two preamplifiers for left and right channels, and a dc 5v external. This user's guide provides the tpa3110d2 evaluation board specifications and a quick start list for. The schematics of my design is attached to this thread. It comes in a convenient module that has all the. The tpa3110 is. Tpa3110 Amplifier Circuit Diagram.
From www.caretxdigital.com
tpa3116 amplifier circuit diagram Wiring Diagram and Schematics Tpa3110 Amplifier Circuit Diagram The tpa3110 is a filterless class d audio amplifier ic with two channels and is designed to be used in stereo mode. Tpa3110d2 evm audio amplifier evaluation board. This user's guide provides the tpa3110d2 evaluation board specifications and a quick start list for. The schematics of my design is attached to this thread. The tpa3110 amplifier board is a filtered. Tpa3110 Amplifier Circuit Diagram.
From userdbjeffrey.z21.web.core.windows.net
Tpa3110 Amplifier Circuit Diagram Tpa3110 Amplifier Circuit Diagram The schematics of my design is attached to this thread. This user's guide provides the tpa3110d2 evaluation board specifications and a quick start list for. It was made to function with stereo. Tpa3110d2 evm audio amplifier evaluation board. The board features with tpa3110, which is the amp itself, two preamplifiers for left and right channels, and a dc 5v external.. Tpa3110 Amplifier Circuit Diagram.
From circuit-diagramz.com
TPA3110 Stereo Audio Amplifier Board Tpa3110 Amplifier Circuit Diagram It comes in a convenient module that has all the. Tpa3110d2 evm audio amplifier evaluation board. The tpa3110 amplifier board is a filtered class d sound amplifier circuit with two channels. It was made to function with stereo. The board features with tpa3110, which is the amp itself, two preamplifiers for left and right channels, and a dc 5v external.. Tpa3110 Amplifier Circuit Diagram.