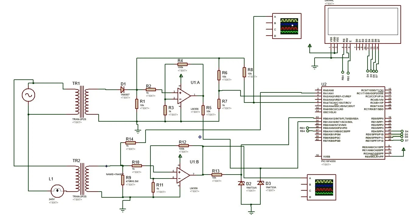
Ac Power Measurement Meter Using Pic Microcontroller . In this tutorial, we will learn to measure ac voltage using a pic microcontroller with two methods. Ac power is the sum of real power and reactive power. How to measure ac power using pic microcontroller : The pic microcontroller can be used for measuring ac current with the help of difference amplifier, shunt resistor, and analog to digital converter. One is using a potential transformer and.
from www.youtube.com
How to measure ac power using pic microcontroller : The pic microcontroller can be used for measuring ac current with the help of difference amplifier, shunt resistor, and analog to digital converter. In this tutorial, we will learn to measure ac voltage using a pic microcontroller with two methods. Ac power is the sum of real power and reactive power. One is using a potential transformer and.
AC Alternating current measurement using pic microcontroller YouTube
Ac Power Measurement Meter Using Pic Microcontroller The pic microcontroller can be used for measuring ac current with the help of difference amplifier, shunt resistor, and analog to digital converter. The pic microcontroller can be used for measuring ac current with the help of difference amplifier, shunt resistor, and analog to digital converter. How to measure ac power using pic microcontroller : In this tutorial, we will learn to measure ac voltage using a pic microcontroller with two methods. One is using a potential transformer and. Ac power is the sum of real power and reactive power.
From www.youtube.com
AC voltage measurement using pic microcontroller YouTube Ac Power Measurement Meter Using Pic Microcontroller Ac power is the sum of real power and reactive power. How to measure ac power using pic microcontroller : One is using a potential transformer and. The pic microcontroller can be used for measuring ac current with the help of difference amplifier, shunt resistor, and analog to digital converter. In this tutorial, we will learn to measure ac voltage. Ac Power Measurement Meter Using Pic Microcontroller.
From www.semanticscholar.org
[PDF] Design of Digital Voltmeter for AC Voltage Measurement Using PIC Microcontroller Ac Power Measurement Meter Using Pic Microcontroller In this tutorial, we will learn to measure ac voltage using a pic microcontroller with two methods. Ac power is the sum of real power and reactive power. One is using a potential transformer and. How to measure ac power using pic microcontroller : The pic microcontroller can be used for measuring ac current with the help of difference amplifier,. Ac Power Measurement Meter Using Pic Microcontroller.
From pic-microcontroller.com
Simple Digital Current Meter (DCM) using PIC microcontroller (Schematic + code + Proteus simulation) Ac Power Measurement Meter Using Pic Microcontroller One is using a potential transformer and. The pic microcontroller can be used for measuring ac current with the help of difference amplifier, shunt resistor, and analog to digital converter. How to measure ac power using pic microcontroller : In this tutorial, we will learn to measure ac voltage using a pic microcontroller with two methods. Ac power is the. Ac Power Measurement Meter Using Pic Microcontroller.
From www.youtube.com
three phase ac power measurement using pic microcontroller code YouTube Ac Power Measurement Meter Using Pic Microcontroller How to measure ac power using pic microcontroller : In this tutorial, we will learn to measure ac voltage using a pic microcontroller with two methods. The pic microcontroller can be used for measuring ac current with the help of difference amplifier, shunt resistor, and analog to digital converter. One is using a potential transformer and. Ac power is the. Ac Power Measurement Meter Using Pic Microcontroller.
From microcontrollerslab.com
AC Voltage Measurement using Pic Microcontroller Two Methods Ac Power Measurement Meter Using Pic Microcontroller Ac power is the sum of real power and reactive power. In this tutorial, we will learn to measure ac voltage using a pic microcontroller with two methods. One is using a potential transformer and. The pic microcontroller can be used for measuring ac current with the help of difference amplifier, shunt resistor, and analog to digital converter. How to. Ac Power Measurement Meter Using Pic Microcontroller.
From www.youtube.com
three phase voltage and current measurement using pic microcontroller YouTube Ac Power Measurement Meter Using Pic Microcontroller How to measure ac power using pic microcontroller : Ac power is the sum of real power and reactive power. The pic microcontroller can be used for measuring ac current with the help of difference amplifier, shunt resistor, and analog to digital converter. In this tutorial, we will learn to measure ac voltage using a pic microcontroller with two methods.. Ac Power Measurement Meter Using Pic Microcontroller.
From electrosome.com
Voltmeter and Ammeter using PIC Microcontroller Ac Power Measurement Meter Using Pic Microcontroller One is using a potential transformer and. The pic microcontroller can be used for measuring ac current with the help of difference amplifier, shunt resistor, and analog to digital converter. In this tutorial, we will learn to measure ac voltage using a pic microcontroller with two methods. How to measure ac power using pic microcontroller : Ac power is the. Ac Power Measurement Meter Using Pic Microcontroller.
From www.youtube.com
AC Energy Meter Using Arduino With Code and Circuit Proteus Simulation YouTube Ac Power Measurement Meter Using Pic Microcontroller In this tutorial, we will learn to measure ac voltage using a pic microcontroller with two methods. Ac power is the sum of real power and reactive power. One is using a potential transformer and. The pic microcontroller can be used for measuring ac current with the help of difference amplifier, shunt resistor, and analog to digital converter. How to. Ac Power Measurement Meter Using Pic Microcontroller.
From www.youtube.com
AC Alternating current measurement using pic microcontroller YouTube Ac Power Measurement Meter Using Pic Microcontroller The pic microcontroller can be used for measuring ac current with the help of difference amplifier, shunt resistor, and analog to digital converter. How to measure ac power using pic microcontroller : Ac power is the sum of real power and reactive power. One is using a potential transformer and. In this tutorial, we will learn to measure ac voltage. Ac Power Measurement Meter Using Pic Microcontroller.
From www.youtube.com
AC Power Measurement using PIC Microcontroller YouTube Ac Power Measurement Meter Using Pic Microcontroller One is using a potential transformer and. The pic microcontroller can be used for measuring ac current with the help of difference amplifier, shunt resistor, and analog to digital converter. How to measure ac power using pic microcontroller : Ac power is the sum of real power and reactive power. In this tutorial, we will learn to measure ac voltage. Ac Power Measurement Meter Using Pic Microcontroller.
From microcontrollerslab.com
How to design Digital ac watt meter using pic microcontroller Ac Power Measurement Meter Using Pic Microcontroller The pic microcontroller can be used for measuring ac current with the help of difference amplifier, shunt resistor, and analog to digital converter. One is using a potential transformer and. How to measure ac power using pic microcontroller : In this tutorial, we will learn to measure ac voltage using a pic microcontroller with two methods. Ac power is the. Ac Power Measurement Meter Using Pic Microcontroller.
From microcontrollerslab.com
power factor meter using Arduino How to measure power factor Ac Power Measurement Meter Using Pic Microcontroller How to measure ac power using pic microcontroller : Ac power is the sum of real power and reactive power. In this tutorial, we will learn to measure ac voltage using a pic microcontroller with two methods. The pic microcontroller can be used for measuring ac current with the help of difference amplifier, shunt resistor, and analog to digital converter.. Ac Power Measurement Meter Using Pic Microcontroller.
From www.theengineeringprojects.com
Power Factor Measurement Using Microcontroller The Engineering Projects Ac Power Measurement Meter Using Pic Microcontroller The pic microcontroller can be used for measuring ac current with the help of difference amplifier, shunt resistor, and analog to digital converter. One is using a potential transformer and. Ac power is the sum of real power and reactive power. In this tutorial, we will learn to measure ac voltage using a pic microcontroller with two methods. How to. Ac Power Measurement Meter Using Pic Microcontroller.
From microcontrollerslab.com
Acs712 current sensor interfacing with Arduino ac dc current measurement Ac Power Measurement Meter Using Pic Microcontroller How to measure ac power using pic microcontroller : The pic microcontroller can be used for measuring ac current with the help of difference amplifier, shunt resistor, and analog to digital converter. In this tutorial, we will learn to measure ac voltage using a pic microcontroller with two methods. Ac power is the sum of real power and reactive power.. Ac Power Measurement Meter Using Pic Microcontroller.
From www.youtube.com
Prepaid Energy Meter Using PIC Microcontroller YouTube Ac Power Measurement Meter Using Pic Microcontroller In this tutorial, we will learn to measure ac voltage using a pic microcontroller with two methods. How to measure ac power using pic microcontroller : One is using a potential transformer and. Ac power is the sum of real power and reactive power. The pic microcontroller can be used for measuring ac current with the help of difference amplifier,. Ac Power Measurement Meter Using Pic Microcontroller.
From microcontrollerslab.com
Alternating Current Measurement using Pic Microcontroller Ac Power Measurement Meter Using Pic Microcontroller How to measure ac power using pic microcontroller : In this tutorial, we will learn to measure ac voltage using a pic microcontroller with two methods. Ac power is the sum of real power and reactive power. The pic microcontroller can be used for measuring ac current with the help of difference amplifier, shunt resistor, and analog to digital converter.. Ac Power Measurement Meter Using Pic Microcontroller.
From innovatorsguru.com
AC Power Measurement Using Arduino Code Circuit PCB Module Ac Power Measurement Meter Using Pic Microcontroller The pic microcontroller can be used for measuring ac current with the help of difference amplifier, shunt resistor, and analog to digital converter. Ac power is the sum of real power and reactive power. In this tutorial, we will learn to measure ac voltage using a pic microcontroller with two methods. How to measure ac power using pic microcontroller :. Ac Power Measurement Meter Using Pic Microcontroller.
From embedded-lab.com
DIY AC power meter using PIC18F252 Embedded Lab Ac Power Measurement Meter Using Pic Microcontroller In this tutorial, we will learn to measure ac voltage using a pic microcontroller with two methods. The pic microcontroller can be used for measuring ac current with the help of difference amplifier, shunt resistor, and analog to digital converter. One is using a potential transformer and. Ac power is the sum of real power and reactive power. How to. Ac Power Measurement Meter Using Pic Microcontroller.
From innovatorsguru.com
AC Power Measurement Using Arduino Code Circuit PCB Module Ac Power Measurement Meter Using Pic Microcontroller How to measure ac power using pic microcontroller : The pic microcontroller can be used for measuring ac current with the help of difference amplifier, shunt resistor, and analog to digital converter. One is using a potential transformer and. In this tutorial, we will learn to measure ac voltage using a pic microcontroller with two methods. Ac power is the. Ac Power Measurement Meter Using Pic Microcontroller.
From microcontrollerslab.com
AC power control with thyristor using pic microcontroller Ac Power Measurement Meter Using Pic Microcontroller In this tutorial, we will learn to measure ac voltage using a pic microcontroller with two methods. How to measure ac power using pic microcontroller : Ac power is the sum of real power and reactive power. One is using a potential transformer and. The pic microcontroller can be used for measuring ac current with the help of difference amplifier,. Ac Power Measurement Meter Using Pic Microcontroller.
From www.youtube.com
AC Voltage Measurement With Arduino With Code and Circuit Proteus Simulation YouTube Ac Power Measurement Meter Using Pic Microcontroller The pic microcontroller can be used for measuring ac current with the help of difference amplifier, shunt resistor, and analog to digital converter. One is using a potential transformer and. Ac power is the sum of real power and reactive power. In this tutorial, we will learn to measure ac voltage using a pic microcontroller with two methods. How to. Ac Power Measurement Meter Using Pic Microcontroller.
From www.youtube.com
power factor measurement using pic microcontroller YouTube Ac Power Measurement Meter Using Pic Microcontroller In this tutorial, we will learn to measure ac voltage using a pic microcontroller with two methods. One is using a potential transformer and. Ac power is the sum of real power and reactive power. How to measure ac power using pic microcontroller : The pic microcontroller can be used for measuring ac current with the help of difference amplifier,. Ac Power Measurement Meter Using Pic Microcontroller.
From simple-circuit.com
Measure AC Voltage with Arduino AC Voltmeter Ac Power Measurement Meter Using Pic Microcontroller In this tutorial, we will learn to measure ac voltage using a pic microcontroller with two methods. How to measure ac power using pic microcontroller : One is using a potential transformer and. Ac power is the sum of real power and reactive power. The pic microcontroller can be used for measuring ac current with the help of difference amplifier,. Ac Power Measurement Meter Using Pic Microcontroller.
From microcontrollerslab.com
Alternating Current AC Measurement using Pic Micocontroller with CT Ac Power Measurement Meter Using Pic Microcontroller How to measure ac power using pic microcontroller : In this tutorial, we will learn to measure ac voltage using a pic microcontroller with two methods. Ac power is the sum of real power and reactive power. One is using a potential transformer and. The pic microcontroller can be used for measuring ac current with the help of difference amplifier,. Ac Power Measurement Meter Using Pic Microcontroller.
From www.youtube.com
digital dc voltmeter using pic1f877a microcontroller YouTube Ac Power Measurement Meter Using Pic Microcontroller In this tutorial, we will learn to measure ac voltage using a pic microcontroller with two methods. One is using a potential transformer and. How to measure ac power using pic microcontroller : Ac power is the sum of real power and reactive power. The pic microcontroller can be used for measuring ac current with the help of difference amplifier,. Ac Power Measurement Meter Using Pic Microcontroller.
From microcontrollerslab.com
Digital voltmeter using pic microcontroller project and circuit Ac Power Measurement Meter Using Pic Microcontroller One is using a potential transformer and. The pic microcontroller can be used for measuring ac current with the help of difference amplifier, shunt resistor, and analog to digital converter. How to measure ac power using pic microcontroller : Ac power is the sum of real power and reactive power. In this tutorial, we will learn to measure ac voltage. Ac Power Measurement Meter Using Pic Microcontroller.
From e2e.ti.com
measuring 220V ac with MCU MSP lowpower microcontroller forum MSP lowpower Ac Power Measurement Meter Using Pic Microcontroller The pic microcontroller can be used for measuring ac current with the help of difference amplifier, shunt resistor, and analog to digital converter. How to measure ac power using pic microcontroller : Ac power is the sum of real power and reactive power. In this tutorial, we will learn to measure ac voltage using a pic microcontroller with two methods.. Ac Power Measurement Meter Using Pic Microcontroller.
From simple-circuit.com
AC Voltage Measurement using PIC18F46K22 Microcontroller Ac Power Measurement Meter Using Pic Microcontroller How to measure ac power using pic microcontroller : The pic microcontroller can be used for measuring ac current with the help of difference amplifier, shunt resistor, and analog to digital converter. In this tutorial, we will learn to measure ac voltage using a pic microcontroller with two methods. Ac power is the sum of real power and reactive power.. Ac Power Measurement Meter Using Pic Microcontroller.
From microcontrollerprojects00.blogspot.com
Digital Voltmeter using PIC Microcontroller Ac Power Measurement Meter Using Pic Microcontroller The pic microcontroller can be used for measuring ac current with the help of difference amplifier, shunt resistor, and analog to digital converter. Ac power is the sum of real power and reactive power. One is using a potential transformer and. In this tutorial, we will learn to measure ac voltage using a pic microcontroller with two methods. How to. Ac Power Measurement Meter Using Pic Microcontroller.
From pic-microcontroller.com
Arduino Project DIY Digital AC Watt Meter Development Ac Power Measurement Meter Using Pic Microcontroller Ac power is the sum of real power and reactive power. One is using a potential transformer and. How to measure ac power using pic microcontroller : The pic microcontroller can be used for measuring ac current with the help of difference amplifier, shunt resistor, and analog to digital converter. In this tutorial, we will learn to measure ac voltage. Ac Power Measurement Meter Using Pic Microcontroller.
From tecnico.aspillagahornauer.cl
AC Voltage Measurement Using PIC18F46K22 Microcontroller, 60 OFF Ac Power Measurement Meter Using Pic Microcontroller Ac power is the sum of real power and reactive power. One is using a potential transformer and. How to measure ac power using pic microcontroller : The pic microcontroller can be used for measuring ac current with the help of difference amplifier, shunt resistor, and analog to digital converter. In this tutorial, we will learn to measure ac voltage. Ac Power Measurement Meter Using Pic Microcontroller.
From bestengineeringprojects.com
Three Phase AC Voltage Measurement using Arduino Engineering Projects Ac Power Measurement Meter Using Pic Microcontroller In this tutorial, we will learn to measure ac voltage using a pic microcontroller with two methods. How to measure ac power using pic microcontroller : Ac power is the sum of real power and reactive power. One is using a potential transformer and. The pic microcontroller can be used for measuring ac current with the help of difference amplifier,. Ac Power Measurement Meter Using Pic Microcontroller.
From microcontrollerslab.com
three phase watt meter using pic microcontroller ac power measurement Ac Power Measurement Meter Using Pic Microcontroller One is using a potential transformer and. How to measure ac power using pic microcontroller : Ac power is the sum of real power and reactive power. In this tutorial, we will learn to measure ac voltage using a pic microcontroller with two methods. The pic microcontroller can be used for measuring ac current with the help of difference amplifier,. Ac Power Measurement Meter Using Pic Microcontroller.
From embedded-lab.com
InductanceCapacitance Measurement using PIC18 Microcontroller Embedded Lab Ac Power Measurement Meter Using Pic Microcontroller The pic microcontroller can be used for measuring ac current with the help of difference amplifier, shunt resistor, and analog to digital converter. In this tutorial, we will learn to measure ac voltage using a pic microcontroller with two methods. Ac power is the sum of real power and reactive power. One is using a potential transformer and. How to. Ac Power Measurement Meter Using Pic Microcontroller.
From microcontrollerslab.com
power factor measurement using microcontroller Ac Power Measurement Meter Using Pic Microcontroller Ac power is the sum of real power and reactive power. In this tutorial, we will learn to measure ac voltage using a pic microcontroller with two methods. How to measure ac power using pic microcontroller : One is using a potential transformer and. The pic microcontroller can be used for measuring ac current with the help of difference amplifier,. Ac Power Measurement Meter Using Pic Microcontroller.