Buck Converter Gate Driver Design . Among the available features, a buck regulator is embedded with the stspin32g4 that is designed to efficiently provide the gate driver supply. Learn how to design and choose gate drive circuits and techniques for silicon power mosfets in switching power converters. 1 bootstrap gate driver (see also. The article explains the role of parasitic. This is known as a low side buck. For a buck converter, you can also shift the mosfet to the ground rail. Reducing voltage ripple for signal chain. Solving common buck converter design challenges.
from electronics.stackexchange.com
Among the available features, a buck regulator is embedded with the stspin32g4 that is designed to efficiently provide the gate driver supply. Learn how to design and choose gate drive circuits and techniques for silicon power mosfets in switching power converters. The article explains the role of parasitic. Solving common buck converter design challenges. Reducing voltage ripple for signal chain. For a buck converter, you can also shift the mosfet to the ground rail. This is known as a low side buck. 1 bootstrap gate driver (see also.
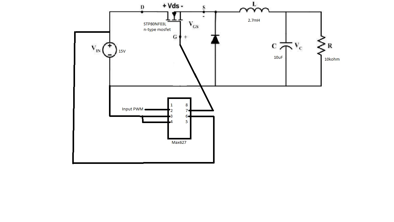
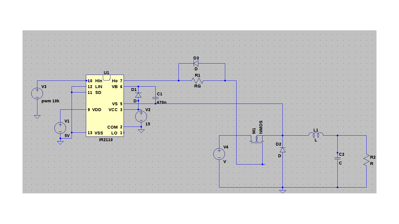
gate driving Maximum output voltage for a buck converter with IR2110 as its driver
Buck Converter Gate Driver Design For a buck converter, you can also shift the mosfet to the ground rail. Reducing voltage ripple for signal chain. Solving common buck converter design challenges. For a buck converter, you can also shift the mosfet to the ground rail. Among the available features, a buck regulator is embedded with the stspin32g4 that is designed to efficiently provide the gate driver supply. 1 bootstrap gate driver (see also. Learn how to design and choose gate drive circuits and techniques for silicon power mosfets in switching power converters. The article explains the role of parasitic. This is known as a low side buck.
From www.researchgate.net
BuckBoost converter, based on halfbridge IGBT modules with drivers... Download Scientific Buck Converter Gate Driver Design 1 bootstrap gate driver (see also. Learn how to design and choose gate drive circuits and techniques for silicon power mosfets in switching power converters. For a buck converter, you can also shift the mosfet to the ground rail. The article explains the role of parasitic. Among the available features, a buck regulator is embedded with the stspin32g4 that is. Buck Converter Gate Driver Design.
From electronics.stackexchange.com
Crude LTSpice gate driver model of buck converter Electrical Engineering Stack Exchange Buck Converter Gate Driver Design Solving common buck converter design challenges. Reducing voltage ripple for signal chain. 1 bootstrap gate driver (see also. This is known as a low side buck. For a buck converter, you can also shift the mosfet to the ground rail. Learn how to design and choose gate drive circuits and techniques for silicon power mosfets in switching power converters. Among. Buck Converter Gate Driver Design.
From electronics.stackexchange.com
gate driving Maximum output voltage for a buck converter with IR2110 as its driver Buck Converter Gate Driver Design For a buck converter, you can also shift the mosfet to the ground rail. Reducing voltage ripple for signal chain. Solving common buck converter design challenges. The article explains the role of parasitic. Learn how to design and choose gate drive circuits and techniques for silicon power mosfets in switching power converters. This is known as a low side buck.. Buck Converter Gate Driver Design.
From electronics.stackexchange.com
buck High and lowside MOSFET gate driver bootstrap circuit Electrical Engineering Stack Buck Converter Gate Driver Design This is known as a low side buck. Reducing voltage ripple for signal chain. Solving common buck converter design challenges. Among the available features, a buck regulator is embedded with the stspin32g4 that is designed to efficiently provide the gate driver supply. Learn how to design and choose gate drive circuits and techniques for silicon power mosfets in switching power. Buck Converter Gate Driver Design.
From www.mdpi.com
Energies Free FullText HighEfficiency DCDC Converter with ChargeRecycling GateVoltage Buck Converter Gate Driver Design For a buck converter, you can also shift the mosfet to the ground rail. Among the available features, a buck regulator is embedded with the stspin32g4 that is designed to efficiently provide the gate driver supply. This is known as a low side buck. Reducing voltage ripple for signal chain. Learn how to design and choose gate drive circuits and. Buck Converter Gate Driver Design.
From e2e.ti.com
Uncover the Bonus Components in Your Buck Converter Schematic Power management Technical Buck Converter Gate Driver Design Learn how to design and choose gate drive circuits and techniques for silicon power mosfets in switching power converters. The article explains the role of parasitic. This is known as a low side buck. 1 bootstrap gate driver (see also. For a buck converter, you can also shift the mosfet to the ground rail. Reducing voltage ripple for signal chain.. Buck Converter Gate Driver Design.
From electronics.stackexchange.com
mosfet PChannel vs. NChannel in Buck Converter Electrical Engineering Stack Exchange Buck Converter Gate Driver Design The article explains the role of parasitic. For a buck converter, you can also shift the mosfet to the ground rail. This is known as a low side buck. Learn how to design and choose gate drive circuits and techniques for silicon power mosfets in switching power converters. Among the available features, a buck regulator is embedded with the stspin32g4. Buck Converter Gate Driver Design.
From www.mdpi.com
Electronics Free FullText Brief Comparison of HighSide Gate Drivers for Series Capacitor Buck Converter Gate Driver Design Reducing voltage ripple for signal chain. Learn how to design and choose gate drive circuits and techniques for silicon power mosfets in switching power converters. For a buck converter, you can also shift the mosfet to the ground rail. Solving common buck converter design challenges. 1 bootstrap gate driver (see also. The article explains the role of parasitic. This is. Buck Converter Gate Driver Design.
From www.mdpi.com
Electronics Free FullText Brief Comparison of HighSide Gate Drivers for Series Capacitor Buck Converter Gate Driver Design The article explains the role of parasitic. 1 bootstrap gate driver (see also. Learn how to design and choose gate drive circuits and techniques for silicon power mosfets in switching power converters. Solving common buck converter design challenges. Among the available features, a buck regulator is embedded with the stspin32g4 that is designed to efficiently provide the gate driver supply.. Buck Converter Gate Driver Design.
From www.researchgate.net
BuckBoost converter, based on halfbridge IGBT modules with drivers... Download Scientific Buck Converter Gate Driver Design Reducing voltage ripple for signal chain. This is known as a low side buck. The article explains the role of parasitic. For a buck converter, you can also shift the mosfet to the ground rail. Solving common buck converter design challenges. Learn how to design and choose gate drive circuits and techniques for silicon power mosfets in switching power converters.. Buck Converter Gate Driver Design.
From www.theengineeringprojects.com
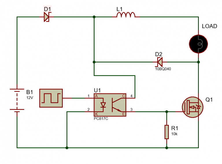
Buck Converter using MOSFET Gate Driver in Proteus The Engineering Projects Buck Converter Gate Driver Design Learn how to design and choose gate drive circuits and techniques for silicon power mosfets in switching power converters. Reducing voltage ripple for signal chain. Solving common buck converter design challenges. 1 bootstrap gate driver (see also. Among the available features, a buck regulator is embedded with the stspin32g4 that is designed to efficiently provide the gate driver supply. For. Buck Converter Gate Driver Design.
From loegppgeo.blob.core.windows.net
Buck Converter Gate Driver at Jose Li blog Buck Converter Gate Driver Design 1 bootstrap gate driver (see also. Learn how to design and choose gate drive circuits and techniques for silicon power mosfets in switching power converters. This is known as a low side buck. Among the available features, a buck regulator is embedded with the stspin32g4 that is designed to efficiently provide the gate driver supply. Solving common buck converter design. Buck Converter Gate Driver Design.
From www.eevblog.com
High Volt Buck converter gate drive high side switch G vs S. LTspice help please Page 1 Buck Converter Gate Driver Design This is known as a low side buck. Among the available features, a buck regulator is embedded with the stspin32g4 that is designed to efficiently provide the gate driver supply. 1 bootstrap gate driver (see also. Reducing voltage ripple for signal chain. For a buck converter, you can also shift the mosfet to the ground rail. The article explains the. Buck Converter Gate Driver Design.
From electronics-project-hub.com
Buck converter circuit using IC 555 and MOSFET DIY Electronics Projects Buck Converter Gate Driver Design Among the available features, a buck regulator is embedded with the stspin32g4 that is designed to efficiently provide the gate driver supply. Reducing voltage ripple for signal chain. The article explains the role of parasitic. Learn how to design and choose gate drive circuits and techniques for silicon power mosfets in switching power converters. Solving common buck converter design challenges.. Buck Converter Gate Driver Design.
From www.theengineeringprojects.com
Buck Converter using MOSFET Gate Driver in Proteus The Engineering Projects Buck Converter Gate Driver Design Reducing voltage ripple for signal chain. Solving common buck converter design challenges. Learn how to design and choose gate drive circuits and techniques for silicon power mosfets in switching power converters. 1 bootstrap gate driver (see also. For a buck converter, you can also shift the mosfet to the ground rail. The article explains the role of parasitic. This is. Buck Converter Gate Driver Design.
From www.mdpi.com
Electronics Free FullText Brief Comparison of HighSide Gate Drivers for Series Capacitor Buck Converter Gate Driver Design This is known as a low side buck. Among the available features, a buck regulator is embedded with the stspin32g4 that is designed to efficiently provide the gate driver supply. Solving common buck converter design challenges. Reducing voltage ripple for signal chain. 1 bootstrap gate driver (see also. For a buck converter, you can also shift the mosfet to the. Buck Converter Gate Driver Design.
From www.semanticscholar.org
Figure 3 from A new inductorless bipolar gate driver for control FET of high frequency buck Buck Converter Gate Driver Design Reducing voltage ripple for signal chain. Among the available features, a buck regulator is embedded with the stspin32g4 that is designed to efficiently provide the gate driver supply. This is known as a low side buck. 1 bootstrap gate driver (see also. Learn how to design and choose gate drive circuits and techniques for silicon power mosfets in switching power. Buck Converter Gate Driver Design.
From electronica.guru
Buck converter Mosfet gate driver Electronica Buck Converter Gate Driver Design Among the available features, a buck regulator is embedded with the stspin32g4 that is designed to efficiently provide the gate driver supply. This is known as a low side buck. Solving common buck converter design challenges. Reducing voltage ripple for signal chain. Learn how to design and choose gate drive circuits and techniques for silicon power mosfets in switching power. Buck Converter Gate Driver Design.
From www.researchgate.net
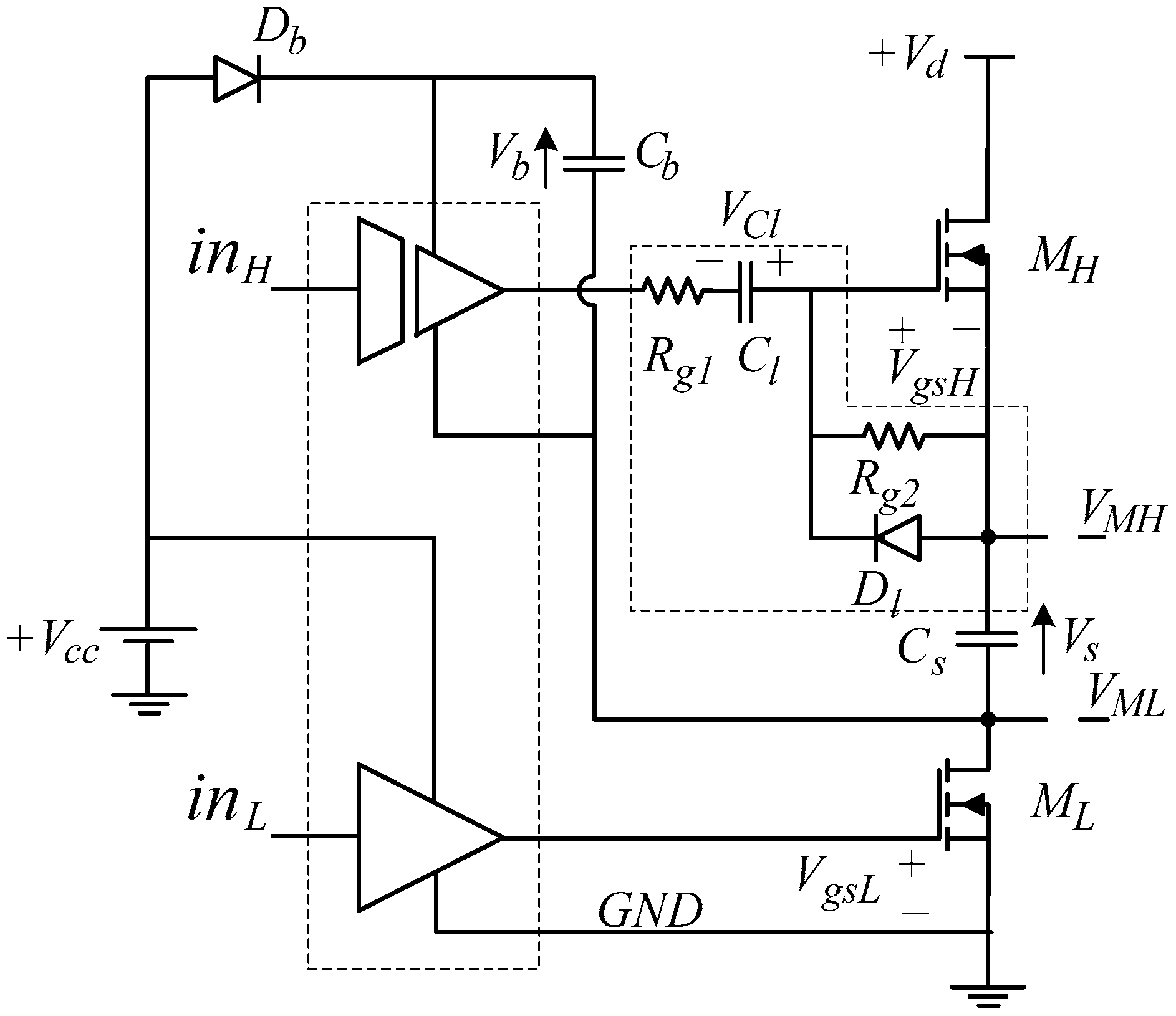
Gate driver and bootstrap circuit operation. High side switch S1 is on... Download Scientific Buck Converter Gate Driver Design Reducing voltage ripple for signal chain. The article explains the role of parasitic. For a buck converter, you can also shift the mosfet to the ground rail. This is known as a low side buck. Among the available features, a buck regulator is embedded with the stspin32g4 that is designed to efficiently provide the gate driver supply. 1 bootstrap gate. Buck Converter Gate Driver Design.
From www.chegg.com
Solved The gate drive in synchronous buck/boost converter Buck Converter Gate Driver Design Reducing voltage ripple for signal chain. The article explains the role of parasitic. Learn how to design and choose gate drive circuits and techniques for silicon power mosfets in switching power converters. This is known as a low side buck. 1 bootstrap gate driver (see also. For a buck converter, you can also shift the mosfet to the ground rail.. Buck Converter Gate Driver Design.
From www.semanticscholar.org
Figure 7 from A HighVoltage DCDC Buck Converter With Dynamic Level Shifter for Bootstrapped Buck Converter Gate Driver Design Solving common buck converter design challenges. Reducing voltage ripple for signal chain. This is known as a low side buck. Learn how to design and choose gate drive circuits and techniques for silicon power mosfets in switching power converters. For a buck converter, you can also shift the mosfet to the ground rail. The article explains the role of parasitic.. Buck Converter Gate Driver Design.
From www.youtube.com
MOSFET Gate Driver Circuit in Proteus Buck converter IR2101 DrHaiderZaman YouTube Buck Converter Gate Driver Design The article explains the role of parasitic. For a buck converter, you can also shift the mosfet to the ground rail. Among the available features, a buck regulator is embedded with the stspin32g4 that is designed to efficiently provide the gate driver supply. Learn how to design and choose gate drive circuits and techniques for silicon power mosfets in switching. Buck Converter Gate Driver Design.
From guidelistgordon.z6.web.core.windows.net
5v Buck Converter Circuit Diagram Buck Converter Gate Driver Design This is known as a low side buck. The article explains the role of parasitic. Among the available features, a buck regulator is embedded with the stspin32g4 that is designed to efficiently provide the gate driver supply. Learn how to design and choose gate drive circuits and techniques for silicon power mosfets in switching power converters. Solving common buck converter. Buck Converter Gate Driver Design.
From www.semanticscholar.org
Figure 15 from GaN Based Switched Capacitor ThreeLevel Buck Converter with Cascaded Synchronous Buck Converter Gate Driver Design Learn how to design and choose gate drive circuits and techniques for silicon power mosfets in switching power converters. Reducing voltage ripple for signal chain. Among the available features, a buck regulator is embedded with the stspin32g4 that is designed to efficiently provide the gate driver supply. 1 bootstrap gate driver (see also. Solving common buck converter design challenges. The. Buck Converter Gate Driver Design.
From www.eeweb.com
SynchronousBuck Gate Driver EE Buck Converter Gate Driver Design Learn how to design and choose gate drive circuits and techniques for silicon power mosfets in switching power converters. 1 bootstrap gate driver (see also. For a buck converter, you can also shift the mosfet to the ground rail. This is known as a low side buck. Solving common buck converter design challenges. Among the available features, a buck regulator. Buck Converter Gate Driver Design.
From e2e.ti.com
How to design for EMC and isolation with FlyBuck⢠converters Power management Technical Buck Converter Gate Driver Design Solving common buck converter design challenges. 1 bootstrap gate driver (see also. The article explains the role of parasitic. Among the available features, a buck regulator is embedded with the stspin32g4 that is designed to efficiently provide the gate driver supply. For a buck converter, you can also shift the mosfet to the ground rail. This is known as a. Buck Converter Gate Driver Design.
From www.researchgate.net
Circuit diagram of buck converter controlled by proposed hysteretic PWM... Download Scientific Buck Converter Gate Driver Design Among the available features, a buck regulator is embedded with the stspin32g4 that is designed to efficiently provide the gate driver supply. Solving common buck converter design challenges. This is known as a low side buck. For a buck converter, you can also shift the mosfet to the ground rail. 1 bootstrap gate driver (see also. Reducing voltage ripple for. Buck Converter Gate Driver Design.
From maker.pro
Designing an Arduinobased Buckboost Converter With Feedback Arduino Maker Pro Buck Converter Gate Driver Design Among the available features, a buck regulator is embedded with the stspin32g4 that is designed to efficiently provide the gate driver supply. Solving common buck converter design challenges. This is known as a low side buck. Learn how to design and choose gate drive circuits and techniques for silicon power mosfets in switching power converters. The article explains the role. Buck Converter Gate Driver Design.
From loegppgeo.blob.core.windows.net
Buck Converter Gate Driver at Jose Li blog Buck Converter Gate Driver Design Reducing voltage ripple for signal chain. The article explains the role of parasitic. For a buck converter, you can also shift the mosfet to the ground rail. 1 bootstrap gate driver (see also. Solving common buck converter design challenges. This is known as a low side buck. Learn how to design and choose gate drive circuits and techniques for silicon. Buck Converter Gate Driver Design.
From electronics.stackexchange.com
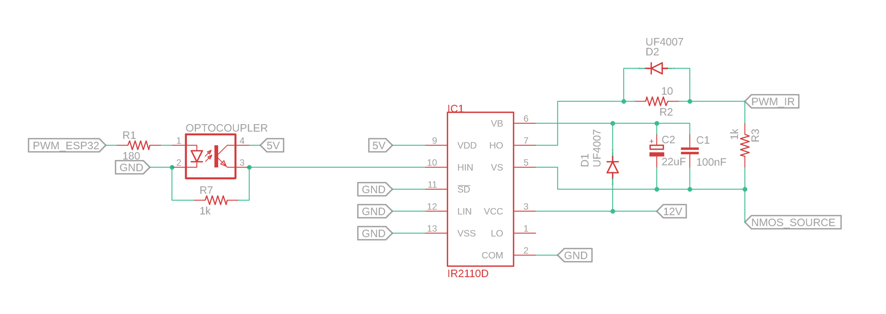
buck Gate driver Isolation Electrical Engineering Stack Exchange Buck Converter Gate Driver Design Among the available features, a buck regulator is embedded with the stspin32g4 that is designed to efficiently provide the gate driver supply. The article explains the role of parasitic. Solving common buck converter design challenges. 1 bootstrap gate driver (see also. Reducing voltage ripple for signal chain. Learn how to design and choose gate drive circuits and techniques for silicon. Buck Converter Gate Driver Design.
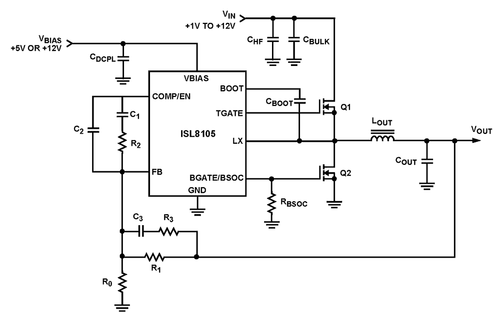
From www.renesas.com
ISL8105 +5V or +12V SinglePhase Synchronous Buck Converter PWM Controller with Integrated Buck Converter Gate Driver Design Solving common buck converter design challenges. 1 bootstrap gate driver (see also. Learn how to design and choose gate drive circuits and techniques for silicon power mosfets in switching power converters. Among the available features, a buck regulator is embedded with the stspin32g4 that is designed to efficiently provide the gate driver supply. Reducing voltage ripple for signal chain. The. Buck Converter Gate Driver Design.
From www.researchgate.net
Proposed gate drive scheme for the threelevel buck converter Download Scientific Diagram Buck Converter Gate Driver Design For a buck converter, you can also shift the mosfet to the ground rail. Reducing voltage ripple for signal chain. Among the available features, a buck regulator is embedded with the stspin32g4 that is designed to efficiently provide the gate driver supply. This is known as a low side buck. Solving common buck converter design challenges. Learn how to design. Buck Converter Gate Driver Design.
From labprojectsbd.com
Buck converter using NE555 and NChannel MOSFET Lab Projects BD Buck Converter Gate Driver Design 1 bootstrap gate driver (see also. This is known as a low side buck. For a buck converter, you can also shift the mosfet to the ground rail. Among the available features, a buck regulator is embedded with the stspin32g4 that is designed to efficiently provide the gate driver supply. Reducing voltage ripple for signal chain. Learn how to design. Buck Converter Gate Driver Design.
From wireengineaachen.z21.web.core.windows.net
Synchronous Buck Converter Circuit Diagram Buck Converter Gate Driver Design Reducing voltage ripple for signal chain. Among the available features, a buck regulator is embedded with the stspin32g4 that is designed to efficiently provide the gate driver supply. This is known as a low side buck. Solving common buck converter design challenges. For a buck converter, you can also shift the mosfet to the ground rail. The article explains the. Buck Converter Gate Driver Design.
From microcontrollerslab.com
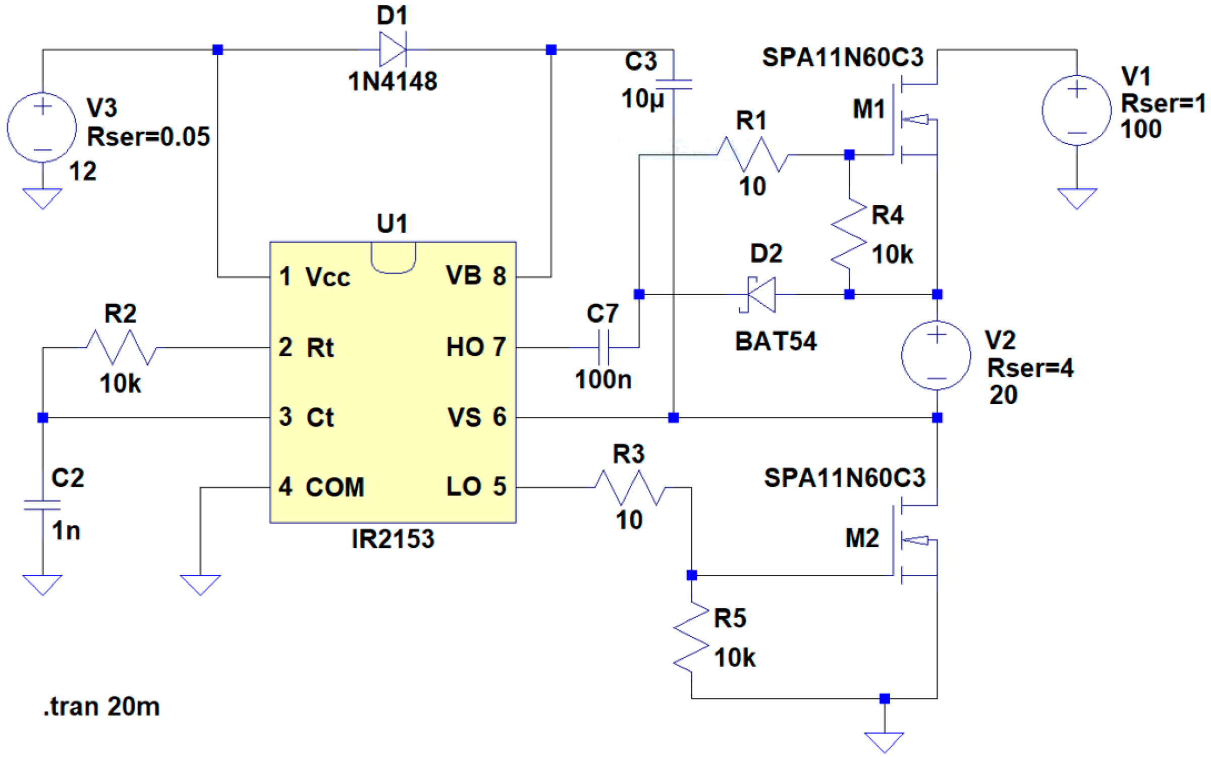
Buck Converter using Pic Microcontroller and IR2110 Buck Converter Gate Driver Design For a buck converter, you can also shift the mosfet to the ground rail. 1 bootstrap gate driver (see also. Solving common buck converter design challenges. The article explains the role of parasitic. This is known as a low side buck. Among the available features, a buck regulator is embedded with the stspin32g4 that is designed to efficiently provide the. Buck Converter Gate Driver Design.