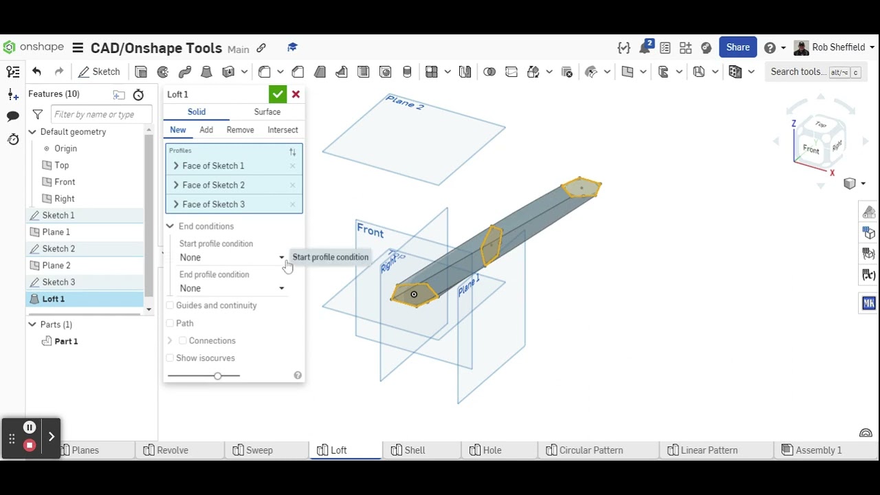
How To Use The Loft Tool In Onshape . It has options that let you match vertices between your. It is a powerful tool that can create. If i use the loft tool in add mode without the. Now i want to use the loft tool to cut a vane from inside. I have two profiles in one drawing and a spline path that is projected from the sketch below. This video shows how the loft command allows you to create a smooth transition between different profiles and more. The loft feature in onshape is a powerful tool that allows you to create many different shapes. A loft feature creates a solid or a surface with a smooth transition between its profiles.
from www.youtube.com
The loft feature in onshape is a powerful tool that allows you to create many different shapes. A loft feature creates a solid or a surface with a smooth transition between its profiles. It has options that let you match vertices between your. Now i want to use the loft tool to cut a vane from inside. This video shows how the loft command allows you to create a smooth transition between different profiles and more. If i use the loft tool in add mode without the. It is a powerful tool that can create. I have two profiles in one drawing and a spline path that is projected from the sketch below.
How to offset Work Planes and use the Loft tool in Onshape CAD YouTube
How To Use The Loft Tool In Onshape If i use the loft tool in add mode without the. It is a powerful tool that can create. If i use the loft tool in add mode without the. This video shows how the loft command allows you to create a smooth transition between different profiles and more. Now i want to use the loft tool to cut a vane from inside. A loft feature creates a solid or a surface with a smooth transition between its profiles. It has options that let you match vertices between your. I have two profiles in one drawing and a spline path that is projected from the sketch below. The loft feature in onshape is a powerful tool that allows you to create many different shapes.
From www.youtube.com
How to measure and set dimensions in Onshape CAD YouTube How To Use The Loft Tool In Onshape This video shows how the loft command allows you to create a smooth transition between different profiles and more. Now i want to use the loft tool to cut a vane from inside. I have two profiles in one drawing and a spline path that is projected from the sketch below. It has options that let you match vertices between. How To Use The Loft Tool In Onshape.
From www.youtube.com
Onshape Loft tutorial (Vase) YouTube How To Use The Loft Tool In Onshape A loft feature creates a solid or a surface with a smooth transition between its profiles. The loft feature in onshape is a powerful tool that allows you to create many different shapes. This video shows how the loft command allows you to create a smooth transition between different profiles and more. It is a powerful tool that can create.. How To Use The Loft Tool In Onshape.
From www.onshape.com
Tech Tip Using A Path When Creating Lofts How To Use The Loft Tool In Onshape It has options that let you match vertices between your. Now i want to use the loft tool to cut a vane from inside. If i use the loft tool in add mode without the. A loft feature creates a solid or a surface with a smooth transition between its profiles. I have two profiles in one drawing and a. How To Use The Loft Tool In Onshape.
From www.codemahal.com
Using the Loft tool in Onshape — codemahal How To Use The Loft Tool In Onshape This video shows how the loft command allows you to create a smooth transition between different profiles and more. Now i want to use the loft tool to cut a vane from inside. The loft feature in onshape is a powerful tool that allows you to create many different shapes. I have two profiles in one drawing and a spline. How To Use The Loft Tool In Onshape.
From www.youtube.com
OnShape Loft Lesson & How To YouTube How To Use The Loft Tool In Onshape It has options that let you match vertices between your. A loft feature creates a solid or a surface with a smooth transition between its profiles. Now i want to use the loft tool to cut a vane from inside. This video shows how the loft command allows you to create a smooth transition between different profiles and more. I. How To Use The Loft Tool In Onshape.
From forum.onshape.com
Help with Loft tool — Onshape How To Use The Loft Tool In Onshape Now i want to use the loft tool to cut a vane from inside. A loft feature creates a solid or a surface with a smooth transition between its profiles. I have two profiles in one drawing and a spline path that is projected from the sketch below. It has options that let you match vertices between your. It is. How To Use The Loft Tool In Onshape.
From www.youtube.com
Loft Tool with OnShape YouTube How To Use The Loft Tool In Onshape It has options that let you match vertices between your. It is a powerful tool that can create. I have two profiles in one drawing and a spline path that is projected from the sketch below. This video shows how the loft command allows you to create a smooth transition between different profiles and more. Now i want to use. How To Use The Loft Tool In Onshape.
From www.youtube.com
Lofts in Onshape inar (June 21st, 2016) YouTube How To Use The Loft Tool In Onshape If i use the loft tool in add mode without the. It has options that let you match vertices between your. This video shows how the loft command allows you to create a smooth transition between different profiles and more. A loft feature creates a solid or a surface with a smooth transition between its profiles. It is a powerful. How To Use The Loft Tool In Onshape.
From www.youtube.com
Onshape Lofts Tutorial 2 YouTube How To Use The Loft Tool In Onshape Now i want to use the loft tool to cut a vane from inside. It has options that let you match vertices between your. It is a powerful tool that can create. I have two profiles in one drawing and a spline path that is projected from the sketch below. A loft feature creates a solid or a surface with. How To Use The Loft Tool In Onshape.
From www.youtube.com
Loft Tool on OnShape YouTube How To Use The Loft Tool In Onshape This video shows how the loft command allows you to create a smooth transition between different profiles and more. The loft feature in onshape is a powerful tool that allows you to create many different shapes. It has options that let you match vertices between your. I have two profiles in one drawing and a spline path that is projected. How To Use The Loft Tool In Onshape.
From www.youtube.com
How to offset Work Planes and use the Loft tool in Onshape CAD YouTube How To Use The Loft Tool In Onshape If i use the loft tool in add mode without the. The loft feature in onshape is a powerful tool that allows you to create many different shapes. It has options that let you match vertices between your. I have two profiles in one drawing and a spline path that is projected from the sketch below. It is a powerful. How To Use The Loft Tool In Onshape.
From forum.onshape.com
How to loft this shape into circle? — Onshape How To Use The Loft Tool In Onshape A loft feature creates a solid or a surface with a smooth transition between its profiles. I have two profiles in one drawing and a spline path that is projected from the sketch below. It is a powerful tool that can create. It has options that let you match vertices between your. Now i want to use the loft tool. How To Use The Loft Tool In Onshape.
From forum.onshape.com
How to correctly loft this profile — Onshape How To Use The Loft Tool In Onshape The loft feature in onshape is a powerful tool that allows you to create many different shapes. This video shows how the loft command allows you to create a smooth transition between different profiles and more. Now i want to use the loft tool to cut a vane from inside. If i use the loft tool in add mode without. How To Use The Loft Tool In Onshape.
From forum.onshape.com
Loft tool and Remove — Onshape How To Use The Loft Tool In Onshape If i use the loft tool in add mode without the. The loft feature in onshape is a powerful tool that allows you to create many different shapes. A loft feature creates a solid or a surface with a smooth transition between its profiles. I have two profiles in one drawing and a spline path that is projected from the. How To Use The Loft Tool In Onshape.
From www.youtube.com
Onshape loft tutorial YouTube How To Use The Loft Tool In Onshape The loft feature in onshape is a powerful tool that allows you to create many different shapes. If i use the loft tool in add mode without the. It has options that let you match vertices between your. It is a powerful tool that can create. This video shows how the loft command allows you to create a smooth transition. How To Use The Loft Tool In Onshape.
From www.onshape.com
Tech Tip How to Add Style To a Surface Model Onshape How To Use The Loft Tool In Onshape This video shows how the loft command allows you to create a smooth transition between different profiles and more. Now i want to use the loft tool to cut a vane from inside. It has options that let you match vertices between your. A loft feature creates a solid or a surface with a smooth transition between its profiles. The. How To Use The Loft Tool In Onshape.
From www.youtube.com
OnShape Loft and Offset Plane YouTube How To Use The Loft Tool In Onshape I have two profiles in one drawing and a spline path that is projected from the sketch below. A loft feature creates a solid or a surface with a smooth transition between its profiles. If i use the loft tool in add mode without the. This video shows how the loft command allows you to create a smooth transition between. How To Use The Loft Tool In Onshape.
From www.onshape.com
Tech Tip Using A Path When Creating Lofts How To Use The Loft Tool In Onshape The loft feature in onshape is a powerful tool that allows you to create many different shapes. Now i want to use the loft tool to cut a vane from inside. I have two profiles in one drawing and a spline path that is projected from the sketch below. A loft feature creates a solid or a surface with a. How To Use The Loft Tool In Onshape.
From forum.onshape.com
loft twisting — Onshape How To Use The Loft Tool In Onshape It has options that let you match vertices between your. I have two profiles in one drawing and a spline path that is projected from the sketch below. If i use the loft tool in add mode without the. A loft feature creates a solid or a surface with a smooth transition between its profiles. This video shows how the. How To Use The Loft Tool In Onshape.
From www.youtube.com
Onshape CAD Tutorial 9 Using the Loft tool in Onshape YouTube How To Use The Loft Tool In Onshape It is a powerful tool that can create. Now i want to use the loft tool to cut a vane from inside. If i use the loft tool in add mode without the. A loft feature creates a solid or a surface with a smooth transition between its profiles. It has options that let you match vertices between your. I. How To Use The Loft Tool In Onshape.
From forum.onshape.com
Using loft tool to extrude off parallel to axis — Onshape How To Use The Loft Tool In Onshape It has options that let you match vertices between your. A loft feature creates a solid or a surface with a smooth transition between its profiles. It is a powerful tool that can create. The loft feature in onshape is a powerful tool that allows you to create many different shapes. I have two profiles in one drawing and a. How To Use The Loft Tool In Onshape.
From www.youtube.com
Onshape Loft Tool YouTube How To Use The Loft Tool In Onshape It has options that let you match vertices between your. A loft feature creates a solid or a surface with a smooth transition between its profiles. This video shows how the loft command allows you to create a smooth transition between different profiles and more. It is a powerful tool that can create. Now i want to use the loft. How To Use The Loft Tool In Onshape.
From cadsessions.teachable.com
Introduction to Loft in Onshape Free Mini Course CADSessions How To Use The Loft Tool In Onshape Now i want to use the loft tool to cut a vane from inside. It is a powerful tool that can create. A loft feature creates a solid or a surface with a smooth transition between its profiles. The loft feature in onshape is a powerful tool that allows you to create many different shapes. This video shows how the. How To Use The Loft Tool In Onshape.
From www.youtube.com
OnShape Loft with different shapes YouTube How To Use The Loft Tool In Onshape It is a powerful tool that can create. I have two profiles in one drawing and a spline path that is projected from the sketch below. It has options that let you match vertices between your. The loft feature in onshape is a powerful tool that allows you to create many different shapes. Now i want to use the loft. How To Use The Loft Tool In Onshape.
From www.youtube.com
Loft with Path What's New in Onshape May 24, 2017 YouTube How To Use The Loft Tool In Onshape I have two profiles in one drawing and a spline path that is projected from the sketch below. Now i want to use the loft tool to cut a vane from inside. The loft feature in onshape is a powerful tool that allows you to create many different shapes. This video shows how the loft command allows you to create. How To Use The Loft Tool In Onshape.
From www.youtube.com
FTC Onshape How to Use Loft YouTube How To Use The Loft Tool In Onshape I have two profiles in one drawing and a spline path that is projected from the sketch below. A loft feature creates a solid or a surface with a smooth transition between its profiles. Now i want to use the loft tool to cut a vane from inside. This video shows how the loft command allows you to create a. How To Use The Loft Tool In Onshape.
From www.youtube.com
Onshape Tutorial on Loft Tool How to use Loft Tool in Onshape YouTube How To Use The Loft Tool In Onshape I have two profiles in one drawing and a spline path that is projected from the sketch below. If i use the loft tool in add mode without the. It has options that let you match vertices between your. It is a powerful tool that can create. A loft feature creates a solid or a surface with a smooth transition. How To Use The Loft Tool In Onshape.
From www.youtube.com
How to use construction lines and the mirror tool in Onshape CAD YouTube How To Use The Loft Tool In Onshape The loft feature in onshape is a powerful tool that allows you to create many different shapes. A loft feature creates a solid or a surface with a smooth transition between its profiles. This video shows how the loft command allows you to create a smooth transition between different profiles and more. I have two profiles in one drawing and. How To Use The Loft Tool In Onshape.
From forum.onshape.com
Help with loft tool — Onshape How To Use The Loft Tool In Onshape This video shows how the loft command allows you to create a smooth transition between different profiles and more. It has options that let you match vertices between your. If i use the loft tool in add mode without the. I have two profiles in one drawing and a spline path that is projected from the sketch below. It is. How To Use The Loft Tool In Onshape.
From forum.onshape.com
Help with Loft tool — Onshape How To Use The Loft Tool In Onshape I have two profiles in one drawing and a spline path that is projected from the sketch below. It is a powerful tool that can create. It has options that let you match vertices between your. If i use the loft tool in add mode without the. This video shows how the loft command allows you to create a smooth. How To Use The Loft Tool In Onshape.
From www.youtube.com
OnShape Loft Exercise from Creating Basic Part Features Course YouTube How To Use The Loft Tool In Onshape This video shows how the loft command allows you to create a smooth transition between different profiles and more. A loft feature creates a solid or a surface with a smooth transition between its profiles. The loft feature in onshape is a powerful tool that allows you to create many different shapes. Now i want to use the loft tool. How To Use The Loft Tool In Onshape.
From forum.onshape.com
Loft tool and Remove — Onshape How To Use The Loft Tool In Onshape If i use the loft tool in add mode without the. It has options that let you match vertices between your. It is a powerful tool that can create. I have two profiles in one drawing and a spline path that is projected from the sketch below. This video shows how the loft command allows you to create a smooth. How To Use The Loft Tool In Onshape.
From forum.onshape.com
Loft tool and Remove — Onshape How To Use The Loft Tool In Onshape The loft feature in onshape is a powerful tool that allows you to create many different shapes. It is a powerful tool that can create. I have two profiles in one drawing and a spline path that is projected from the sketch below. Now i want to use the loft tool to cut a vane from inside. It has options. How To Use The Loft Tool In Onshape.
From www.youtube.com
Onshape Loft Tool YouTube How To Use The Loft Tool In Onshape This video shows how the loft command allows you to create a smooth transition between different profiles and more. I have two profiles in one drawing and a spline path that is projected from the sketch below. A loft feature creates a solid or a surface with a smooth transition between its profiles. If i use the loft tool in. How To Use The Loft Tool In Onshape.
From www.youtube.com
Onshape Sweep and Loft Easy 2 YouTube How To Use The Loft Tool In Onshape This video shows how the loft command allows you to create a smooth transition between different profiles and more. The loft feature in onshape is a powerful tool that allows you to create many different shapes. I have two profiles in one drawing and a spline path that is projected from the sketch below. It has options that let you. How To Use The Loft Tool In Onshape.