Zoom Not Working In Blender . But what if there are no objects in the viewport? Here is how to fix it. One common method is to select an object and then press dot or full stop (.) key on your keyboard. You will zoom in on the object you chose in the viewport. (for instance, a terrain mesh). Once you use frame selected numpad decimal or even frame all with. In blender, you’ll often find that you can zoom in to a point but then can’t zoom any further, even if there’s plenty of room to zoom to the meshes on the scene. Dot option if you have an object in the 3d viewport. You will zoom in on the object you chose in the viewport. You can't override this feature of blender,. One common method is to select an object and then press the dot or full stop (.) key on your keyboard. There are several ways to set up a new view center. What to do if you're modeling in blender and all of a sudden the zoom and pan tools stop working,. Dot option if you have an object in the 3d viewport. In this video, we'll guide you through the process of fixing the zoom.
from blenderartists.org
Here is how to fix it. You will zoom in on the object you chose in the viewport. You will zoom in on the object you chose in the viewport. One common method is to select an object and then press the dot or full stop (.) key on your keyboard. In blender, you’ll often find that you can zoom in to a point but then can’t zoom any further, even if there’s plenty of room to zoom to the meshes on the scene. Dot option if you have an object in the 3d viewport. I’m working on a pretty complex tutorial and when i began i was able to use the middle scroll wheel to zoom right in and out of my. Dot option if you have an object in the 3d viewport. You can't override this feature of blender,. (for instance, a terrain mesh).
"T" & "N" not working in Blender 3.6 Basics & Interface Blender
Zoom Not Working In Blender There are several ways to set up a new view center. But what if there are no objects in the viewport? Welcome to our blender tutorial! There are several ways to set up a new view center. In blender, you’ll often find that you can zoom in to a point but then can’t zoom any further, even if there’s plenty of room to zoom to the meshes on the scene. What to do if you're modeling in blender and all of a sudden the zoom and pan tools stop working,. If you zoom in enough on a small detail, the amount of movement with the mouse seems to get drastically reduced. In this video, we'll guide you through the process of fixing the zoom. You can't override this feature of blender,. One common method is to select an object and then press dot or full stop (.) key on your keyboard. Here is how to fix it. You will zoom in on the object you chose in the viewport. I’m working on a pretty complex tutorial and when i began i was able to use the middle scroll wheel to zoom right in and out of my. Dot option if you have an object in the 3d viewport. (for instance, a terrain mesh). One common method is to select an object and then press the dot or full stop (.) key on your keyboard.
From fyoyantlv.blob.core.windows.net
Mirror Not Working In Blender at Theodore Hull blog Zoom Not Working In Blender Dot option if you have an object in the 3d viewport. One common method is to select an object and then press the dot or full stop (.) key on your keyboard. You will zoom in on the object you chose in the viewport. Once you use frame selected numpad decimal or even frame all with. Here is how to. Zoom Not Working In Blender.
From www.youtube.com
Proportional Editing Not Working In Blender? [EASY SOLUTION] YouTube Zoom Not Working In Blender In this video, we'll guide you through the process of fixing the zoom. You can't override this feature of blender,. Once you use frame selected numpad decimal or even frame all with. Your problem arises, because blender essentially reaches the minimum focal distance to that center point, and does not allow you to zoom any further. You will zoom in. Zoom Not Working In Blender.
From cgian.com
Quick tips for Blender zoom in, zoom all, zoom to object Zoom Not Working In Blender In this video, we'll guide you through the process of fixing the zoom. But what if there are no objects in the viewport? In blender, you’ll often find that you can zoom in to a point but then can’t zoom any further, even if there’s plenty of room to zoom to the meshes on the scene. What to do if. Zoom Not Working In Blender.
From www.youtube.com
Fix Blender Slow Zoom and Scroll Issue YouTube Zoom Not Working In Blender Your problem arises, because blender essentially reaches the minimum focal distance to that center point, and does not allow you to zoom any further. In blender, you’ll often find that you can zoom in to a point but then can’t zoom any further, even if there’s plenty of room to zoom to the meshes on the scene. Welcome to our. Zoom Not Working In Blender.
From brandonsdrawings.com
Blender Can't Zoom In? Fix by Turning on Auto Depth Brandon's Drawings Zoom Not Working In Blender What to do if you're modeling in blender and all of a sudden the zoom and pan tools stop working,. You will zoom in on the object you chose in the viewport. I’m working on a pretty complex tutorial and when i began i was able to use the middle scroll wheel to zoom right in and out of my.. Zoom Not Working In Blender.
From blender.stackexchange.com
3d view Can't zoom into my mesh anymore Blender Stack Exchange Zoom Not Working In Blender In this video, we'll guide you through the process of fixing the zoom. What to do if you're modeling in blender and all of a sudden the zoom and pan tools stop working,. If you zoom in enough on a small detail, the amount of movement with the mouse seems to get drastically reduced. Dot option if you have an. Zoom Not Working In Blender.
From blenderartists.org
[2.8RC2] Very fast Zoom/Pan at incredible high speed Technical Zoom Not Working In Blender (for instance, a terrain mesh). But what if there are no objects in the viewport? Or is the object very large? There are several ways to set up a new view center. What to do if you're modeling in blender and all of a sudden the zoom and pan tools stop working,. Once you use frame selected numpad decimal or. Zoom Not Working In Blender.
From fyoyantlv.blob.core.windows.net
Mirror Not Working In Blender at Theodore Hull blog Zoom Not Working In Blender In this video, we'll guide you through the process of fixing the zoom. Dot option if you have an object in the 3d viewport. But what if there are no objects in the viewport? Dot option if you have an object in the 3d viewport. Your problem arises, because blender essentially reaches the minimum focal distance to that center point,. Zoom Not Working In Blender.
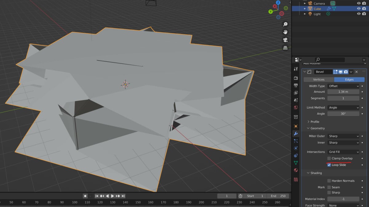
From blenderbasecamp.com
Why Is The Bevel Modifier Not Working In Blender? Blender Base Camp Zoom Not Working In Blender In blender, you’ll often find that you can zoom in to a point but then can’t zoom any further, even if there’s plenty of room to zoom to the meshes on the scene. Or is the object very large? One common method is to select an object and then press dot or full stop (.) key on your keyboard. You. Zoom Not Working In Blender.
From all3dp.com
Blender How to Move the Camera Simply Explained All3DP Zoom Not Working In Blender In blender, you’ll often find that you can zoom in to a point but then can’t zoom any further, even if there’s plenty of room to zoom to the meshes on the scene. Or is the object very large? You will zoom in on the object you chose in the viewport. In this video, we'll guide you through the process. Zoom Not Working In Blender.
From gachoki.com
How to Fix Zoom Problems in Blender Gachoki Studios Zoom Not Working In Blender Or is the object very large? Welcome to our blender tutorial! Once you use frame selected numpad decimal or even frame all with. One common method is to select an object and then press the dot or full stop (.) key on your keyboard. What to do if you're modeling in blender and all of a sudden the zoom and. Zoom Not Working In Blender.
From blenderartists.org
Blenders default command for zoom selected Basics & Interface Zoom Not Working In Blender I’m working on a pretty complex tutorial and when i began i was able to use the middle scroll wheel to zoom right in and out of my. You will zoom in on the object you chose in the viewport. One common method is to select an object and then press dot or full stop (.) key on your keyboard.. Zoom Not Working In Blender.
From blenderbasecamp.com
Why Is The Bevel Modifier Not Working In Blender? Blender Base Camp Zoom Not Working In Blender You will zoom in on the object you chose in the viewport. Here is how to fix it. (for instance, a terrain mesh). Once you use frame selected numpad decimal or even frame all with. Dot option if you have an object in the 3d viewport. But what if there are no objects in the viewport? Welcome to our blender. Zoom Not Working In Blender.
From www.youtube.com
Solved Selection is Not working in Blender left click not working in Zoom Not Working In Blender (for instance, a terrain mesh). Your problem arises, because blender essentially reaches the minimum focal distance to that center point, and does not allow you to zoom any further. You will zoom in on the object you chose in the viewport. Dot option if you have an object in the 3d viewport. Here is how to fix it. Dot option. Zoom Not Working In Blender.
From blender.stackexchange.com
modeling Shade smooth not working in blender Blender Stack Exchange Zoom Not Working In Blender If you zoom in enough on a small detail, the amount of movement with the mouse seems to get drastically reduced. One common method is to select an object and then press the dot or full stop (.) key on your keyboard. I’m working on a pretty complex tutorial and when i began i was able to use the middle. Zoom Not Working In Blender.
From www.youtube.com
BEVELS do not work in BLENDER? quick fix tips YouTube Zoom Not Working In Blender (for instance, a terrain mesh). If you zoom in enough on a small detail, the amount of movement with the mouse seems to get drastically reduced. One common method is to select an object and then press dot or full stop (.) key on your keyboard. You will zoom in on the object you chose in the viewport. Dot option. Zoom Not Working In Blender.
From www.youtube.com
undo stopped working in blender how to fix undo not working in Zoom Not Working In Blender Welcome to our blender tutorial! In this video, we'll guide you through the process of fixing the zoom. Or is the object very large? Dot option if you have an object in the 3d viewport. Dot option if you have an object in the 3d viewport. There are several ways to set up a new view center. What to do. Zoom Not Working In Blender.
From www.youtube.com
Blender bevel stopped working? Here is a quick tutorial for how to fix Zoom Not Working In Blender If you zoom in enough on a small detail, the amount of movement with the mouse seems to get drastically reduced. Or is the object very large? Welcome to our blender tutorial! You will zoom in on the object you chose in the viewport. One common method is to select an object and then press the dot or full stop. Zoom Not Working In Blender.
From www.youtube.com
Install addons not working in Blender.. problem solved, Blender 2.9 Zoom Not Working In Blender Welcome to our blender tutorial! I’m working on a pretty complex tutorial and when i began i was able to use the middle scroll wheel to zoom right in and out of my. You will zoom in on the object you chose in the viewport. But what if there are no objects in the viewport? Your problem arises, because blender. Zoom Not Working In Blender.
From www.youtube.com
Blender Bevel Modifier Not Working How Do I Fix It? YouTube Zoom Not Working In Blender Here is how to fix it. Once you use frame selected numpad decimal or even frame all with. I’m working on a pretty complex tutorial and when i began i was able to use the middle scroll wheel to zoom right in and out of my. If you zoom in enough on a small detail, the amount of movement with. Zoom Not Working In Blender.
From www.youtube.com
Common Problems EP. 04 Boolean Modifier Not Working In Blender Zoom Not Working In Blender In this video, we'll guide you through the process of fixing the zoom. You will zoom in on the object you chose in the viewport. You will zoom in on the object you chose in the viewport. What to do if you're modeling in blender and all of a sudden the zoom and pan tools stop working,. (for instance, a. Zoom Not Working In Blender.
From artisticrender.com
7 reasons viewport navigation is not working in Blender Zoom Not Working In Blender Dot option if you have an object in the 3d viewport. If you zoom in enough on a small detail, the amount of movement with the mouse seems to get drastically reduced. There are several ways to set up a new view center. In blender, you’ll often find that you can zoom in to a point but then can’t zoom. Zoom Not Working In Blender.
From www.youtube.com
Blender How To Zoom In And Zoom Out YouTube Zoom Not Working In Blender One common method is to select an object and then press the dot or full stop (.) key on your keyboard. What to do if you're modeling in blender and all of a sudden the zoom and pan tools stop working,. You can't override this feature of blender,. One common method is to select an object and then press dot. Zoom Not Working In Blender.
From blenderbasecamp.com
Why Is The Bevel Modifier Not Working In Blender? Blender Base Camp Zoom Not Working In Blender Or is the object very large? But what if there are no objects in the viewport? One common method is to select an object and then press dot or full stop (.) key on your keyboard. One common method is to select an object and then press the dot or full stop (.) key on your keyboard. I’m working on. Zoom Not Working In Blender.
From artisticrender.com
Ctrl B not working in Blender Zoom Not Working In Blender If you zoom in enough on a small detail, the amount of movement with the mouse seems to get drastically reduced. I’m working on a pretty complex tutorial and when i began i was able to use the middle scroll wheel to zoom right in and out of my. You will zoom in on the object you chose in the. Zoom Not Working In Blender.
From www.youtube.com
Blender Redo Shortcut [NOT WORKING] YouTube Zoom Not Working In Blender In this video, we'll guide you through the process of fixing the zoom. You will zoom in on the object you chose in the viewport. If you zoom in enough on a small detail, the amount of movement with the mouse seems to get drastically reduced. One common method is to select an object and then press dot or full. Zoom Not Working In Blender.
From www.reddit.com
Shortcuts is not working in Blender 4.0 r/blender Zoom Not Working In Blender I’m working on a pretty complex tutorial and when i began i was able to use the middle scroll wheel to zoom right in and out of my. Dot option if you have an object in the 3d viewport. There are several ways to set up a new view center. What to do if you're modeling in blender and all. Zoom Not Working In Blender.
From blenderartists.org
"T" & "N" not working in Blender 3.6 Basics & Interface Blender Zoom Not Working In Blender One common method is to select an object and then press the dot or full stop (.) key on your keyboard. One common method is to select an object and then press dot or full stop (.) key on your keyboard. (for instance, a terrain mesh). Or is the object very large? You will zoom in on the object you. Zoom Not Working In Blender.
From www.youtube.com
Blender Zooming Issue Blender Camera Zoom Out Issue Model Disappear Zoom Not Working In Blender Welcome to our blender tutorial! (for instance, a terrain mesh). Your problem arises, because blender essentially reaches the minimum focal distance to that center point, and does not allow you to zoom any further. Or is the object very large? What to do if you're modeling in blender and all of a sudden the zoom and pan tools stop working,.. Zoom Not Working In Blender.
From www.youtube.com
Extrude Along Vertex Normals Not Working Blender 2.8? YouTube Zoom Not Working In Blender But what if there are no objects in the viewport? Here is how to fix it. There are several ways to set up a new view center. In blender, you’ll often find that you can zoom in to a point but then can’t zoom any further, even if there’s plenty of room to zoom to the meshes on the scene.. Zoom Not Working In Blender.
From www.youtube.com
Blender I Can't Zoom In How To Fix YouTube Zoom Not Working In Blender Welcome to our blender tutorial! You will zoom in on the object you chose in the viewport. One common method is to select an object and then press the dot or full stop (.) key on your keyboard. But what if there are no objects in the viewport? Or is the object very large? If you zoom in enough on. Zoom Not Working In Blender.
From blenderbasecamp.com
Why Is The Bevel Modifier Not Working In Blender? Blender Base Camp Zoom Not Working In Blender If you zoom in enough on a small detail, the amount of movement with the mouse seems to get drastically reduced. In blender, you’ll often find that you can zoom in to a point but then can’t zoom any further, even if there’s plenty of room to zoom to the meshes on the scene. One common method is to select. Zoom Not Working In Blender.
From artisticrender.com
Ctrl B not working in Blender Zoom Not Working In Blender There are several ways to set up a new view center. Dot option if you have an object in the 3d viewport. In blender, you’ll often find that you can zoom in to a point but then can’t zoom any further, even if there’s plenty of room to zoom to the meshes on the scene. One common method is to. Zoom Not Working In Blender.
From www.youtube.com
Blender Tutorial How To Fix Extrude Not Working In Blender M YouTube Zoom Not Working In Blender There are several ways to set up a new view center. Once you use frame selected numpad decimal or even frame all with. One common method is to select an object and then press dot or full stop (.) key on your keyboard. Welcome to our blender tutorial! But what if there are no objects in the viewport? You will. Zoom Not Working In Blender.
From www.9to5software.com
How to use a boolean modifier in Blender? Zoom Not Working In Blender There are several ways to set up a new view center. If you zoom in enough on a small detail, the amount of movement with the mouse seems to get drastically reduced. What to do if you're modeling in blender and all of a sudden the zoom and pan tools stop working,. You will zoom in on the object you. Zoom Not Working In Blender.