Thread And Process In Android . Learn about system and user. In android, a thread is a unit of execution that can run independently of the main ui thread. Threading and processes are fundamental concepts in android development that govern how tasks are handled within an application. Here comes the role of process. Nowadays, our systems are time sharing. Multiple programs can be loaded together. Learn about advantages of threads, user and kernel level threads. A process is a program in execution i.e., to. In this article, you will learn about some common scenarios in android development where threading becomes essential and some simple solutions that can be applied to those scenarios and more. Learn many to one, one to one and many to many models. In android, you can categorize all threading components into two basic categories: Making adept use of threads on android can help you boost your app’s performance.
from www.scaler.com
Multiple programs can be loaded together. In android, a thread is a unit of execution that can run independently of the main ui thread. In android, you can categorize all threading components into two basic categories: Learn about advantages of threads, user and kernel level threads. Nowadays, our systems are time sharing. Here comes the role of process. In this article, you will learn about some common scenarios in android development where threading becomes essential and some simple solutions that can be applied to those scenarios and more. Learn many to one, one to one and many to many models. Threading and processes are fundamental concepts in android development that govern how tasks are handled within an application. A process is a program in execution i.e., to.
Threads in Operating System (OS) Scaler Topics
Thread And Process In Android Learn about system and user. Multiple programs can be loaded together. Learn about system and user. Threading and processes are fundamental concepts in android development that govern how tasks are handled within an application. Making adept use of threads on android can help you boost your app’s performance. Here comes the role of process. In this article, you will learn about some common scenarios in android development where threading becomes essential and some simple solutions that can be applied to those scenarios and more. Learn about advantages of threads, user and kernel level threads. A process is a program in execution i.e., to. Learn many to one, one to one and many to many models. In android, a thread is a unit of execution that can run independently of the main ui thread. In android, you can categorize all threading components into two basic categories: Nowadays, our systems are time sharing.
From medium.com
Difference Between Thread, Service, and AsyncTask in Android by VARUN Thread And Process In Android In this article, you will learn about some common scenarios in android development where threading becomes essential and some simple solutions that can be applied to those scenarios and more. In android, you can categorize all threading components into two basic categories: Multiple programs can be loaded together. Here comes the role of process. Nowadays, our systems are time sharing.. Thread And Process In Android.
From medium.com
Android Threads Tutorial for Beginners by Abhishek Srivastava Medium Thread And Process In Android Learn about advantages of threads, user and kernel level threads. Nowadays, our systems are time sharing. Threading and processes are fundamental concepts in android development that govern how tasks are handled within an application. Here comes the role of process. In android, a thread is a unit of execution that can run independently of the main ui thread. Learn about. Thread And Process In Android.
From www.youtube.com
THREAD & MULTITHREADING IN ANDROID EASIEST EXPLANATION ANDROID Thread And Process In Android In this article, you will learn about some common scenarios in android development where threading becomes essential and some simple solutions that can be applied to those scenarios and more. Learn about advantages of threads, user and kernel level threads. Here comes the role of process. Learn many to one, one to one and many to many models. Threading and. Thread And Process In Android.
From www.slideshare.net
Efficient Android Threading Thread And Process In Android Here comes the role of process. Nowadays, our systems are time sharing. A process is a program in execution i.e., to. In android, a thread is a unit of execution that can run independently of the main ui thread. Learn about advantages of threads, user and kernel level threads. Multiple programs can be loaded together. Threading and processes are fundamental. Thread And Process In Android.
From brandiscrafts.com
Android Run Thread? The 20 Detailed Answer Thread And Process In Android A process is a program in execution i.e., to. Multiple programs can be loaded together. Here comes the role of process. Learn many to one, one to one and many to many models. Threading and processes are fundamental concepts in android development that govern how tasks are handled within an application. In android, a thread is a unit of execution. Thread And Process In Android.
From medium.com
Thread handling android (P1). 1. How many types of thread? 2. How to Thread And Process In Android Nowadays, our systems are time sharing. Learn many to one, one to one and many to many models. Making adept use of threads on android can help you boost your app’s performance. Multiple programs can be loaded together. Here comes the role of process. In this article, you will learn about some common scenarios in android development where threading becomes. Thread And Process In Android.
From quadexcel.com
FANG Interview Question Process vs Thread Thread And Process In Android Multiple programs can be loaded together. Nowadays, our systems are time sharing. Learn many to one, one to one and many to many models. In this article, you will learn about some common scenarios in android development where threading becomes essential and some simple solutions that can be applied to those scenarios and more. A process is a program in. Thread And Process In Android.
From velog.io
Android Thread Thread And Process In Android In android, you can categorize all threading components into two basic categories: Multiple programs can be loaded together. Learn many to one, one to one and many to many models. Learn about advantages of threads, user and kernel level threads. Learn about system and user. In this article, you will learn about some common scenarios in android development where threading. Thread And Process In Android.
From www.studocu.com
Android Threads Tutorial for Beginners 1 Android Threads Tutorial for Thread And Process In Android Learn about system and user. Nowadays, our systems are time sharing. In android, a thread is a unit of execution that can run independently of the main ui thread. Learn many to one, one to one and many to many models. Learn about advantages of threads, user and kernel level threads. Threading and processes are fundamental concepts in android development. Thread And Process In Android.
From medium.com
Android Threading. Threading is most widely used in every… by Rajesh Thread And Process In Android Threading and processes are fundamental concepts in android development that govern how tasks are handled within an application. Learn about advantages of threads, user and kernel level threads. Making adept use of threads on android can help you boost your app’s performance. In android, a thread is a unit of execution that can run independently of the main ui thread.. Thread And Process In Android.
From www.pinterest.com
Threads and Processes in Android Android, What is purpose, Process Thread And Process In Android Multiple programs can be loaded together. In android, a thread is a unit of execution that can run independently of the main ui thread. Learn many to one, one to one and many to many models. Making adept use of threads on android can help you boost your app’s performance. Here comes the role of process. Threading and processes are. Thread And Process In Android.
From www.packtpub.com
Asynchronous Android Programming Second Edition Packt Thread And Process In Android Learn about system and user. In android, a thread is a unit of execution that can run independently of the main ui thread. Nowadays, our systems are time sharing. Learn about advantages of threads, user and kernel level threads. Making adept use of threads on android can help you boost your app’s performance. Threading and processes are fundamental concepts in. Thread And Process In Android.
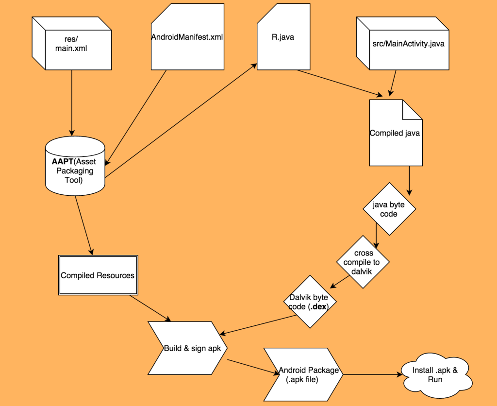
From shishirthedev.medium.com
Android Build Process Step by Step by SHISHIR Medium Thread And Process In Android In android, a thread is a unit of execution that can run independently of the main ui thread. Here comes the role of process. Multiple programs can be loaded together. In this article, you will learn about some common scenarios in android development where threading becomes essential and some simple solutions that can be applied to those scenarios and more.. Thread And Process In Android.
From blog.csdn.net
Android Multithreading in a UI environmentCSDN博客 Thread And Process In Android In android, a thread is a unit of execution that can run independently of the main ui thread. Making adept use of threads on android can help you boost your app’s performance. Multiple programs can be loaded together. Learn many to one, one to one and many to many models. Threading and processes are fundamental concepts in android development that. Thread And Process In Android.
From proandroiddev.com
Android Internals 101 How Android OS Starts You Application by Thread And Process In Android Threading and processes are fundamental concepts in android development that govern how tasks are handled within an application. Making adept use of threads on android can help you boost your app’s performance. Nowadays, our systems are time sharing. In android, you can categorize all threading components into two basic categories: Learn many to one, one to one and many to. Thread And Process In Android.
From www.researchgate.net
Creation of a new process in Android Download Scientific Diagram Thread And Process In Android Here comes the role of process. Learn many to one, one to one and many to many models. Making adept use of threads on android can help you boost your app’s performance. Learn about system and user. A process is a program in execution i.e., to. Nowadays, our systems are time sharing. Learn about advantages of threads, user and kernel. Thread And Process In Android.
From www.youtube.com
Android Threads & Services5 Android Threads & Memory, Why Can't Thread And Process In Android A process is a program in execution i.e., to. Multiple programs can be loaded together. In android, you can categorize all threading components into two basic categories: Learn many to one, one to one and many to many models. Threading and processes are fundamental concepts in android development that govern how tasks are handled within an application. In this article,. Thread And Process In Android.
From medium.com
Thread lifecycle in Java. As an Android developer, you have to… by Thread And Process In Android Nowadays, our systems are time sharing. Multiple programs can be loaded together. In android, a thread is a unit of execution that can run independently of the main ui thread. Threading and processes are fundamental concepts in android development that govern how tasks are handled within an application. Here comes the role of process. Learn about system and user. Learn. Thread And Process In Android.
From www.wideskills.com
Processes in Android Android Programming by Wideskills Thread And Process In Android Here comes the role of process. In this article, you will learn about some common scenarios in android development where threading becomes essential and some simple solutions that can be applied to those scenarios and more. A process is a program in execution i.e., to. Making adept use of threads on android can help you boost your app’s performance. Learn. Thread And Process In Android.
From bbs.chinaunix.net
[Android] Thread Constructs(Part 1) The UI Thread 移动操作系统Chinaunix Thread And Process In Android Nowadays, our systems are time sharing. Threading and processes are fundamental concepts in android development that govern how tasks are handled within an application. Multiple programs can be loaded together. Making adept use of threads on android can help you boost your app’s performance. Learn many to one, one to one and many to many models. In android, a thread. Thread And Process In Android.
From www.scribd.com
Understanding Process and Thread Concepts in Linux and Android Thread And Process In Android Threading and processes are fundamental concepts in android development that govern how tasks are handled within an application. A process is a program in execution i.e., to. Here comes the role of process. In this article, you will learn about some common scenarios in android development where threading becomes essential and some simple solutions that can be applied to those. Thread And Process In Android.
From www.youtube.com
How to implement multithreading in Android using AsyncTask YouTube Thread And Process In Android Here comes the role of process. In android, a thread is a unit of execution that can run independently of the main ui thread. Learn about system and user. Multiple programs can be loaded together. Making adept use of threads on android can help you boost your app’s performance. Nowadays, our systems are time sharing. Learn many to one, one. Thread And Process In Android.
From www.youtube.com
Android Application Development Tutorial 14 The Framework of a Thread And Process In Android A process is a program in execution i.e., to. Threading and processes are fundamental concepts in android development that govern how tasks are handled within an application. In this article, you will learn about some common scenarios in android development where threading becomes essential and some simple solutions that can be applied to those scenarios and more. Here comes the. Thread And Process In Android.
From www.toptal.com
Android Threading All You Need to Know Toptal Thread And Process In Android Multiple programs can be loaded together. In android, you can categorize all threading components into two basic categories: Learn many to one, one to one and many to many models. A process is a program in execution i.e., to. In android, a thread is a unit of execution that can run independently of the main ui thread. Learn about system. Thread And Process In Android.
From pixalu.com
Android Thread Processes Service Example Vibrate Thread And Process In Android Threading and processes are fundamental concepts in android development that govern how tasks are handled within an application. Here comes the role of process. Making adept use of threads on android can help you boost your app’s performance. In android, you can categorize all threading components into two basic categories: In this article, you will learn about some common scenarios. Thread And Process In Android.
From thuthuatphanmem.vn
Thread là gì? Sự khác nhau giữa Process và Thread Thread And Process In Android Learn many to one, one to one and many to many models. In android, you can categorize all threading components into two basic categories: Making adept use of threads on android can help you boost your app’s performance. A process is a program in execution i.e., to. Multiple programs can be loaded together. Learn about system and user. Here comes. Thread And Process In Android.
From www.androidauthority.com
Processes and threads Gary explains Android Authority Thread And Process In Android Threading and processes are fundamental concepts in android development that govern how tasks are handled within an application. A process is a program in execution i.e., to. Making adept use of threads on android can help you boost your app’s performance. In android, you can categorize all threading components into two basic categories: Here comes the role of process. Nowadays,. Thread And Process In Android.
From www.youtube.com
Android Threads & Services1 Introduction to Threads, Why we need it Thread And Process In Android Nowadays, our systems are time sharing. Learn about system and user. In android, you can categorize all threading components into two basic categories: Making adept use of threads on android can help you boost your app’s performance. In android, a thread is a unit of execution that can run independently of the main ui thread. Multiple programs can be loaded. Thread And Process In Android.
From www.youtube.com
Android Threads & Services 13 How to Return Data from Async Task to Thread And Process In Android Nowadays, our systems are time sharing. Learn many to one, one to one and many to many models. Learn about system and user. In this article, you will learn about some common scenarios in android development where threading becomes essential and some simple solutions that can be applied to those scenarios and more. Threading and processes are fundamental concepts in. Thread And Process In Android.
From www.youtube.com
Android Threads & Services7 Creating a Thread by Extending Thread Thread And Process In Android In android, you can categorize all threading components into two basic categories: Learn about system and user. Here comes the role of process. Threading and processes are fundamental concepts in android development that govern how tasks are handled within an application. Making adept use of threads on android can help you boost your app’s performance. In this article, you will. Thread And Process In Android.
From www.youtube.com
Tìm hiểu Process, Thread, Multiple Thread và cách tạo ra Thread trong Thread And Process In Android Threading and processes are fundamental concepts in android development that govern how tasks are handled within an application. In android, you can categorize all threading components into two basic categories: Nowadays, our systems are time sharing. Multiple programs can be loaded together. Here comes the role of process. A process is a program in execution i.e., to. Learn about advantages. Thread And Process In Android.
From www.wideskills.com
Processes in Android Android Programming by Wideskills Thread And Process In Android In android, you can categorize all threading components into two basic categories: Here comes the role of process. Learn many to one, one to one and many to many models. A process is a program in execution i.e., to. Multiple programs can be loaded together. Learn about advantages of threads, user and kernel level threads. In this article, you will. Thread And Process In Android.
From www.innovins.com
Understanding the Android Compilation Process Innovins Thread And Process In Android In android, a thread is a unit of execution that can run independently of the main ui thread. Here comes the role of process. Multiple programs can be loaded together. A process is a program in execution i.e., to. Nowadays, our systems are time sharing. Threading and processes are fundamental concepts in android development that govern how tasks are handled. Thread And Process In Android.
From www.scaler.com
Threads in Operating System (OS) Scaler Topics Thread And Process In Android Nowadays, our systems are time sharing. In android, you can categorize all threading components into two basic categories: Learn about advantages of threads, user and kernel level threads. Threading and processes are fundamental concepts in android development that govern how tasks are handled within an application. Learn many to one, one to one and many to many models. In android,. Thread And Process In Android.
From medium.com
Difference between Main thread and UI thread in android by Xuân Lộc Thread And Process In Android Learn about advantages of threads, user and kernel level threads. Nowadays, our systems are time sharing. In this article, you will learn about some common scenarios in android development where threading becomes essential and some simple solutions that can be applied to those scenarios and more. In android, a thread is a unit of execution that can run independently of. Thread And Process In Android.