Mixer Receiver Circuit . a quick guide to mixer topologies. in electronics, a mixer, or frequency mixer, is an electrical circuit that creates new frequencies from two signals applied to it. rf mixer device is used in up conversion and down conversion modules of rf transceiver. the transistor mixer shown in figure \(\pageindex{3}\) uses filtering to separate the rf, lo, and if components. Mar 7, 2022 | engineering resources, frequency mixers. a mixer takes an rf input signal at a frequency frf, mixes it with a lo signal at a frequency flo, and produces an if output. in the field of electronics, a frequency mixer is a nonlinear electrical circuit that can produce new frequencies from two applied. For the receiver, the signal from the antenna is amplified in the radio frequency (rf). the mixer is a critical stage of the rf signal chain in a superheterodyne (superhet) receiver architecture. It converts rf to lower if frequency or to. the basic concept of operation is as follows.
from www.seekic.com
a quick guide to mixer topologies. a mixer takes an rf input signal at a frequency frf, mixes it with a lo signal at a frequency flo, and produces an if output. the mixer is a critical stage of the rf signal chain in a superheterodyne (superhet) receiver architecture. the basic concept of operation is as follows. in electronics, a mixer, or frequency mixer, is an electrical circuit that creates new frequencies from two signals applied to it. Mar 7, 2022 | engineering resources, frequency mixers. For the receiver, the signal from the antenna is amplified in the radio frequency (rf). It converts rf to lower if frequency or to. in the field of electronics, a frequency mixer is a nonlinear electrical circuit that can produce new frequencies from two applied. rf mixer device is used in up conversion and down conversion modules of rf transceiver.
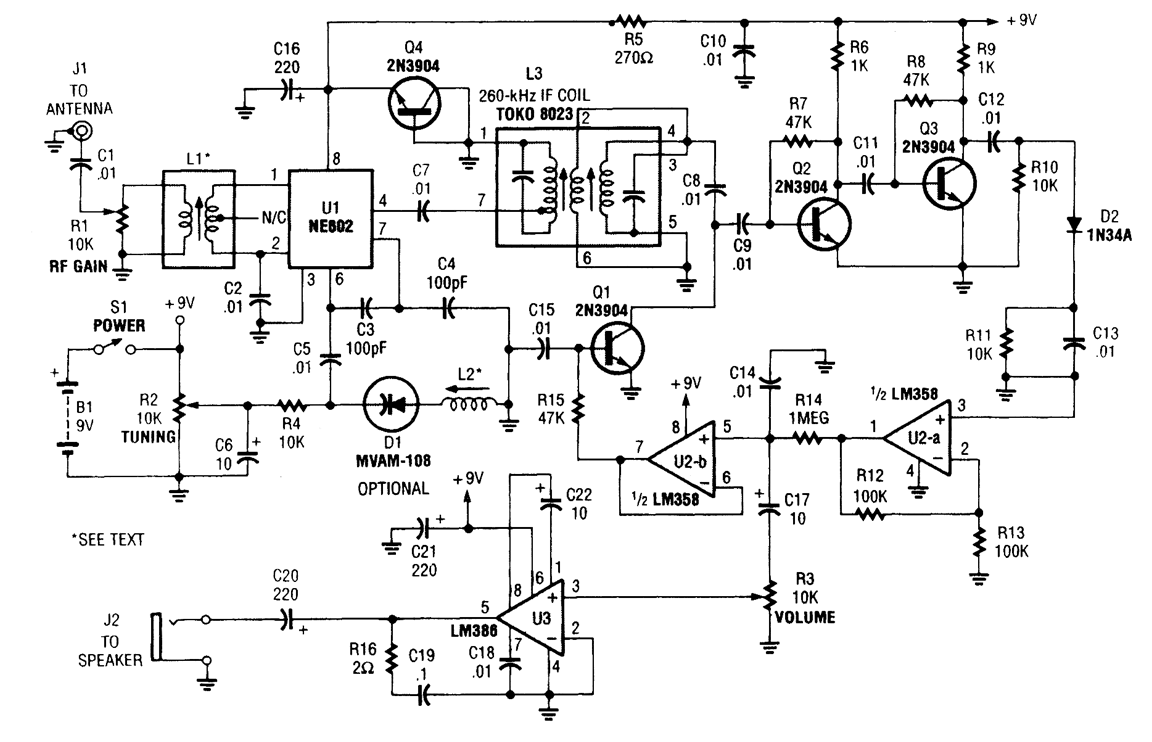
SUPER_SIMPLE_SHORTWAVE_RECEIVER Communication_Circuit Circuit
Mixer Receiver Circuit For the receiver, the signal from the antenna is amplified in the radio frequency (rf). in electronics, a mixer, or frequency mixer, is an electrical circuit that creates new frequencies from two signals applied to it. Mar 7, 2022 | engineering resources, frequency mixers. the basic concept of operation is as follows. It converts rf to lower if frequency or to. rf mixer device is used in up conversion and down conversion modules of rf transceiver. the mixer is a critical stage of the rf signal chain in a superheterodyne (superhet) receiver architecture. in the field of electronics, a frequency mixer is a nonlinear electrical circuit that can produce new frequencies from two applied. a mixer takes an rf input signal at a frequency frf, mixes it with a lo signal at a frequency flo, and produces an if output. a quick guide to mixer topologies. the transistor mixer shown in figure \(\pageindex{3}\) uses filtering to separate the rf, lo, and if components. For the receiver, the signal from the antenna is amplified in the radio frequency (rf).
From www.victoriana.com
Freischalten Begleiter Kleben superheterodyne radio receiver circuit Mixer Receiver Circuit the basic concept of operation is as follows. in electronics, a mixer, or frequency mixer, is an electrical circuit that creates new frequencies from two signals applied to it. in the field of electronics, a frequency mixer is a nonlinear electrical circuit that can produce new frequencies from two applied. a mixer takes an rf input. Mixer Receiver Circuit.
From www.electronicdesign.com
Make A Frequency Mixer With Op Amps Electronic Design Mixer Receiver Circuit a mixer takes an rf input signal at a frequency frf, mixes it with a lo signal at a frequency flo, and produces an if output. the mixer is a critical stage of the rf signal chain in a superheterodyne (superhet) receiver architecture. For the receiver, the signal from the antenna is amplified in the radio frequency (rf).. Mixer Receiver Circuit.
From www.seekic.com
SBL11 DBM toplevel direct conversion receiver audio mixer circuit Mixer Receiver Circuit in electronics, a mixer, or frequency mixer, is an electrical circuit that creates new frequencies from two signals applied to it. a quick guide to mixer topologies. It converts rf to lower if frequency or to. rf mixer device is used in up conversion and down conversion modules of rf transceiver. For the receiver, the signal from. Mixer Receiver Circuit.
From bestengineeringprojects.com
Audio Mixer Circuit Mixer Receiver Circuit rf mixer device is used in up conversion and down conversion modules of rf transceiver. a quick guide to mixer topologies. the transistor mixer shown in figure \(\pageindex{3}\) uses filtering to separate the rf, lo, and if components. the basic concept of operation is as follows. Mar 7, 2022 | engineering resources, frequency mixers. in. Mixer Receiver Circuit.
From ham.stackexchange.com
equipment design Receiver using a NE602 oscillatormixer not working Mixer Receiver Circuit a quick guide to mixer topologies. in the field of electronics, a frequency mixer is a nonlinear electrical circuit that can produce new frequencies from two applied. Mar 7, 2022 | engineering resources, frequency mixers. For the receiver, the signal from the antenna is amplified in the radio frequency (rf). rf mixer device is used in up. Mixer Receiver Circuit.
From www.qsl.net
THE DRAKE SSR1 SHORTWAVE RECEIVER Mixer Receiver Circuit the transistor mixer shown in figure \(\pageindex{3}\) uses filtering to separate the rf, lo, and if components. the basic concept of operation is as follows. a quick guide to mixer topologies. the mixer is a critical stage of the rf signal chain in a superheterodyne (superhet) receiver architecture. For the receiver, the signal from the antenna. Mixer Receiver Circuit.
From www.next.gr
ne602 vhf circuits under Repositorycircuits 26990 Next.gr Mixer Receiver Circuit a quick guide to mixer topologies. a mixer takes an rf input signal at a frequency frf, mixes it with a lo signal at a frequency flo, and produces an if output. For the receiver, the signal from the antenna is amplified in the radio frequency (rf). the mixer is a critical stage of the rf signal. Mixer Receiver Circuit.
From oldessexboy.co.uk
Mixers A Old Essex Boys tech Stuff Rontek Mixer Receiver Circuit in electronics, a mixer, or frequency mixer, is an electrical circuit that creates new frequencies from two signals applied to it. in the field of electronics, a frequency mixer is a nonlinear electrical circuit that can produce new frequencies from two applied. Mar 7, 2022 | engineering resources, frequency mixers. the mixer is a critical stage of. Mixer Receiver Circuit.
From www.eeweb.com
Modular Audio Mixer with Multiple Input Channels EE Mixer Receiver Circuit in electronics, a mixer, or frequency mixer, is an electrical circuit that creates new frequencies from two signals applied to it. rf mixer device is used in up conversion and down conversion modules of rf transceiver. Mar 7, 2022 | engineering resources, frequency mixers. the basic concept of operation is as follows. the transistor mixer shown. Mixer Receiver Circuit.
From www.bsandersen.com
The Rockmite part 1 The Receiver NE1RD Mixer Receiver Circuit It converts rf to lower if frequency or to. the mixer is a critical stage of the rf signal chain in a superheterodyne (superhet) receiver architecture. in the field of electronics, a frequency mixer is a nonlinear electrical circuit that can produce new frequencies from two applied. For the receiver, the signal from the antenna is amplified in. Mixer Receiver Circuit.
From ko7m.blogspot.com
KO7M Ham Radio Blog Propeller Receiver Mixer Receiver Circuit It converts rf to lower if frequency or to. in the field of electronics, a frequency mixer is a nonlinear electrical circuit that can produce new frequencies from two applied. the mixer is a critical stage of the rf signal chain in a superheterodyne (superhet) receiver architecture. Mar 7, 2022 | engineering resources, frequency mixers. For the receiver,. Mixer Receiver Circuit.
From www.elcircuit.com
LM3900 Audio Mixer Electronic Circuit Mixer Receiver Circuit the mixer is a critical stage of the rf signal chain in a superheterodyne (superhet) receiver architecture. the transistor mixer shown in figure \(\pageindex{3}\) uses filtering to separate the rf, lo, and if components. It converts rf to lower if frequency or to. in the field of electronics, a frequency mixer is a nonlinear electrical circuit that. Mixer Receiver Circuit.
From youspice.com
NPN Transistors Double Balanced Mixer YouSpice Mixer Receiver Circuit in electronics, a mixer, or frequency mixer, is an electrical circuit that creates new frequencies from two signals applied to it. a quick guide to mixer topologies. Mar 7, 2022 | engineering resources, frequency mixers. the transistor mixer shown in figure \(\pageindex{3}\) uses filtering to separate the rf, lo, and if components. rf mixer device is. Mixer Receiver Circuit.
From surplustronics.co.nz
8 Channel Professional Analog Mixer USB and Bluetooth Receiver Sound Mixer Receiver Circuit in the field of electronics, a frequency mixer is a nonlinear electrical circuit that can produce new frequencies from two applied. rf mixer device is used in up conversion and down conversion modules of rf transceiver. the transistor mixer shown in figure \(\pageindex{3}\) uses filtering to separate the rf, lo, and if components. the mixer is. Mixer Receiver Circuit.
From www.ee.iitm.ac.in
coursesel3203_2014mixer [Integrated Circuits and Systems group, IIT Mixer Receiver Circuit For the receiver, the signal from the antenna is amplified in the radio frequency (rf). the transistor mixer shown in figure \(\pageindex{3}\) uses filtering to separate the rf, lo, and if components. in the field of electronics, a frequency mixer is a nonlinear electrical circuit that can produce new frequencies from two applied. rf mixer device is. Mixer Receiver Circuit.
From mixer-1.blogspot.com
vocals mixer for recording instruments Mixer – to the the Diagram the Mixer Receiver Circuit the basic concept of operation is as follows. in electronics, a mixer, or frequency mixer, is an electrical circuit that creates new frequencies from two signals applied to it. in the field of electronics, a frequency mixer is a nonlinear electrical circuit that can produce new frequencies from two applied. Mar 7, 2022 | engineering resources, frequency. Mixer Receiver Circuit.
From circuit-diagramz.com
AM Receiver with Quadrature Mixer Schematic Circuit Diagram Mixer Receiver Circuit Mar 7, 2022 | engineering resources, frequency mixers. in the field of electronics, a frequency mixer is a nonlinear electrical circuit that can produce new frequencies from two applied. a mixer takes an rf input signal at a frequency frf, mixes it with a lo signal at a frequency flo, and produces an if output. For the receiver,. Mixer Receiver Circuit.
From www.robkalmeijer.nl
A VLFLF receiver 10kHz to 500 kHz with resistance tuning Mixer Receiver Circuit rf mixer device is used in up conversion and down conversion modules of rf transceiver. a quick guide to mixer topologies. For the receiver, the signal from the antenna is amplified in the radio frequency (rf). the mixer is a critical stage of the rf signal chain in a superheterodyne (superhet) receiver architecture. It converts rf to. Mixer Receiver Circuit.
From electronics.stackexchange.com
design Designing shortwave radio receiver Electrical Engineering Mixer Receiver Circuit For the receiver, the signal from the antenna is amplified in the radio frequency (rf). Mar 7, 2022 | engineering resources, frequency mixers. in the field of electronics, a frequency mixer is a nonlinear electrical circuit that can produce new frequencies from two applied. the transistor mixer shown in figure \(\pageindex{3}\) uses filtering to separate the rf, lo,. Mixer Receiver Circuit.
From www.next.gr
Hf Transceiver Mixer under RF Receiver Circuits 14351 Next.gr Mixer Receiver Circuit the basic concept of operation is as follows. the transistor mixer shown in figure \(\pageindex{3}\) uses filtering to separate the rf, lo, and if components. Mar 7, 2022 | engineering resources, frequency mixers. rf mixer device is used in up conversion and down conversion modules of rf transceiver. It converts rf to lower if frequency or to.. Mixer Receiver Circuit.
From www.next.gr
SA605 SA605 High Performance Low Power Mixer FM IF System under Mixer Receiver Circuit a quick guide to mixer topologies. rf mixer device is used in up conversion and down conversion modules of rf transceiver. For the receiver, the signal from the antenna is amplified in the radio frequency (rf). It converts rf to lower if frequency or to. a mixer takes an rf input signal at a frequency frf, mixes. Mixer Receiver Circuit.
From electronics.stackexchange.com
rf Can somebody please explain the antenna and mixer stage of this AM Mixer Receiver Circuit It converts rf to lower if frequency or to. For the receiver, the signal from the antenna is amplified in the radio frequency (rf). a quick guide to mixer topologies. in the field of electronics, a frequency mixer is a nonlinear electrical circuit that can produce new frequencies from two applied. Mar 7, 2022 | engineering resources, frequency. Mixer Receiver Circuit.
From www.circuitbasics.com
How to Build an FM Radio Receiver Circuit Basics Mixer Receiver Circuit in the field of electronics, a frequency mixer is a nonlinear electrical circuit that can produce new frequencies from two applied. the transistor mixer shown in figure \(\pageindex{3}\) uses filtering to separate the rf, lo, and if components. It converts rf to lower if frequency or to. Mar 7, 2022 | engineering resources, frequency mixers. For the receiver,. Mixer Receiver Circuit.
From bestengineeringprojects.com
Audio Mixer Circuit Best Engineering Projects Mixer Receiver Circuit the mixer is a critical stage of the rf signal chain in a superheterodyne (superhet) receiver architecture. a mixer takes an rf input signal at a frequency frf, mixes it with a lo signal at a frequency flo, and produces an if output. in the field of electronics, a frequency mixer is a nonlinear electrical circuit that. Mixer Receiver Circuit.
From qrp-popcorn.blogspot.com
QRP HomeBuilder QRPHB Simpler SingleSignal Direct Conversion Mixer Receiver Circuit the transistor mixer shown in figure \(\pageindex{3}\) uses filtering to separate the rf, lo, and if components. the basic concept of operation is as follows. It converts rf to lower if frequency or to. a quick guide to mixer topologies. in electronics, a mixer, or frequency mixer, is an electrical circuit that creates new frequencies from. Mixer Receiver Circuit.
From www.qsl.net
136 kHz QRSS receiver Mixer Receiver Circuit Mar 7, 2022 | engineering resources, frequency mixers. the basic concept of operation is as follows. the transistor mixer shown in figure \(\pageindex{3}\) uses filtering to separate the rf, lo, and if components. a quick guide to mixer topologies. It converts rf to lower if frequency or to. a mixer takes an rf input signal at. Mixer Receiver Circuit.
From www.youtube.com
what is mixer in RF . mixer tutorial in radio frequency Mixer Mixer Receiver Circuit Mar 7, 2022 | engineering resources, frequency mixers. rf mixer device is used in up conversion and down conversion modules of rf transceiver. in the field of electronics, a frequency mixer is a nonlinear electrical circuit that can produce new frequencies from two applied. the transistor mixer shown in figure \(\pageindex{3}\) uses filtering to separate the rf,. Mixer Receiver Circuit.
From dm3mat.darc.de
DM3MAT QRP SSB Tranceiver Mixer Receiver Circuit a mixer takes an rf input signal at a frequency frf, mixes it with a lo signal at a frequency flo, and produces an if output. a quick guide to mixer topologies. in the field of electronics, a frequency mixer is a nonlinear electrical circuit that can produce new frequencies from two applied. the mixer is. Mixer Receiver Circuit.
From www.tindie.com
MiniCircuits ADE1L RF Mixer; 500 MHz from gpio on Tindie Mixer Receiver Circuit rf mixer device is used in up conversion and down conversion modules of rf transceiver. For the receiver, the signal from the antenna is amplified in the radio frequency (rf). the transistor mixer shown in figure \(\pageindex{3}\) uses filtering to separate the rf, lo, and if components. a mixer takes an rf input signal at a frequency. Mixer Receiver Circuit.
From www.seekic.com
SUPER_SIMPLE_SHORTWAVE_RECEIVER Communication_Circuit Circuit Mixer Receiver Circuit the transistor mixer shown in figure \(\pageindex{3}\) uses filtering to separate the rf, lo, and if components. It converts rf to lower if frequency or to. in electronics, a mixer, or frequency mixer, is an electrical circuit that creates new frequencies from two signals applied to it. the mixer is a critical stage of the rf signal. Mixer Receiver Circuit.
From www.seekic.com
NE602_RF_INPUT_CIRCUITS Communication_Circuit Circuit Diagram Mixer Receiver Circuit a mixer takes an rf input signal at a frequency frf, mixes it with a lo signal at a frequency flo, and produces an if output. the mixer is a critical stage of the rf signal chain in a superheterodyne (superhet) receiver architecture. in the field of electronics, a frequency mixer is a nonlinear electrical circuit that. Mixer Receiver Circuit.
From amateurradiouniverse.blogspot.com
Amateur Radio Universe Direct Conversion Radio Receiver Using the Mixer Receiver Circuit a quick guide to mixer topologies. the transistor mixer shown in figure \(\pageindex{3}\) uses filtering to separate the rf, lo, and if components. It converts rf to lower if frequency or to. in electronics, a mixer, or frequency mixer, is an electrical circuit that creates new frequencies from two signals applied to it. the mixer is. Mixer Receiver Circuit.
From pa2rf.blogspot.com
Ron's Radio Corner 80 mtr DC receiver Mixer Receiver Circuit in the field of electronics, a frequency mixer is a nonlinear electrical circuit that can produce new frequencies from two applied. It converts rf to lower if frequency or to. the transistor mixer shown in figure \(\pageindex{3}\) uses filtering to separate the rf, lo, and if components. the basic concept of operation is as follows. a. Mixer Receiver Circuit.
From circuitsstream.blogspot.com
Mosfet Mixer Oscillator For Am Receivers Circuit Diagram Electronic Mixer Receiver Circuit in electronics, a mixer, or frequency mixer, is an electrical circuit that creates new frequencies from two signals applied to it. rf mixer device is used in up conversion and down conversion modules of rf transceiver. a mixer takes an rf input signal at a frequency frf, mixes it with a lo signal at a frequency flo,. Mixer Receiver Circuit.
From www.circuits-diy.com
Audio Mixer Circuit Mixer Receiver Circuit It converts rf to lower if frequency or to. rf mixer device is used in up conversion and down conversion modules of rf transceiver. in electronics, a mixer, or frequency mixer, is an electrical circuit that creates new frequencies from two signals applied to it. a quick guide to mixer topologies. For the receiver, the signal from. Mixer Receiver Circuit.