Macro Length Sas . When a macro variable is defined in a statement that is outside a macro definition (called open code) or when the variable is. I'm trying to figure out how to specify lengths of new character variables (i.e., that don't already exist in the dataset) whose names are. This article examines the sas software array and. The sas® macro language is a powerful tool for extending the capabilities of the sas system. Macro function %length differs from sas function length in the following ways: How long is the length of the value that can be put in a macro variable? /** get specific title from the note. Macro function %length does not count. The sas software macro language is a simple yet powerful programming language.
from www.makeuseof.com
I'm trying to figure out how to specify lengths of new character variables (i.e., that don't already exist in the dataset) whose names are. The sas software macro language is a simple yet powerful programming language. Macro function %length differs from sas function length in the following ways: When a macro variable is defined in a statement that is outside a macro definition (called open code) or when the variable is. The sas® macro language is a powerful tool for extending the capabilities of the sas system. /** get specific title from the note. How long is the length of the value that can be put in a macro variable? Macro function %length does not count. This article examines the sas software array and.
The Top 3 SAS Macros to Automate Your Tasks
Macro Length Sas How long is the length of the value that can be put in a macro variable? The sas software macro language is a simple yet powerful programming language. Macro function %length does not count. The sas® macro language is a powerful tool for extending the capabilities of the sas system. I'm trying to figure out how to specify lengths of new character variables (i.e., that don't already exist in the dataset) whose names are. This article examines the sas software array and. How long is the length of the value that can be put in a macro variable? Macro function %length differs from sas function length in the following ways: When a macro variable is defined in a statement that is outside a macro definition (called open code) or when the variable is. /** get specific title from the note.
From blogs.sas.com
SAS macro errors the answers you’re looking for SAS Users Macro Length Sas Macro function %length differs from sas function length in the following ways: /** get specific title from the note. When a macro variable is defined in a statement that is outside a macro definition (called open code) or when the variable is. I'm trying to figure out how to specify lengths of new character variables (i.e., that don't already exist. Macro Length Sas.
From pharma-sas.com
An overall summary of SAS Macro Facility Part 1 Macro Length Sas This article examines the sas software array and. When a macro variable is defined in a statement that is outside a macro definition (called open code) or when the variable is. Macro function %length does not count. Macro function %length differs from sas function length in the following ways: The sas software macro language is a simple yet powerful programming. Macro Length Sas.
From stackoverflow.com
How to reference control characters (eg CRLF) in SAS Macro Variable Macro Length Sas This article examines the sas software array and. Macro function %length differs from sas function length in the following ways: How long is the length of the value that can be put in a macro variable? The sas software macro language is a simple yet powerful programming language. /** get specific title from the note. When a macro variable is. Macro Length Sas.
From mydatacareer.com
SAS Macro Programming SAS Macro & Creating a Macro Program MDC Macro Length Sas The sas® macro language is a powerful tool for extending the capabilities of the sas system. How long is the length of the value that can be put in a macro variable? I'm trying to figure out how to specify lengths of new character variables (i.e., that don't already exist in the dataset) whose names are. This article examines the. Macro Length Sas.
From www.slideshare.net
SAS Macros Macro Length Sas When a macro variable is defined in a statement that is outside a macro definition (called open code) or when the variable is. Macro function %length does not count. How long is the length of the value that can be put in a macro variable? Macro function %length differs from sas function length in the following ways: I'm trying to. Macro Length Sas.
From www.askanalytics.in
Ask Analytics Goto Statement for conditional execution in SAS Macros Macro Length Sas I'm trying to figure out how to specify lengths of new character variables (i.e., that don't already exist in the dataset) whose names are. Macro function %length does not count. When a macro variable is defined in a statement that is outside a macro definition (called open code) or when the variable is. How long is the length of the. Macro Length Sas.
From www.youtube.com
MACROS IN SAS 6.1 SAS Macro Debugging Option MPRINT Debugging SAS Macro Length Sas Macro function %length differs from sas function length in the following ways: Macro function %length does not count. When a macro variable is defined in a statement that is outside a macro definition (called open code) or when the variable is. How long is the length of the value that can be put in a macro variable? The sas® macro. Macro Length Sas.
From www.9to5sas.com
Maximizing The Power Of SAS Macro Variables Using Them As Dates 9TO5SAS Macro Length Sas When a macro variable is defined in a statement that is outside a macro definition (called open code) or when the variable is. This article examines the sas software array and. I'm trying to figure out how to specify lengths of new character variables (i.e., that don't already exist in the dataset) whose names are. How long is the length. Macro Length Sas.
From www.slideshare.net
Sas® Macro Design Patterns Macro Length Sas /** get specific title from the note. I'm trying to figure out how to specify lengths of new character variables (i.e., that don't already exist in the dataset) whose names are. The sas® macro language is a powerful tool for extending the capabilities of the sas system. How long is the length of the value that can be put in. Macro Length Sas.
From jiangtanghu.com
Extract the Version of SAS and OS of a SAS Format or Macro Catalog A Macro Length Sas I'm trying to figure out how to specify lengths of new character variables (i.e., that don't already exist in the dataset) whose names are. How long is the length of the value that can be put in a macro variable? The sas® macro language is a powerful tool for extending the capabilities of the sas system. Macro function %length does. Macro Length Sas.
From www.slideserve.com
PPT SAS Macros PowerPoint Presentation, free download ID2558381 Macro Length Sas Macro function %length does not count. The sas software macro language is a simple yet powerful programming language. Macro function %length differs from sas function length in the following ways: How long is the length of the value that can be put in a macro variable? /** get specific title from the note. When a macro variable is defined in. Macro Length Sas.
From www.youtube.com
MACROS IN SAS 5.1 SAS Macro Quoting Function STR Macro Function Macro Length Sas How long is the length of the value that can be put in a macro variable? /** get specific title from the note. I'm trying to figure out how to specify lengths of new character variables (i.e., that don't already exist in the dataset) whose names are. This article examines the sas software array and. When a macro variable is. Macro Length Sas.
From www.youtube.com
MACROS IN SAS 2 Introduction to Macro Variables in SAS Local VS Macro Length Sas The sas® macro language is a powerful tool for extending the capabilities of the sas system. The sas software macro language is a simple yet powerful programming language. I'm trying to figure out how to specify lengths of new character variables (i.e., that don't already exist in the dataset) whose names are. This article examines the sas software array and.. Macro Length Sas.
From www.youtube.com
MACROS IN SAS 4 IF THEN ELSE in SAS Macros IF THEN ELSE in SAS Macro Length Sas The sas® macro language is a powerful tool for extending the capabilities of the sas system. When a macro variable is defined in a statement that is outside a macro definition (called open code) or when the variable is. Macro function %length differs from sas function length in the following ways: This article examines the sas software array and. /**. Macro Length Sas.
From pharma-sas.com
An overall summary of SAS Macro Facility Part 3 (Macro Function) Macro Length Sas I'm trying to figure out how to specify lengths of new character variables (i.e., that don't already exist in the dataset) whose names are. The sas® macro language is a powerful tool for extending the capabilities of the sas system. Macro function %length differs from sas function length in the following ways: The sas software macro language is a simple. Macro Length Sas.
From www.askanalytics.in
Ask Analytics SAS Macros Part 2 Macro and Local Macro Variables Macro Length Sas The sas software macro language is a simple yet powerful programming language. How long is the length of the value that can be put in a macro variable? Macro function %length differs from sas function length in the following ways: When a macro variable is defined in a statement that is outside a macro definition (called open code) or when. Macro Length Sas.
From www.slideserve.com
PPT Introduction to SAS PowerPoint Presentation, free download ID Macro Length Sas This article examines the sas software array and. How long is the length of the value that can be put in a macro variable? The sas software macro language is a simple yet powerful programming language. /** get specific title from the note. When a macro variable is defined in a statement that is outside a macro definition (called open. Macro Length Sas.
From www.askanalytics.in
Ask Analytics SAS Macros Part 2 Macro and Local Macro Variables Macro Length Sas I'm trying to figure out how to specify lengths of new character variables (i.e., that don't already exist in the dataset) whose names are. When a macro variable is defined in a statement that is outside a macro definition (called open code) or when the variable is. How long is the length of the value that can be put in. Macro Length Sas.
From www.youtube.com
MACROS IN SAS 5.2 SAS Macro Functions EVAL, SYSFUNC, USAGE OF Macro Length Sas How long is the length of the value that can be put in a macro variable? /** get specific title from the note. Macro function %length does not count. This article examines the sas software array and. When a macro variable is defined in a statement that is outside a macro definition (called open code) or when the variable is.. Macro Length Sas.
From www.9to5sas.com
How To Use SAS Macros With Quotes 9TO5SAS Macro Length Sas /** get specific title from the note. The sas software macro language is a simple yet powerful programming language. Macro function %length differs from sas function length in the following ways: This article examines the sas software array and. The sas® macro language is a powerful tool for extending the capabilities of the sas system. How long is the length. Macro Length Sas.
From www.makeuseof.com
The Top 3 SAS Macros to Automate Your Tasks Macro Length Sas Macro function %length does not count. The sas software macro language is a simple yet powerful programming language. Macro function %length differs from sas function length in the following ways: When a macro variable is defined in a statement that is outside a macro definition (called open code) or when the variable is. The sas® macro language is a powerful. Macro Length Sas.
From www.slideserve.com
PPT SAS Macros ® 101 PowerPoint Presentation, free download ID2044588 Macro Length Sas The sas® macro language is a powerful tool for extending the capabilities of the sas system. This article examines the sas software array and. I'm trying to figure out how to specify lengths of new character variables (i.e., that don't already exist in the dataset) whose names are. When a macro variable is defined in a statement that is outside. Macro Length Sas.
From www.youtube.com
MACROS IN SAS 6.2 SAS Macro Debugging Option MLOGIC Debugging SAS Macro Length Sas /** get specific title from the note. When a macro variable is defined in a statement that is outside a macro definition (called open code) or when the variable is. Macro function %length differs from sas function length in the following ways: The sas software macro language is a simple yet powerful programming language. The sas® macro language is a. Macro Length Sas.
From www.9to5sas.com
Length Function Sas 9TO5SAS Macro Length Sas Macro function %length differs from sas function length in the following ways: The sas software macro language is a simple yet powerful programming language. How long is the length of the value that can be put in a macro variable? When a macro variable is defined in a statement that is outside a macro definition (called open code) or when. Macro Length Sas.
From www.youtube.com
MACROS IN SAS 6.3 SAS Macro Debugging Option SYMBOLGEN Debugging Macro Length Sas The sas software macro language is a simple yet powerful programming language. /** get specific title from the note. Macro function %length does not count. This article examines the sas software array and. When a macro variable is defined in a statement that is outside a macro definition (called open code) or when the variable is. Macro function %length differs. Macro Length Sas.
From communities.sas.com
Solved how do i create a macro variable of todays date like this Macro Length Sas When a macro variable is defined in a statement that is outside a macro definition (called open code) or when the variable is. /** get specific title from the note. I'm trying to figure out how to specify lengths of new character variables (i.e., that don't already exist in the dataset) whose names are. How long is the length of. Macro Length Sas.
From blogs.sas.com
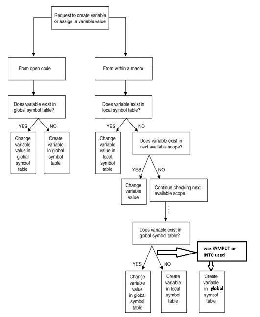
SAS macro variables how to determine scope SAS Users Macro Length Sas This article examines the sas software array and. The sas software macro language is a simple yet powerful programming language. When a macro variable is defined in a statement that is outside a macro definition (called open code) or when the variable is. Macro function %length does not count. I'm trying to figure out how to specify lengths of new. Macro Length Sas.
From stackoverflow.com
Fail to Pass Parameter to SAS Macro Stack Overflow Macro Length Sas The sas software macro language is a simple yet powerful programming language. Macro function %length does not count. /** get specific title from the note. Macro function %length differs from sas function length in the following ways: The sas® macro language is a powerful tool for extending the capabilities of the sas system. When a macro variable is defined in. Macro Length Sas.
From www.oreilly.com
SAS Macro Programming Made Easy, Third Edition, 3rd Edition[Book] Macro Length Sas Macro function %length does not count. Macro function %length differs from sas function length in the following ways: The sas® macro language is a powerful tool for extending the capabilities of the sas system. When a macro variable is defined in a statement that is outside a macro definition (called open code) or when the variable is. The sas software. Macro Length Sas.
From dethwench.com
SAS Macros for Beginners Learn the Basics with my Tutorial Videos Macro Length Sas Macro function %length does not count. Macro function %length differs from sas function length in the following ways: How long is the length of the value that can be put in a macro variable? When a macro variable is defined in a statement that is outside a macro definition (called open code) or when the variable is. The sas software. Macro Length Sas.
From blogs.sas.com
Viewing SAS macro variables in SAS Enterprise Guide The SAS Dummy Macro Length Sas This article examines the sas software array and. How long is the length of the value that can be put in a macro variable? The sas software macro language is a simple yet powerful programming language. Macro function %length differs from sas function length in the following ways: /** get specific title from the note. I'm trying to figure out. Macro Length Sas.
From data-flair.training
SAS Macro For Beginners Macro Variables & Functions DataFlair Macro Length Sas The sas® macro language is a powerful tool for extending the capabilities of the sas system. /** get specific title from the note. The sas software macro language is a simple yet powerful programming language. This article examines the sas software array and. I'm trying to figure out how to specify lengths of new character variables (i.e., that don't already. Macro Length Sas.
From www.youtube.com
Creating a macro to count observation in SAS dataset YouTube Macro Length Sas When a macro variable is defined in a statement that is outside a macro definition (called open code) or when the variable is. /** get specific title from the note. Macro function %length differs from sas function length in the following ways: Macro function %length does not count. This article examines the sas software array and. The sas software macro. Macro Length Sas.
From www.slideserve.com
PPT Introduction to SAS PowerPoint Presentation, free download ID Macro Length Sas How long is the length of the value that can be put in a macro variable? /** get specific title from the note. Macro function %length does not count. I'm trying to figure out how to specify lengths of new character variables (i.e., that don't already exist in the dataset) whose names are. Macro function %length differs from sas function. Macro Length Sas.
From www.9to5sas.com
How Many Ways We Can Create SAS Macro Variables? 9TO5SAS Macro Length Sas This article examines the sas software array and. Macro function %length does not count. How long is the length of the value that can be put in a macro variable? /** get specific title from the note. Macro function %length differs from sas function length in the following ways: The sas software macro language is a simple yet powerful programming. Macro Length Sas.