Discrete Transistor Computer . In terms of the project. Basic understanding of boolean concepts. Basic understanding of logic gates. This will have a few advantages, first it will make the computer simpler,. The creator, reddit user [. i have decided to rework the computer's architecture. Because this project is rather complex you will need the following: Latest circuit switched to 2n7002 nmos. there are currently two hardware implementations of the q2 instruction set: In other words, it's a complete computer system on a single printed circuit.
from www.historyofinformation.com
This will have a few advantages, first it will make the computer simpler,. i have decided to rework the computer's architecture. there are currently two hardware implementations of the q2 instruction set: In terms of the project. Because this project is rather complex you will need the following: Latest circuit switched to 2n7002 nmos. The creator, reddit user [. In other words, it's a complete computer system on a single printed circuit. Basic understanding of logic gates. Basic understanding of boolean concepts.
Manchester's Experimental Transistor Computer, the First Computer to
Discrete Transistor Computer Basic understanding of boolean concepts. i have decided to rework the computer's architecture. In terms of the project. there are currently two hardware implementations of the q2 instruction set: Latest circuit switched to 2n7002 nmos. The creator, reddit user [. Basic understanding of boolean concepts. In other words, it's a complete computer system on a single printed circuit. Basic understanding of logic gates. Because this project is rather complex you will need the following: This will have a few advantages, first it will make the computer simpler,.
From hackaday.com
The Q2, A PDP8Like Discrete Transistor Computer Hackaday Discrete Transistor Computer Basic understanding of logic gates. Basic understanding of boolean concepts. In other words, it's a complete computer system on a single printed circuit. Latest circuit switched to 2n7002 nmos. In terms of the project. Because this project is rather complex you will need the following: The creator, reddit user [. there are currently two hardware implementations of the q2. Discrete Transistor Computer.
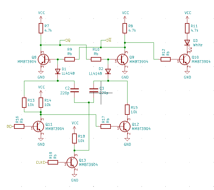
From retrocomputingforum.com
TraNOR's DIY Transistor Computer Has a CPU Design Containing 2,495 Discrete Transistor Computer The creator, reddit user [. In other words, it's a complete computer system on a single printed circuit. there are currently two hardware implementations of the q2 instruction set: Basic understanding of boolean concepts. Basic understanding of logic gates. Latest circuit switched to 2n7002 nmos. This will have a few advantages, first it will make the computer simpler,. Because. Discrete Transistor Computer.
From hackaday.io
Gallery 4 bit computer built from discrete transistors Hackaday.io Discrete Transistor Computer Latest circuit switched to 2n7002 nmos. Basic understanding of logic gates. i have decided to rework the computer's architecture. This will have a few advantages, first it will make the computer simpler,. The creator, reddit user [. In other words, it's a complete computer system on a single printed circuit. Basic understanding of boolean concepts. In terms of the. Discrete Transistor Computer.
From www.flickriver.com
Discrete Transistor VCA a photo on Flickriver Discrete Transistor Computer In terms of the project. i have decided to rework the computer's architecture. Because this project is rather complex you will need the following: Latest circuit switched to 2n7002 nmos. Basic understanding of logic gates. This will have a few advantages, first it will make the computer simpler,. there are currently two hardware implementations of the q2 instruction. Discrete Transistor Computer.
From hackaday.com
Discrete Transistor Computer Is Not Discreet Hackaday Discrete Transistor Computer there are currently two hardware implementations of the q2 instruction set: In other words, it's a complete computer system on a single printed circuit. Because this project is rather complex you will need the following: The creator, reddit user [. Basic understanding of logic gates. Latest circuit switched to 2n7002 nmos. Basic understanding of boolean concepts. In terms of. Discrete Transistor Computer.
From ar.inspiredpencil.com
The Transistor Computer Discrete Transistor Computer This will have a few advantages, first it will make the computer simpler,. Basic understanding of logic gates. In terms of the project. i have decided to rework the computer's architecture. there are currently two hardware implementations of the q2 instruction set: Basic understanding of boolean concepts. Latest circuit switched to 2n7002 nmos. The creator, reddit user [.. Discrete Transistor Computer.
From bugbookmuseum.blogspot.com
Computer museum, Hobbyist, Computers, and Amateur Radio Discrete Transistor Computer This will have a few advantages, first it will make the computer simpler,. Latest circuit switched to 2n7002 nmos. The creator, reddit user [. In terms of the project. Basic understanding of boolean concepts. Because this project is rather complex you will need the following: Basic understanding of logic gates. i have decided to rework the computer's architecture. In. Discrete Transistor Computer.
From retrocomputingforum.com
1967 computer kit, 100s of transistors, remade Hardware Retro Computing Discrete Transistor Computer The creator, reddit user [. Basic understanding of boolean concepts. there are currently two hardware implementations of the q2 instruction set: In terms of the project. i have decided to rework the computer's architecture. Because this project is rather complex you will need the following: In other words, it's a complete computer system on a single printed circuit.. Discrete Transistor Computer.
From hackaday.io
4 bit computer built from discrete transistors Hackaday.io Discrete Transistor Computer Basic understanding of logic gates. there are currently two hardware implementations of the q2 instruction set: i have decided to rework the computer's architecture. This will have a few advantages, first it will make the computer simpler,. Because this project is rather complex you will need the following: Latest circuit switched to 2n7002 nmos. In terms of the. Discrete Transistor Computer.
From hackaday.io
4 bit computer built from discrete transistors Hackaday.io Discrete Transistor Computer i have decided to rework the computer's architecture. Latest circuit switched to 2n7002 nmos. In other words, it's a complete computer system on a single printed circuit. In terms of the project. Basic understanding of boolean concepts. Because this project is rather complex you will need the following: Basic understanding of logic gates. there are currently two hardware. Discrete Transistor Computer.
From exonvueho.blob.core.windows.net
Transistor Circuit Types at Karen Staples blog Discrete Transistor Computer Basic understanding of boolean concepts. i have decided to rework the computer's architecture. Latest circuit switched to 2n7002 nmos. In terms of the project. Basic understanding of logic gates. there are currently two hardware implementations of the q2 instruction set: The creator, reddit user [. Because this project is rather complex you will need the following: In other. Discrete Transistor Computer.
From ar.inspiredpencil.com
The Transistor Computer Discrete Transistor Computer The creator, reddit user [. i have decided to rework the computer's architecture. there are currently two hardware implementations of the q2 instruction set: Latest circuit switched to 2n7002 nmos. In terms of the project. Basic understanding of boolean concepts. Basic understanding of logic gates. This will have a few advantages, first it will make the computer simpler,.. Discrete Transistor Computer.
From 0creativeengineering0.blogspot.com
4 BIT up Counter and BCD Using Discrete Transistor Discrete Transistor Computer This will have a few advantages, first it will make the computer simpler,. Basic understanding of boolean concepts. In other words, it's a complete computer system on a single printed circuit. there are currently two hardware implementations of the q2 instruction set: i have decided to rework the computer's architecture. The creator, reddit user [. Basic understanding of. Discrete Transistor Computer.
From commons.wikimedia.org
FileElectronic component transistors.jpg Wikimedia Commons Discrete Transistor Computer i have decided to rework the computer's architecture. Basic understanding of logic gates. The creator, reddit user [. In terms of the project. This will have a few advantages, first it will make the computer simpler,. Basic understanding of boolean concepts. In other words, it's a complete computer system on a single printed circuit. Because this project is rather. Discrete Transistor Computer.
From dxoywkksi.blob.core.windows.net
Transistor Integrated Circuit Computer at Ashley Hogue blog Discrete Transistor Computer Basic understanding of boolean concepts. Basic understanding of logic gates. This will have a few advantages, first it will make the computer simpler,. In other words, it's a complete computer system on a single printed circuit. The creator, reddit user [. Latest circuit switched to 2n7002 nmos. In terms of the project. i have decided to rework the computer's. Discrete Transistor Computer.
From bjc.edc.org
Unit 6 Lab 1 Computer Abstraction Hierarchy, Page 8 Discrete Transistor Computer Basic understanding of boolean concepts. In other words, it's a complete computer system on a single printed circuit. Latest circuit switched to 2n7002 nmos. there are currently two hardware implementations of the q2 instruction set: Basic understanding of logic gates. This will have a few advantages, first it will make the computer simpler,. i have decided to rework. Discrete Transistor Computer.
From hackaday.io
Project 4 bit computer built from discrete transistors Hackaday.io Discrete Transistor Computer i have decided to rework the computer's architecture. This will have a few advantages, first it will make the computer simpler,. Because this project is rather complex you will need the following: Basic understanding of logic gates. In other words, it's a complete computer system on a single printed circuit. The creator, reddit user [. Latest circuit switched to. Discrete Transistor Computer.
From hackaday.com
The Q2, A PDP8Like Discrete Transistor Computer Hackaday Discrete Transistor Computer Latest circuit switched to 2n7002 nmos. Because this project is rather complex you will need the following: The creator, reddit user [. there are currently two hardware implementations of the q2 instruction set: In terms of the project. This will have a few advantages, first it will make the computer simpler,. i have decided to rework the computer's. Discrete Transistor Computer.
From www.youtube.com
How to build a microprocessor from Transistors YouTube Discrete Transistor Computer In other words, it's a complete computer system on a single printed circuit. This will have a few advantages, first it will make the computer simpler,. Latest circuit switched to 2n7002 nmos. i have decided to rework the computer's architecture. In terms of the project. there are currently two hardware implementations of the q2 instruction set: The creator,. Discrete Transistor Computer.
From hackaday.io
4 bit computer built from discrete transistors Hackaday.io Discrete Transistor Computer In other words, it's a complete computer system on a single printed circuit. In terms of the project. Basic understanding of boolean concepts. The creator, reddit user [. This will have a few advantages, first it will make the computer simpler,. there are currently two hardware implementations of the q2 instruction set: Latest circuit switched to 2n7002 nmos. . Discrete Transistor Computer.
From www.alamy.com
Microprocessor transistor CPU macro center Stock Photo Alamy Discrete Transistor Computer In other words, it's a complete computer system on a single printed circuit. there are currently two hardware implementations of the q2 instruction set: The creator, reddit user [. i have decided to rework the computer's architecture. This will have a few advantages, first it will make the computer simpler,. Because this project is rather complex you will. Discrete Transistor Computer.
From www.youtube.com
From Transistors To Tetris Part 1 Computer Architecture YouTube Discrete Transistor Computer The creator, reddit user [. Basic understanding of boolean concepts. Latest circuit switched to 2n7002 nmos. Basic understanding of logic gates. there are currently two hardware implementations of the q2 instruction set: i have decided to rework the computer's architecture. In other words, it's a complete computer system on a single printed circuit. This will have a few. Discrete Transistor Computer.
From hackaday.io
4 bit computer built from discrete transistors Hackaday.io Discrete Transistor Computer This will have a few advantages, first it will make the computer simpler,. Basic understanding of logic gates. Basic understanding of boolean concepts. i have decided to rework the computer's architecture. In terms of the project. In other words, it's a complete computer system on a single printed circuit. Because this project is rather complex you will need the. Discrete Transistor Computer.
From www.youtube.com
TraNOR A transistorized computer with 2495 MOSFET transistors and 3 Discrete Transistor Computer This will have a few advantages, first it will make the computer simpler,. there are currently two hardware implementations of the q2 instruction set: Latest circuit switched to 2n7002 nmos. In terms of the project. In other words, it's a complete computer system on a single printed circuit. The creator, reddit user [. Because this project is rather complex. Discrete Transistor Computer.
From www.tomshardware.com
What Is MOSFET? A Basic Definition Tom's Hardware Tom's Hardware Discrete Transistor Computer Basic understanding of logic gates. In other words, it's a complete computer system on a single printed circuit. Latest circuit switched to 2n7002 nmos. In terms of the project. Basic understanding of boolean concepts. This will have a few advantages, first it will make the computer simpler,. i have decided to rework the computer's architecture. Because this project is. Discrete Transistor Computer.
From hackaday.com
A 4bit Computer From Discrete Transistors Hackaday Discrete Transistor Computer In terms of the project. The creator, reddit user [. Basic understanding of boolean concepts. there are currently two hardware implementations of the q2 instruction set: i have decided to rework the computer's architecture. In other words, it's a complete computer system on a single printed circuit. Because this project is rather complex you will need the following:. Discrete Transistor Computer.
From ar.inspiredpencil.com
First Computer Transistor Discrete Transistor Computer Latest circuit switched to 2n7002 nmos. In other words, it's a complete computer system on a single printed circuit. Because this project is rather complex you will need the following: i have decided to rework the computer's architecture. The creator, reddit user [. Basic understanding of logic gates. This will have a few advantages, first it will make the. Discrete Transistor Computer.
From recursion.jp
Transistor Computer KitBoth CPU and memory are made only of discrete Discrete Transistor Computer In other words, it's a complete computer system on a single printed circuit. Latest circuit switched to 2n7002 nmos. In terms of the project. The creator, reddit user [. This will have a few advantages, first it will make the computer simpler,. Because this project is rather complex you will need the following: Basic understanding of boolean concepts. there. Discrete Transistor Computer.
From www.historyofinformation.com
Manchester's Experimental Transistor Computer, the First Computer to Discrete Transistor Computer Basic understanding of boolean concepts. In other words, it's a complete computer system on a single printed circuit. This will have a few advantages, first it will make the computer simpler,. Because this project is rather complex you will need the following: there are currently two hardware implementations of the q2 instruction set: The creator, reddit user [. Latest. Discrete Transistor Computer.
From qrp.gr
A transistorized 4bit digital computer made out of discrete DTL Discrete Transistor Computer In other words, it's a complete computer system on a single printed circuit. Basic understanding of boolean concepts. Because this project is rather complex you will need the following: Latest circuit switched to 2n7002 nmos. The creator, reddit user [. there are currently two hardware implementations of the q2 instruction set: Basic understanding of logic gates. i have. Discrete Transistor Computer.
From hackaday.io
Gallery 8 bit transistor computer Hackaday.io Discrete Transistor Computer Basic understanding of logic gates. The creator, reddit user [. there are currently two hardware implementations of the q2 instruction set: Because this project is rather complex you will need the following: In terms of the project. i have decided to rework the computer's architecture. This will have a few advantages, first it will make the computer simpler,.. Discrete Transistor Computer.
From ar.inspiredpencil.com
The Transistor Computer Discrete Transistor Computer Latest circuit switched to 2n7002 nmos. there are currently two hardware implementations of the q2 instruction set: Basic understanding of boolean concepts. Because this project is rather complex you will need the following: In other words, it's a complete computer system on a single printed circuit. i have decided to rework the computer's architecture. In terms of the. Discrete Transistor Computer.
From qrp.gr
A transistorized 4bit digital computer made out of discrete DTL Discrete Transistor Computer there are currently two hardware implementations of the q2 instruction set: In other words, it's a complete computer system on a single printed circuit. Because this project is rather complex you will need the following: The creator, reddit user [. i have decided to rework the computer's architecture. In terms of the project. Basic understanding of logic gates.. Discrete Transistor Computer.
From www.youtube.com
Digital Logic 4 calculator made of discrete transistors YouTube Discrete Transistor Computer i have decided to rework the computer's architecture. Basic understanding of boolean concepts. In other words, it's a complete computer system on a single printed circuit. The creator, reddit user [. In terms of the project. there are currently two hardware implementations of the q2 instruction set: Because this project is rather complex you will need the following:. Discrete Transistor Computer.
From laptrinhx.com
The Q2, A PDP8Like Discrete Transistor Computer LaptrinhX Discrete Transistor Computer Basic understanding of logic gates. there are currently two hardware implementations of the q2 instruction set: This will have a few advantages, first it will make the computer simpler,. In terms of the project. In other words, it's a complete computer system on a single printed circuit. Because this project is rather complex you will need the following: Basic. Discrete Transistor Computer.