What Is A Tilt Equalizer . Tilt eq gets you closer to that finished brightness without a ton of little cuts in the low mids. You can control bandwidth and gain too. Its easier to get solid rough vocal mixes for. This is a filter shape which behaves like very wide high and low shelving filters at either end of the spectrum that work together. This type of eq band is not used frequently but it’s great for testing the sound. The tilt shelf combines both shelf eq bands in one. Let's explore the underrated tilt' eq response. You choose a point on the frequency spectrum and it will boost everything above and cut everything below. Tilt eqs are a fast and easy way of placing anything in a mix.
from www.adsrsounds.com
Let's explore the underrated tilt' eq response. You can control bandwidth and gain too. Tilt eqs are a fast and easy way of placing anything in a mix. The tilt shelf combines both shelf eq bands in one. You choose a point on the frequency spectrum and it will boost everything above and cut everything below. Its easier to get solid rough vocal mixes for. This type of eq band is not used frequently but it’s great for testing the sound. This is a filter shape which behaves like very wide high and low shelving filters at either end of the spectrum that work together. Tilt eq gets you closer to that finished brightness without a ton of little cuts in the low mids.
Pivot by Venomode Tilt Equalizer for Mac/Windows ADSR Sounds
What Is A Tilt Equalizer This is a filter shape which behaves like very wide high and low shelving filters at either end of the spectrum that work together. This type of eq band is not used frequently but it’s great for testing the sound. Let's explore the underrated tilt' eq response. Tilt eqs are a fast and easy way of placing anything in a mix. This is a filter shape which behaves like very wide high and low shelving filters at either end of the spectrum that work together. You choose a point on the frequency spectrum and it will boost everything above and cut everything below. You can control bandwidth and gain too. The tilt shelf combines both shelf eq bands in one. Tilt eq gets you closer to that finished brightness without a ton of little cuts in the low mids. Its easier to get solid rough vocal mixes for.
From www.gearnews.com
LTS Tiltration new saturation and tilt equalizer plugin by Trident What Is A Tilt Equalizer Tilt eq gets you closer to that finished brightness without a ton of little cuts in the low mids. Its easier to get solid rough vocal mixes for. This is a filter shape which behaves like very wide high and low shelving filters at either end of the spectrum that work together. Let's explore the underrated tilt' eq response. You. What Is A Tilt Equalizer.
From www.delamar.de
Angle kostenfreier TiltEqualizer ⋆ delamar.de What Is A Tilt Equalizer The tilt shelf combines both shelf eq bands in one. Let's explore the underrated tilt' eq response. This is a filter shape which behaves like very wide high and low shelving filters at either end of the spectrum that work together. This type of eq band is not used frequently but it’s great for testing the sound. You choose a. What Is A Tilt Equalizer.
From www.gearnews.com
LTS Tiltration new saturation and tilt equalizer plugin by Trident What Is A Tilt Equalizer You can control bandwidth and gain too. The tilt shelf combines both shelf eq bands in one. Tilt eq gets you closer to that finished brightness without a ton of little cuts in the low mids. Let's explore the underrated tilt' eq response. This is a filter shape which behaves like very wide high and low shelving filters at either. What Is A Tilt Equalizer.
From bedroomproducersblog.com
Analog Obsession Releases Free TILTA Equalizer Plugin Bedroom What Is A Tilt Equalizer Its easier to get solid rough vocal mixes for. Tilt eq gets you closer to that finished brightness without a ton of little cuts in the low mids. This is a filter shape which behaves like very wide high and low shelving filters at either end of the spectrum that work together. The tilt shelf combines both shelf eq bands. What Is A Tilt Equalizer.
From goodhertz.com
Tiltshift — by Goodhertz, Inc. What Is A Tilt Equalizer Tilt eqs are a fast and easy way of placing anything in a mix. You can control bandwidth and gain too. The tilt shelf combines both shelf eq bands in one. Its easier to get solid rough vocal mixes for. This type of eq band is not used frequently but it’s great for testing the sound. Tilt eq gets you. What Is A Tilt Equalizer.
From bobbyowsinskiblog.com
New Music Gear Monday Mixland TILT! Shelving EQ Plugin Bobby What Is A Tilt Equalizer You choose a point on the frequency spectrum and it will boost everything above and cut everything below. The tilt shelf combines both shelf eq bands in one. Tilt eqs are a fast and easy way of placing anything in a mix. Its easier to get solid rough vocal mixes for. This is a filter shape which behaves like very. What Is A Tilt Equalizer.
From www.amazona.de
Test IGS Audio Tilt n Bands, StereoEqualizer AMAZONA.de What Is A Tilt Equalizer This type of eq band is not used frequently but it’s great for testing the sound. Tilt eqs are a fast and easy way of placing anything in a mix. You can control bandwidth and gain too. This is a filter shape which behaves like very wide high and low shelving filters at either end of the spectrum that work. What Is A Tilt Equalizer.
From www.amazona.de
Test IGS Audio Tilt n Bands, StereoEqualizer AMAZONA.de What Is A Tilt Equalizer This is a filter shape which behaves like very wide high and low shelving filters at either end of the spectrum that work together. Its easier to get solid rough vocal mixes for. You can control bandwidth and gain too. Tilt eqs are a fast and easy way of placing anything in a mix. The tilt shelf combines both shelf. What Is A Tilt Equalizer.
From www.frontendaudio.com
IGS Tilt n' Bands Parametric Equalizer What Is A Tilt Equalizer You can control bandwidth and gain too. This type of eq band is not used frequently but it’s great for testing the sound. This is a filter shape which behaves like very wide high and low shelving filters at either end of the spectrum that work together. Tilt eqs are a fast and easy way of placing anything in a. What Is A Tilt Equalizer.
From rekkerd.org
Softube Tonelux Tilt and Tilt Live EQ on sale for 29 USD What Is A Tilt Equalizer Tilt eq gets you closer to that finished brightness without a ton of little cuts in the low mids. You choose a point on the frequency spectrum and it will boost everything above and cut everything below. Tilt eqs are a fast and easy way of placing anything in a mix. The tilt shelf combines both shelf eq bands in. What Is A Tilt Equalizer.
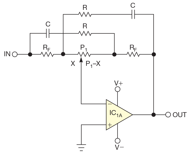
From www.edn.com
Implement an audiofrequency tiltequalizer filter EDN What Is A Tilt Equalizer Let's explore the underrated tilt' eq response. Its easier to get solid rough vocal mixes for. This is a filter shape which behaves like very wide high and low shelving filters at either end of the spectrum that work together. You can control bandwidth and gain too. The tilt shelf combines both shelf eq bands in one. Tilt eqs are. What Is A Tilt Equalizer.
From www.manualslib.com
EQUALIZER TILT SYSTEM OWNER'S OPERATOR AND MAINTENANCE MANUAL Pdf What Is A Tilt Equalizer You can control bandwidth and gain too. This is a filter shape which behaves like very wide high and low shelving filters at either end of the spectrum that work together. Tilt eqs are a fast and easy way of placing anything in a mix. This type of eq band is not used frequently but it’s great for testing the. What Is A Tilt Equalizer.
From rekkerd.org
Pivot tilt equalizer plugin by Venomode on sale for 7 USD What Is A Tilt Equalizer This is a filter shape which behaves like very wide high and low shelving filters at either end of the spectrum that work together. Tilt eq gets you closer to that finished brightness without a ton of little cuts in the low mids. You can control bandwidth and gain too. This type of eq band is not used frequently but. What Is A Tilt Equalizer.
From en.audiofanzine.com
Pinball tilt equalizer VFE Pedals Pinball tilt equalizer Audiofanzine What Is A Tilt Equalizer This is a filter shape which behaves like very wide high and low shelving filters at either end of the spectrum that work together. Tilt eq gets you closer to that finished brightness without a ton of little cuts in the low mids. Its easier to get solid rough vocal mixes for. The tilt shelf combines both shelf eq bands. What Is A Tilt Equalizer.
From www.researchgate.net
(PDF) Amplitude Tilt Active Equalizer for Frequency and Temperature What Is A Tilt Equalizer The tilt shelf combines both shelf eq bands in one. Tilt eq gets you closer to that finished brightness without a ton of little cuts in the low mids. Its easier to get solid rough vocal mixes for. Tilt eqs are a fast and easy way of placing anything in a mix. You can control bandwidth and gain too. You. What Is A Tilt Equalizer.
From www.edn.com
Implement an audiofrequency tiltequalizer filter EDN What Is A Tilt Equalizer This type of eq band is not used frequently but it’s great for testing the sound. The tilt shelf combines both shelf eq bands in one. You can control bandwidth and gain too. Its easier to get solid rough vocal mixes for. You choose a point on the frequency spectrum and it will boost everything above and cut everything below.. What Is A Tilt Equalizer.
From www.adsrsounds.com
Pivot by Venomode Tilt Equalizer for Mac/Windows ADSR Sounds What Is A Tilt Equalizer You choose a point on the frequency spectrum and it will boost everything above and cut everything below. Its easier to get solid rough vocal mixes for. Tilt eqs are a fast and easy way of placing anything in a mix. This is a filter shape which behaves like very wide high and low shelving filters at either end of. What Is A Tilt Equalizer.
From www.youtube.com
JS Tilt Equalizer Hidden Gems in REAPER w/Bonus Multitrack Download What Is A Tilt Equalizer You can control bandwidth and gain too. The tilt shelf combines both shelf eq bands in one. This type of eq band is not used frequently but it’s great for testing the sound. Tilt eq gets you closer to that finished brightness without a ton of little cuts in the low mids. You choose a point on the frequency spectrum. What Is A Tilt Equalizer.
From en.audiofanzine.com
Pinball tilt equalizer VFE Pedals Pinball tilt equalizer Audiofanzine What Is A Tilt Equalizer Tilt eqs are a fast and easy way of placing anything in a mix. This type of eq band is not used frequently but it’s great for testing the sound. Its easier to get solid rough vocal mixes for. The tilt shelf combines both shelf eq bands in one. You choose a point on the frequency spectrum and it will. What Is A Tilt Equalizer.
From www.proaudio.de
MIXLAND releases TILT, a passive equalizer plugin What Is A Tilt Equalizer This is a filter shape which behaves like very wide high and low shelving filters at either end of the spectrum that work together. Tilt eq gets you closer to that finished brightness without a ton of little cuts in the low mids. You can control bandwidth and gain too. Its easier to get solid rough vocal mixes for. This. What Is A Tilt Equalizer.
From www.amazona.de
Test IGS Audio Tilt n Bands, StereoEqualizer AMAZONA.de What Is A Tilt Equalizer Its easier to get solid rough vocal mixes for. You choose a point on the frequency spectrum and it will boost everything above and cut everything below. Let's explore the underrated tilt' eq response. The tilt shelf combines both shelf eq bands in one. This type of eq band is not used frequently but it’s great for testing the sound.. What Is A Tilt Equalizer.
From soniccircus.com
Gyraf Audio Gyratec G23S Ambler Tilt Equalizer » Sonic Circus What Is A Tilt Equalizer You choose a point on the frequency spectrum and it will boost everything above and cut everything below. You can control bandwidth and gain too. Tilt eqs are a fast and easy way of placing anything in a mix. The tilt shelf combines both shelf eq bands in one. This is a filter shape which behaves like very wide high. What Is A Tilt Equalizer.
From rekkerd.org
Boz Digital Labs launches TBone 2 tilt equalizer plugin at intro offer What Is A Tilt Equalizer You choose a point on the frequency spectrum and it will boost everything above and cut everything below. This type of eq band is not used frequently but it’s great for testing the sound. Let's explore the underrated tilt' eq response. Tilt eq gets you closer to that finished brightness without a ton of little cuts in the low mids.. What Is A Tilt Equalizer.
From en.audiofanzine.com
Pinball tilt equalizer VFE Pedals Pinball tilt equalizer Audiofanzine What Is A Tilt Equalizer You choose a point on the frequency spectrum and it will boost everything above and cut everything below. This is a filter shape which behaves like very wide high and low shelving filters at either end of the spectrum that work together. Tilt eqs are a fast and easy way of placing anything in a mix. Let's explore the underrated. What Is A Tilt Equalizer.
From www.cepstrum.co.jp
チルト・イコライザ回路(音質調整用イコライザ回路) What Is A Tilt Equalizer Tilt eq gets you closer to that finished brightness without a ton of little cuts in the low mids. Tilt eqs are a fast and easy way of placing anything in a mix. This type of eq band is not used frequently but it’s great for testing the sound. Let's explore the underrated tilt' eq response. Its easier to get. What Is A Tilt Equalizer.
From soniccircus.com
Gyraf Audio Gyratec G23S Ambler Tilt Equalizer » Sonic Circus What Is A Tilt Equalizer This is a filter shape which behaves like very wide high and low shelving filters at either end of the spectrum that work together. You can control bandwidth and gain too. Let's explore the underrated tilt' eq response. Its easier to get solid rough vocal mixes for. This type of eq band is not used frequently but it’s great for. What Is A Tilt Equalizer.
From www.proaudiodesign.com
Gryaf Audio G23S Ambler Tilt Equalizer Equalizers Professional What Is A Tilt Equalizer This type of eq band is not used frequently but it’s great for testing the sound. You can control bandwidth and gain too. Tilt eq gets you closer to that finished brightness without a ton of little cuts in the low mids. The tilt shelf combines both shelf eq bands in one. This is a filter shape which behaves like. What Is A Tilt Equalizer.
From www.gearnews.com
Mixland TILT! passive tilt EQ plugin with tube saturation What Is A Tilt Equalizer Tilt eqs are a fast and easy way of placing anything in a mix. This is a filter shape which behaves like very wide high and low shelving filters at either end of the spectrum that work together. The tilt shelf combines both shelf eq bands in one. You can control bandwidth and gain too. You choose a point on. What Is A Tilt Equalizer.
From www.en-standard.eu
BS EN 62343132013 Dynamic modules Performance standards. Dynamic What Is A Tilt Equalizer Tilt eqs are a fast and easy way of placing anything in a mix. This type of eq band is not used frequently but it’s great for testing the sound. The tilt shelf combines both shelf eq bands in one. You can control bandwidth and gain too. Let's explore the underrated tilt' eq response. This is a filter shape which. What Is A Tilt Equalizer.
From www.youtube.com
Tilta by Analog Obsession A free VST plugin Tilt Equalizer YouTube What Is A Tilt Equalizer You can control bandwidth and gain too. Let's explore the underrated tilt' eq response. Tilt eqs are a fast and easy way of placing anything in a mix. You choose a point on the frequency spectrum and it will boost everything above and cut everything below. This is a filter shape which behaves like very wide high and low shelving. What Is A Tilt Equalizer.
From www.adsrsounds.com
Pivot by Venomode Tilt Equalizer for Mac/Windows ADSR Sounds What Is A Tilt Equalizer Its easier to get solid rough vocal mixes for. You can control bandwidth and gain too. Tilt eqs are a fast and easy way of placing anything in a mix. This type of eq band is not used frequently but it’s great for testing the sound. Tilt eq gets you closer to that finished brightness without a ton of little. What Is A Tilt Equalizer.
From reverb.com
VFE Pinball Tilt Equalizer Reverb What Is A Tilt Equalizer The tilt shelf combines both shelf eq bands in one. This is a filter shape which behaves like very wide high and low shelving filters at either end of the spectrum that work together. Let's explore the underrated tilt' eq response. You can control bandwidth and gain too. Tilt eq gets you closer to that finished brightness without a ton. What Is A Tilt Equalizer.
From www.youtube.com
TILT! Passive Tube Equalizer Mixland Demo YouTube What Is A Tilt Equalizer This type of eq band is not used frequently but it’s great for testing the sound. Tilt eqs are a fast and easy way of placing anything in a mix. Tilt eq gets you closer to that finished brightness without a ton of little cuts in the low mids. You can control bandwidth and gain too. The tilt shelf combines. What Is A Tilt Equalizer.
From fr.audiofanzine.com
GYRAF GYRATEC XXIII AMBLER TILT EQUALIZER G23 (IledeFrance What Is A Tilt Equalizer This type of eq band is not used frequently but it’s great for testing the sound. Tilt eq gets you closer to that finished brightness without a ton of little cuts in the low mids. The tilt shelf combines both shelf eq bands in one. This is a filter shape which behaves like very wide high and low shelving filters. What Is A Tilt Equalizer.
From www.amazona.de
Test IGS Audio Tilt n Bands, StereoEqualizer AMAZONA.de What Is A Tilt Equalizer Its easier to get solid rough vocal mixes for. The tilt shelf combines both shelf eq bands in one. Tilt eq gets you closer to that finished brightness without a ton of little cuts in the low mids. You choose a point on the frequency spectrum and it will boost everything above and cut everything below. Tilt eqs are a. What Is A Tilt Equalizer.