What Is A Prescaler . For example, 2 0 through 2 7 gives choices of 1, 2, 4, 8, 16, 32, 64, or 128. To increase the count range, the selected clock goes to a “prescaler” which divides the clock before it goes to a main counter. Some prescalers go up to 2 16 or 65,536. For example if you wanted a. Frequency is determined by prescaler and period (arr). The dividing factor of the prescaler is usually limited to powers of 2. A prescaler is a component in timer and counter circuits that divides the frequency of an input clock signal to produce a lower frequency. You use a higher prescaler when the counter is otherwise not large enough for the period required. I want to set frequency of a timer in a microcontroller.
from electronics-diy.com
To increase the count range, the selected clock goes to a “prescaler” which divides the clock before it goes to a main counter. The dividing factor of the prescaler is usually limited to powers of 2. Frequency is determined by prescaler and period (arr). Some prescalers go up to 2 16 or 65,536. For example if you wanted a. You use a higher prescaler when the counter is otherwise not large enough for the period required. A prescaler is a component in timer and counter circuits that divides the frequency of an input clock signal to produce a lower frequency. I want to set frequency of a timer in a microcontroller. For example, 2 0 through 2 7 gives choices of 1, 2, 4, 8, 16, 32, 64, or 128.
0.1 3.5GHz Prescaler
What Is A Prescaler The dividing factor of the prescaler is usually limited to powers of 2. The dividing factor of the prescaler is usually limited to powers of 2. Frequency is determined by prescaler and period (arr). I want to set frequency of a timer in a microcontroller. For example if you wanted a. Some prescalers go up to 2 16 or 65,536. You use a higher prescaler when the counter is otherwise not large enough for the period required. For example, 2 0 through 2 7 gives choices of 1, 2, 4, 8, 16, 32, 64, or 128. To increase the count range, the selected clock goes to a “prescaler” which divides the clock before it goes to a main counter. A prescaler is a component in timer and counter circuits that divides the frequency of an input clock signal to produce a lower frequency.
From www.pinterest.com
8ghz prescaler divide by 80 ic1 mc12080 1.2ghz div 10 u3 hmc434 8ghz What Is A Prescaler Some prescalers go up to 2 16 or 65,536. I want to set frequency of a timer in a microcontroller. For example if you wanted a. You use a higher prescaler when the counter is otherwise not large enough for the period required. For example, 2 0 through 2 7 gives choices of 1, 2, 4, 8, 16, 32, 64,. What Is A Prescaler.
From andthinkerblog.blogspot.com
prescaler What Is A Prescaler To increase the count range, the selected clock goes to a “prescaler” which divides the clock before it goes to a main counter. A prescaler is a component in timer and counter circuits that divides the frequency of an input clock signal to produce a lower frequency. The dividing factor of the prescaler is usually limited to powers of 2.. What Is A Prescaler.
From www.qsl.net
13 GHz Frequency Counter Prescaler What Is A Prescaler To increase the count range, the selected clock goes to a “prescaler” which divides the clock before it goes to a main counter. Some prescalers go up to 2 16 or 65,536. You use a higher prescaler when the counter is otherwise not large enough for the period required. For example, 2 0 through 2 7 gives choices of 1,. What Is A Prescaler.
From www.sparkfun.com
Adventures in Science Level Up Your Arduino Code With Timer Interrupts What Is A Prescaler For example, 2 0 through 2 7 gives choices of 1, 2, 4, 8, 16, 32, 64, or 128. You use a higher prescaler when the counter is otherwise not large enough for the period required. I want to set frequency of a timer in a microcontroller. Some prescalers go up to 2 16 or 65,536. Frequency is determined by. What Is A Prescaler.
From www.semanticscholar.org
Figure 6 from High Frequency 32/33 Prescalers Using 2/3 Prescaler What Is A Prescaler Some prescalers go up to 2 16 or 65,536. A prescaler is a component in timer and counter circuits that divides the frequency of an input clock signal to produce a lower frequency. The dividing factor of the prescaler is usually limited to powers of 2. To increase the count range, the selected clock goes to a “prescaler” which divides. What Is A Prescaler.
From www.daqarta.com
Daqarta Sound Card Frequency Prescaler What Is A Prescaler The dividing factor of the prescaler is usually limited to powers of 2. You use a higher prescaler when the counter is otherwise not large enough for the period required. To increase the count range, the selected clock goes to a “prescaler” which divides the clock before it goes to a main counter. A prescaler is a component in timer. What Is A Prescaler.
From www.changpuak.ch
RFTOOLS Prescaler with the MC12093 What Is A Prescaler Some prescalers go up to 2 16 or 65,536. The dividing factor of the prescaler is usually limited to powers of 2. For example, 2 0 through 2 7 gives choices of 1, 2, 4, 8, 16, 32, 64, or 128. A prescaler is a component in timer and counter circuits that divides the frequency of an input clock signal. What Is A Prescaler.
From ve2zaz.net
VE2ZAZ 12GHz Prescaler for the HP 5328A Counter What Is A Prescaler The dividing factor of the prescaler is usually limited to powers of 2. For example, 2 0 through 2 7 gives choices of 1, 2, 4, 8, 16, 32, 64, or 128. You use a higher prescaler when the counter is otherwise not large enough for the period required. For example if you wanted a. Some prescalers go up to. What Is A Prescaler.
From www.semanticscholar.org
Figure 1 from A HighSpeed LowPower Divideby3/4 Prescaler using E What Is A Prescaler The dividing factor of the prescaler is usually limited to powers of 2. A prescaler is a component in timer and counter circuits that divides the frequency of an input clock signal to produce a lower frequency. You use a higher prescaler when the counter is otherwise not large enough for the period required. To increase the count range, the. What Is A Prescaler.
From www.qsl.net
13 GHz Frequency Counter Prescaler What Is A Prescaler To increase the count range, the selected clock goes to a “prescaler” which divides the clock before it goes to a main counter. For example, 2 0 through 2 7 gives choices of 1, 2, 4, 8, 16, 32, 64, or 128. Frequency is determined by prescaler and period (arr). A prescaler is a component in timer and counter circuits. What Is A Prescaler.
From www.researchgate.net
(a) Prescaler logic cell; (b) multimodulus divider architecture What Is A Prescaler I want to set frequency of a timer in a microcontroller. To increase the count range, the selected clock goes to a “prescaler” which divides the clock before it goes to a main counter. Some prescalers go up to 2 16 or 65,536. Frequency is determined by prescaler and period (arr). For example, 2 0 through 2 7 gives choices. What Is A Prescaler.
From electronics-diy.com
Prescaler with Counter What Is A Prescaler A prescaler is a component in timer and counter circuits that divides the frequency of an input clock signal to produce a lower frequency. For example, 2 0 through 2 7 gives choices of 1, 2, 4, 8, 16, 32, 64, or 128. Frequency is determined by prescaler and period (arr). The dividing factor of the prescaler is usually limited. What Is A Prescaler.
From www.transtutors.com
(Solved) Bits 20 ADPS20 ADC Prescaler Select Bits The What Is A Prescaler For example if you wanted a. The dividing factor of the prescaler is usually limited to powers of 2. Frequency is determined by prescaler and period (arr). You use a higher prescaler when the counter is otherwise not large enough for the period required. A prescaler is a component in timer and counter circuits that divides the frequency of an. What Is A Prescaler.
From www.youtube.com
what is preScaler? mb506 connected to arduino YouTube What Is A Prescaler Frequency is determined by prescaler and period (arr). For example if you wanted a. For example, 2 0 through 2 7 gives choices of 1, 2, 4, 8, 16, 32, 64, or 128. Some prescalers go up to 2 16 or 65,536. I want to set frequency of a timer in a microcontroller. The dividing factor of the prescaler is. What Is A Prescaler.
From www.semanticscholar.org
Figure 5 from DESIGN OF 320/321 PRESCALER CIRCUIT USING 4/5PRESCALER What Is A Prescaler A prescaler is a component in timer and counter circuits that divides the frequency of an input clock signal to produce a lower frequency. Some prescalers go up to 2 16 or 65,536. You use a higher prescaler when the counter is otherwise not large enough for the period required. To increase the count range, the selected clock goes to. What Is A Prescaler.
From www.pinterest.co.uk
The prescaler described here connects to the front end of a 100MHz What Is A Prescaler A prescaler is a component in timer and counter circuits that divides the frequency of an input clock signal to produce a lower frequency. For example if you wanted a. The dividing factor of the prescaler is usually limited to powers of 2. You use a higher prescaler when the counter is otherwise not large enough for the period required.. What Is A Prescaler.
From www.youtube.com
When Prescaler is used in timer Programming? How to use Prescaler in What Is A Prescaler To increase the count range, the selected clock goes to a “prescaler” which divides the clock before it goes to a main counter. You use a higher prescaler when the counter is otherwise not large enough for the period required. A prescaler is a component in timer and counter circuits that divides the frequency of an input clock signal to. What Is A Prescaler.
From www.wijump.co.za
Frequency Divider/Prescaler Divide by 2 100 MHz to 8 GHz What Is A Prescaler Frequency is determined by prescaler and period (arr). Some prescalers go up to 2 16 or 65,536. To increase the count range, the selected clock goes to a “prescaler” which divides the clock before it goes to a main counter. You use a higher prescaler when the counter is otherwise not large enough for the period required. For example if. What Is A Prescaler.
From www.changpuak.ch
Homebrew 17 GHz Frequency Prescaler 1000 What Is A Prescaler To increase the count range, the selected clock goes to a “prescaler” which divides the clock before it goes to a main counter. Some prescalers go up to 2 16 or 65,536. For example, 2 0 through 2 7 gives choices of 1, 2, 4, 8, 16, 32, 64, or 128. You use a higher prescaler when the counter is. What Is A Prescaler.
From www.pongrance.com
N3ZI Digital Dial Prescaler Examples What Is A Prescaler The dividing factor of the prescaler is usually limited to powers of 2. For example, 2 0 through 2 7 gives choices of 1, 2, 4, 8, 16, 32, 64, or 128. Frequency is determined by prescaler and period (arr). For example if you wanted a. I want to set frequency of a timer in a microcontroller. A prescaler is. What Is A Prescaler.
From www.researchgate.net
Measured waveforms of DesignI prescaler at 4.8 GHz. (a) divideby2 What Is A Prescaler For example, 2 0 through 2 7 gives choices of 1, 2, 4, 8, 16, 32, 64, or 128. I want to set frequency of a timer in a microcontroller. For example if you wanted a. Frequency is determined by prescaler and period (arr). The dividing factor of the prescaler is usually limited to powers of 2. Some prescalers go. What Is A Prescaler.
From binaryupdates.com
Calculate Prescaler Value for LPC2148 What Is A Prescaler For example if you wanted a. The dividing factor of the prescaler is usually limited to powers of 2. Some prescalers go up to 2 16 or 65,536. To increase the count range, the selected clock goes to a “prescaler” which divides the clock before it goes to a main counter. I want to set frequency of a timer in. What Is A Prescaler.
From www.researchgate.net
Block schematic of the 32/33 prescaler (a) nonsynchronized (NOR What Is A Prescaler Some prescalers go up to 2 16 or 65,536. I want to set frequency of a timer in a microcontroller. Frequency is determined by prescaler and period (arr). A prescaler is a component in timer and counter circuits that divides the frequency of an input clock signal to produce a lower frequency. For example, 2 0 through 2 7 gives. What Is A Prescaler.
From electronics-diy.com
0.1 3.5GHz Prescaler What Is A Prescaler Some prescalers go up to 2 16 or 65,536. You use a higher prescaler when the counter is otherwise not large enough for the period required. Frequency is determined by prescaler and period (arr). To increase the count range, the selected clock goes to a “prescaler” which divides the clock before it goes to a main counter. I want to. What Is A Prescaler.
From electronics.stackexchange.com
Timers prescale and postscale Electrical Engineering Stack Exchange What Is A Prescaler Some prescalers go up to 2 16 or 65,536. For example, 2 0 through 2 7 gives choices of 1, 2, 4, 8, 16, 32, 64, or 128. For example if you wanted a. You use a higher prescaler when the counter is otherwise not large enough for the period required. To increase the count range, the selected clock goes. What Is A Prescaler.
From www.changpuak.ch
Homebrew 17 GHz Frequency Prescaler 1000 What Is A Prescaler A prescaler is a component in timer and counter circuits that divides the frequency of an input clock signal to produce a lower frequency. The dividing factor of the prescaler is usually limited to powers of 2. Frequency is determined by prescaler and period (arr). For example, 2 0 through 2 7 gives choices of 1, 2, 4, 8, 16,. What Is A Prescaler.
From ve2zaz.net
VE2ZAZ 12GHz Prescaler for the HP 5328A Counter What Is A Prescaler I want to set frequency of a timer in a microcontroller. To increase the count range, the selected clock goes to a “prescaler” which divides the clock before it goes to a main counter. Some prescalers go up to 2 16 or 65,536. The dividing factor of the prescaler is usually limited to powers of 2. Frequency is determined by. What Is A Prescaler.
From www.daqarta.com
Daqarta Sound Card Frequency Prescaler What Is A Prescaler For example, 2 0 through 2 7 gives choices of 1, 2, 4, 8, 16, 32, 64, or 128. You use a higher prescaler when the counter is otherwise not large enough for the period required. I want to set frequency of a timer in a microcontroller. For example if you wanted a. To increase the count range, the selected. What Is A Prescaler.
From www.ghengineering.co.uk
Prescalers What Is A Prescaler I want to set frequency of a timer in a microcontroller. For example, 2 0 through 2 7 gives choices of 1, 2, 4, 8, 16, 32, 64, or 128. You use a higher prescaler when the counter is otherwise not large enough for the period required. A prescaler is a component in timer and counter circuits that divides the. What Is A Prescaler.
From sierateknik.blogspot.com
SIERA TEKNIK ELEKTRONICS Prescaler 300 Mhz What Is A Prescaler For example if you wanted a. To increase the count range, the selected clock goes to a “prescaler” which divides the clock before it goes to a main counter. Some prescalers go up to 2 16 or 65,536. Frequency is determined by prescaler and period (arr). The dividing factor of the prescaler is usually limited to powers of 2. For. What Is A Prescaler.
From www.researchgate.net
Illustration of a phaserotating divider with prescaler of A = 2 What Is A Prescaler For example if you wanted a. A prescaler is a component in timer and counter circuits that divides the frequency of an input clock signal to produce a lower frequency. To increase the count range, the selected clock goes to a “prescaler” which divides the clock before it goes to a main counter. The dividing factor of the prescaler is. What Is A Prescaler.
From www.digikey.ie
Getting Started with STM32 Timers and Timer Interrupts What Is A Prescaler Some prescalers go up to 2 16 or 65,536. For example if you wanted a. The dividing factor of the prescaler is usually limited to powers of 2. For example, 2 0 through 2 7 gives choices of 1, 2, 4, 8, 16, 32, 64, or 128. A prescaler is a component in timer and counter circuits that divides the. What Is A Prescaler.
From www.semanticscholar.org
Figure 1 from A 6GHz dualmodulus prescaler using 180nm SiGe What Is A Prescaler To increase the count range, the selected clock goes to a “prescaler” which divides the clock before it goes to a main counter. For example if you wanted a. I want to set frequency of a timer in a microcontroller. The dividing factor of the prescaler is usually limited to powers of 2. Some prescalers go up to 2 16. What Is A Prescaler.
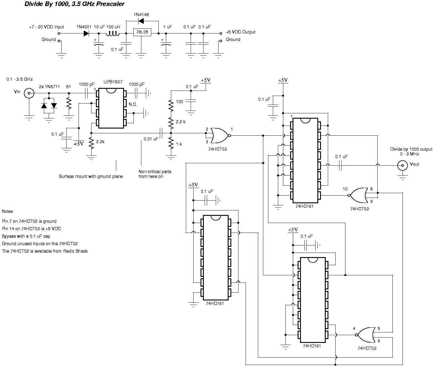
From www.qsl.net
GBPPR Divideby1000 3.5 GHz Prescaler What Is A Prescaler To increase the count range, the selected clock goes to a “prescaler” which divides the clock before it goes to a main counter. The dividing factor of the prescaler is usually limited to powers of 2. I want to set frequency of a timer in a microcontroller. Some prescalers go up to 2 16 or 65,536. For example if you. What Is A Prescaler.
From www.researchgate.net
416/17 dualmodulus prescaler in pulse swallow frequency divider. f is What Is A Prescaler A prescaler is a component in timer and counter circuits that divides the frequency of an input clock signal to produce a lower frequency. For example, 2 0 through 2 7 gives choices of 1, 2, 4, 8, 16, 32, 64, or 128. Some prescalers go up to 2 16 or 65,536. For example if you wanted a. To increase. What Is A Prescaler.