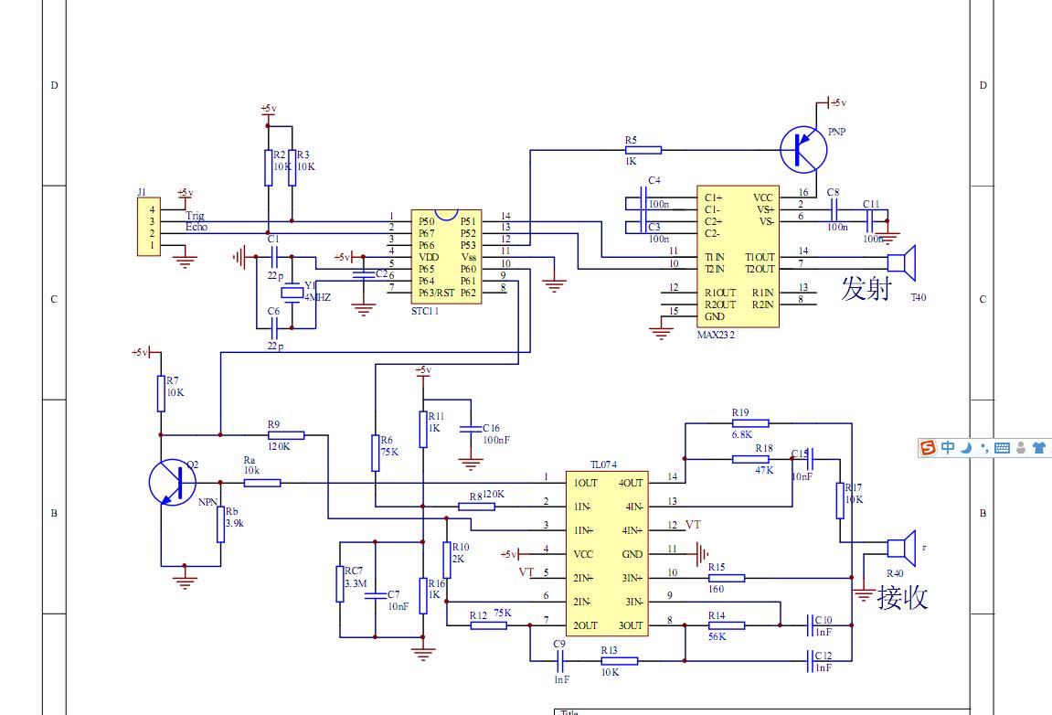
Ultrasonic Dog Repeller Circuit . The main part of this circuit is a 555 timer ic. A 555 timer ic is an integrated circuit (chip) used in a variety of timer, pulse generation, and oscillator applications. Therefore, i decided to construct a new circuit. The electronic dog repellent circuit diagram below is a high output ultrasonic transmitter which is primarily intended to act as a dog and cat repeller, which can be used individuals to act as a deterrent. This ultrasonic dog repeller circuit will chase away angry dogs. The electronic dog repellent circuit diagram below is a high output ultrasonic transmitter which is primarily intended to act as a dog and cat. It is build with the all known 555 circuit, a buzzer and a little ferrite transformator. It comprises of a 555 timer ic, a speaker/piezoelectric and a little ferrite transformer. An ultrasonic dog repeller is a device designed to keep stray dogs away in a safe manner. The discussed circuit is designed to discourage dogs from barking in the selected zone by the generation of a synchronized ultrasonic. This dog repellent ultrasonic circuit will chase away angry dogs. The ultrasonic frequency must be set with a dog nearby. This means that an ordinary pest repeller won't work simply because dogs can't hear it.
from acedproducts.com
An ultrasonic dog repeller is a device designed to keep stray dogs away in a safe manner. It comprises of a 555 timer ic, a speaker/piezoelectric and a little ferrite transformer. This ultrasonic dog repeller circuit will chase away angry dogs. This means that an ordinary pest repeller won't work simply because dogs can't hear it. The electronic dog repellent circuit diagram below is a high output ultrasonic transmitter which is primarily intended to act as a dog and cat repeller, which can be used individuals to act as a deterrent. Therefore, i decided to construct a new circuit. The ultrasonic frequency must be set with a dog nearby. The electronic dog repellent circuit diagram below is a high output ultrasonic transmitter which is primarily intended to act as a dog and cat. The main part of this circuit is a 555 timer ic. This dog repellent ultrasonic circuit will chase away angry dogs.
Top 10 Best Ultrasonic Dog Repellers Of 2020 Aced Products
Ultrasonic Dog Repeller Circuit This ultrasonic dog repeller circuit will chase away angry dogs. An ultrasonic dog repeller is a device designed to keep stray dogs away in a safe manner. The electronic dog repellent circuit diagram below is a high output ultrasonic transmitter which is primarily intended to act as a dog and cat. Therefore, i decided to construct a new circuit. It is build with the all known 555 circuit, a buzzer and a little ferrite transformator. This means that an ordinary pest repeller won't work simply because dogs can't hear it. The electronic dog repellent circuit diagram below is a high output ultrasonic transmitter which is primarily intended to act as a dog and cat repeller, which can be used individuals to act as a deterrent. A 555 timer ic is an integrated circuit (chip) used in a variety of timer, pulse generation, and oscillator applications. It comprises of a 555 timer ic, a speaker/piezoelectric and a little ferrite transformer. The ultrasonic frequency must be set with a dog nearby. This ultrasonic dog repeller circuit will chase away angry dogs. The discussed circuit is designed to discourage dogs from barking in the selected zone by the generation of a synchronized ultrasonic. This dog repellent ultrasonic circuit will chase away angry dogs. The main part of this circuit is a 555 timer ic.
From schematicfixfurst.z19.web.core.windows.net
Electronic Rodent Repellent Circuit Diagram Ultrasonic Dog Repeller Circuit The electronic dog repellent circuit diagram below is a high output ultrasonic transmitter which is primarily intended to act as a dog and cat repeller, which can be used individuals to act as a deterrent. The main part of this circuit is a 555 timer ic. Therefore, i decided to construct a new circuit. A 555 timer ic is an. Ultrasonic Dog Repeller Circuit.
From animalia-life.club
What Is The Best Ultrasonic Dog Repeller Ultrasonic Dog Repeller Circuit This ultrasonic dog repeller circuit will chase away angry dogs. The discussed circuit is designed to discourage dogs from barking in the selected zone by the generation of a synchronized ultrasonic. This dog repellent ultrasonic circuit will chase away angry dogs. A 555 timer ic is an integrated circuit (chip) used in a variety of timer, pulse generation, and oscillator. Ultrasonic Dog Repeller Circuit.
From 10pestskiller.com
Best Ultrasonic Dog Repeller (September 2024) STUNNING Reviews Ultrasonic Dog Repeller Circuit The electronic dog repellent circuit diagram below is a high output ultrasonic transmitter which is primarily intended to act as a dog and cat. The electronic dog repellent circuit diagram below is a high output ultrasonic transmitter which is primarily intended to act as a dog and cat repeller, which can be used individuals to act as a deterrent. It. Ultrasonic Dog Repeller Circuit.
From dxobpffaq.blob.core.windows.net
Dog Repeller Circuit Diagram at Melinda Hendricks blog Ultrasonic Dog Repeller Circuit The electronic dog repellent circuit diagram below is a high output ultrasonic transmitter which is primarily intended to act as a dog and cat. This ultrasonic dog repeller circuit will chase away angry dogs. A 555 timer ic is an integrated circuit (chip) used in a variety of timer, pulse generation, and oscillator applications. Therefore, i decided to construct a. Ultrasonic Dog Repeller Circuit.
From full-mark.com.ar
Ultrasonic Dog Chaser With Repelling Strobe Light And Extra, 52 OFF Ultrasonic Dog Repeller Circuit The main part of this circuit is a 555 timer ic. It is build with the all known 555 circuit, a buzzer and a little ferrite transformator. Therefore, i decided to construct a new circuit. The ultrasonic frequency must be set with a dog nearby. A 555 timer ic is an integrated circuit (chip) used in a variety of timer,. Ultrasonic Dog Repeller Circuit.
From tunersread.com
Ultrasonic Dog Chaser Ultrasonic Dog Repeller Circuit The main part of this circuit is a 555 timer ic. This ultrasonic dog repeller circuit will chase away angry dogs. The electronic dog repellent circuit diagram below is a high output ultrasonic transmitter which is primarily intended to act as a dog and cat repeller, which can be used individuals to act as a deterrent. The ultrasonic frequency must. Ultrasonic Dog Repeller Circuit.
From animalia-life.club
Do Ultrasonic Dog Silencers Work Ultrasonic Dog Repeller Circuit An ultrasonic dog repeller is a device designed to keep stray dogs away in a safe manner. The main part of this circuit is a 555 timer ic. This means that an ordinary pest repeller won't work simply because dogs can't hear it. This dog repellent ultrasonic circuit will chase away angry dogs. Therefore, i decided to construct a new. Ultrasonic Dog Repeller Circuit.
From userdiagramwirtz.z19.web.core.windows.net
Dog Repellent Circuit Diagram Ultrasonic Dog Repeller Circuit An ultrasonic dog repeller is a device designed to keep stray dogs away in a safe manner. A 555 timer ic is an integrated circuit (chip) used in a variety of timer, pulse generation, and oscillator applications. This dog repellent ultrasonic circuit will chase away angry dogs. The electronic dog repellent circuit diagram below is a high output ultrasonic transmitter. Ultrasonic Dog Repeller Circuit.
From www.circuitdiagram.co
Circuit Diagram For Ultrasonic Pest Repeller Circuit Diagram Ultrasonic Dog Repeller Circuit A 555 timer ic is an integrated circuit (chip) used in a variety of timer, pulse generation, and oscillator applications. This means that an ordinary pest repeller won't work simply because dogs can't hear it. The main part of this circuit is a 555 timer ic. This ultrasonic dog repeller circuit will chase away angry dogs. The electronic dog repellent. Ultrasonic Dog Repeller Circuit.
From www.pinterest.com
Powerful Ultrasonic Dog Repeller Electronics Projects Circuits Ultrasonic Dog Repeller Circuit The electronic dog repellent circuit diagram below is a high output ultrasonic transmitter which is primarily intended to act as a dog and cat repeller, which can be used individuals to act as a deterrent. The discussed circuit is designed to discourage dogs from barking in the selected zone by the generation of a synchronized ultrasonic. Therefore, i decided to. Ultrasonic Dog Repeller Circuit.
From www.circuitdiagram.co
Ultrasonic Heater Circuit Diagram Circuit Diagram Ultrasonic Dog Repeller Circuit An ultrasonic dog repeller is a device designed to keep stray dogs away in a safe manner. It is build with the all known 555 circuit, a buzzer and a little ferrite transformator. The electronic dog repellent circuit diagram below is a high output ultrasonic transmitter which is primarily intended to act as a dog and cat. The discussed circuit. Ultrasonic Dog Repeller Circuit.
From schematicextremum.z19.web.core.windows.net
Pest Repeller Circuit Diagram Ultrasonic Dog Repeller Circuit This means that an ordinary pest repeller won't work simply because dogs can't hear it. It is build with the all known 555 circuit, a buzzer and a little ferrite transformator. The electronic dog repellent circuit diagram below is a high output ultrasonic transmitter which is primarily intended to act as a dog and cat repeller, which can be used. Ultrasonic Dog Repeller Circuit.
From bestemsguide.com
Top 7 Best Ultrasonic Dog Repeller in 2020 Reviews Bestemsguide Ultrasonic Dog Repeller Circuit A 555 timer ic is an integrated circuit (chip) used in a variety of timer, pulse generation, and oscillator applications. The ultrasonic frequency must be set with a dog nearby. Therefore, i decided to construct a new circuit. This dog repellent ultrasonic circuit will chase away angry dogs. It comprises of a 555 timer ic, a speaker/piezoelectric and a little. Ultrasonic Dog Repeller Circuit.
From forum.arduino.cc
Ultrasonic Sound Emitter (For Dog Control) Project Guidance Arduino Ultrasonic Dog Repeller Circuit It comprises of a 555 timer ic, a speaker/piezoelectric and a little ferrite transformer. The discussed circuit is designed to discourage dogs from barking in the selected zone by the generation of a synchronized ultrasonic. The electronic dog repellent circuit diagram below is a high output ultrasonic transmitter which is primarily intended to act as a dog and cat. The. Ultrasonic Dog Repeller Circuit.
From www.eleccircuit.com
Mosquito repellent circuit project with PCB Ultrasonic Dog Repeller Circuit This means that an ordinary pest repeller won't work simply because dogs can't hear it. Therefore, i decided to construct a new circuit. The main part of this circuit is a 555 timer ic. The electronic dog repellent circuit diagram below is a high output ultrasonic transmitter which is primarily intended to act as a dog and cat. A 555. Ultrasonic Dog Repeller Circuit.
From www.next.gr
Ultrasonicpestrepeller under Ultrasonic Circuits 13833 Next.gr Ultrasonic Dog Repeller Circuit An ultrasonic dog repeller is a device designed to keep stray dogs away in a safe manner. This dog repellent ultrasonic circuit will chase away angry dogs. Therefore, i decided to construct a new circuit. The main part of this circuit is a 555 timer ic. This means that an ordinary pest repeller won't work simply because dogs can't hear. Ultrasonic Dog Repeller Circuit.
From www.youtube.com
How to Make an Ultrasonic Anti Dog Barking Device (Medium Range) YouTube Ultrasonic Dog Repeller Circuit The electronic dog repellent circuit diagram below is a high output ultrasonic transmitter which is primarily intended to act as a dog and cat. This means that an ordinary pest repeller won't work simply because dogs can't hear it. Therefore, i decided to construct a new circuit. The electronic dog repellent circuit diagram below is a high output ultrasonic transmitter. Ultrasonic Dog Repeller Circuit.
From www.electroschematics.com
Ultrasonic Dog Repeller Circuit Ultrasonic Dog Repeller Circuit The electronic dog repellent circuit diagram below is a high output ultrasonic transmitter which is primarily intended to act as a dog and cat. This means that an ordinary pest repeller won't work simply because dogs can't hear it. This ultrasonic dog repeller circuit will chase away angry dogs. The electronic dog repellent circuit diagram below is a high output. Ultrasonic Dog Repeller Circuit.
From dxoqfufez.blob.core.windows.net
How To Build An Ultrasonic Dog Repeller at Joe Williams blog Ultrasonic Dog Repeller Circuit Therefore, i decided to construct a new circuit. An ultrasonic dog repeller is a device designed to keep stray dogs away in a safe manner. The electronic dog repellent circuit diagram below is a high output ultrasonic transmitter which is primarily intended to act as a dog and cat repeller, which can be used individuals to act as a deterrent.. Ultrasonic Dog Repeller Circuit.
From www.electronics-lab.com
Ultrasonic Dog Chaser with Repelling Strobe Light and Extra Functions Ultrasonic Dog Repeller Circuit This dog repellent ultrasonic circuit will chase away angry dogs. The ultrasonic frequency must be set with a dog nearby. It is build with the all known 555 circuit, a buzzer and a little ferrite transformator. The electronic dog repellent circuit diagram below is a high output ultrasonic transmitter which is primarily intended to act as a dog and cat.. Ultrasonic Dog Repeller Circuit.
From www.seekic.com
ULTRASONIC_PEST_REPELLER Digital_Circuit Basic_Circuit Circuit Ultrasonic Dog Repeller Circuit It comprises of a 555 timer ic, a speaker/piezoelectric and a little ferrite transformer. The electronic dog repellent circuit diagram below is a high output ultrasonic transmitter which is primarily intended to act as a dog and cat repeller, which can be used individuals to act as a deterrent. An ultrasonic dog repeller is a device designed to keep stray. Ultrasonic Dog Repeller Circuit.
From fity.club
Electronic Dog Repeller High Power Ultrasonic Dog Repeller Circuit This ultrasonic dog repeller circuit will chase away angry dogs. Therefore, i decided to construct a new circuit. A 555 timer ic is an integrated circuit (chip) used in a variety of timer, pulse generation, and oscillator applications. An ultrasonic dog repeller is a device designed to keep stray dogs away in a safe manner. This means that an ordinary. Ultrasonic Dog Repeller Circuit.
From full-mark.com.ar
Ultrasonic Dog Chaser With Repelling Strobe Light And Extra, 52 OFF Ultrasonic Dog Repeller Circuit It comprises of a 555 timer ic, a speaker/piezoelectric and a little ferrite transformer. It is build with the all known 555 circuit, a buzzer and a little ferrite transformator. An ultrasonic dog repeller is a device designed to keep stray dogs away in a safe manner. The electronic dog repellent circuit diagram below is a high output ultrasonic transmitter. Ultrasonic Dog Repeller Circuit.
From fity.club
Ultrasonic Dog Repeller Circuit Ultrasonic Dog Repeller Circuit This ultrasonic dog repeller circuit will chase away angry dogs. A 555 timer ic is an integrated circuit (chip) used in a variety of timer, pulse generation, and oscillator applications. An ultrasonic dog repeller is a device designed to keep stray dogs away in a safe manner. Therefore, i decided to construct a new circuit. The ultrasonic frequency must be. Ultrasonic Dog Repeller Circuit.
From www.circuitdiagram.co
Electronic Insect Repeller Circuit Diagram Circuit Diagram Ultrasonic Dog Repeller Circuit This ultrasonic dog repeller circuit will chase away angry dogs. This dog repellent ultrasonic circuit will chase away angry dogs. The electronic dog repellent circuit diagram below is a high output ultrasonic transmitter which is primarily intended to act as a dog and cat repeller, which can be used individuals to act as a deterrent. An ultrasonic dog repeller is. Ultrasonic Dog Repeller Circuit.
From www.semanticscholar.org
Construction And Testing Of Ultrasonic Bird Repeller Semantic Scholar Ultrasonic Dog Repeller Circuit The discussed circuit is designed to discourage dogs from barking in the selected zone by the generation of a synchronized ultrasonic. This ultrasonic dog repeller circuit will chase away angry dogs. It comprises of a 555 timer ic, a speaker/piezoelectric and a little ferrite transformer. The electronic dog repellent circuit diagram below is a high output ultrasonic transmitter which is. Ultrasonic Dog Repeller Circuit.
From www.homemade-circuits.com
How to Make Dog Barking Preventer Circuit using High Frequency Ultrasonic Dog Repeller Circuit The main part of this circuit is a 555 timer ic. A 555 timer ic is an integrated circuit (chip) used in a variety of timer, pulse generation, and oscillator applications. This means that an ordinary pest repeller won't work simply because dogs can't hear it. It comprises of a 555 timer ic, a speaker/piezoelectric and a little ferrite transformer.. Ultrasonic Dog Repeller Circuit.
From www.eeweb.com
Cat and Dog Repeller EE Ultrasonic Dog Repeller Circuit This ultrasonic dog repeller circuit will chase away angry dogs. Therefore, i decided to construct a new circuit. An ultrasonic dog repeller is a device designed to keep stray dogs away in a safe manner. The electronic dog repellent circuit diagram below is a high output ultrasonic transmitter which is primarily intended to act as a dog and cat repeller,. Ultrasonic Dog Repeller Circuit.
From www.next.gr
ultrasonic circuit Page 5 Audio Circuits Next.gr Ultrasonic Dog Repeller Circuit This dog repellent ultrasonic circuit will chase away angry dogs. This ultrasonic dog repeller circuit will chase away angry dogs. The electronic dog repellent circuit diagram below is a high output ultrasonic transmitter which is primarily intended to act as a dog and cat repeller, which can be used individuals to act as a deterrent. A 555 timer ic is. Ultrasonic Dog Repeller Circuit.
From www.asadorn.com
ULTRASONIC DOG REPELLER (EKD007A) asadorn Ultrasonic Dog Repeller Circuit It comprises of a 555 timer ic, a speaker/piezoelectric and a little ferrite transformer. An ultrasonic dog repeller is a device designed to keep stray dogs away in a safe manner. The electronic dog repellent circuit diagram below is a high output ultrasonic transmitter which is primarily intended to act as a dog and cat repeller, which can be used. Ultrasonic Dog Repeller Circuit.
From acedproducts.com
Top 10 Best Ultrasonic Dog Repellers Of 2020 Aced Products Ultrasonic Dog Repeller Circuit It is build with the all known 555 circuit, a buzzer and a little ferrite transformator. The electronic dog repellent circuit diagram below is a high output ultrasonic transmitter which is primarily intended to act as a dog and cat. Therefore, i decided to construct a new circuit. The main part of this circuit is a 555 timer ic. This. Ultrasonic Dog Repeller Circuit.
From www.pinterest.co.uk
Ultrasonic Cleaning Transducers, series or parallel? Ultrasonic Ultrasonic Dog Repeller Circuit The main part of this circuit is a 555 timer ic. The ultrasonic frequency must be set with a dog nearby. This means that an ordinary pest repeller won't work simply because dogs can't hear it. The electronic dog repellent circuit diagram below is a high output ultrasonic transmitter which is primarily intended to act as a dog and cat.. Ultrasonic Dog Repeller Circuit.
From www.circuitdiagram.co
Ultrasonic Rat Repellent Circuit Diagram Circuit Diagram Ultrasonic Dog Repeller Circuit The electronic dog repellent circuit diagram below is a high output ultrasonic transmitter which is primarily intended to act as a dog and cat. The main part of this circuit is a 555 timer ic. This dog repellent ultrasonic circuit will chase away angry dogs. The electronic dog repellent circuit diagram below is a high output ultrasonic transmitter which is. Ultrasonic Dog Repeller Circuit.
From guidemanualcoset.z21.web.core.windows.net
Bird Repeller Circuit Diagram Ultrasonic Dog Repeller Circuit This ultrasonic dog repeller circuit will chase away angry dogs. The discussed circuit is designed to discourage dogs from barking in the selected zone by the generation of a synchronized ultrasonic. The ultrasonic frequency must be set with a dog nearby. An ultrasonic dog repeller is a device designed to keep stray dogs away in a safe manner. It is. Ultrasonic Dog Repeller Circuit.
From sosteneslekule.blogspot.com
Teardown Solar Powered Ultrasonic Dog Repellent LEKULE Ultrasonic Dog Repeller Circuit The electronic dog repellent circuit diagram below is a high output ultrasonic transmitter which is primarily intended to act as a dog and cat repeller, which can be used individuals to act as a deterrent. It is build with the all known 555 circuit, a buzzer and a little ferrite transformator. This ultrasonic dog repeller circuit will chase away angry. Ultrasonic Dog Repeller Circuit.