What Is Exception In Java Class . An exception is an event, which occurs during the execution of a program, that disrupts the normal flow of the program's instructions. In this guide, you will learn what. An exception indicates that a problem occurred,. Here's a list of different approaches to handle exceptions in java. Most programs throw and catch objects that derive from the exception class. Exception handling is one of the most important feature of java programming that allows us to handle the runtime errors caused by exceptions. When an error occurs within a method,. The class exception and its subclasses are a form of throwable that indicates conditions that a reasonable application might want to catch. In this tutorial, we’ll go through the basics of exception handling in. In java, exception is an unwanted or unexpected event, which occurs during the execution of a program, i.e.
from prao.tistory.com
Most programs throw and catch objects that derive from the exception class. In java, exception is an unwanted or unexpected event, which occurs during the execution of a program, i.e. An exception indicates that a problem occurred,. The class exception and its subclasses are a form of throwable that indicates conditions that a reasonable application might want to catch. Exception handling is one of the most important feature of java programming that allows us to handle the runtime errors caused by exceptions. In this tutorial, we’ll go through the basics of exception handling in. In this guide, you will learn what. An exception is an event, which occurs during the execution of a program, that disrupts the normal flow of the program's instructions. When an error occurs within a method,. Here's a list of different approaches to handle exceptions in java.
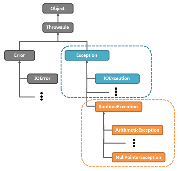
[Java] 예외 처리
What Is Exception In Java Class In java, exception is an unwanted or unexpected event, which occurs during the execution of a program, i.e. When an error occurs within a method,. An exception is an event, which occurs during the execution of a program, that disrupts the normal flow of the program's instructions. In this tutorial, we’ll go through the basics of exception handling in. Exception handling is one of the most important feature of java programming that allows us to handle the runtime errors caused by exceptions. Most programs throw and catch objects that derive from the exception class. In java, exception is an unwanted or unexpected event, which occurs during the execution of a program, i.e. The class exception and its subclasses are a form of throwable that indicates conditions that a reasonable application might want to catch. Here's a list of different approaches to handle exceptions in java. An exception indicates that a problem occurred,. In this guide, you will learn what.
From wikireplied.com
What is Java Exception Class A Comprehensive Guide What Is Exception In Java Class Exception handling is one of the most important feature of java programming that allows us to handle the runtime errors caused by exceptions. When an error occurs within a method,. In this tutorial, we’ll go through the basics of exception handling in. An exception indicates that a problem occurred,. Here's a list of different approaches to handle exceptions in java.. What Is Exception In Java Class.
From sarkariresultp.com
Exception Handling in Java with Examples 2023 Sarkari Results, Jobs What Is Exception In Java Class In java, exception is an unwanted or unexpected event, which occurs during the execution of a program, i.e. An exception is an event, which occurs during the execution of a program, that disrupts the normal flow of the program's instructions. In this tutorial, we’ll go through the basics of exception handling in. The class exception and its subclasses are a. What Is Exception In Java Class.
From www.simplilearn.com
Java Exception Handling [Easy and Simplified Guide] What Is Exception In Java Class In this guide, you will learn what. When an error occurs within a method,. In this tutorial, we’ll go through the basics of exception handling in. Exception handling is one of the most important feature of java programming that allows us to handle the runtime errors caused by exceptions. Here's a list of different approaches to handle exceptions in java.. What Is Exception In Java Class.
From www.youtube.com
Java Exceptions How to Create Custom Exceptions Java Tutorial Part What Is Exception In Java Class Exception handling is one of the most important feature of java programming that allows us to handle the runtime errors caused by exceptions. The class exception and its subclasses are a form of throwable that indicates conditions that a reasonable application might want to catch. Here's a list of different approaches to handle exceptions in java. An exception indicates that. What Is Exception In Java Class.
From minigranth.in
Example What Is Exception In Java Class Most programs throw and catch objects that derive from the exception class. In this tutorial, we’ll go through the basics of exception handling in. Here's a list of different approaches to handle exceptions in java. An exception is an event, which occurs during the execution of a program, that disrupts the normal flow of the program's instructions. In java, exception. What Is Exception In Java Class.
From open-skill-community.gitbook.io
Day 08 13 Sep OOP start 🚀 Java Notes What Is Exception In Java Class When an error occurs within a method,. An exception is an event, which occurs during the execution of a program, that disrupts the normal flow of the program's instructions. An exception indicates that a problem occurred,. Exception handling is one of the most important feature of java programming that allows us to handle the runtime errors caused by exceptions. Most. What Is Exception In Java Class.
From data-flair.training
Exception Handling in Java Exception Hierarchy and Catching What Is Exception In Java Class An exception indicates that a problem occurred,. In java, exception is an unwanted or unexpected event, which occurs during the execution of a program, i.e. The class exception and its subclasses are a form of throwable that indicates conditions that a reasonable application might want to catch. Here's a list of different approaches to handle exceptions in java. In this. What Is Exception In Java Class.
From atonce.com
The Ultimate Guide to Java Exception Types 2024 What Is Exception In Java Class Exception handling is one of the most important feature of java programming that allows us to handle the runtime errors caused by exceptions. In this guide, you will learn what. An exception indicates that a problem occurred,. The class exception and its subclasses are a form of throwable that indicates conditions that a reasonable application might want to catch. In. What Is Exception In Java Class.
From www.javatutoronline.com
Java Exception Handling Tutorial. Understanding Java Exception Handling. What Is Exception In Java Class In this tutorial, we’ll go through the basics of exception handling in. The class exception and its subclasses are a form of throwable that indicates conditions that a reasonable application might want to catch. Here's a list of different approaches to handle exceptions in java. An exception is an event, which occurs during the execution of a program, that disrupts. What Is Exception In Java Class.
From data-flair.training
Java Exception Explore Checked & Unchecked Exception With Examples What Is Exception In Java Class An exception indicates that a problem occurred,. In this guide, you will learn what. Here's a list of different approaches to handle exceptions in java. In java, exception is an unwanted or unexpected event, which occurs during the execution of a program, i.e. Most programs throw and catch objects that derive from the exception class. Exception handling is one of. What Is Exception In Java Class.
From mungfali.com
Java Exception Hierarchy Chart What Is Exception In Java Class In this guide, you will learn what. Here's a list of different approaches to handle exceptions in java. When an error occurs within a method,. In this tutorial, we’ll go through the basics of exception handling in. The class exception and its subclasses are a form of throwable that indicates conditions that a reasonable application might want to catch. Most. What Is Exception In Java Class.
From beknazarsuranchiyev.medium.com
Exceptions in Java. Exceptions in Java by Beknazar Medium What Is Exception In Java Class In java, exception is an unwanted or unexpected event, which occurs during the execution of a program, i.e. Here's a list of different approaches to handle exceptions in java. When an error occurs within a method,. Most programs throw and catch objects that derive from the exception class. An exception is an event, which occurs during the execution of a. What Is Exception In Java Class.
From codenboxautomationlab.com
How to handle Exception in Java? CodenBox AutomationLab What Is Exception In Java Class When an error occurs within a method,. In this tutorial, we’ll go through the basics of exception handling in. An exception is an event, which occurs during the execution of a program, that disrupts the normal flow of the program's instructions. Here's a list of different approaches to handle exceptions in java. In java, exception is an unwanted or unexpected. What Is Exception In Java Class.
From medium.com
Exception Handling in Java — A Beginners Guide to Java Exceptions by What Is Exception In Java Class In this guide, you will learn what. Here's a list of different approaches to handle exceptions in java. An exception indicates that a problem occurred,. The class exception and its subclasses are a form of throwable that indicates conditions that a reasonable application might want to catch. Most programs throw and catch objects that derive from the exception class. In. What Is Exception In Java Class.
From prao.tistory.com
[Java] 예외 처리 What Is Exception In Java Class Exception handling is one of the most important feature of java programming that allows us to handle the runtime errors caused by exceptions. In java, exception is an unwanted or unexpected event, which occurs during the execution of a program, i.e. An exception indicates that a problem occurred,. An exception is an event, which occurs during the execution of a. What Is Exception In Java Class.
From labex.io
How to address 'NullPointerException' issue in Java? LabEx What Is Exception In Java Class The class exception and its subclasses are a form of throwable that indicates conditions that a reasonable application might want to catch. Here's a list of different approaches to handle exceptions in java. In java, exception is an unwanted or unexpected event, which occurs during the execution of a program, i.e. An exception is an event, which occurs during the. What Is Exception In Java Class.
From iq.opengenus.org
Exceptions in java What Is Exception In Java Class The class exception and its subclasses are a form of throwable that indicates conditions that a reasonable application might want to catch. Most programs throw and catch objects that derive from the exception class. In this guide, you will learn what. An exception indicates that a problem occurred,. When an error occurs within a method,. Here's a list of different. What Is Exception In Java Class.
From javagyansite.com
All about Java Exceptions Javagyansite What Is Exception In Java Class When an error occurs within a method,. Most programs throw and catch objects that derive from the exception class. In this tutorial, we’ll go through the basics of exception handling in. Exception handling is one of the most important feature of java programming that allows us to handle the runtime errors caused by exceptions. The class exception and its subclasses. What Is Exception In Java Class.
From medium.com
What is lambda expression in Java? by Mayanknegi Oct, 2024 Medium What Is Exception In Java Class Here's a list of different approaches to handle exceptions in java. In this tutorial, we’ll go through the basics of exception handling in. When an error occurs within a method,. In java, exception is an unwanted or unexpected event, which occurs during the execution of a program, i.e. In this guide, you will learn what. Exception handling is one of. What Is Exception In Java Class.
From labex.io
How to handle 'unreported exception' in Java code? LabEx What Is Exception In Java Class Here's a list of different approaches to handle exceptions in java. The class exception and its subclasses are a form of throwable that indicates conditions that a reasonable application might want to catch. In this guide, you will learn what. An exception is an event, which occurs during the execution of a program, that disrupts the normal flow of the. What Is Exception In Java Class.
From www.javaassignmenthelp.com
What is a marker interface in Java? What Is Exception In Java Class When an error occurs within a method,. Here's a list of different approaches to handle exceptions in java. In java, exception is an unwanted or unexpected event, which occurs during the execution of a program, i.e. The class exception and its subclasses are a form of throwable that indicates conditions that a reasonable application might want to catch. In this. What Is Exception In Java Class.
From er.yuvayana.org
Checked and Unchecked Exceptions in Java What Is Exception In Java Class An exception indicates that a problem occurred,. Here's a list of different approaches to handle exceptions in java. Most programs throw and catch objects that derive from the exception class. The class exception and its subclasses are a form of throwable that indicates conditions that a reasonable application might want to catch. An exception is an event, which occurs during. What Is Exception In Java Class.
From www.btechsmartclass.com
Java Tutorials Exception Types in Java What Is Exception In Java Class Exception handling is one of the most important feature of java programming that allows us to handle the runtime errors caused by exceptions. Here's a list of different approaches to handle exceptions in java. An exception is an event, which occurs during the execution of a program, that disrupts the normal flow of the program's instructions. Most programs throw and. What Is Exception In Java Class.
From data-flair.training
Java Exception Explore Checked & Unchecked Exception With Examples What Is Exception In Java Class Here's a list of different approaches to handle exceptions in java. Exception handling is one of the most important feature of java programming that allows us to handle the runtime errors caused by exceptions. An exception indicates that a problem occurred,. In this tutorial, we’ll go through the basics of exception handling in. The class exception and its subclasses are. What Is Exception In Java Class.
From javarevisited.blogspot.com
How to create Custom Exception in Java Tutorial Example What Is Exception In Java Class An exception indicates that a problem occurred,. An exception is an event, which occurs during the execution of a program, that disrupts the normal flow of the program's instructions. Here's a list of different approaches to handle exceptions in java. In this tutorial, we’ll go through the basics of exception handling in. In java, exception is an unwanted or unexpected. What Is Exception In Java Class.
From www.softwaretestinghelp.com
Java Exceptions And Exception Handling With Examples What Is Exception In Java Class An exception is an event, which occurs during the execution of a program, that disrupts the normal flow of the program's instructions. In this guide, you will learn what. Here's a list of different approaches to handle exceptions in java. Exception handling is one of the most important feature of java programming that allows us to handle the runtime errors. What Is Exception In Java Class.
From minigranth.in
Example What Is Exception In Java Class Exception handling is one of the most important feature of java programming that allows us to handle the runtime errors caused by exceptions. In java, exception is an unwanted or unexpected event, which occurs during the execution of a program, i.e. An exception indicates that a problem occurred,. When an error occurs within a method,. In this tutorial, we’ll go. What Is Exception In Java Class.
From www.edureka.co
Exception Handling in Java A Beginners Guide to Java Exceptions What Is Exception In Java Class When an error occurs within a method,. In this tutorial, we’ll go through the basics of exception handling in. In this guide, you will learn what. An exception indicates that a problem occurred,. Exception handling is one of the most important feature of java programming that allows us to handle the runtime errors caused by exceptions. An exception is an. What Is Exception In Java Class.
From stackoverflow.com
java Why does RuntimeException extend Exception and not the other way What Is Exception In Java Class Most programs throw and catch objects that derive from the exception class. Here's a list of different approaches to handle exceptions in java. In java, exception is an unwanted or unexpected event, which occurs during the execution of a program, i.e. The class exception and its subclasses are a form of throwable that indicates conditions that a reasonable application might. What Is Exception In Java Class.
From somoshackersdelaprogramacion.es
Excepciones en Java Somos Hackers de la Programación What Is Exception In Java Class Here's a list of different approaches to handle exceptions in java. An exception is an event, which occurs during the execution of a program, that disrupts the normal flow of the program's instructions. Most programs throw and catch objects that derive from the exception class. In java, exception is an unwanted or unexpected event, which occurs during the execution of. What Is Exception In Java Class.
From sematext.com
How to Handle Exceptions in Java Tutorial with Examples Sematext What Is Exception In Java Class An exception is an event, which occurs during the execution of a program, that disrupts the normal flow of the program's instructions. Here's a list of different approaches to handle exceptions in java. In this guide, you will learn what. When an error occurs within a method,. Exception handling is one of the most important feature of java programming that. What Is Exception In Java Class.
From javatrainingschool.com
Java Exception Types Java Training School What Is Exception In Java Class The class exception and its subclasses are a form of throwable that indicates conditions that a reasonable application might want to catch. An exception is an event, which occurs during the execution of a program, that disrupts the normal flow of the program's instructions. In this guide, you will learn what. When an error occurs within a method,. An exception. What Is Exception In Java Class.
From www.softwaretestinghelp.com
Java Exceptions and Procedures to Handle Exception What Is Exception In Java Class In java, exception is an unwanted or unexpected event, which occurs during the execution of a program, i.e. In this guide, you will learn what. Here's a list of different approaches to handle exceptions in java. An exception is an event, which occurs during the execution of a program, that disrupts the normal flow of the program's instructions. The class. What Is Exception In Java Class.
From www.btechsmartclass.com
Java Tutorials Exception Types in Java What Is Exception In Java Class The class exception and its subclasses are a form of throwable that indicates conditions that a reasonable application might want to catch. Here's a list of different approaches to handle exceptions in java. Exception handling is one of the most important feature of java programming that allows us to handle the runtime errors caused by exceptions. When an error occurs. What Is Exception In Java Class.
From www.btechsmartclass.com
Java Tutorials Exception Types in Java What Is Exception In Java Class When an error occurs within a method,. An exception indicates that a problem occurred,. Exception handling is one of the most important feature of java programming that allows us to handle the runtime errors caused by exceptions. In this tutorial, we’ll go through the basics of exception handling in. An exception is an event, which occurs during the execution of. What Is Exception In Java Class.