Does Vat Apply To Gifts . What qualifies and the vat. There’s no vat due on gifts given to the same person if their total value in a 12 month period is less than £50. This guide explains when you need to charge value added tax on. If you make gifts to one or more of your workers, you may need to account for vat. If you’re registered for vat, you have to charge vat when you make taxable supplies. Charging vat on discounts and free goods is part of business accounting. The current monetary limit for recovering vat on ’free gifts’ is £50 exclusive of vat. If the cost of the goods exceeds the. When it comes to vat, you can claim the input vat on gifts acquired for business purposes, which includes gifts for staff and customers (although not. When does this apply and how is the vat.
from savemytax.co.uk
There’s no vat due on gifts given to the same person if their total value in a 12 month period is less than £50. If the cost of the goods exceeds the. If you make gifts to one or more of your workers, you may need to account for vat. When it comes to vat, you can claim the input vat on gifts acquired for business purposes, which includes gifts for staff and customers (although not. What qualifies and the vat. The current monetary limit for recovering vat on ’free gifts’ is £50 exclusive of vat. This guide explains when you need to charge value added tax on. If you’re registered for vat, you have to charge vat when you make taxable supplies. When does this apply and how is the vat. Charging vat on discounts and free goods is part of business accounting.
VAT Implications of Christmas Gifts Chartered Accountants Buckinghamshire
Does Vat Apply To Gifts When does this apply and how is the vat. This guide explains when you need to charge value added tax on. When it comes to vat, you can claim the input vat on gifts acquired for business purposes, which includes gifts for staff and customers (although not. If you’re registered for vat, you have to charge vat when you make taxable supplies. When does this apply and how is the vat. What qualifies and the vat. If you make gifts to one or more of your workers, you may need to account for vat. If the cost of the goods exceeds the. There’s no vat due on gifts given to the same person if their total value in a 12 month period is less than £50. The current monetary limit for recovering vat on ’free gifts’ is £50 exclusive of vat. Charging vat on discounts and free goods is part of business accounting.
From chacc.co.uk
VAT on Food Future of VAT in Hospitality Industry Does Vat Apply To Gifts When does this apply and how is the vat. This guide explains when you need to charge value added tax on. What qualifies and the vat. Charging vat on discounts and free goods is part of business accounting. If you make gifts to one or more of your workers, you may need to account for vat. If the cost of. Does Vat Apply To Gifts.
From cerzmopv.blob.core.windows.net
Can You Claim Vat On Client Gifts Ireland at Terry Ranson blog Does Vat Apply To Gifts Charging vat on discounts and free goods is part of business accounting. If you’re registered for vat, you have to charge vat when you make taxable supplies. If you make gifts to one or more of your workers, you may need to account for vat. There’s no vat due on gifts given to the same person if their total value. Does Vat Apply To Gifts.
From pinkpigfinancials.co.uk
Tax and VAT implications on gifts Pink Pig Does Vat Apply To Gifts If you’re registered for vat, you have to charge vat when you make taxable supplies. What qualifies and the vat. Charging vat on discounts and free goods is part of business accounting. When it comes to vat, you can claim the input vat on gifts acquired for business purposes, which includes gifts for staff and customers (although not. If you. Does Vat Apply To Gifts.
From www.streetsweb.co.uk
VAT discounts and free gifts Does Vat Apply To Gifts If you’re registered for vat, you have to charge vat when you make taxable supplies. If you make gifts to one or more of your workers, you may need to account for vat. What qualifies and the vat. When it comes to vat, you can claim the input vat on gifts acquired for business purposes, which includes gifts for staff. Does Vat Apply To Gifts.
From www.signnow.com
Vat7 20142024 Form Fill Out and Sign Printable PDF Template Does Vat Apply To Gifts There’s no vat due on gifts given to the same person if their total value in a 12 month period is less than £50. What qualifies and the vat. When does this apply and how is the vat. If you make gifts to one or more of your workers, you may need to account for vat. If you’re registered for. Does Vat Apply To Gifts.
From www.etsy.com
PDF CIS Invoice Template with Vat Download Etsy UK Does Vat Apply To Gifts What qualifies and the vat. If the cost of the goods exceeds the. Charging vat on discounts and free goods is part of business accounting. When does this apply and how is the vat. If you’re registered for vat, you have to charge vat when you make taxable supplies. The current monetary limit for recovering vat on ’free gifts’ is. Does Vat Apply To Gifts.
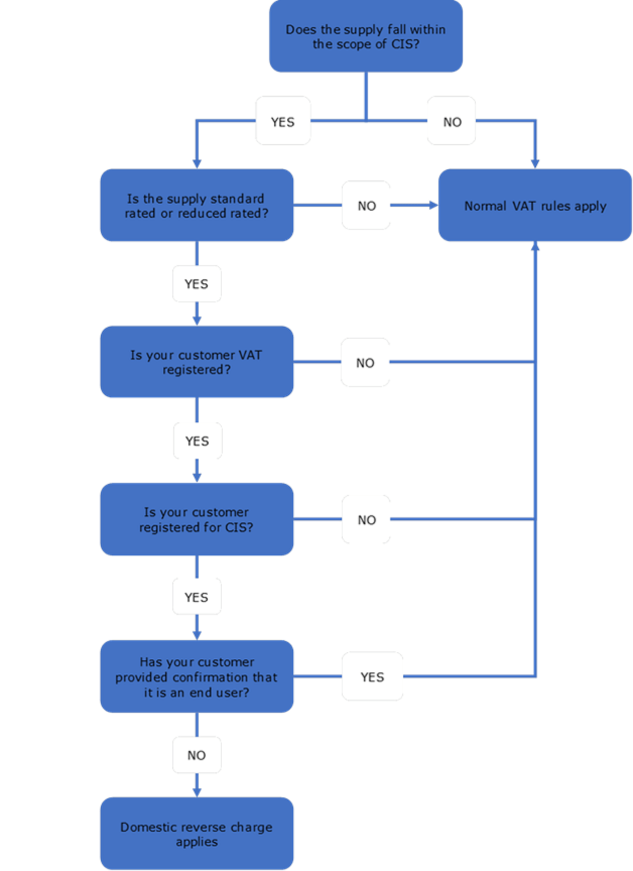
From www.tide.co
A guide to domestic VAT reverse charges Tide Business Does Vat Apply To Gifts If the cost of the goods exceeds the. The current monetary limit for recovering vat on ’free gifts’ is £50 exclusive of vat. There’s no vat due on gifts given to the same person if their total value in a 12 month period is less than £50. When it comes to vat, you can claim the input vat on gifts. Does Vat Apply To Gifts.
From www.bracherrawlins.co.uk
BRACHER RAWLINS Reverse VAT. Are you Ready? BRACHER RAWLINS Does Vat Apply To Gifts If the cost of the goods exceeds the. There’s no vat due on gifts given to the same person if their total value in a 12 month period is less than £50. What qualifies and the vat. When it comes to vat, you can claim the input vat on gifts acquired for business purposes, which includes gifts for staff and. Does Vat Apply To Gifts.
From www.signnow.com
Vat Registration 20202024 Form Fill Out and Sign Printable PDF Does Vat Apply To Gifts If you make gifts to one or more of your workers, you may need to account for vat. What qualifies and the vat. The current monetary limit for recovering vat on ’free gifts’ is £50 exclusive of vat. This guide explains when you need to charge value added tax on. If you’re registered for vat, you have to charge vat. Does Vat Apply To Gifts.
From loeqegfru.blob.core.windows.net
Do You Pay Vat On A Gift Voucher at Jose Viola blog Does Vat Apply To Gifts What qualifies and the vat. If the cost of the goods exceeds the. Charging vat on discounts and free goods is part of business accounting. The current monetary limit for recovering vat on ’free gifts’ is £50 exclusive of vat. This guide explains when you need to charge value added tax on. If you make gifts to one or more. Does Vat Apply To Gifts.
From www.deskera.com
VAT Invoice Definition & Rules for VAT Invoicing Does Vat Apply To Gifts What qualifies and the vat. There’s no vat due on gifts given to the same person if their total value in a 12 month period is less than £50. If the cost of the goods exceeds the. When does this apply and how is the vat. If you make gifts to one or more of your workers, you may need. Does Vat Apply To Gifts.
From www.youtube.com
Giving Gifts/Free Samples are Taxable in UAE! Distributors Does Vat Apply To Gifts When it comes to vat, you can claim the input vat on gifts acquired for business purposes, which includes gifts for staff and customers (although not. This guide explains when you need to charge value added tax on. If you’re registered for vat, you have to charge vat when you make taxable supplies. The current monetary limit for recovering vat. Does Vat Apply To Gifts.
From vatnumberuk.com
What Do You Need to Apply for VAT Number UK? Does Vat Apply To Gifts There’s no vat due on gifts given to the same person if their total value in a 12 month period is less than £50. If the cost of the goods exceeds the. If you make gifts to one or more of your workers, you may need to account for vat. When it comes to vat, you can claim the input. Does Vat Apply To Gifts.
From townends.com
CHRISTMAS HOW DOES HOSPITALITY AND GIFTS AFFECT THE VAT RETURN Does Vat Apply To Gifts What qualifies and the vat. If you make gifts to one or more of your workers, you may need to account for vat. If you’re registered for vat, you have to charge vat when you make taxable supplies. There’s no vat due on gifts given to the same person if their total value in a 12 month period is less. Does Vat Apply To Gifts.
From www.protaxaccountant.co.uk
What is a VAT1 Form? A Comprehensive Guide Does Vat Apply To Gifts The current monetary limit for recovering vat on ’free gifts’ is £50 exclusive of vat. Charging vat on discounts and free goods is part of business accounting. This guide explains when you need to charge value added tax on. What qualifies and the vat. There’s no vat due on gifts given to the same person if their total value in. Does Vat Apply To Gifts.
From www.dochub.com
Vat65a notes Fill out & sign online DocHub Does Vat Apply To Gifts When it comes to vat, you can claim the input vat on gifts acquired for business purposes, which includes gifts for staff and customers (although not. This guide explains when you need to charge value added tax on. There’s no vat due on gifts given to the same person if their total value in a 12 month period is less. Does Vat Apply To Gifts.
From southafricanvatcalculator.co.za
Can You Claim VAT Back On Customer Gifts In South Africa? Does Vat Apply To Gifts If you make gifts to one or more of your workers, you may need to account for vat. Charging vat on discounts and free goods is part of business accounting. When does this apply and how is the vat. If you’re registered for vat, you have to charge vat when you make taxable supplies. There’s no vat due on gifts. Does Vat Apply To Gifts.
From www.invoicera.com
Understanding VAT On Food In The Food Industry Invoicera Does Vat Apply To Gifts The current monetary limit for recovering vat on ’free gifts’ is £50 exclusive of vat. Charging vat on discounts and free goods is part of business accounting. If you make gifts to one or more of your workers, you may need to account for vat. When it comes to vat, you can claim the input vat on gifts acquired for. Does Vat Apply To Gifts.
From help.gettimely.com
VAT and Gift Vouchers Timely Does Vat Apply To Gifts If you make gifts to one or more of your workers, you may need to account for vat. Charging vat on discounts and free goods is part of business accounting. If the cost of the goods exceeds the. When it comes to vat, you can claim the input vat on gifts acquired for business purposes, which includes gifts for staff. Does Vat Apply To Gifts.
From www.giftsandhome.net
Giftware Association Backs VAT Scheme For SMEs Gifts and Home Does Vat Apply To Gifts When it comes to vat, you can claim the input vat on gifts acquired for business purposes, which includes gifts for staff and customers (although not. When does this apply and how is the vat. What qualifies and the vat. If the cost of the goods exceeds the. If you make gifts to one or more of your workers, you. Does Vat Apply To Gifts.
From www.giftpro.co.uk
Generate VAT Invoices on the fly Giftpro Does Vat Apply To Gifts What qualifies and the vat. There’s no vat due on gifts given to the same person if their total value in a 12 month period is less than £50. Charging vat on discounts and free goods is part of business accounting. If the cost of the goods exceeds the. This guide explains when you need to charge value added tax. Does Vat Apply To Gifts.
From savemytax.co.uk
VAT Implications of Christmas Gifts Chartered Accountants Buckinghamshire Does Vat Apply To Gifts This guide explains when you need to charge value added tax on. If you’re registered for vat, you have to charge vat when you make taxable supplies. There’s no vat due on gifts given to the same person if their total value in a 12 month period is less than £50. What qualifies and the vat. The current monetary limit. Does Vat Apply To Gifts.
From www.jsca.co.uk
Are you Ready for 1 March 2021? The VAT Reverse Charge for Building and Does Vat Apply To Gifts If you’re registered for vat, you have to charge vat when you make taxable supplies. The current monetary limit for recovering vat on ’free gifts’ is £50 exclusive of vat. This guide explains when you need to charge value added tax on. If you make gifts to one or more of your workers, you may need to account for vat.. Does Vat Apply To Gifts.
From www.rousepartners.co.uk
Construction VAT Reverse Charge What are the new rules? Rouse Does Vat Apply To Gifts What qualifies and the vat. This guide explains when you need to charge value added tax on. The current monetary limit for recovering vat on ’free gifts’ is £50 exclusive of vat. There’s no vat due on gifts given to the same person if their total value in a 12 month period is less than £50. When does this apply. Does Vat Apply To Gifts.
From www.youtube.com
UK VAT Registration Online Submit Your VAT Application YouTube Does Vat Apply To Gifts If you’re registered for vat, you have to charge vat when you make taxable supplies. Charging vat on discounts and free goods is part of business accounting. The current monetary limit for recovering vat on ’free gifts’ is £50 exclusive of vat. What qualifies and the vat. If the cost of the goods exceeds the. When it comes to vat,. Does Vat Apply To Gifts.
From studylib.net
Gift Aid, Tax and VAT Presentation Does Vat Apply To Gifts If the cost of the goods exceeds the. When does this apply and how is the vat. If you’re registered for vat, you have to charge vat when you make taxable supplies. Charging vat on discounts and free goods is part of business accounting. This guide explains when you need to charge value added tax on. When it comes to. Does Vat Apply To Gifts.
From www.mha.co.uk
MHA Understanding VAT on Staff Gifts Important Rules and… Does Vat Apply To Gifts There’s no vat due on gifts given to the same person if their total value in a 12 month period is less than £50. If the cost of the goods exceeds the. What qualifies and the vat. The current monetary limit for recovering vat on ’free gifts’ is £50 exclusive of vat. This guide explains when you need to charge. Does Vat Apply To Gifts.
From exylbffoi.blob.core.windows.net
Do You Have To Charge Vat On Second Hand Goods at Michael Buettner blog Does Vat Apply To Gifts If the cost of the goods exceeds the. When does this apply and how is the vat. Charging vat on discounts and free goods is part of business accounting. If you’re registered for vat, you have to charge vat when you make taxable supplies. If you make gifts to one or more of your workers, you may need to account. Does Vat Apply To Gifts.
From southafricanvatcalculator.co.za
Can You Claim VAT on Client Gifts In South Africa? Does Vat Apply To Gifts When it comes to vat, you can claim the input vat on gifts acquired for business purposes, which includes gifts for staff and customers (although not. What qualifies and the vat. When does this apply and how is the vat. There’s no vat due on gifts given to the same person if their total value in a 12 month period. Does Vat Apply To Gifts.
From www.scribd.com
Value Added Tax (VAT) Number Registration / Application Value Added Does Vat Apply To Gifts If you’re registered for vat, you have to charge vat when you make taxable supplies. If you make gifts to one or more of your workers, you may need to account for vat. This guide explains when you need to charge value added tax on. What qualifies and the vat. When does this apply and how is the vat. Charging. Does Vat Apply To Gifts.
From haysmacintyre.com
VAT Business Gifts and Samples haysmacintyre Does Vat Apply To Gifts When it comes to vat, you can claim the input vat on gifts acquired for business purposes, which includes gifts for staff and customers (although not. What qualifies and the vat. If you make gifts to one or more of your workers, you may need to account for vat. When does this apply and how is the vat. Charging vat. Does Vat Apply To Gifts.
From www.slideshare.net
Application for vat registration uk Does Vat Apply To Gifts When does this apply and how is the vat. If the cost of the goods exceeds the. If you’re registered for vat, you have to charge vat when you make taxable supplies. There’s no vat due on gifts given to the same person if their total value in a 12 month period is less than £50. What qualifies and the. Does Vat Apply To Gifts.
From www.elverconsultancy.co.uk
Changes to VAT treatment of gift vouchers Elver Consultancy Chartered Does Vat Apply To Gifts If you’re registered for vat, you have to charge vat when you make taxable supplies. Charging vat on discounts and free goods is part of business accounting. If you make gifts to one or more of your workers, you may need to account for vat. This guide explains when you need to charge value added tax on. When does this. Does Vat Apply To Gifts.
From www.tide.co
A Complete Guide to VAT Codes the Full List Tide Business Does Vat Apply To Gifts This guide explains when you need to charge value added tax on. What qualifies and the vat. If the cost of the goods exceeds the. There’s no vat due on gifts given to the same person if their total value in a 12 month period is less than £50. If you’re registered for vat, you have to charge vat when. Does Vat Apply To Gifts.